道可特独家 | 私募管理人登记最新监管要求、律师执业影响与严控“买壳” ——问答十四解读
来源: 本站 时间: 2017-11-13 18:11:35 作者: 金融与资本市场团队
摘要:2017年11月3日晚,中国证券投资基金业协会(下称“基金业协会”)发布了《私募基金登记备案相关问题解答(十四)》(下称“问答十四”),引发行业热议。北京市道可特律师事务所金融与资本市场团队将结合问答十四及本所私募法律服务实践,与各位探讨问答十四的出台对私募基金管理人登记监管要求及律师执业影响。
距基金业协会上一次发布私募基金登记备案相关问题解答已历时7个月,本次问答十四虽然只回答了两个大问题,但信息量之大足以引起所有拟登记、已登记管理人以及律师事务所(下称“律所”)的关注。问答十四明确了私募基金管理人不予登记的情形以及律所、经办律师出具管理人登记法律意见书未履行勤勉尽责义务的责任,同时通过提高私募基金管理人重大事项变更要求对私募基金管理人“买壳”行为进行限制。
一、明确不予登记的六大情形
问答十四首次建立了不予登记制度,并明确以下6类私募管理人基金业协会将不予登记:
1.从事违规推介。申请登记前违规发行私募基金,且存在公开宣传推介、向非合格投资者募集资金行为;
2.提供虚假信息。提供虚假登记信息或材料;提供的登记信息或材料存在误导性陈述、重大遗漏的;
3.兼营冲突业务。兼营民间借贷、民间融资、配资业务、小额理财、小额借贷、P2P/P2B、众筹、保理、担保、房地产开发、交易平台等《私募基金登记备案相关问题解答(七)》规定的与私募基金业务相冲突业务的;
4.严重违法失信。被列入国家企业信用信息公示系统严重违法失信企业名单的;
5.高管重大失信。申请机构的高级管理人员最近三年存在重大失信记录,或最近三年被中国证监会采取市场禁入措施的;
6.其他情形。
以上六种情形中,对于第2-4三种,实际上基金业协会已经在2016年2月5日发布的《关于进一步规范私募基金管理人登记若干事项的公告》(下称“《公告》”)及后续相关问答中提及涉及该三种情形的将不予登记,本次问答十四只是再次集中强调;而第1种情形的明确,实际上要求律所在办理私募基金管理人登记法律服务时,首先应结合相关法规对申请登记前已经发行产品的申请机构的募集行为的合法合规性进行实质性核查;对于第5种情形,此前《公告》仅要求核查“高管人员是否受到行业协会的纪律处分;是否在资本市场诚信数据库中存在负面信息;是否被列入失信被执行人名单;是否在“信用中国”网站上存在不良信用记录等”,未明确存在该种情形将不予登记,问答十四则予以明确,说明对高管人员的诚信和合法合规要求在逐步提高;第6种情形为兜底条款,为将来增加不予登记情形预留空间。
需要注意的是,基金业协会将定期公示不予办理登记的申请机构名称及不予登记原因,同时公示为该机构出具法律意见书的律所及经办律师名单。对此,建议拟登记管理人应在登记前自查是否存在上述行为,律所和经办律师也应对客户是否存在上述情形提前重点关注,据此审慎选择合作对象。
二、强化律所及经办律师监督机制
目前,在基金业协会官网信息公示栏针对问题单位的通报有“纪律处分”和“黑名单”两项,据目前公示信息,名单中只有管理人机构和其法定代表人、高管等相关个人,尚不涉及第三方服务机构。但基金业协会曾于2017年1月25日发布《关于注销北京天和融汇投资基金管理有限公司和北京天和融旺投资基金管理有限公司私募基金管理人登记等有关情况的公告》,天和融汇、天和融旺因申报登记的信息与实际情况严重不符被注销私募基金管理人登记,为这两家公司出具法律意见书的两家律所也被基金业协会移送证监会进一步查处,并在调查期间停止接受上述两律所的法律意见书。公告还把北京中伦律师事务所、北京金杜律师事务所的专项核查报告作为附件,核查报告详细列举了两家公司、两律所虚假披露信息的事实和依据。这说明,为私募基金管理人登记出具法律意见书的律所及律师的执业质量早已引起基金业协会关注。
本次基金业协会则以问答形式,要求律所和律师承担起更加审慎的核查义务,明确并加重了其为不符合合规性要求的申请机构出具肯定性意见的法律意见书的责任。具体来说,问答十四从以下角度强化了律所及经办律师出具法律意见书的监督机制:
1.公示制度
基金业协会在定期对外公示不予办理登记的申请机构名称及不予登记原因同时,也将公示为该机构出具法律意见书的律所及经办律师名单。
2.对律所及经办律师其他措施
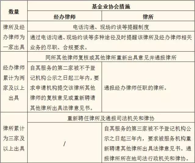
根据律所及经办律师对不予登记机构提供私募基金管理人登记法律服务且出具肯定性结论意见数量的不同,相关律所及经办律师将被采取以下措施。并且,律所及经办律师为已登记的私募基金管理人出具入会法律意见书或者其他专项法律意见书,存在虚假记载、误导性陈述或者重大遗漏,且出具了肯定性结论意见的,也参照下述原则处理。

此外,问答十四还明确了律所及经办律师责任豁免的例外,即:律所及经办律师为被认定为不予登记申请机构提供私募基金管理人登记法律服务但出具了否定性结论意见的,不计入前述公示机制的累计案例次数。
由上可见,问答十四将为问题机构出具肯定性法律意见的律所及经办律师的相关措施予以明确并常态化,将促使律所参照相关标准更加谨慎地选择业务合作对象,同时迫使律所在提供相关法律服务过程更加勤勉尽责。律所作为中介服务机构,也当高度珍视爱惜“自己的羽毛”,审慎评估合作对象的资质以及业务开展能力。选择是双向的,申请机构也应“擦亮眼睛”,选择具有丰富经验和良好口碑的律所和经办律师为其提供出具法律意见书服务。
三、严控私募“买壳”行为
近两年,私募壳资源买卖市场兴盛,“壳”价格也一度被炒得水涨船高。究其原因,主要包括以下几方面:某些中介结构四处收罗兜售私募壳形成供给端;有些机构认为私募基金管理人登记太难且费时较长,转而购买已完成登记的“壳”作为进入资管行业捷径;此外,有些地方私募公司的工商注册没有放开等也导致需求端旺盛。但是,买卖私募壳属于扰乱市场秩序的行为,是监管严厉打击的对象。
伴随监管部门态度变化和问答十四的出台,“炒壳”、“买壳”的风险已经越来越大。由于伴随“买壳”后的必然操作是进行法定代表人、实际控制人或控股股东的变更,问答十四即从私募基金管理人重大事项变更入手,严控私募“买壳”行为。具体来说,问答十四将会对私募基金管理人重大事项变更实际操作带来以下具体影响。
1.对于未办理私募管理人登记的机构
自2017年11月3日起,申请私募基金管理人登记的机构应当书面承诺:申请登记机构保证其组织架构、管理团队的稳定性,在备案完成第一只基金产品前,不进行法定代表人、控股股东或实际控制人的重大事项变更;不随意更换总经理、合规风控负责人等高级管理人员。
据此,将完成首支产品备案作为私募基金管理人进行变更法定代表人、控股股东、实际控制人重大事项变更的前提条件,对市面上盛行的买卖“壳”资源有一定的限制作用。
此外,上述不随意更换高管人员的要求,也意味着机构在申请私募基金管理人登记时就应当审慎确定总经理、合规风控负责人等高管人选。为尽快提交申请,仅因为某些人员具有基金从业资格就任命其为高管,待私募基金管理人登记通过后再进行变更的“短视”想法应当予以摒弃。否则,即使私募基金管理人登记通过,后续无正当理由的高管频繁变更也会被基金业协会予以重点关注并收到多次反馈。
2.对于已办理私募管理人登记且有管理规模的机构
针对已办理私募基金管理人登记其有管理规模的机构今后在办理法定代表人、实际控制人或控股股东的重大事项变更时的申请流程和操作要点,我们结合本次问答十四及之前基金业协会相关要求总结如下:

问答十四的出台,表明基金业协会对私募基金管理人重大事项变更提高了要求,其审核严格程度不亚于重新申请一个“牌照”(即重新申请办理私募基金管理人登记)。这就对私募“买壳”行为形成了实质性障碍,可以预见的是,私募“买壳”将因此得到有效控制。
四、结语
问答十四的出台,标志着基金业协会对私募基金管理人登记监管要求的进一步升级,也对提供相关服务的律所和经办律师提出了更严格的要求。道可特律师事务所金融与资本市场团队认为,这将有效敦促私募基金管理人在清晰、透明的审核规则中规范运营,利于律所和经办律师严格按照基金业协会要求勤勉尽责,从而真正发挥法律意见书制度的市场化专业制衡作用,进一步提高私募基金管理人登记工作的透明度,促进私募基金行业健康发展。
附《私募基金登记备案相关问题解答(十四)》全文,2017年11月3日发布。
问:中国证券投资基金业协会办理私募基金管理人登记存在哪些不予登记的情形?中国证券投资基金业协会对此将如何处理?
答:根据《中华人民共和国证券投资基金法》、《私募投资基金监督管理暂行办法》、《私募投资基金管理人登记和基金备案办法(试行)》、《关于进一步规范私募基金管理人登记若干事项的公告》及相关自律规则,申请登记私募基金管理人的机构存在以下情形的,中国证券投资基金业协会将不予办理登记:
一、申请机构违反《中华人民共和国证券投资基金法》、《私募投资基金监督管理暂行办法》关于资金募集相关规定,在申请登记前违规发行私募基金,且存在公开宣传推介、向非合格投资者募集资金行为的。
二、申请机构提供,或申请机构与律师事务所、会计师事务所及其他第三方中介机构等串谋提供虚假登记信息或材料;提供的登记信息或材料存在误导性陈述、重大遗漏的。
三、申请机构兼营民间借贷、民间融资、配资业务、小额理财、小额借贷、P2P/P2B、众筹、保理、担保、房地产开发、交易平台等《私募基金登记备案相关问题解答(七)》规定的与私募基金业务相冲突业务的。
四、申请机构被列入国家企业信用信息公示系统严重违法失信企业名单的。
五、申请机构的高级管理人员最近三年存在重大失信记录,或最近三年被中国证监会采取市场禁入措施的。
六、中国证监会和中国证券投资基金业协会规定的其他情形。
为切实维护私募基金行业正常经营秩序,敦促私募基金管理人规范运营,督促律师事务所勤勉尽责,真正发挥法律意见书制度的市场化专业制衡作用,进一步提高私募基金管理人登记工作的透明度,促进私募基金行业健康发展,自本问答发布之日起,在已登记的私募基金管理人公示制度基础上,中国证券投资基金业协会将进一步公示不予登记申请机构及所涉律师事务所、律师情况,并建立以下工作机制:
一、中国证券投资基金业协会将定期对外公示不予办理登记的申请机构名称及不予登记原因,同时公示为该机构出具法律意见书的律师事务所及经办律师名单。
二、律师事务所及经办律师为一家被不予登记机构提供私募基金管理人登记相关法律服务,且出具了肯定性结论意见的,中国证券投资基金业协会将通过电话沟通、现场约谈等多种途径及时提醒该律师事务所及经办律师相关业务的尽职、合规要求。
三、律师事务所的经办律师累计为两家及以上被不予登记机构提供私募基金管理人登记相关法律服务,且出具了肯定性结论意见的,出于审慎考虑,自其服务的第二家被不予登记机构公示之日起三年内,中国证券投资基金业协会将要求由该经办律师正在提供私募基金管理人登记相关法律服务的申请机构,提交现聘律师事务所的其他执业律师就申请机构私募基金管理人登记事项出具的复核意见;该申请机构也可以另行聘请其他律师事务所重新出具法律意见书。同时,中国证券投资基金业协会将有关情况通报相关经办律师任职的律师事务所。
四、律师事务所累计为三家及以上被不予登记机构提供私募基金管理人登记相关法律服务,且出具了肯定性结论意见的,出于审慎考虑,自其服务的第三家被不予登记机构公示之日起三年内,中国证券投资基金业协会将要求由该律师事务所正在提供私募基金管理人登记相关法律服务的申请机构,重新聘请其他律师事务所就私募基金管理人登记事项另行出具法律意见书。同时,中国证券投资基金业协会将有关情况通报所涉律师事务所所在地的司法行政机关和律师协会。
五、律师事务所及经办律师为已登记的私募基金管理人出具入会法律意见书或者其他专项法律意见书,存在虚假记载、误导性陈述或者重大遗漏,且出具了肯定性结论意见的,参照第二、三、四条原则处理。
律师事务所及经办律师为申请机构就私募基金管理人登记事项出具的法律意见为否定性结论意见,但申请机构拒绝向中国证券投资基金业协会提供的,律师事务所及经办律师可以将否定性结论意见及相关证明材料送达申请机构,同时抄送至中国证券投资基金业协会邮箱:pflegal@amac.org.cn(邮件以“申请机构名称-律师事务所名称/律师姓名-否定性结论意见”命名)。针对此种情形,相关机构经认定属于不予登记情形的,中国证券投资基金业协会将对外公示该机构信息,并注明律师事务所及经办律师发表了否定性结论意见。此种情形,不计入前述公示机制的累计案例次数。
中国证券投资基金业协会再次重申,私募基金管理人登记申请机构、律师事务所和其他中介服务机构,应当高度珍视自身信誉,审慎选择业务合作对象,评估合作对象的资质以及业务开展能力。在申请私募基金管理人登记和提供相关服务的过程中,诚实守信、勤勉尽责,不应损害自身、对方机构及投资者的合法权益。
问:未完成首只私募基金备案的私募基金管理人可否办理法定代表人、实际控制人或控股股东的重大事项变更?
答:根据《私募投资基金监督管理暂行办法》、《私募投资基金管理人内部控制指引》、《私募投资基金合同指引》等相关要求,为保证新登记私募基金管理人的公司治理、组织架构和管理团队的稳定性,确保私募基金管理人持续有效执行登记申请时所提出的商业运作计划和内部控制制度,自本问答发布之日起,申请私募基金管理人登记的机构应当书面承诺:申请登记机构保证其组织架构、管理团队的稳定性,在备案完成第一只基金产品前,不进行法定代表人、控股股东或实际控制人的重大事项变更;不随意更换总经理、合规风控负责人等高级管理人员。法律法规另有规定或发生不可抗力情形的除外。
中国证券投资基金业协会重申,已有管理规模的私募基金管理人在办理法定代表人、实际控制人或控股股东的重大事项变更申请时,除应按要求提交专项法律意见书外,还应当提供相关证明材料,充分说明变更事项缘由及合理性;已按基金合同、基金公司章程或者合伙协议的相关约定,履行基金份额持有人大会、股东大会或合伙人会议的相关表决程序;已按照《私募投资基金信息披露管理办法》相关规定和基金合同、基金公司章程或者合伙协议的相关约定,向私募基金投资者就所涉重大事项及时、准确、完整地进行了信息披露。
来源丨基金业协会网站
可能感兴趣
专业团队
- A
- B
- C
- D
- E
- F
- G
- H
- I
- J
- K
- L
- M
- N
- O
- P
- Q
- R
- S
- T
- U
- V
- W
- X
- Y
- Z
行业研究
更多-
《全国私募基金法律健康指数报告》本次报告的目的为以私募基金行业指数的形式提供关于立法、监管、司法的洞见。绿法联盟作为首个以法律为核心要素,以研究院为依托,以互联网为平台,以国际化为视野的法律跨界联盟,一直关注立法、监管、司法将以何种方式影响私募行业。时至今日,私募基金的体量已经发展至可以和公募基金等量齐观,其发展不得不称之为迅猛。但是,私募基金高歌猛进的同时也繁芜丛杂,自2016年始,监管、立法层对私募基金更加关注,故此尝试编纂私募基金行业法律健康指数报告,以量化考察私募基金行业法律风险方面的变化。以期以史鉴今,为未来的私募基金行业发展提供一点洞见。 -
《全国保险行业法律健康指数报告(2015-2017)》《全国保险行业法律健康指数报告(2015-2017)》是由绿法(国际)联盟(GLGA)作为编制单位,北京市道可特律师事务所作为专业支持单位,并在外部专家团队的指导下,共同打造的资本市场行业法律健康指数报告系列研究课题之一。2017年,绿法(国际)联盟(GLGA)成功发布了其资本市场行业法律健康指数报告系列研究课题的首份研究成果,即《私募基金行业法律健康指数报告》。《保险行业法律健康指数报告》是该研究课题的第二份研究成果。 -
《2018中国保险行业法律健康蓝皮书》《2018中国保险行业法律健康蓝皮书》包括上篇《保险行业法律健康指数报告》及下篇《保险行业法律专题报告》。其中,《保险行业法律健康指数报告》是由绿法(国际)联盟(GLGA)继2018年成功发布首份《保险行业法律健康指数报告》之后连续第二年发布,该指数能够综合、直观反映近三年来保险行业整体的法律健康状态。《保险行业法律专题报告》则结合近年来保险行业及保险资金运用领域法律实务,针对当下行业实务中的热点及疑难复杂问题,从法律视角予以分析和解读,以期为保险行业及保险资金运用的合法合规发展提供一些意见和建议。
品牌活动
更多-
[05/28]道可特20周年系列活动丨科技驱动型企业法律服务创新论坛
在各界同仁的关心和支持下,道可特成都办公室在注册成立的半年里即取得快速发展。作为道可特二十周年系列活动之一,我们拟于2023年5月28日在成都天府新区中央法务产业大厦隆重举办“高端法律服务业创新与发展论坛暨科技驱动型企业法律服务创新论坛”。届时,行业内外的领导嘉宾、专家学者、企业高管、全国知名律所贤达和著名媒体代表,将悉数出席。 -
[05/28]道可特20周年系列活动丨高端法律服务业创新发展论坛
在各界同仁的关心和支持下,道可特成都办公室在注册成立的半年里即取得快速发展。作为道可特二十周年系列活动之一,我们拟于2023年5月28日在成都天府新区中央法务产业大厦隆重举办“高端法律服务业创新与发展论坛暨科技驱动型企业法律服务创新论坛”。届时,行业内外的领导嘉宾、专家学者、企业高管、全国知名律所贤达和著名媒体代表,将悉数出席。 -
[04/22]济南·2023年“世界知识产权日”主题论坛
在第23个世界知识产权日到来之际,作为道可特二十周年系列活动之一,由多家单位主办、北京市道可特(济南)律师事务所承办的2023年“世界知识产权日”主题论坛将在山东济南隆重举行。本届论坛以知识产权高质量发展为导向,以国内知识产权现状分析及相关热点问题为核心,以数据合规、全链条知产法律服务、专利维权、知产价值最大化为抓手,以期推动知识产权服务业全方位高质量发展。届时,来自各级司法部门领导,各级知识产权协会及律师协会领导,行业专家、学者,全国知名媒体人共聚一堂,共聚发展之智,共谋发展之策。
