北交所观察之九十九丨从东方碳素等发行人问询案例看股权代持问题
来源: 道可特律所 时间: 2023-05-26 22:38:03 作者: 证券业务团队
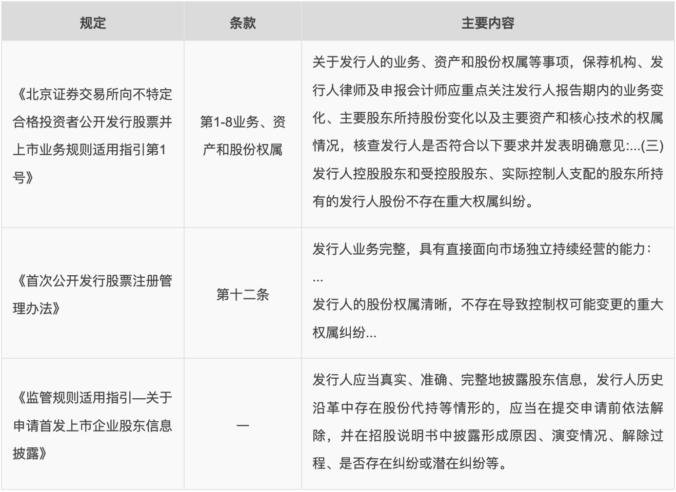
摘要:股权稳定清晰一直是首次公开发行股票并上市的重要审核要求。股权代持也称为股权代持,又称委托持股、隐名投资或假名出资,是指实际出资人与他人约定,以该他人名义代实际出资人履行股东权利义务的一种股权或股份处置方式。股权代持是影响股权清晰的障碍之一,发行人是否完成所有代持的还原是审核机构重点问询和关注的问题。因此,本文将通过北交所对东方碳素等三个发行人股权代持情况的问询案例介绍,分析北交所在IPO审核中就股权代持问题的问询关注要点和监管要求。
一、公司简介
东方碳素,成立于2006年,公司专业从事特种石墨材料的研发、生产和销售,主要产品广泛用于光伏、半导体、新能源电池、机械、电子、航空航天、军事工业、核工业等领域。
睿恒数控,成立于2011年,公司主要从事超硬金属材料切削加工与制造领域的高精密数控轧辊机床和激光加工成套设备的研发、生产及销售,并提供超硬金属材料切削加工与制造的整体解决方案。
国子软件,成立于2004年,公司是国内数字政府及教育信息化领域专业的资产管理数字化服务提供商,以自主研发的资产管理数字化平台为基础,面向行政事业单位和各级各类学校,提供资产管理相关软件开发、技术服务以及资产管理相关物联网设备等硬件产品。公司提供的资产管理数字化服务促进了国有资产治理体系和治理能力现代化,更好地发挥了国有资产在服务经济社会发展、保障和改善民生、保护生态环境、保障国家机关和事业单位节约高效履职等方面的作用。
二、股权代持相关问询问题
东方碳素等三家发行人皆因股权代持问题在审核阶段被问询,审核机构具体的问询内容如下:
东方碳素:
股权代持的真实有效性。请发行人:
① 说明该等股权代持的原因、背景及合理性,是否通过代持规避相关法律法规或监管要求。
② 结合被代持人出资的时间、资金来源、分红情况、入股情况等,说明该等股权代持的真实性,说明拆借资金定义为“入股款”的合理性、合规性,相关股东所持股权权属是否清晰。
股权代持解除的合法有效性。请发行人:
① 说明解除代持协议的相关约定,代持人处置存在代持关系股票的过程是否符合法律法规的规定,代持双方解除协议关系是否存在纠纷或潜在纠纷,是否存在相关法律风险。
② 发行人目前是否仍存在股份代持、信托持股等情形,发行人实际控制人与其他股东是否存在其他协议安排。
③ 说明现金回购并解除代持的对价的定价依据,结合2004年至2012年期间的分红情况及苏瑞、刘振科等人出资情况和登记为实际股东的持股情况,说明现金回购定价的合理性,是否存在与相关方的纠纷或利益输送的情况。
睿恒数控:
股权代持清理是否存在潜在纠纷。请发行人:
① 股权代持原因及背景,被代持人与代持人及发行人、控股股东、公司其他人员之间的关系,是否通过代持规避相关法律法规的情况。
② 说明解除代持协议的相关约定,有关代持是否已完整披露并完全解除,包括代持解决方式、解决时点,是否存在纠纷或潜在纠纷,发行人实际控制人杜建伟、姚建华夫妇与其他股东是否存在其他协议安排。说明是否仍存在其他股份代持、信托持股等情形。
③ 说明2015年5月与6月间隔一个月发行的原因与合理性,6月定向发行是否存在股份代持问题。
国子软件:
股权代持清理是否存在潜在纠纷。请发行人:
① 股权代持原因及背景,被代持人与代持人及发行人、控股股东、公司其他人员之间的关系,是否通过代持规避相关法律法规的情况。
② 说明解除代持协议的相关约定,有关代持是否已完整披露并完全解除,包括代持解决方式、解决时点,是否存在纠纷或潜在纠纷,发行人实际控制人与其他股东是否存在其他协议安排。说明是否仍存在其他股份代持、信托持股等情形。
③ 说明2019年3月股权代持清理过程中庞瑞英、韩承志对国子学投资的出资比例发生变动的原因。
④ 说明股权激励及股份代持涉及的离职员工是否均已转让股份,发行人是否存在尚未执行完毕的股权激励计划,是否存在纠纷或潜在纠纷。
三、北交所对于股权代持问题的审核要求
北交所对于发行人股权代持问题的审核要求主要如下:

股权代持受到严格监管的原因在于其严重影响发行人的股权稳定性,存在潜在的股权纠纷或其他纠纷,容易损害公司和其他股东权益。原则上,发行人在申报前,需要清理所有的股权代持,通过股权转让、代持股权提存公证、司法确认等方式完成股权代持的还原。根据前文中的问询案例以及相关监管规定要求总结来看,北交所审核机构针对股权代持问题时一般会重点关注股权代持清理是否存在潜在纠纷,要求发行人说明股权代持原因及背景,是否已经彻底完成所有的股权代持还原,股权代持还原过程是否合法合规等。
四、结语
完成股权代持的还原与清理,是发行人保证公司股权稳定清晰的重要步骤,是发行人股权合规改造的必要环节,发行人完成还原后,申报时务必真实、准确、完整地披露股权代持的背景及还原相关情况。
可能感兴趣
专业团队
- A
- B
- C
- D
- E
- F
- G
- H
- I
- J
- K
- L
- M
- N
- O
- P
- Q
- R
- S
- T
- U
- V
- W
- X
- Y
- Z
行业研究
更多-
《2018中国保险行业法律健康蓝皮书》《2018中国保险行业法律健康蓝皮书》包括上篇《保险行业法律健康指数报告》及下篇《保险行业法律专题报告》。其中,《保险行业法律健康指数报告》是由绿法(国际)联盟(GLGA)继2018年成功发布首份《保险行业法律健康指数报告》之后连续第二年发布,该指数能够综合、直观反映近三年来保险行业整体的法律健康状态。《保险行业法律专题报告》则结合近年来保险行业及保险资金运用领域法律实务,针对当下行业实务中的热点及疑难复杂问题,从法律视角予以分析和解读,以期为保险行业及保险资金运用的合法合规发展提供一些意见和建议。 -
《全国保险行业法律健康指数报告(2015-2017)》《全国保险行业法律健康指数报告(2015-2017)》是由绿法(国际)联盟(GLGA)作为编制单位,北京市道可特律师事务所作为专业支持单位,并在外部专家团队的指导下,共同打造的资本市场行业法律健康指数报告系列研究课题之一。2017年,绿法(国际)联盟(GLGA)成功发布了其资本市场行业法律健康指数报告系列研究课题的首份研究成果,即《私募基金行业法律健康指数报告》。《保险行业法律健康指数报告》是该研究课题的第二份研究成果。 -
《央企(A股)上市公司法律健康指数报告》《央企(A股)上市公司法律健康指数报告》是目前市场上首份以法律健康为导向和评判标准的、研究央企(A股)上市公司发展健康度的指数报告,是第一份由第三方机构推出的带有公益性和学术性的央企(A股)上市公司指数报告,是研究、评价央企(A股)上市公司的一个全新视角与一项创新性举措。报告对央企(A股)上市公司的健康度做了全视角、多层次的分析和解读;报告以动态发展的数据库为支撑,在绿法(国际)联盟(GLGA)的协调下与相关监管部门、治理机构、重要行业组织、经营主体形成互动机制,围绕央企(A股)上市公司开展长期跟踪研究,努力推出对认识央企(A股)上市公司、推进央企(A股)上市公司发展具有重要影响的学术成果。
品牌活动
更多-
[05/28]道可特20周年系列活动丨科技驱动型企业法律服务创新论坛
在各界同仁的关心和支持下,道可特成都办公室在注册成立的半年里即取得快速发展。作为道可特二十周年系列活动之一,我们拟于2023年5月28日在成都天府新区中央法务产业大厦隆重举办“高端法律服务业创新与发展论坛暨科技驱动型企业法律服务创新论坛”。届时,行业内外的领导嘉宾、专家学者、企业高管、全国知名律所贤达和著名媒体代表,将悉数出席。 -
[05/28]道可特20周年系列活动丨高端法律服务业创新发展论坛
在各界同仁的关心和支持下,道可特成都办公室在注册成立的半年里即取得快速发展。作为道可特二十周年系列活动之一,我们拟于2023年5月28日在成都天府新区中央法务产业大厦隆重举办“高端法律服务业创新与发展论坛暨科技驱动型企业法律服务创新论坛”。届时,行业内外的领导嘉宾、专家学者、企业高管、全国知名律所贤达和著名媒体代表,将悉数出席。 -
[04/22]济南·2023年“世界知识产权日”主题论坛
在第23个世界知识产权日到来之际,作为道可特二十周年系列活动之一,由多家单位主办、北京市道可特(济南)律师事务所承办的2023年“世界知识产权日”主题论坛将在山东济南隆重举行。本届论坛以知识产权高质量发展为导向,以国内知识产权现状分析及相关热点问题为核心,以数据合规、全链条知产法律服务、专利维权、知产价值最大化为抓手,以期推动知识产权服务业全方位高质量发展。届时,来自各级司法部门领导,各级知识产权协会及律师协会领导,行业专家、学者,全国知名媒体人共聚一堂,共聚发展之智,共谋发展之策。
