道可特视点 | 聚焦十九大定位下的住房保障规范体系
来源: 本站 时间: 2017-11-03 11:13:33 作者: 地产与基础设施部 孙承泽
摘要:2017年10月18日,十九大党代表大会报告提纲挈领地确定了中国房地产市场的基本定位,即“房子是用来住的,不是用来炒的”。北京市道可特律师事务所地产与基础设施团队认为,这一定位蕴含着丰富内涵。
“房子是用来住的,不是用来炒的”说明:第一,它是我国社会主义初级阶段所处的具体发展阶段——中国正在进入全面建成小康社会的决胜阶段——这一基本国情认知在民生保障方面的必然要求。
第二,十九大最引人瞩目的论断之一是我国现阶段基本矛盾的转变——人民日益增长的美好生活需要和不平衡不充分的发展之间的矛盾。这一矛盾反映在住房保障领域表现为房地产市场泡沫与人民基本居住权无法保障、“空城”现象与人民无房可住等现实矛盾。而十九大的这一定位亦是对这些矛盾的高度概括。
第三,房地产市场是我国经济增长模式选择的重要环节,具体而言,这一定位表明我国对房地产市场的经济与社会功能认识逐渐成熟,从而对房屋既可投资又可消费双重属性出发形成的完全以投资为主导的市场,发展到如今的“居住”定位,一方面将人民“居住权”置于核心地位,另一方面则顺应创新型经济增长模式以及加强社会治理水平的要求,按照多层次、分水平的多元化体系构建来能动发挥国家对房地产领域的调控作用。
以上分别从宏观与微观、民生保障与经济发展角度解析了十九大报告作出“房子是用来住的、不是用来炒的”这一定位的基本内涵,根据上述内涵,须进一步考虑的问题是,如何按照这一基本定位要求来落实保障人民的居住权,如何实现房地产在市场经济中的良性发展。据此,北京市道可特律师事务所地产与基础设施团队在十九大的基本定位下对居民住房保障制度规范体系进行探析,以促进“居住权”与时俱进地落实和发展,贯彻十九大新时代理念。
一、“新时代”下现有住房保障制度概况
(一)多方式供给的保障型住房制度
第一,住房公积金保障方式。住房公积金作为一种政策性融资保障,强制要求居民把部分收入积累起来用于住房消费,具有社会统筹和互助性。
第二,政府通过减免土地出让金或提供土地补贴、减免税费等方式建设经济适用房。经济适用房是具有社会保障性质的商品住宅。
第三,政府通过建立贴息制度或实物配租的方式为符合城镇居民最低生活保障标准且住房困难的家庭提供社会保障性质的公共租赁住房。
以上制度中,经济适用房与公共租赁住房本质上是由政府提供政策优惠主导建设,在住房价格或租金上予以减免和补贴的住房保障政策。实践中,由于目前国家对中低收入群体缺乏明确的界定标准,也缺乏符合实际的科学统计方法建立准入和退出机制,故在保障性住房的适用对象上,出现了大量寻租和不公平分配行为;再则由于政府目前税收、贷款优惠政策和政策性金融机构的缺失,使得该类住房的开发性融资乏力。因此,关于经济适用房供应分配体系与公共租赁住房的运作管理体制亟需构建和完善。
(二)租购并举等住房保障新模式
1.共有产权。2016年3月16日,上海市政府发布《上海市共有产权保障住房管理办法》规定,共有产权是指符合国家住房保障有关规定,由政府提供政策优惠,按照有关标准建设,限定套型面积和销售价格,限制使用范围和处分权利,实行政府与购房人按份共有产权,面向本市符合规定条件的城镇中低收入住房困难家庭供应的保障性住房。之后,南京市政府于2017年4月24日发布《南京市人才安居办法(试行)》,规定对符合一定条件的人才,给予租房补贴,提供共有产权房。2017年8月3日,《北京市共有产权住房管理暂行办法》正式面向社会公开征求意见。这一系列政策规定的发布使“共有产权房”逐渐纳入大众视野。
根据上述规定中对共有产权的界定分析,共有产权房的主要特点有:第一,权利主体为两个或两个以上,即购房者与政府共有产权;第二,共有方式为按份共有,其中政府按照约定的比率垫资出资,购房者可向银行申请商业贷款等;第三,共有产权房按照商品房进行开发,其用地性质为出让,销售均价低于同地段价格;第四,共有产权权利主体的处分权限包括出租,租金和政府代持机构分配,共有产权房购买满一定年限后,购房者可按市场价格转让所购房屋产权份额,或者当后续购房能力提高时,可从政府手中回购相应产权;第五,购房者须满足一定的条件,如北京共有产权住房的供应对象为符合北京住房限购条件且家庭成员名下均无住房家庭等。
2.租购并举与租住同权。2016年6月3日,国务院办公厅发布《关于加快培育和发展住房租赁市场的若干意见》【国办发〔2016〕39号】,第一次提出将商业用房改建为租赁住房。这一举措普遍被解读为将打通存量房与租赁市场通道。
租购并举是以市场配置为主、政府提供基本保障的住房租赁体系。住建部等九部门发布的《关于在人口净流入的大中城市加快发展住房租赁市场的通知》提出多项措施并举,以加快发展住房租赁市场,与此配套的具体实施内容包括:推行住房租赁合同示范文本和合同网上签约,落实住房租赁合同登记备案制度。
在将租赁房屋纳入"合法稳定住所"范畴这种新趋势下,广州市政府在《广州市加快发展住房租赁市场工作方案》中出台“租购同权”政策,即赋予符合条件的承租人子女享有就近入学等公共服务权益;无锡市政府发布 《无锡市户籍准入登记规定》,增设租赁住宅落户政策,规定符合条件的租赁住房可落户等。
在大众对上述住房保障模式或措施奔走相告时,也有人提出疑虑或担忧,如共有产权房的基本内涵及权利范围、房屋产权与土地使用权的主体分离,购房者对房屋的处分受到较大限制等。对此,须不断完善我国共有产权住房制度设计,以激活其本身所具备的生命力。同时,就“租住同权”的权属内容而言,产权系物权,具有对世效力,而租赁权为债权(有称为具有物权效力的债权),具有对人效力,因此,这里的“租住同权”指向的是一种公共服务资源的获取,旨在逐步使租房居民在基本公共服务方面与购房居民享有同等待遇,故具体的准入条件或细则将直接影响这一政策的功能发挥,当然,为降低主体在享受政策利益时的法律风险,亦须通过配套的制度设计缩小租赁权与产权在权利行使时的法律效果差异,以使“租住同权”在法律意义上落到实处。
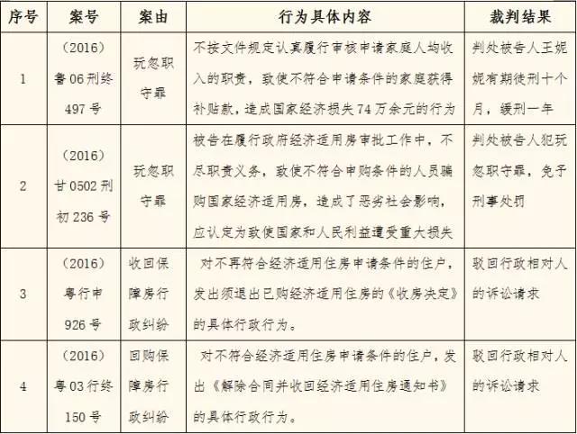
二、司法实务状况
本部分内容旨在通过对目前司法实践中的案件类型进行整理,以简要归纳政府在执行住房保障制度中存在的问题,从而为规范体系的构建与完善提供一定的客观依据。须指出的是,这里对保障房招标、建设、买卖等领域纠纷不作探讨,此处关注的是发挥该制度体系功能时,可能存在的有违其社会保障性质的不公平行为。以下对刑事、行政领域存在的较为典型的案例进行列举。

三、住房保障规范体系的构建
首先,关于居住权,在我国法律体系中《宪法》第三十九条规定了公民的住宅不受侵犯,以保障公民居住的安全与安宁,旨在调整国家和公民之间的住房财产关系,防止公民的居住权遭受公权和他人的侵害。在私法领域,物权法中的居住权调整的是平等民事主体之间的房屋用益关系,且物权法不是社会保障法。据此,我国正在拟定的《住房保障法》顺应社会需要,从法律的高度规定和保障了公民住房的基本权利,该法性质上属于社会保障法体系,以保障公民居住权为目标,以调和市场经济规律所追求的效率目标与社会保障的公平目标中更注重公平为主线,以逐步构建廉租房、经济适用房、限价房和住房公积金制度等所组成的住房保障制度为内容,统一住房保障政策制订、实施方面的适用规范或标准,以发挥解决保障性住房供应不足、分配不公、平抑房价等功能。
其次,在《住房保障法》的基本保障内容的指导下,须解决保障房建设、保障房分配(准入与退出)、保障房产权制度、政府权责利机制设置几大问题,这具体落实到一系列实施细则中,须将法律政策与法律技术准确运用,即将法益衡量、社会发展程度、法理基础、司法资源的内在平衡、与相邻制度体系的衔接等纳入考虑范围,对住房保障体系在范围、形式内容以及操作手段上进行明确。
再次,可对各国政府保障体系进行功能性比较以借鉴相关经验,完善我国住房保障配套体系,如创新保障房项目的融资模式与渠道,以分散政府的财政负担;建立科学严格的保障房需求主体评估体系,使保障房政策真正公正透明。
当然,法律规范制度只是居民住房保障体系建设的一个环节,应有效利用市场、税收、行政政策等手段降低社会治理成本,保障民生福利,有效地推动新时代新阶段下对居民的住房保障落到实处。
以上就是北京市道可特律师事务所地产与基础设施团队对于十九大党代表大会报告提纲挈领地确定了中国房地产市场的基本定位的一些介绍,欢迎关注“道可特法视界”获取房地产与基础设施相关法律资讯!
可能感兴趣
专业团队
- A
- B
- C
- D
- E
- F
- G
- H
- I
- J
- K
- L
- M
- N
- O
- P
- Q
- R
- S
- T
- U
- V
- W
- X
- Y
- Z
行业研究
更多-
《央企(A股)上市公司法律健康指数报告》《央企(A股)上市公司法律健康指数报告》是目前市场上首份以法律健康为导向和评判标准的、研究央企(A股)上市公司发展健康度的指数报告,是第一份由第三方机构推出的带有公益性和学术性的央企(A股)上市公司指数报告,是研究、评价央企(A股)上市公司的一个全新视角与一项创新性举措。报告对央企(A股)上市公司的健康度做了全视角、多层次的分析和解读;报告以动态发展的数据库为支撑,在绿法(国际)联盟(GLGA)的协调下与相关监管部门、治理机构、重要行业组织、经营主体形成互动机制,围绕央企(A股)上市公司开展长期跟踪研究,努力推出对认识央企(A股)上市公司、推进央企(A股)上市公司发展具有重要影响的学术成果。 -
《2018中国不良资产蓝皮书》绿法联盟研究院基于对整体不良资产行业进行深入的考察、研究的基础上,与北京市道可特律师事务所共同编制了《2018中国不良资产蓝皮书》,希望能够对行业带来指导,也能体现不良资产行业本身的创新,具有一定的学术性和公益性。 -
《全国私募基金法律健康指数报告》本次报告的目的为以私募基金行业指数的形式提供关于立法、监管、司法的洞见。绿法联盟作为首个以法律为核心要素,以研究院为依托,以互联网为平台,以国际化为视野的法律跨界联盟,一直关注立法、监管、司法将以何种方式影响私募行业。时至今日,私募基金的体量已经发展至可以和公募基金等量齐观,其发展不得不称之为迅猛。但是,私募基金高歌猛进的同时也繁芜丛杂,自2016年始,监管、立法层对私募基金更加关注,故此尝试编纂私募基金行业法律健康指数报告,以量化考察私募基金行业法律风险方面的变化。以期以史鉴今,为未来的私募基金行业发展提供一点洞见。
品牌活动
更多-
[05/28]道可特20周年系列活动丨科技驱动型企业法律服务创新论坛
在各界同仁的关心和支持下,道可特成都办公室在注册成立的半年里即取得快速发展。作为道可特二十周年系列活动之一,我们拟于2023年5月28日在成都天府新区中央法务产业大厦隆重举办“高端法律服务业创新与发展论坛暨科技驱动型企业法律服务创新论坛”。届时,行业内外的领导嘉宾、专家学者、企业高管、全国知名律所贤达和著名媒体代表,将悉数出席。 -
[05/28]道可特20周年系列活动丨高端法律服务业创新发展论坛
在各界同仁的关心和支持下,道可特成都办公室在注册成立的半年里即取得快速发展。作为道可特二十周年系列活动之一,我们拟于2023年5月28日在成都天府新区中央法务产业大厦隆重举办“高端法律服务业创新与发展论坛暨科技驱动型企业法律服务创新论坛”。届时,行业内外的领导嘉宾、专家学者、企业高管、全国知名律所贤达和著名媒体代表,将悉数出席。 -
[04/22]济南·2023年“世界知识产权日”主题论坛
在第23个世界知识产权日到来之际,作为道可特二十周年系列活动之一,由多家单位主办、北京市道可特(济南)律师事务所承办的2023年“世界知识产权日”主题论坛将在山东济南隆重举行。本届论坛以知识产权高质量发展为导向,以国内知识产权现状分析及相关热点问题为核心,以数据合规、全链条知产法律服务、专利维权、知产价值最大化为抓手,以期推动知识产权服务业全方位高质量发展。届时,来自各级司法部门领导,各级知识产权协会及律师协会领导,行业专家、学者,全国知名媒体人共聚一堂,共聚发展之智,共谋发展之策。
