道可特视点 | 影视剧联合投资协议法律风险的探讨:收益分配的约定
来源: 本站 时间: 2017-10-11 10:40:01 作者: 金融资本市场团队
摘要:随着泛娱乐化时代的到来,越来越多的投资者将眼光投向了文化领域,热钱纷纷涌入,其中对影视行业的投资更是处于井喷之势。但影视投资犹如赌博,有如《战狼2》般票房直逼60亿令投资者赚得盆满钵满,也有如《三生三世十里桃花》因票房远低于预期而惨淡收场,投资者黯然神伤。
因此,如何获得更多的票房红利或如何尽可能避免亏损,便是摆在投资者面前的一道难题。作为投资人之间的约定,影视剧联合投资协议至关重要。北京市道可特律师事务所金融与资本市场团队将重点探讨影视剧投资协议中收益分配条款的法律风险,以期为投资者提供指引。
一、收益分配的方式
在影视剧投资协议中,根据投资者的地位以及需求,收益分配的条款也各有不同,通常有两种方式。
(一)按照出资比例进行分配
这种方式典型的表述有,“双方按照出资比例享有影片及衍生产品的一切经济收益,并按照出资比例承担亏损责任。”投资者按照出资比例共享收益共担风险,对于各投资者而言相对公平,也较少出现争议。
(二)固定回报
这种方式通常为收回投资本金并收取固定的投资收益,例如,“甲方以收回全部投资本金+固定回报方式,对该剧进行部分投资……从甲方第一期投资款到达乙方帐户之日起算,每年按甲方投资总额的12%的标准支付给甲方投资收益。在一个自然年度(按照365天计算)届满后30日内,将甲方全部投资资本金和投资收益支付至甲方指定账户。”,或者“双方同意不论该剧最后盈亏与否,甲方保证归还乙方投资本金X万元的同时累加乙方投资总额10%的投资回报,两项共计X(1+10%)万人民币。”
一方投资者只享受收益却不承担相应的风险,这种方式通常是主控投资方为吸引其他投资者投资影视项目而做出的利益上的让步。当影视剧最终亏损,主控投资方在自己的投资本金无法收回的情况下,还需要支付其他投资者其投资本金及固定回报,纠纷便由此而生。主控投资方通常会坚持固定回报条款为联营合同的保底条款,而主张该条款无效,从而要求其他投资者共同承担亏损,而其他投资则会以“名为投资,实为借贷”进行抗辩。
二、各地法院的审判实践
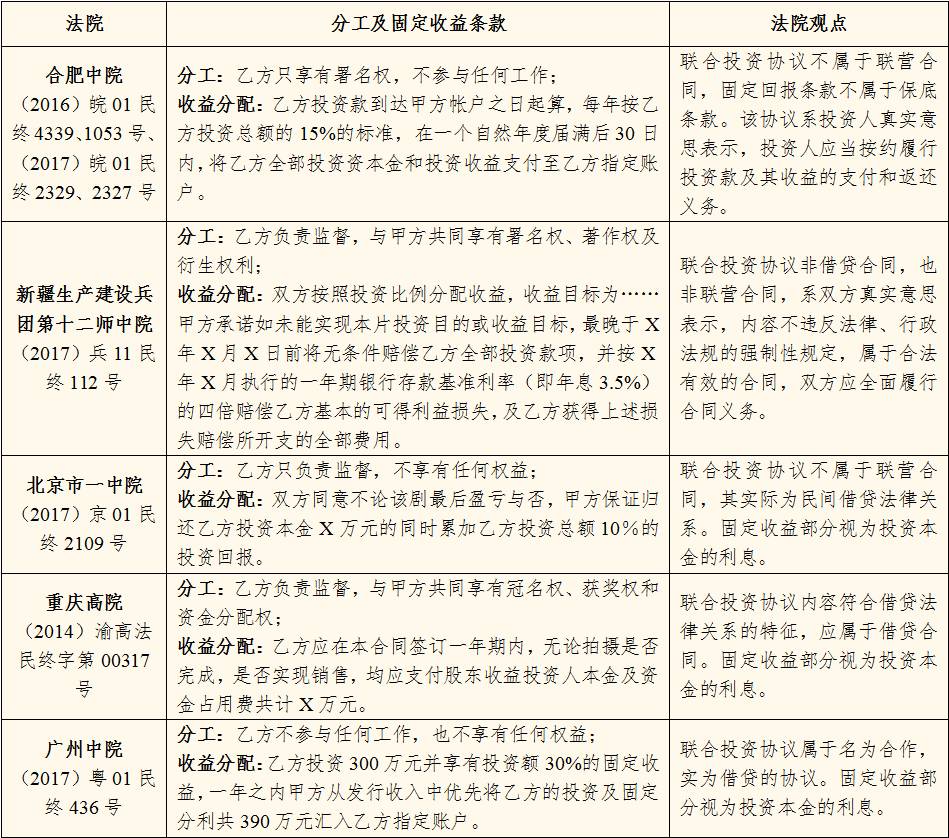
针对联合投资协议中固定收益条款所引起的争议,我们检索阅读了大量的实务案例后,发现这类案例数量较少且主要集中在近两年,因至今最高人民法院尚未发布相关的指导性案例,各地法院司法裁判情况也有所不同。如下表格总结了近两年安徽、新疆、北京、重庆以及广东等地中级以及高级人民法院的生效判决。

三、实务认定要点
总结各地的审判实践,我们发现绝大多数法院认为影视剧联合投资协议不属于联营,不主张将固定收益条款作为联营合同的保底条款而认定为无效,更倾向于将联合投资协议认定为“名为投资,实为借贷”,或者尊重投资人的真实意思表示,按照投资合同约定履行返还投资款及收益义务。
(一)不被认定为联营合同
多数法院在认定联合投资协议的法律性质中均认为,联合投资协议中有关各投资人之间权利义务的约定,不符合共同经营的特征,因此不能认定为联营合同,关于固定收益的约定也不能认定为保底条款而导致无效,从而不能要求固定收益投资者共同承担亏损。
虽然各法院并未过多阐述其中的缘由,从影视剧创作的行业特性以及影视行业的融资模式角度来讲,我们也赞同各法院的观点。
影视剧的创作无论从前期的剧本创作、组建剧组、影视剧拍摄,后期制作以及宣传发行,还是贯穿始终的各类行政审批,如前期的剧本备案公示,拍摄阶段的信息变更,后期的完成剧报审,到最终拿到《电影公映许可证》或《电视剧发行许可证》,都需要影视专业公司及专业人员的参与,不仅仅是利用他们影视领域的专业知识,还需要借助影视公司的资质以及各种资源。而固定收益投资人作为影视领域的门外汉,除了负责监督的职责外,无法实质参与到影视剧的创作中,因此无法与主控投资方实现共同经营。
此外,影视剧制作发行企业大多以知识产权等资产为主,缺乏可作为投资担保的不动产等资产,以银行贷款的形式融资相对较为困难,在影视剧的实际商业运作当中,通过保底或固定收益获得资金是市场通行的手段,是被市场认可及需要的一种常见的商业模式,通常也真实地体现出了合作双方的商业意图和商务地位。因此,合同的法律关系应按当事人真实意思表示和合同具体约定而确定。主控方投资人不能因后期项目的亏损而违背当时的真实意思表示,以联营合同为由主张保底条款无效。
(二)被认定为“名为投资,实为借贷”的情况
总结法院的判决来看,通常有两种情况下联合投资协议会被认定为“名为投资,实为借贷”。
第一种情况下,固定收益条款会明确约定投资本金以及收益的支付不以影视剧是否完成拍摄,是否取得发行收入为条件。典型的表述如,“无论该剧是否拍摄完成,是否实现销售,均应支付出品乙方本金及资金占用费共计240万元(税后)”,或者“双方同意不论该剧最后盈亏与否,甲方保证归还乙方投资本金1000万元的同时累加乙方投资总额10%的投资回报,两项共计1100万人民币”。
第二种情况中通常只约定投资本金和固定收益的支付时间和方式,却未能明确约定该笔款项的支付未附加任何条件,如“乙方投资300万元并享有投资额30%的固定收益,一年之内甲方从发行收入中优先将乙方的投资及固定分利共390万元汇入乙方指定账户”。这种情况下,法院通常会参考投资者之间的分工来认定是借贷合同还是有效的投资合同。如果固定收益投资者不参与任何电视剧创作工作,也不享有任何权益,则联合投资协议通常会被认定为“名为投资,实为借贷”。
在上述的两种情况下,固定收益部分通常会被认定为投资本金的利息。主控投资方可以根据《最高人民法院关于审理民间借贷案件适用法律若干问题的规定》(法释〔2015〕18号)第26条来衡量利息约定是否过高,从而尽可能减少一定的损失。
(三)被认定为投资协议并按合同约定履行义务的情况
在认定为“名为投资,实为借贷”的第二种情况中,如固定收益投资者不参与任何影视剧创作的工作或只负责监督资金的使用等活动,但是却享有部分权益,如署名权、著作权及其衍生权利,法院通常因该种权利义务不符合借贷的特征,不会将该种投资行为认定为借贷关系;但是出于投资人的真实意思表示且协议内容不违反法律、行政法规的强制性规定,而认定该投资协议为合法有效的合同。因此,主控投资方需要按照投资协议的约定履行投资本金的返还以及固定收益的支付义务。
通过上述分析可以看出,无论司法实务如何认定,在影视剧联合投资协议涉及固定收益约定的纠纷中,法院更倾向于保护固定收益投资人的利益。在此,道可特律师事务所金融与资本市场团队也提醒主控投资方在签署联合投资协议时一定要慎重约定收益分配的条款。
可能感兴趣
专业团队
- A
- B
- C
- D
- E
- F
- G
- H
- I
- J
- K
- L
- M
- N
- O
- P
- Q
- R
- S
- T
- U
- V
- W
- X
- Y
- Z
行业研究
更多-
《全国私募基金法律健康指数报告》本次报告的目的为以私募基金行业指数的形式提供关于立法、监管、司法的洞见。绿法联盟作为首个以法律为核心要素,以研究院为依托,以互联网为平台,以国际化为视野的法律跨界联盟,一直关注立法、监管、司法将以何种方式影响私募行业。时至今日,私募基金的体量已经发展至可以和公募基金等量齐观,其发展不得不称之为迅猛。但是,私募基金高歌猛进的同时也繁芜丛杂,自2016年始,监管、立法层对私募基金更加关注,故此尝试编纂私募基金行业法律健康指数报告,以量化考察私募基金行业法律风险方面的变化。以期以史鉴今,为未来的私募基金行业发展提供一点洞见。 -
《2018中国保险行业法律健康蓝皮书》《2018中国保险行业法律健康蓝皮书》包括上篇《保险行业法律健康指数报告》及下篇《保险行业法律专题报告》。其中,《保险行业法律健康指数报告》是由绿法(国际)联盟(GLGA)继2018年成功发布首份《保险行业法律健康指数报告》之后连续第二年发布,该指数能够综合、直观反映近三年来保险行业整体的法律健康状态。《保险行业法律专题报告》则结合近年来保险行业及保险资金运用领域法律实务,针对当下行业实务中的热点及疑难复杂问题,从法律视角予以分析和解读,以期为保险行业及保险资金运用的合法合规发展提供一些意见和建议。 -
《全国保险行业法律健康指数报告(2015-2017)》《全国保险行业法律健康指数报告(2015-2017)》是由绿法(国际)联盟(GLGA)作为编制单位,北京市道可特律师事务所作为专业支持单位,并在外部专家团队的指导下,共同打造的资本市场行业法律健康指数报告系列研究课题之一。2017年,绿法(国际)联盟(GLGA)成功发布了其资本市场行业法律健康指数报告系列研究课题的首份研究成果,即《私募基金行业法律健康指数报告》。《保险行业法律健康指数报告》是该研究课题的第二份研究成果。
品牌活动
更多-
[05/28]道可特20周年系列活动丨科技驱动型企业法律服务创新论坛
在各界同仁的关心和支持下,道可特成都办公室在注册成立的半年里即取得快速发展。作为道可特二十周年系列活动之一,我们拟于2023年5月28日在成都天府新区中央法务产业大厦隆重举办“高端法律服务业创新与发展论坛暨科技驱动型企业法律服务创新论坛”。届时,行业内外的领导嘉宾、专家学者、企业高管、全国知名律所贤达和著名媒体代表,将悉数出席。 -
[05/28]道可特20周年系列活动丨高端法律服务业创新发展论坛
在各界同仁的关心和支持下,道可特成都办公室在注册成立的半年里即取得快速发展。作为道可特二十周年系列活动之一,我们拟于2023年5月28日在成都天府新区中央法务产业大厦隆重举办“高端法律服务业创新与发展论坛暨科技驱动型企业法律服务创新论坛”。届时,行业内外的领导嘉宾、专家学者、企业高管、全国知名律所贤达和著名媒体代表,将悉数出席。 -
[04/22]济南·2023年“世界知识产权日”主题论坛
在第23个世界知识产权日到来之际,作为道可特二十周年系列活动之一,由多家单位主办、北京市道可特(济南)律师事务所承办的2023年“世界知识产权日”主题论坛将在山东济南隆重举行。本届论坛以知识产权高质量发展为导向,以国内知识产权现状分析及相关热点问题为核心,以数据合规、全链条知产法律服务、专利维权、知产价值最大化为抓手,以期推动知识产权服务业全方位高质量发展。届时,来自各级司法部门领导,各级知识产权协会及律师协会领导,行业专家、学者,全国知名媒体人共聚一堂,共聚发展之智,共谋发展之策。
