最新资管产品增值税政策调整,管理人如何应对?
来源: 本站 时间: 2017-02-04 09:20:46 作者: 金融资本市场团队
摘要:资管产品增值税政策对资管行业的发展和管理决策有重要影响,2016年12月底出台的资管产品增值税新政一度引起业内热议。1月11日,财政部刊发《关于资管产品增值税政策有关问题的补充通知》(财税〔2017〕2号)(以下简称“2号文”),对资管产品的增值税问题作出补充规定,澄清了原政策一大争议。北京市道可特律师事务所金融资本市场律师团队将结合最新资管产品增值税政策调整情况,探讨资管产品在过渡期内管理人如何应对新政调整后的相关问题。
近几年我国资产管理行业呈现加速发展的态势,规模快速增长,业务体量拾级而上。中国证监会副主席李超在“《财经》年会2017:预测与战略”上表示,截至2016年6月底,剔除重复计算因素,我国资管业务规模约为60万亿元,大体接近上年GDP总量。但在实践中,围绕资管产品在运营过程中的纳税主体认定,一直缺乏明确的指引,不同资管产品的管理人对资管产品增值税应税义务的税务处理也不尽相同。
2016年12月21日,财政部和税务总局联合发布《关于明确金融、房地产开发、教育辅助服务等增值税政策的通知》(财税[2016]140号,“140号文”),将此前存在征税遗漏的资管产品征税主体落实在了管理人身上,同时规定税收追溯执行。2017年1月11日,财政部针对140号文发布了2号文,解决了之前资管圈热议的关于140号文的追溯执行影响前期合同的约定及已经发行资管产品的收益兑付的问题。
一、资管产品营改增的法律渊源
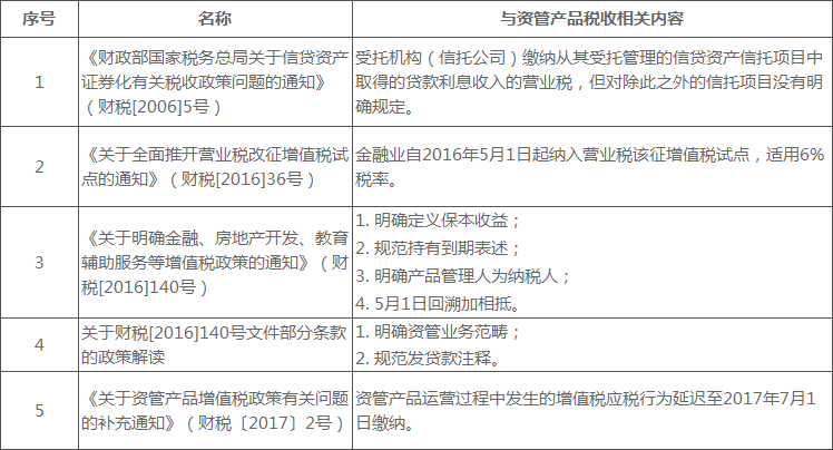
在营业税时期,总体而言,大资管产品(基金、信托、理财产品、保险债权投资计划等)适用的营业税等税收政策不太明确。财政部和税务总局联合发布的《财政部国家税务总局关于信贷资产证券化有关税收政策问题的通知》(财税〔2006〕5号)在信贷资产证券化领域对营业税做了规定,但对于除此之外的信托项目没有明确规定,也很少有信托公司主动去缴纳或者扣缴。因此,税务机关更倾向于对大资管产品的受益人(投资人)去征税。
由于委托人(受益人)比较分散且涉及多人,实际征管也比较困难。资管计划在我国没有明确的主体地位,自从其产生而来,一直是增值税监管空白,实际操作中也较少出现资管计划进行纳税的行为。但是营改增以来接二连三的监管规定,从内容上增加了资管业务税收条款,从执行上明确管理人缴纳增值税范畴。其中,140号文确立了资管产品运营过程中发生的增值税应税行为,以资管产品管理人为增值税纳税人(增值税税率为6%),其主要渊源如下表:

二、资管产品增值税缴纳的最新调整
2016年5月1日营改增以来,资管产品的税务处理仍然有所争议,如何定义保本收益?资管产品是否需要纳税以及纳税人或扣缴义务人是谁?上述问题在实际操作过程中产生了不同的理解,140号文对此进行了明确规定。
(一)140号文明确了对资管产品的征税导向,资管产品管理人被确认为增值税纳税主体。
140号文明确,资管产品运营过程中发生的增值税应税行为,以资管产品管理人为增值税纳税人。资产管理的实质是受人之托,代人理财。资管产品,是资产管理类产品的简称,比较常见的包括基金公司发行的基金产品、信托公司的信托计划、银行提供的投资理财产品等。因此,各类资管产品中,受投资人委托管理资管产品的基金公司、信托公司、银行等就是资管产品的管理人。确定资管产品管理人为纳税主体,将极大方便税收征管部门的监管和征收管理,但实际增加了资管产品缴税的压力,很可能最终会传导到社会融资成本上。
(二)非保本收益不缴增值税
在财税〔2016〕36号文件的基础上,140号文对于什么叫“保本”作出了解释,即保本指合同中明确承诺到期本金可全部收回,这种行为按贷款服务缴纳增值税。如果合同中没有明确承诺到期本金可全部收回,则这种金融商品持有期间取得的收益属于非保本收益,不缴纳增值税。
同时,140文第二条指出,“纳税人购入基金、信托、理财产品等各类资产管理产品持有至到期”的并不属于金融商品转让务,不需要缴纳增值税。以表格列示,即:

由于证监会监管的证券期货资管受新八条底线严格约束,不能发行保本产品,因此目前市场上合法合规的保本资产管理产品主要为保本银行理财。对保本型资管产品设置更高的征税要求,体现了打破资管刚兑模式的政策目标。
(三)不再追溯执行
2号文主要对140号文的资管产品增值税追溯执行进行了调整。140号文第十八条规定:“除第十七条规定外,其他均自2016年5月1日起执行。”也就是虽然140号文于12月21日发布,但要进行税收追溯,从16年5月1日(即金融服务业纳入营改增之日)到12月21日的文件发布日期间的增值税资管产品管理人都要补缴。如果有些资管计划在12月发文前已经结束,管理人已经向投资者兑付收益,此时如追溯让管理人缴纳这部分增值税,管理人只能自行补缴,将会给管理人带来巨大负担甚至可能收入也无法覆盖纳税。因此,追溯执行在资管界引起轩然大波。
此种情况下,财政部发布2号文,针对140号文税收追溯问题明确了以下“新老划断”原则,让不少资管机构如释重负。
1.2017年7月1日(含)以后,资管产品运营过程中发生的增值税应税行为,以资管产品管理人为增值税纳税人,按照现行规定缴纳增值税。
2.对资管产品在2017年7月1日前运营过程中发生的增值税应税行为,未缴纳增值税的,不再缴纳;已缴纳增值税的,已纳税额从资管产品管理人以后月份的增值税应纳税额中抵减。
三、资管产品在未来一段时间内如何应对
自2016年5月1日“营改增”政策全面实施以来,绝大部分资管产品管理人已经不同程度的完成了自有资产和自身的增值税应税经营活动的营改增合规工作,但是其管理的资管产品的增值税合规工作距离法规要求尚有较大的差距。
140号文的规定意味着,资管产品的管理人不仅需要管理每只产品所涉及的增值税合规事项,还需要对现有存续期内资管产品和未来新增资管产品的增值税税负的实际经济承担作出考量和应对。2号文的发布,为资管产品管理人赢得了将近6个月的资管产品层面的增值税合规工作准备时间,管理人可以从增值税核算、发行文件或者合同的修订、发票管理、纳税申报、会计核算以及系统支持等方面做出准备和应对。
尽管140号文规范了资管行业税收标准,2号文则进一步澄清了140号文的追溯执行问题,但前述规定仍存在诸多不明确,有待国家税务总局公布具体征收管理办法,后续整个资管行业的合同规定、产品设计、运行结构和模式,无疑也会受到具体征收管理办法的影响。北京市道可特律师事务所金融资本市场律师团队建议资管产品管理人利用这6个多月的缓冲期,尽早开展相关的增值税合规准备工作,并关注法规的进展,积极与主管税务机关保持沟通,及时调整应对措施。
可能感兴趣
专业团队
- A
- B
- C
- D
- E
- F
- G
- H
- I
- J
- K
- L
- M
- N
- O
- P
- Q
- R
- S
- T
- U
- V
- W
- X
- Y
- Z
行业研究
更多-
《2018中国保险行业法律健康蓝皮书》《2018中国保险行业法律健康蓝皮书》包括上篇《保险行业法律健康指数报告》及下篇《保险行业法律专题报告》。其中,《保险行业法律健康指数报告》是由绿法(国际)联盟(GLGA)继2018年成功发布首份《保险行业法律健康指数报告》之后连续第二年发布,该指数能够综合、直观反映近三年来保险行业整体的法律健康状态。《保险行业法律专题报告》则结合近年来保险行业及保险资金运用领域法律实务,针对当下行业实务中的热点及疑难复杂问题,从法律视角予以分析和解读,以期为保险行业及保险资金运用的合法合规发展提供一些意见和建议。 -
《2018中国不良资产蓝皮书》绿法联盟研究院基于对整体不良资产行业进行深入的考察、研究的基础上,与北京市道可特律师事务所共同编制了《2018中国不良资产蓝皮书》,希望能够对行业带来指导,也能体现不良资产行业本身的创新,具有一定的学术性和公益性。 -
《全国私募基金法律健康指数报告》本次报告的目的为以私募基金行业指数的形式提供关于立法、监管、司法的洞见。绿法联盟作为首个以法律为核心要素,以研究院为依托,以互联网为平台,以国际化为视野的法律跨界联盟,一直关注立法、监管、司法将以何种方式影响私募行业。时至今日,私募基金的体量已经发展至可以和公募基金等量齐观,其发展不得不称之为迅猛。但是,私募基金高歌猛进的同时也繁芜丛杂,自2016年始,监管、立法层对私募基金更加关注,故此尝试编纂私募基金行业法律健康指数报告,以量化考察私募基金行业法律风险方面的变化。以期以史鉴今,为未来的私募基金行业发展提供一点洞见。
品牌活动
更多-
[05/28]道可特20周年系列活动丨科技驱动型企业法律服务创新论坛
在各界同仁的关心和支持下,道可特成都办公室在注册成立的半年里即取得快速发展。作为道可特二十周年系列活动之一,我们拟于2023年5月28日在成都天府新区中央法务产业大厦隆重举办“高端法律服务业创新与发展论坛暨科技驱动型企业法律服务创新论坛”。届时,行业内外的领导嘉宾、专家学者、企业高管、全国知名律所贤达和著名媒体代表,将悉数出席。 -
[05/28]道可特20周年系列活动丨高端法律服务业创新发展论坛
在各界同仁的关心和支持下,道可特成都办公室在注册成立的半年里即取得快速发展。作为道可特二十周年系列活动之一,我们拟于2023年5月28日在成都天府新区中央法务产业大厦隆重举办“高端法律服务业创新与发展论坛暨科技驱动型企业法律服务创新论坛”。届时,行业内外的领导嘉宾、专家学者、企业高管、全国知名律所贤达和著名媒体代表,将悉数出席。 -
[04/22]济南·2023年“世界知识产权日”主题论坛
在第23个世界知识产权日到来之际,作为道可特二十周年系列活动之一,由多家单位主办、北京市道可特(济南)律师事务所承办的2023年“世界知识产权日”主题论坛将在山东济南隆重举行。本届论坛以知识产权高质量发展为导向,以国内知识产权现状分析及相关热点问题为核心,以数据合规、全链条知产法律服务、专利维权、知产价值最大化为抓手,以期推动知识产权服务业全方位高质量发展。届时,来自各级司法部门领导,各级知识产权协会及律师协会领导,行业专家、学者,全国知名媒体人共聚一堂,共聚发展之智,共谋发展之策。
