道可特专题 | 地方政府债务融资专题—土地储备专项债券为土地储备机构融资开“正门”
来源: 本站 时间: 2017-08-08 09:24:57 作者: 佚名
摘要:2017年4月-2017年6月,财政部连续发布了《关于进一步规范地方政府举债融资行为的通知》(财预〔2017〕50号)、《地方政府土地储备专项债券管理办法(试行)》(财预[2017]62号)、《关于坚决制止地方以政府购买服务名义违法违规融资的通知》(财预〔2017〕87号),一方面,封住了土地储备机构违规融资的“后门”,另一方面,为土地储备机构融资开了发行土地储备专项债券的“正门”,封“后门”、开“正门”的方式,为规范地方政府债务融资行为实现了“疏”与“堵”的完美结合。北京道可特律师事务所金融与资本市场团队通过系列解读,就地方政府债务融资相关问题进行深入梳理和分析。
自2017年4月,财政部集中发文规范地方政府举债融资行为,2017年4月26日发布了《关于进一步规范地方政府举债融资行为的通知》(财预〔2017〕50号)(以下简称“50号文”),要求“地方政府不得将公益性资产、储备土地注入融资平台公司,不得承诺将储备土地预期出让收入作为融资平台公司偿债资金来源”; 2017年5月16日,财政部、国土资源部发布了《地方政府土地储备专项债券管理办法(试行)》(财预[2017]62号)(以下简称“62号文”),为土地储备机构开放了“地方专项债券”资金渠道;2017年5月28日,财政部又发布了《关于坚决制止地方以政府购买服务名义违法违规融资的通知》(财预〔2017〕87号)(以下简称“87号文”),严禁将“储备土地前期开发”作为政府购买服务项目。50号文和87号文共同封住了土地储备机构变相举债融资的“后门”,而62号文则为土地储备机构发行“土地储备专项债”开了“正门”,封“后门”、开“正门”的做法,可谓“疏堵结合”,有助于全面规范地方政府债务融资行为。
一、土地储备专项债推出的背景及意义
2015年以前,地方政府土地储备资金的来源以银行贷款为主,其融资模式大致为地方政府将储备土地注入到地方政府融资平台公司,并承诺将储备土地预期出让收入作为融资平台公司偿债资金来源,从而从商业银行处获得贷款。这一融资模式导致地方融资平台公司和地方政府债务失控,一度成为国内的主要金融风险点之一。
为加强对地方政府举债融资行为的监督、遏制政府债务过快增长势头、防范政府债务风险、保障地方政府合理融资需求,2014年修订、2015年起实施的新《预算法》(2014年修订)规定,地方政府应当通过发行地方政府债券方式举借债务,除此以外不得以其他任何方式举债;2016年2月,财政部、国土资源部、中国人民银行以及银监会联合印发了《关于规范土地储备和资金管理等相关问题的通知》(财综〔2016〕4号)(以下简称“4号文”),明确各地不得再向银行业金融机构举借土地储备贷款,明确要求自“2016年1月1日起,各地不得再向银行业金融机构举借土地储备贷款”,土地储备融资需求应当通过省级政府发行地方政府债券方式解决,同时各类城投公司等机构不得从事新增土地储备工作,代之由纳入名录管理的土地储备机构完成。
5月份,财政部、国土资源部在上述文件的基础上,根据土地储备业务实际需要,发布62号文,首次允许地方政府发行“地方政府土地储备专项债券”,并在发行额度和期限、项目管理、收益回报等方面做出具体规定,全面适应土地储备业务特点。
62号文的发布,一方面,将完善专项债券管理与依法推进土地储备融资模式改革有机结合,通过专项债券管理模式创新,形成总量可控、动态可持续的资金保障机制,以合法规范方式保障土地储备项目合理融资需求;另一方面,通过开“正门”发行土地储备专项债券,将用于偿还专项债务的土地储备资产及其预期土地出让收入显性化,债券资金由纳入国土资源部名录管理的土地储备机构专项用于土地储备业务,从机制上堵住融资平台公司等企业冒用土地储备名义违规进行融资的“后门”,防范违法违规举债或变相举债、挪用土地储备资金等行为发生。
二、土地储备融资规范梳理及专项债券要点
(一)土地储备融资规范梳理
从2001年开始试行建设用地收购储备制度至今,我国的土地储备制度不断完善,土地储备机构也经历了从无到有的过程,而土地储备融资从最初的“银行贷款”转变为如今的“土地储备专项债券”。道可特北京律师事务所金融与资本市场团队就土地储备相关的主要规范性文件做了梳理,反映了近十几年来我国土地储备融资制度的发展过程。

(二)土地储备专项债要点
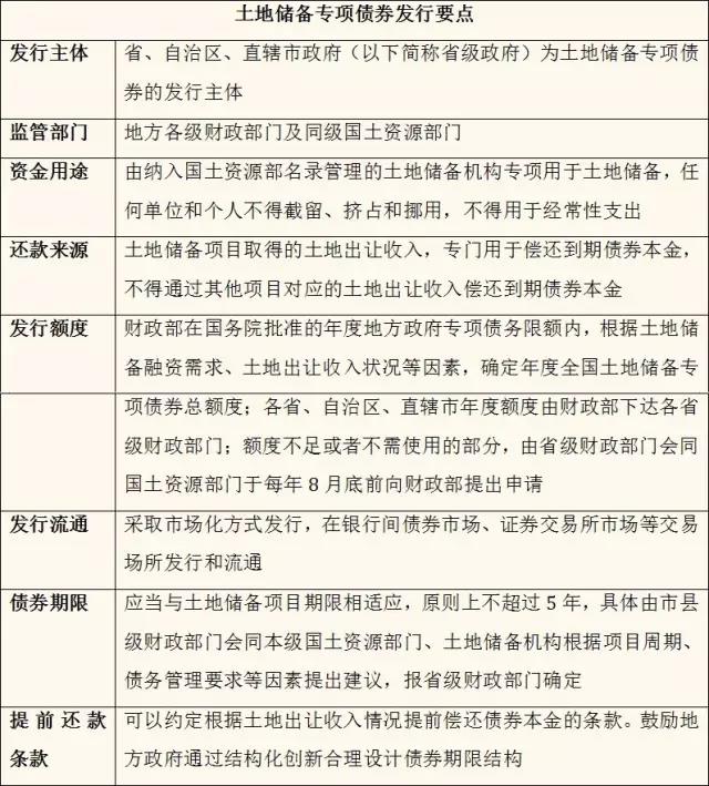
1.土地储备专项债券发行要点
62号文从发行主体、额度、期限、还款来源等方面,全面规定了土地储备专项]发行要点。

2017年7月7日,北京市财政局在中国债券信息网挂出《2017年第一批北京市政府土地储备专项债券信息披露文件》及《2017年第一批北京市政府土地储备专项债券项目情况表》等在内的多个文件。这是自62号文发布以来,地方政府首度发行土地储备专项债。
根据上述两个文件显示,2017年第一批北京市政府土地储备专项债券发行总额90亿元,品种为记账式固定利率附息债券,全部为新增专项债券;本次发行的2017年第一批北京市政府土地储备专项债券共涉及朝阳区、东城区、石景山区、大兴区四个区,通过招标方式发行;募集资金主要投向土地一级开发及综合改造项目等土地储备,未来偿债资金来源均为国有土地使用权出让金收入。
中债资信评估有限责任公司认为,北京市经济和财政实力较强,政府治理水平较高,2017年第一批北京市政府土地储备专项债券纳入政府性基金预算,国有土地使用权出让收入对本批债券保障程度较高,债券的违约风险极低,因此北京市该批土地储备专项债券评定的信用等级为AAA。
2.土地储备专项债如何与项目相对应
62号文明确规定,土地储备专项债券是地方政府专项债券的一个品种,是地方政府为土地储备发行,以项目对应并纳入政府性基金预算管理的国有土地使用权出让收入或国有土地收益基金收入(以下统称土地出让收入)偿还的地方政府专项债券。由此可见,土地储备专项债要严格对应项目发行。那么,如何实现土地储备专项债券与项目对应呢?这在62号文中主要体现在如下几个方面:
(1)债券发行对应项目实施。62号文规定,土地储备专项债券可以对应单一项目发行,也可以对应同一地区多个项目集合发行,具体根据项目区位特点、实施期限等因素综合确定,便于投资者信息甄别,提高专项债券市场化水平。
(2)债券期限与项目实际相适应。62号文规定土地储备专项债券原则上不超过5年,具体由省级政府结合项目实际自行确定;但同时又规定,土地储备专项债券发行时,可以约定根据土地出让收入情况提前偿还债券本金的条款。鼓励地方政府通过结构化创新合理设计债券期限结构。既避免期限过短造成的错配风险,又降低期限过长带来资金闲置问题。
(3)债券使用明确到具体项目。62号文要求,土地储备专项债券支出应当明确到具体项目,在地方政府债务管理系统中统计,纳入财政支出预算项目库管理。地方各级国土资源部门应当建立土地储备项目库,项目信息应当包括项目名称、地块区位、储备期限、项目投资计划、收益和融资平衡方案、预期土地出让收入等情况。
(4)债券本金偿还与项目取得的土地出让收入相对应。62号文要求,土地储备项目取得的土地出让收入,应当按照该项目对应的土地储备专项债券余额统筹安排资金,专门用于偿还到期债券本金,不得通过其他项目对应的土地出让收入偿还到期债券本金。因储备土地未能按计划出让、土地出让收入暂时难以实现,不能偿还到期债券本金时,可在专项债务限额内发行土地储备专项债券周转偿还,项目收入实现后予以归还。
继北京市政府发行土地储备专项债之后,福建省、河北省也相继在中国债券信息网上发布了发行2017年土地储备专项债券的相关文件,其中包含土地储备专项债对应的项目相关情况。下表是2017年河北省石家庄市土地储备专项债券(一期)对应的其中一个项目信息披露情况:

三、新规之下的未来土地储备项目
(一)新规下土地储备项目资金来源及实施
4号文叫停了土地储备机构向金融机构举借土地储备贷款;50号文要求地方政府不得将公益性资产、储备土地注入融资平台公司,不得承诺将储备土地预期出让收入作为融资平台公司偿债资金来源;87号文严禁将储备土地前期开发作为政府购买服务项目。
那么在上述系列新规的严格规制下,土地储备相关项目将如何满足资金需求?项目实施又可以采用哪些模式呢?
首先,62号文发布之后,发行土地储备专项债将是土储资金的主要来源。但需要注意的是,政府通过发行土地储备专项债融资之后,可以以政府采购方式将土储工作委托相关主体(例如平台)实施,但相关主体不得再以政府“未来”支付义务作为增信措施,以政府采购合同向金融机构融资,否则可能涉嫌违反87号文有关政府“不得以任何方式虚构或超越权限签订应付(收)账款合同帮助融资平台公司等企业融资”相关规定。
其次,根据4号文之“六、规范土地储备资金使用管理”及“七、推动土地收储政府采购工作”之规定,土地储备资金主要用于征收、收购、优先购买、收回土地以及储备土地供应前的前期开发等土地储备开支,故,土地储备的资金使用以及工作推动可以根据收储进程,分为两个阶段:一是征收、收购、优先购买或收回土地阶段,二是征收、收购、优先购买或收回土地后进行必要的前期土地开发阶段。结合4号文、50号文、87号之规定,在这两个阶段,土地储备项目分别可通过政府购买服务、政府采购工程来实施。
(1)第一阶段:政府购买服务
根据4号文之规定,“地方国土资源主管部门应当积极探索政府购买土地征收、收购、收回涉及的拆迁安置补偿服务。”因此,虽然87号文明确将土地储备前期开发工作列入政府采购服务的“负面名单”,但是作为“前期开发”之前的工作拆迁安置补偿服务,地方政府仍然可以通过政府购买服务的方式,与城投公司进行合作。
(2)第二阶段:政府采购工程
一方面,根据4号文之规定,储备土地的前期开发,仅限于与储备宗地相关的道路、供水、供电、供气、排水、通讯、照明、绿化、土地平整等基础设施建设。同时,还规定“土地储备机构应当积极探索通过政府采购实施储备土地的前期开发,包括与储备宗地相关的道路、供水、供电、供气、排水、通讯、照明、绿化、土地平整等基础设施建设。”可见,对于储备土地的前期开发,可以采用政府采购的方式来实施。
另一方面,在87号文明确禁止将包括储备土地前期开发在内的建设工程作为政府购买服务项目来实施,并提到“政府建设工程项目确需使用财政资金,应当依照《中华人民共和国政府采购法》及其实施条例、《中华人民共和国招标投标法》规范实施”,可见对于储备土地的前期开发,可以采用政府采购工程、通过公开招投标来实施。
(二)储备土地前期开发可否采用PPP模式?
PPP模式作为近年来广为流行的投融资运作模式,在公共基础设施和公共服务项目中被广泛采用。那么储备土地前期开发是否可以采用PPP模式呢?
PPP模式的本质是公共基础设施和公共服务的市场化运营,应兼具公共性和运营性,但储备土地前期开发并不具备运营性,因而,从这个角度来说,储备土地一级开发并不适用PPP模式。
此外,2017年7月21日,国务院法制办发布了《基础设施和公共服务领域政府和社会资本合作条例(征求意见稿)》,该征求意见稿第二条明确规定,“本条例所称基础设施和公共服务领域政府和社会资本合作(以下简称政府和社会资本合作),是指政府采用竞争性方式选择社会资本方,双方订立协议明确各自的权利和义务,由社会资本方负责基础设施和公共服务项目的投资、建设、运营,并通过使用者付费、政府付费、政府提供补助等方式获得合理收益的活动。”据此,采用PPP模式的项目包含投资、建设、运营,然而,储备土地一级开发并不社运营;该征求意见稿第三条规定,“符合下列条件的基础设施和公共服务项目,可以采用政府和社会资本合作模式:(一)政府负有提供责任;(二)需求长期稳定;(三)适宜由社会资本方承担。国务院有关部门根据前款规定的条件,制定可以采用政府和社会资本合作模式的基础设施和公共服务项目指导目录,并适时调整。”
据此,未来项目能否采用PPP模式,也许要根据“政府和社会资本合作模式的基础设施和公共服务项目指导目录”来确定,而根据储备土地前期开发的性质,其被纳入PPP项目指导目录的可能性并不大。
可能感兴趣
专业团队
- A
- B
- C
- D
- E
- F
- G
- H
- I
- J
- K
- L
- M
- N
- O
- P
- Q
- R
- S
- T
- U
- V
- W
- X
- Y
- Z
行业研究
更多-
《央企(A股)上市公司法律健康指数报告》《央企(A股)上市公司法律健康指数报告》是目前市场上首份以法律健康为导向和评判标准的、研究央企(A股)上市公司发展健康度的指数报告,是第一份由第三方机构推出的带有公益性和学术性的央企(A股)上市公司指数报告,是研究、评价央企(A股)上市公司的一个全新视角与一项创新性举措。报告对央企(A股)上市公司的健康度做了全视角、多层次的分析和解读;报告以动态发展的数据库为支撑,在绿法(国际)联盟(GLGA)的协调下与相关监管部门、治理机构、重要行业组织、经营主体形成互动机制,围绕央企(A股)上市公司开展长期跟踪研究,努力推出对认识央企(A股)上市公司、推进央企(A股)上市公司发展具有重要影响的学术成果。 -
《全国私募基金法律健康指数报告》本次报告的目的为以私募基金行业指数的形式提供关于立法、监管、司法的洞见。绿法联盟作为首个以法律为核心要素,以研究院为依托,以互联网为平台,以国际化为视野的法律跨界联盟,一直关注立法、监管、司法将以何种方式影响私募行业。时至今日,私募基金的体量已经发展至可以和公募基金等量齐观,其发展不得不称之为迅猛。但是,私募基金高歌猛进的同时也繁芜丛杂,自2016年始,监管、立法层对私募基金更加关注,故此尝试编纂私募基金行业法律健康指数报告,以量化考察私募基金行业法律风险方面的变化。以期以史鉴今,为未来的私募基金行业发展提供一点洞见。 -
《2018中国保险行业法律健康蓝皮书》《2018中国保险行业法律健康蓝皮书》包括上篇《保险行业法律健康指数报告》及下篇《保险行业法律专题报告》。其中,《保险行业法律健康指数报告》是由绿法(国际)联盟(GLGA)继2018年成功发布首份《保险行业法律健康指数报告》之后连续第二年发布,该指数能够综合、直观反映近三年来保险行业整体的法律健康状态。《保险行业法律专题报告》则结合近年来保险行业及保险资金运用领域法律实务,针对当下行业实务中的热点及疑难复杂问题,从法律视角予以分析和解读,以期为保险行业及保险资金运用的合法合规发展提供一些意见和建议。
品牌活动
更多-
[05/28]道可特20周年系列活动丨科技驱动型企业法律服务创新论坛
在各界同仁的关心和支持下,道可特成都办公室在注册成立的半年里即取得快速发展。作为道可特二十周年系列活动之一,我们拟于2023年5月28日在成都天府新区中央法务产业大厦隆重举办“高端法律服务业创新与发展论坛暨科技驱动型企业法律服务创新论坛”。届时,行业内外的领导嘉宾、专家学者、企业高管、全国知名律所贤达和著名媒体代表,将悉数出席。 -
[05/28]道可特20周年系列活动丨高端法律服务业创新发展论坛
在各界同仁的关心和支持下,道可特成都办公室在注册成立的半年里即取得快速发展。作为道可特二十周年系列活动之一,我们拟于2023年5月28日在成都天府新区中央法务产业大厦隆重举办“高端法律服务业创新与发展论坛暨科技驱动型企业法律服务创新论坛”。届时,行业内外的领导嘉宾、专家学者、企业高管、全国知名律所贤达和著名媒体代表,将悉数出席。 -
[04/22]济南·2023年“世界知识产权日”主题论坛
在第23个世界知识产权日到来之际,作为道可特二十周年系列活动之一,由多家单位主办、北京市道可特(济南)律师事务所承办的2023年“世界知识产权日”主题论坛将在山东济南隆重举行。本届论坛以知识产权高质量发展为导向,以国内知识产权现状分析及相关热点问题为核心,以数据合规、全链条知产法律服务、专利维权、知产价值最大化为抓手,以期推动知识产权服务业全方位高质量发展。届时,来自各级司法部门领导,各级知识产权协会及律师协会领导,行业专家、学者,全国知名媒体人共聚一堂,共聚发展之智,共谋发展之策。
