道可特视点 | 企业境内外IPO路径比较
来源: 本站 时间: 2017-08-02 08:42:52 作者: 国际业务团队
摘要:首次公开上市(IPO)由于其高投资回报率,而成为投资者最理想的退出方式。IPO是指股份公司首次向社会公众公开招股的发行方式。IPO包括境内IPO和境外IPO,境外IPO主要集中在香港、新加坡、美国纽约证券交易所及美国纳斯达克证券交易所。道可特律师事务所国际业务团队将简要阐述上述几种IPO路径并对其进行比较。
一、境内IPO
我国目前首次公开上市的市场有主板市场、中小板市场和创业板市场。三个市场对于企业上市条件有着不同的规定,例如:股本总额、盈利能力、财务状况等。其中,主板市场要求最为严格。
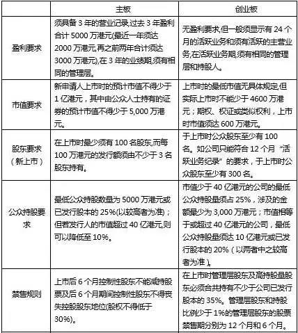
【沪深交易所主板及深市中小板IPO条件】
【创业板IPO条件】
(1)境内IPO优势
境内IPO可以带来较高的收益;为投资者带俩信誉、提高知名度;为企业拓宽融资途径易得到更多的资金支持。
(2)境内IPO劣势
《公司法》及上市规则中对股东的股份交易都有一年的锁定期,受到国际资本市场和国内宏观政策等多方面因素的影响,企业和投资者都将面对较大的不确定性;申请上市手续较为繁琐,中介费用也是需要考量的因素;监管日趋严格。
(3)律师建议
基于上述境内IPO优缺点的分析,我们建议:境内IPO比较适合于在中国本土的大型企业,并且企业不急于寻求发展资金,能够接受长时间的审核过程。
二、美国IPO
美国资本市场相对比较成熟,纽约股票市值几乎占全世界的1/2。美国公开上市市场包括:纽约证券交易所、纳斯达克全国板股市以及纳斯达克小板股市。上市条件如下:

(1)美国IPO优势
美国证券市场层次丰富适合不同企业的融资需求;融资速度较快;资金丰富且具有冒险精神。
(2)美国IPO劣势
上市费用较高;美国投资者对中国企业的认知有限可能导致股票受追捧程度低;中美两国法律存在差异,中国企业在美国上市,需要在符合中国法律法规及监管规则的同时满足美国的监管要求。
(3)律师意见
无论企业规模,大型的中国企业或者中小民营企业都可以在美国找到适合自己上市的途径。此外,企业还可以通过买壳上市的方法实现融资目的,其费用成本以及时间成本普遍低于美国IPO成本。
三、新加坡IPO
新加坡证券市场被视为亚洲主要的证券市场,为长线投资和提供了比较稳定的公司融资成长环境。此外,外国公司在新加坡交易所的上市总市值中占了40%。上市条件如下:

(1)新加坡IPO优势
中国企业赴新加坡上市,程序相对简单,时间较短,符合条件的企业可在一年左右的时间实现挂牌交易;上市后再融资灵活、难度低;税收优惠,实行“不赢利、不交税、不审计报表”,且两国政府签有避免双重赋税协议等。
(2)新加坡IPO劣势
相比较于美国IPO,资金规模相对较小,市盈率等指标相对低一些。
(3)律师意见
新加坡IPO比较适合于国内的中小民营企业,快速且节约上市成本是中小民营企业考虑上市途径时会着重考虑的因素。
四、香港IPO
一般来讲,香港是中国企业海外上市最优先考虑的地点,也是目前中国企业海外上市最集中的地点。


(1)香港IPO优势
香港金融地位在全球居于领先;融资途径多元化;文化相似有助于上市企业被接受程度较高;香港大陆之间存在双边税收优惠。
(2)香港IPO劣势
相比于美国,香港的证券规模较小,股市总市值较低;市盈率比较低,募集到的资金规模相对较小;换手率较低,退出相对于美国较低。
(3)律师意见
对于大型国有企业或者民营企业,相对于境内上市等待时间较长的考量因素,可以考虑到香港IPO。而对于中小民营企业,香港上市在可以节约时间的同时也会使企业面临募集资金相对优先的问题,因此,我们建议这种类型的企业可以到美国上市。
总之,IPO鉴于其高收益率而成为资本退出时的首选,但同时,上市条件、上市费用以及时间成本都是企业需要考虑的因素。通过以上对于境内、香港、美国及新加坡四个上市市场的比较,可见这四个资本市场各有优势、劣势。中国境内上市的特点是:费用低、时间长、监管变化;美国上市的特点是:费用高、融资方式多样、规模大;香港上市的特点是:易被接受,时间短;新加坡上市的特点是:时间短、资金规模较小。
可能感兴趣
专业团队
- A
- B
- C
- D
- E
- F
- G
- H
- I
- J
- K
- L
- M
- N
- O
- P
- Q
- R
- S
- T
- U
- V
- W
- X
- Y
- Z
行业研究
更多-
《2018中国保险行业法律健康蓝皮书》《2018中国保险行业法律健康蓝皮书》包括上篇《保险行业法律健康指数报告》及下篇《保险行业法律专题报告》。其中,《保险行业法律健康指数报告》是由绿法(国际)联盟(GLGA)继2018年成功发布首份《保险行业法律健康指数报告》之后连续第二年发布,该指数能够综合、直观反映近三年来保险行业整体的法律健康状态。《保险行业法律专题报告》则结合近年来保险行业及保险资金运用领域法律实务,针对当下行业实务中的热点及疑难复杂问题,从法律视角予以分析和解读,以期为保险行业及保险资金运用的合法合规发展提供一些意见和建议。 -
《全国私募基金法律健康指数报告》本次报告的目的为以私募基金行业指数的形式提供关于立法、监管、司法的洞见。绿法联盟作为首个以法律为核心要素,以研究院为依托,以互联网为平台,以国际化为视野的法律跨界联盟,一直关注立法、监管、司法将以何种方式影响私募行业。时至今日,私募基金的体量已经发展至可以和公募基金等量齐观,其发展不得不称之为迅猛。但是,私募基金高歌猛进的同时也繁芜丛杂,自2016年始,监管、立法层对私募基金更加关注,故此尝试编纂私募基金行业法律健康指数报告,以量化考察私募基金行业法律风险方面的变化。以期以史鉴今,为未来的私募基金行业发展提供一点洞见。 -
《2018中国不良资产蓝皮书》绿法联盟研究院基于对整体不良资产行业进行深入的考察、研究的基础上,与北京市道可特律师事务所共同编制了《2018中国不良资产蓝皮书》,希望能够对行业带来指导,也能体现不良资产行业本身的创新,具有一定的学术性和公益性。
品牌活动
更多-
[05/28]道可特20周年系列活动丨科技驱动型企业法律服务创新论坛
在各界同仁的关心和支持下,道可特成都办公室在注册成立的半年里即取得快速发展。作为道可特二十周年系列活动之一,我们拟于2023年5月28日在成都天府新区中央法务产业大厦隆重举办“高端法律服务业创新与发展论坛暨科技驱动型企业法律服务创新论坛”。届时,行业内外的领导嘉宾、专家学者、企业高管、全国知名律所贤达和著名媒体代表,将悉数出席。 -
[05/28]道可特20周年系列活动丨高端法律服务业创新发展论坛
在各界同仁的关心和支持下,道可特成都办公室在注册成立的半年里即取得快速发展。作为道可特二十周年系列活动之一,我们拟于2023年5月28日在成都天府新区中央法务产业大厦隆重举办“高端法律服务业创新与发展论坛暨科技驱动型企业法律服务创新论坛”。届时,行业内外的领导嘉宾、专家学者、企业高管、全国知名律所贤达和著名媒体代表,将悉数出席。 -
[04/22]济南·2023年“世界知识产权日”主题论坛
在第23个世界知识产权日到来之际,作为道可特二十周年系列活动之一,由多家单位主办、北京市道可特(济南)律师事务所承办的2023年“世界知识产权日”主题论坛将在山东济南隆重举行。本届论坛以知识产权高质量发展为导向,以国内知识产权现状分析及相关热点问题为核心,以数据合规、全链条知产法律服务、专利维权、知产价值最大化为抓手,以期推动知识产权服务业全方位高质量发展。届时,来自各级司法部门领导,各级知识产权协会及律师协会领导,行业专家、学者,全国知名媒体人共聚一堂,共聚发展之智,共谋发展之策。

