道可特专题 | 地方政府债务融资专题(二)——如何规范实施PPP项目
来源: 本站 时间: 2017-07-24 15:43:01 作者: 金融资本市场团队
摘要:自2017年4月,财政部集中发文规范地方政府举债融资行为,2017年4月26日发布了《关于进一步规范地方政府举债融资行为的通知》(财预〔2017〕50号),禁止地方政府回购承诺、承诺最低收益等PPP违规现象,推动PPP项目的规范运行;2017年5月28日,财政部又发布了《关于坚决制止地方以政府购买服务名义违法违规融资的通知》(财预〔2017〕87号),对违规政府购买服务进行了规范,从一定程度上为PPP项目的规范、有效实施扫清了障碍。道可特律师事务所金融与资本市场团队将推出系列文章,就地方政府债务融资相关问题进行深入梳理和分析,以明确地方政府债务融资系列问题。
一、PPP之发展现状及主要规范性文件
(一)PPP之发展现状
在《地方政府债务融资专题(一)—— 规范操作政府购买服务势在必行》一文中,我们提到自2014年发布新的《预算法》以及43号文开始,政府开始加强对地方政府债务融资行为的管理和规范,在43号文中不仅要求地方政府修明渠、堵暗道,剥离融资平台的政府性融资职能,并赋予地方政府依法适度举债的权限;同时,提出推广使用政府与社会资本合作模式。
而事实上,也正是从43号文开始,财政能力有限的地方政府开始通过PPP模式进行基础设施投资建设,掀起了PPP模式发展的高潮。根据财政部政府与社会资本合作中心全国PPP信息综合平台公布的季报显示,截至2017年3月末,按照财政部相关要求审核纳入项目库的项目即全国入库项目12,287个,总投资14.6万亿元,其中已签约进入执行阶段项目1,729个,总投资2.9万亿元。项目库中国家示范项目700个,总投资1.7万亿元;而在2016年第一季度末,全国入库项目7,721个,总投资87,802.47亿元,其中包括财政部示范项目232个,总投资8,034.99亿元。
然而,伴随PPP模式的快速发展,回购承诺、对社会资本方最低收益率承诺等违规现象频现,违反了PPP模式“利益共享、风险共担”这一基本原则;也有些地方政府将实为PPP的项目命名为政府购买服务项目并通过签订政府购买服务合同来实施,从而绕过PPP物有所值和财政可承受能力评价等系列繁琐的程序;还有地方政府将本应该由政府及其所属部门承担的基础设施和公共服务项目的前期投资支出,交由社会资本承担主要部分,这样的做法短期虽缓释了财政压力,但实际上不仅增加了地方政府的隐性债务,也对PPP规范有效运行起到负面作用。
在这样的大背景下,2017年4月26日,财政部发布了50号文,对上述PPP违规行为进行规范;2017年5月28日,财政部又发布87号文作为50号文的补充,在规范地方政府购买服务的同时,为PPP项目健康运行创造了良好的环境。
(二)PPP之规范性文件
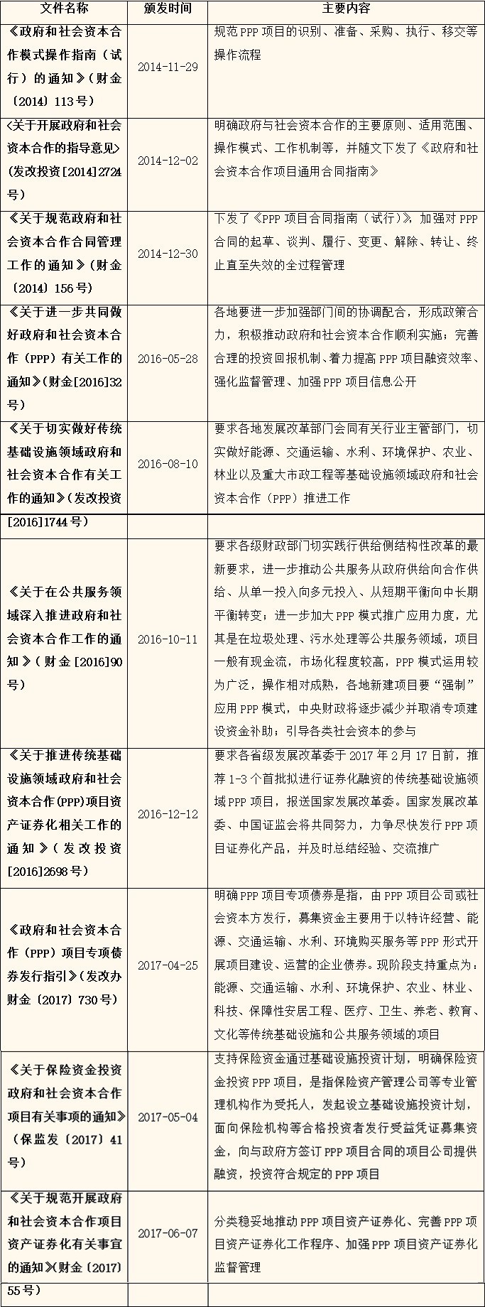
除了上述的50号文和87号文之外,自2014年至今,财政部、发改委及其他部委发布的关于PPP的规范性文件已相当丰富,我们在此就最为主要的文件做了梳理。

二、规范政府与社会资本方的合作
(一)四个“不得”,划定PPP红线
50号文之“三”明确要“规范政府与社会资本方的合作”:允许地方政府以单独出资或与社会资本共同出资方式设立各类投资基金,依法实行规范的市场化运作,按照利益共享、风险共担的原则,引导社会资本投资经济社会发展的重点领域和薄弱环节,政府可适当让利。
从上述规范性要求可以看出,50号文的基调是规范PPP,其核心原则是利益共享、共担风险。通过市场化的方式加强与社会资本方的合作,严禁地方政府通过不规范的PPP项目以及投资PPP项目的政府投资基金等方式违法违规变相举债。
针对上述核心原则,50号文就地方政府及其所属部门参与PPP项目提出了四个“不得以任何方式”从事的行为:不得以任何方式承诺回购社会资本方的投资本金,不得以任何方式承担社会资本方的投资本金损失,不得以任何方式向社会资本方承诺最低收益,不得对有限合伙基金等任何股权投资方式额外附加条款变相举债。
①不得以任何方式承诺回购社会资本方的投资本金
“不得以任何方式承诺回购社会资本方的投资本金”,即政府方不得就社会资本投资设定任何回购安排。在过去的实践中,政府承诺回购社会资本方的投资本金的并不少见,比如政府承诺在将来收购社会资本方在项目公司中的股权。在今后的PPP项目合作中,类似的安排都是不允许出现的。
②不得以任何方式承担社会资本方的投资本金损失
“不得以任何方式承担社会资本方的投资本金损失”,即在非因政府方原因导致社会资本方投资本金出现损失时,政府不得承诺对社会资本方投资损失进行补偿。比如在出现非因政府方原因导致PPP合同提前解除的情况时,政府一方对社会资本方投资本金损失进行补偿;再如,为了确保社会资本方能够优先收回投资本金,在结构化的安排中作为劣后一方来分配收益且优先承担亏损一方。
③不得以任何方式向社会资本方承诺最低收益
“不得以任何方式向社会资本方承诺最低收益”,即在项目回报机制或涉及政府财政支出责任方面,应当设置政府采购款的支付条件,应强调与社会资本提供公共服务产品的绩效考核结果挂钩,并设置了全面而明确的考核标准和挂钩机制,禁止设置可能导致政府方承担固定回报、兜底承诺、明股实债责任的合同条款或交易架构。
④不得对有限合伙制基金等任何股权投资方式额外附加条款变相举债
“不得对有限合伙制基金等任何股权投资方式额外附加条款变相举债”,是针对政府方通过股权投资基金方式参与的PPP项目。在实践中,通过“有限合伙”协议、结构化安排或其他附加条款,使政府方成为普通合伙人,对PPP项目风险承担无限连带责任,或者政府一方作为劣后级来分配收益且优先承担亏损一方,以吸引财务性投资资金,变相融资。
从这四个“不得以任何方式”可以看出,财政部此次发文将一切造成“伪PPP”的嫌疑都排除在外,此四个禁止性规定也是未来PPP项目中不得触碰的红线。
(二)“明股实债”将不复存在
50文中提到“地方政府不得以借贷资金出资设立各类投资基金,严禁地方政府利用PPP、政府出资的各类投资基金等方式违法违规变相举债”这也就意味着,在过去实践中盛行的“明股实债”也在此次50号文绝对禁止的范围之内,也就堵死了政府与社会资本合资设立的各类基金采用“明股实债”等方式参与PPP项目的路径。
财政部有关负责人在就50号文答记者问时也表示:“《通知》依据现行法律法规和政策规定,鼓励地方政府以规范的方式开展政府和社会资本合作(PPP)、设立各类投资基金。严禁地方政府采取不规范的PPP项目、政府投资基金明股暗债等方式违法违规举债。”
“明股实债”在本质上形成了政府的债务性支出,属于一种政府变相融资行为,与新《预算法》和43号文中关于控制地方政府债务规模,严格限定政府举债程序的精神相违背。实际上,财政部、发改委早在50号文之前就采用“明股实债”变相融资的行为在相关文件中做出过禁止性规定:

三、辨析PPP项目与政府购买服务
50号文对不规范的PPP项目提出了整治要求,而87号文作为50号文的补充,对违规政府购买服务进行了规范,相当于间接鼓励通过PPP模式开展基础设施建设等项目,为PPP项目的有效实施扫除了障碍。
(一)PPP与政府购买服务之区别
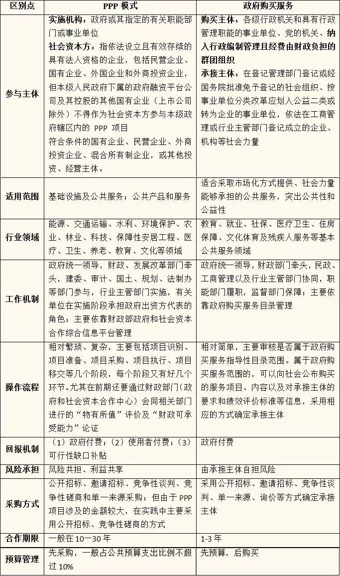
然而PPP模式和政府购买服务同作为政府动员社会力量提供公共服务的两种主要方式,很多人对于二者之间的区别还是很难理清。实际上,一方面,二者确实都起到了理顺政府与市场关系、加快转变政府职能、充分发挥市场在资源配置中的决定性作用的作用。但另一方面,二者之间的区别也是众多的。
我们在此就二者之间的区别做了梳理:

通过上面的表格,可以清楚看到PPP项目和政府购买服务实际上都并非是地方政府“债”,PPP项目是社会资本方进行投资、政府方参与,社会资本方和政府方之间并非借贷关系;而政府购买服务项下之支付款项是已纳入财政预算的支出,政府方与承接主体之间的非借贷关系。
同时,PPP项目和政府购买服务之间又是有本质的区别的:社会资本方按照市场化原则出资,按约定规则独自或与政府共同成立项目公司建设和运营合作项目,并按照事先约定的原则来获得长期稳定的投资收益;社会资本方或项目公司可以通过银行贷款、企业债、项目收益债券、资产证券化等市场化方式举债并承担偿债责任。而政府购买服务是承接主体提供服务,政府采购并承担政府购买服务合同项下的支付款项(兑价)的义务,且该款项是一笔已纳入预算内的支出。
此外,通过50号文和87号文的规范之后,政府购买服务将严格锁定其适用范围,政府购买服务内容应当重点是纳入政府购买服务指导性目录且有预算安排的基本公共服务项目,严禁各地将建设工程作为政府购买服务项目;而相应的,被列入政府购买负面清单的基础设施建设、建设工程等项目,往往具有稳定的现金流回报,适宜以PPP模式实施,因而在这些领域的PPP项目将更加有效、规范。
(二)87号文之例外规定是否例外?
另外,在提到适用范围时,87号文中提到“党中央、国务院统一部署的棚户区改造、易地扶贫搬迁工作中涉及的政府购买服务事项,按照相关规定执行。”对此,我们是否可以理解为对于棚户区改造、易地扶贫搬迁项目均可以采用政府购买服务进行、不受87号之限制呢?实际上,对此,在《国务院关于进一步做好城镇棚户区和城乡危房改造及配套基础设施建设有关工作的意见》(国发〔2015〕37号)(以下简称“37号文”)中做了明确的规定。
根据37号文的规定,一方面,在棚改项目中,政府购买棚改服务的范围,限定在政府应当承担的棚改征地拆迁服务以及安置住房筹集、公益性基础设施建设等方面,不包括棚改项目中配套建设的商品房以及经营性基础设施。另一方面,“市、县人民政府将购买棚改服务资金逐年列入财政预算,并按协议要求向提供棚改服务的实施主体支付。年初预算安排有缺口确需举借政府债务弥补的市、县,可通过省(区、市)人民政府代发地方政府债券予以支持,并优先用于棚改。”可见,37号文也强调了必须列入预算。因此,一旦突破关于适用范围以及预算的规定,棚户区改造项目仍然会受到87号文的约束。
可能感兴趣
专业团队
- A
- B
- C
- D
- E
- F
- G
- H
- I
- J
- K
- L
- M
- N
- O
- P
- Q
- R
- S
- T
- U
- V
- W
- X
- Y
- Z
行业研究
更多-
《2018中国不良资产蓝皮书》绿法联盟研究院基于对整体不良资产行业进行深入的考察、研究的基础上,与北京市道可特律师事务所共同编制了《2018中国不良资产蓝皮书》,希望能够对行业带来指导,也能体现不良资产行业本身的创新,具有一定的学术性和公益性。 -
《全国保险行业法律健康指数报告(2015-2017)》《全国保险行业法律健康指数报告(2015-2017)》是由绿法(国际)联盟(GLGA)作为编制单位,北京市道可特律师事务所作为专业支持单位,并在外部专家团队的指导下,共同打造的资本市场行业法律健康指数报告系列研究课题之一。2017年,绿法(国际)联盟(GLGA)成功发布了其资本市场行业法律健康指数报告系列研究课题的首份研究成果,即《私募基金行业法律健康指数报告》。《保险行业法律健康指数报告》是该研究课题的第二份研究成果。 -
《央企(A股)上市公司法律健康指数报告》《央企(A股)上市公司法律健康指数报告》是目前市场上首份以法律健康为导向和评判标准的、研究央企(A股)上市公司发展健康度的指数报告,是第一份由第三方机构推出的带有公益性和学术性的央企(A股)上市公司指数报告,是研究、评价央企(A股)上市公司的一个全新视角与一项创新性举措。报告对央企(A股)上市公司的健康度做了全视角、多层次的分析和解读;报告以动态发展的数据库为支撑,在绿法(国际)联盟(GLGA)的协调下与相关监管部门、治理机构、重要行业组织、经营主体形成互动机制,围绕央企(A股)上市公司开展长期跟踪研究,努力推出对认识央企(A股)上市公司、推进央企(A股)上市公司发展具有重要影响的学术成果。
品牌活动
更多-
[05/28]道可特20周年系列活动丨科技驱动型企业法律服务创新论坛
在各界同仁的关心和支持下,道可特成都办公室在注册成立的半年里即取得快速发展。作为道可特二十周年系列活动之一,我们拟于2023年5月28日在成都天府新区中央法务产业大厦隆重举办“高端法律服务业创新与发展论坛暨科技驱动型企业法律服务创新论坛”。届时,行业内外的领导嘉宾、专家学者、企业高管、全国知名律所贤达和著名媒体代表,将悉数出席。 -
[05/28]道可特20周年系列活动丨高端法律服务业创新发展论坛
在各界同仁的关心和支持下,道可特成都办公室在注册成立的半年里即取得快速发展。作为道可特二十周年系列活动之一,我们拟于2023年5月28日在成都天府新区中央法务产业大厦隆重举办“高端法律服务业创新与发展论坛暨科技驱动型企业法律服务创新论坛”。届时,行业内外的领导嘉宾、专家学者、企业高管、全国知名律所贤达和著名媒体代表,将悉数出席。 -
[04/22]济南·2023年“世界知识产权日”主题论坛
在第23个世界知识产权日到来之际,作为道可特二十周年系列活动之一,由多家单位主办、北京市道可特(济南)律师事务所承办的2023年“世界知识产权日”主题论坛将在山东济南隆重举行。本届论坛以知识产权高质量发展为导向,以国内知识产权现状分析及相关热点问题为核心,以数据合规、全链条知产法律服务、专利维权、知产价值最大化为抓手,以期推动知识产权服务业全方位高质量发展。届时,来自各级司法部门领导,各级知识产权协会及律师协会领导,行业专家、学者,全国知名媒体人共聚一堂,共聚发展之智,共谋发展之策。
