道可特研究 | 股权激励专题——股权激励的额度、标的价格、时限与终止(下)
来源: 本站 时间: 2017-06-26 15:39:52 作者: 金融资本市场团队
摘要:在我国经济结构不断转型升级的大背景下,股权激励已经被越来越多的国内企业,特别是创业企业所青睐。股权激励作为一种长期性的激励机制,可以使激励对象与企业形成“事业共同体”,从而勤勉尽责地为企业长期服务。股权激励方案就是整个股权激励过程的蓝图。因此,一份优质的股权激励方案可以有效促进企业股权激励的有序推进,真正实现激励的效果。因此,股权激励方案的设计就尤为重要。道可特律师事务所金融与资本市场团队对股权激励问题进行了专题研究,上篇和中篇对股权激励方案主体构架及风险防范进行了分析阐述,下篇将对股权激励额度的确定、标的价格的确定、时限与终止等相关问题进行全面解读。
一、股权激励额度的确定
(一)上市公司
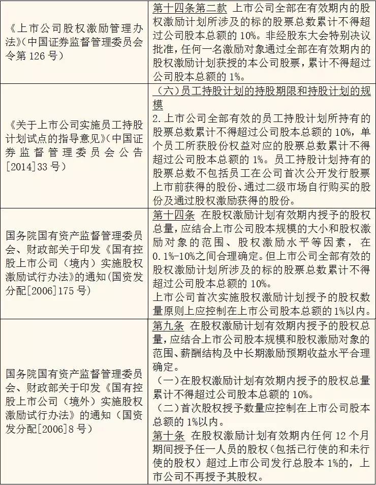
对于股权激励额度的确定,上市公司需遵守的规定如下所示:

(二)非上市公司
除了以上作为上市公司需要遵守的规定外,非上市公司在确定股权激励额度时,还可以从以下几方面进行考量:
1.企业的规模与治理结构的安排
股权激励计划的实施对原始股东或控股股东的控制权以及企业的治理结构有直接的影响。一般而言,对于规模越小的初创型企业,股权激励的总额度可以相对大一些;相反,企业规模越大则总额度可以越小。在进行股权激励额度确定时,企业需要特别注意持有的股权/股份比例对内部的治理结构的影响,如下图所示:
治理结构及股权生命线

图片来源:金融法视界(微信公众号)
一般情况下,对于初创型企业,创始团队或原股东在分配股权/股份时要充分考虑预留的激励份额,为团队吸收新成员以及后续资本运作作长远的考虑。在使用股权类激励模式时,激励对象相当于引入的新股东,原股东的股权/股份设置以及内部治理结构面临重新调整。尤其是企业已有多个股东,且各个股东之间的股权/股份安排比较分散,那么激励对象的进入会使原股东之间的股权/股份设置失衡。因此,如果原有股东不愿打破某种平衡的设置或承担治理结构变更可能带来的控制权削弱,那么可以选择采用现金类激励模式。
2.企业薪酬、福利安排与人力资本
对激励对象给予的激励额度应当结合其整体薪酬、福利水平综合考量。一般情况下,如果企业的薪酬和福利待遇较好,则激励额度可以相对较少;反之,则激励额度可以相对提高。
企业对被激励对象的人力资本依附性大小也是考量因素之一。对于人力资本依附性较强的技术型与科技型的初创类企业,授予股权激励的额度可以相对较高。但如果企业已经发展到一定的规模,对人力资本的依附性降低,那么授予股权激励的额度可以相对较小。
3.企业业绩目标情况与市场环境
如果企业设定的激励实现条件与业绩目标较高,那么则可以在激励额度方面予以加大。因为企业设定的业绩目标与激励实现条件越高,则企业在业绩目标实现后,原始股东或控股股东获益越大。如果市场竞争环境激烈,那么对于高端与优秀人才,就需要制定有竞争力的股权激励计划,给予相对较高的激励额度。
二、股权激励标的价格的确定
(一)上市公司
对于股权激励标的价格的确定,上市公司需遵守的规定如下所示:

(二)非上市公司
非上市公司股权激励标的价格的确定,可以参考如下几种方式:
1.注册资本金标准
如果企业的注册资本金与净资产相近,那么每份股权激励标的的行权价格可以设定为1元/股。
2.净资产价格标准
如果企业注册资本金与净资产相差较大,那么每份股权激励标的的行权价格,可以是经过评估的每股净资产值。
3.以注册资本金、净资产或市场评估为基础,再进行一定的折扣作为行权价格
企业可以根据实际状况,以注册资本金或者净资产为基础,再进行适当的折扣来确定行权价格。另外,对于高新技术型企业,可以以市场评估价为基础再进行一定的折扣后,作为股权激励标的的行权价格。
在实践中,许多企业的原始股东或控股股东,尤其是初创型企业基于对人才与资源的需求,通常会以极低的价格对激励对象进行股权激励。但需要注意的是,该种方式转让股权的原始股东或控股股东需要承担的风险较大。
参考案例1:陈甲与李某一案二审民事判决书【(2011)浙杭民终字第1695号[1]】
本案中,上诉人杭州甲人才开发有限公司与被上诉人李某签订了《认股经营合同书》一份,该合同约定杭州甲人才开发有限公司基于一定条件给予李某一定比例的股份。后本案另一上诉人陈甲和李某签订了《股权转让协议》一份,约定陈甲以1元的价款将其所持的一定比例的股份转让与李某,杭州甲人才开发有限公司股东会作出同意该转让行为的决议。之后,上诉人与被上诉人发生纠纷,上诉人主张股权以1元价格转让的行为属于附条件赠与,因被上诉人未履行合同义务,要求其返还股权或支付股权相应对价。二审法院最终认为,综合杭州甲人才开发有限公司给予李某股份的基础原因以及相关退出机制的约定,双方当事人间就赠与股份达成的协议并不同于一般的附义务赠与合同,而更多地表现为股权激励的性质,因此没有支持上诉人的请求。
三、股权激励的时限与终止
对于上市公司,《上市公司股权激励管理办法》第十三条规定,股权激励计划的有效期从首次授予权益日起不得超过10年。而对于非上市公司,应侧重于与企业阶段性战略计划相结合,股权激励计划的有效期设置,应当与企业阶段性目标完成所需要的时限相一致,一般会设置在3年至8年之间。另外,如果企业有上市计划,还需注意考核期限的设置不要与上市计划有冲突,在上市前要结束期权计划。
对于股权激励对象个人而言,因为股权激励计划的到期,或者其个人原因的降职、离职、丧失激励资质、丧失劳动能力等,其所享有的股权激励相应会被终止。因此在实践中,激励对象一旦离职或因自身原因丧失被激励资格,极易与企业发生纠纷,下列相关案例可供参考。
参考案例2:魏某峰与北大方正集团有限公司合同纠纷二审民事判决书【(2016)京01民终字350号[2]】
方正公司与魏某峰共同签订了一份《协议书》,约定授予魏某峰一定数量的虚拟股票,且当期支付的购股资金须由个人自行解决。虚拟股票授予后自动进入锁定期(3年),且锁定期内激励对象不得行权。方正公司内部《激励方案》规定,激励对象被解雇、免职时,激励对象因严重失职、给集团造成实质性损害,或因受到刑事处罚而被解雇、除名的,其授予的虚拟股票由集团全部收回,当期支付的购股款项不返还。随后,魏某峰因挪用公司资金等行为,被判处职务侵占罪,方正公司收回授予的虚拟股票,且魏某峰支付的当期购股款项亦不予返还。魏某峰认为方正公司应当返还其购股款,遂诉至法院。
一审法院认为,根据《协议书》与《激励方案》的内容,方正公司系通过虚拟股权的形式对魏某峰进行激励。同时,对于激励对象所支付的购股资金,则随虚拟股权的授予而一并转化为其所享有的待行权内容的组成部分,并于激励对象最终行权时再向其予以返还。根据方正公司所制定之《激励方案》的明确规定,以及人民法院生效判决的内容显示,魏某峰确因职务侵占罪和挪用资金罪被判处有期徒刑,且其犯罪内容亦涉及到方正公司的权益问题,此种情形与《激励方案》的上述规定内容确属一致。同时,上述情形又确系方正公司主张魏某峰无权要求返还其购股资金的直接依据。对此,一审法院认为,方正公司以虚拟股权的形式附条件的授予激励对象相应权利,亦有权在特定情形下收回所授予的权利,此系双方当事人共同意思表示一致的结果。同时,方正公司将激励对象给该公司造成实质性损害,或者受到刑事处罚作为权利收回的情形,并未损害国家、集体或第三方的利益,亦未违反法律、行政法规的强制性规定,且于该公司与魏亚峰之间亦未造成权利义务失衡的状况,故激励方案的该部分内容并无不当。再者,如上所述,在魏亚峰将购股资金缴纳后,则该款项随虚拟股权的授予而一并转化为其所享有的待行权内容的组成部分,并于激励对象最终行权时再向其予以返还。相反,如果魏亚峰确因特定情形而丧失其所获受的权益,则其购股资金亦一并丧失于行权时获得返还的可能性,其后果应由魏亚峰自行承担。
后魏某峰提出上诉,但二审法院认可了一审法院的观点,最终驳回了魏某峰的上诉。
参考案例3:任某远与北京新东方教育科技(集团)有限公司劳动合同纠纷二审民事判决书【(2015)浙甬民一终字第961号[3]】
任某远原系新东方公司员工,双方签有劳动合同。另《股票授予协议》载明任某远可获得激励股票的数量,行权期日分别为:2013年5月31日到期数量2000,2014年5月31日到期数量4500,2015年5月31日到期数量4500。同时约定员工获得股票的条件为自2012年7月23日至2015年5月31日任职于新东方教育科技集团或其下属公司,在行权日期之前出现劳动合同变更或解除的,公司有权取消全部或部分赠与股票。
任某远自2014年2月27日起,不再任职于新东方教育科技集团或其下属公司,随后其要求行权2014年5月31日到期的4500股股权,经协商未果遂诉至法院。
二审法院最终认为,案件争议的焦点在于任某远就2014年5月31日到期的4500股股权的行权条件是否成就。用人单位应当按照劳动合同的约定和国家规定,向劳动者及时足额支付劳动报酬。除此以外,用人单位以激励劳动者为目的,在附加一定的工作业绩或者服务年限等条件下,单方作出的给予劳动者现金、有价证券、物品或其他财物形式的奖励的承诺在条件成就时应当履行。现有证据不能证明双方当事人对讼争股权赠与存在协议约定,故不属于前述由合同约定的传统意义上的劳动报酬。根据《股票授予协议》载明,任某远获得讼争股票的条件为其自2012年7月23日至2015年5月31日任职于公司或者其下属公司,在行权日期之前出现劳动合同变更或解除的,公司有权取消全部或部分赠与股票。该条件与双方当事人签订的《薪酬确认书》中的约定相符合。关于行权条件是否成就,自2014年2月27日起,任某远已不担任宁波新东方学校校长职务也与智愚公司解除了劳动合同,故不符合《股票授予协议》承诺的2014年5月31日到期的股票的行权条件。二审法院认为,一审法院对此不予支持,并无不当,最终驳回了任某远的上诉。
综合上述案例,企业在实施股权激励时应当与激励对象明确各自的权利义务,对于激励对象可能承担的不利后果更应详细约定,避免发生纠纷时因约定不明而扩大双方的损失。
四、总结评价
股权激励作为一种长期性的激励机制,将激励对象的自身利益与企业发展的效益充分结合。通过股权激励,可以实现激励对象与企业同甘共苦、同舟共济,可以有效地吸引人才、绑定人才。股权激励直接影响企业的未来发展、原始股东或控股股东与激励对象的切实利益,因此企业在决定实施股权激励前,首先需要明确股权激励的目标。在确定了股权激励的目标及和核心问题后,才能从企业的实际情况出发并从全盘进行考量,使得设计出的股权激励方案发挥真正的作用。同时,由于股权激励涉及内容甚广,因此还需要在企业发展的不同阶段及时调整方案内容,对可能出现的风险进行有效防范。
可能感兴趣
专业团队
- A
- B
- C
- D
- E
- F
- G
- H
- I
- J
- K
- L
- M
- N
- O
- P
- Q
- R
- S
- T
- U
- V
- W
- X
- Y
- Z
行业研究
更多-
《2018中国保险行业法律健康蓝皮书》《2018中国保险行业法律健康蓝皮书》包括上篇《保险行业法律健康指数报告》及下篇《保险行业法律专题报告》。其中,《保险行业法律健康指数报告》是由绿法(国际)联盟(GLGA)继2018年成功发布首份《保险行业法律健康指数报告》之后连续第二年发布,该指数能够综合、直观反映近三年来保险行业整体的法律健康状态。《保险行业法律专题报告》则结合近年来保险行业及保险资金运用领域法律实务,针对当下行业实务中的热点及疑难复杂问题,从法律视角予以分析和解读,以期为保险行业及保险资金运用的合法合规发展提供一些意见和建议。 -
《央企(A股)上市公司法律健康指数报告》《央企(A股)上市公司法律健康指数报告》是目前市场上首份以法律健康为导向和评判标准的、研究央企(A股)上市公司发展健康度的指数报告,是第一份由第三方机构推出的带有公益性和学术性的央企(A股)上市公司指数报告,是研究、评价央企(A股)上市公司的一个全新视角与一项创新性举措。报告对央企(A股)上市公司的健康度做了全视角、多层次的分析和解读;报告以动态发展的数据库为支撑,在绿法(国际)联盟(GLGA)的协调下与相关监管部门、治理机构、重要行业组织、经营主体形成互动机制,围绕央企(A股)上市公司开展长期跟踪研究,努力推出对认识央企(A股)上市公司、推进央企(A股)上市公司发展具有重要影响的学术成果。 -
《2018中国不良资产蓝皮书》绿法联盟研究院基于对整体不良资产行业进行深入的考察、研究的基础上,与北京市道可特律师事务所共同编制了《2018中国不良资产蓝皮书》,希望能够对行业带来指导,也能体现不良资产行业本身的创新,具有一定的学术性和公益性。
品牌活动
更多-
[05/28]道可特20周年系列活动丨科技驱动型企业法律服务创新论坛
在各界同仁的关心和支持下,道可特成都办公室在注册成立的半年里即取得快速发展。作为道可特二十周年系列活动之一,我们拟于2023年5月28日在成都天府新区中央法务产业大厦隆重举办“高端法律服务业创新与发展论坛暨科技驱动型企业法律服务创新论坛”。届时,行业内外的领导嘉宾、专家学者、企业高管、全国知名律所贤达和著名媒体代表,将悉数出席。 -
[05/28]道可特20周年系列活动丨高端法律服务业创新发展论坛
在各界同仁的关心和支持下,道可特成都办公室在注册成立的半年里即取得快速发展。作为道可特二十周年系列活动之一,我们拟于2023年5月28日在成都天府新区中央法务产业大厦隆重举办“高端法律服务业创新与发展论坛暨科技驱动型企业法律服务创新论坛”。届时,行业内外的领导嘉宾、专家学者、企业高管、全国知名律所贤达和著名媒体代表,将悉数出席。 -
[04/22]济南·2023年“世界知识产权日”主题论坛
在第23个世界知识产权日到来之际,作为道可特二十周年系列活动之一,由多家单位主办、北京市道可特(济南)律师事务所承办的2023年“世界知识产权日”主题论坛将在山东济南隆重举行。本届论坛以知识产权高质量发展为导向,以国内知识产权现状分析及相关热点问题为核心,以数据合规、全链条知产法律服务、专利维权、知产价值最大化为抓手,以期推动知识产权服务业全方位高质量发展。届时,来自各级司法部门领导,各级知识产权协会及律师协会领导,行业专家、学者,全国知名媒体人共聚一堂,共聚发展之智,共谋发展之策。
