北交所观察之九十三|从凯雪冷链终止上市看公司内控及信息披露问题
来源: 道可特律所 时间: 2023-04-06 23:11:35 作者: 证券业务团队
摘要:北京证券交易所监管执行部于 2023年3月20日发布《关于对郑州凯雪冷链股份有限公司及相关责任主体采取自律监管措施的决定》(以下简称《决定》)。《决定》中称,由于郑州凯雪冷链股份有限公司(以下简称“凯雪冷链”)未能及时披露其于2018年至2019年期间通过保理、融资租赁等方式为其他公司提供融资帮助,累计发生额 6,730 万元这一事实,暴露其存在未能建立健全公司治理机制,内控存在缺陷的问题,北京证券交易所(以下简称“北交所”)对凯雪冷链及相关高管人员采取出示警示函的自律监管措施,并计入证券期货市场诚信档案。凯雪冷链也因此成为了北交所首家拿到注册批文后终止上市的公司。本文将通过凯雪冷链一窥公司内控及信息披露问题。
一、公司简介
凯雪冷链,成立于2006年,主要从事运输制冷设备和冷链末端制冷设备的研发、生产、销售及技术服务,以及为客户提供冷链产品解决方案,主要产品包括冷藏车制冷机组、商用展示柜、冷库及客车空调等系列产品,同时经营制冷设备辅件及汽车零部件。
二、凯雪冷链内控及信息披露问题
根据凯雪冷链的《招股说明书》,其中介绍公司一直致力于规范并完善内部控制,根据《公司法》《证券法》等相关法律法规的要求,并针对自身特点,逐步建立并完善了一系列内控制度。且管理层对公司的内部控制制度进行自查和评估后认为:该等制度在公司经营管理各个关键环节以及关联交易、对外担保、重大投资、信息披露等方面发挥了较好的管理控制作用,能够对公司各项业务的健康运行及经营风险的控制提供保证。由于并未披露公司为其他公司提供融资帮助这一事实,第一轮问询和上委会问询中均未就公司内控问题给予特别关注。凯雪冷链于2022年3月21日获批注册申请。
取得注册许可后,因中国证券监督管理委员会河南监管局(以下简称“河南证监局”)及中介机构进行专项核查过程中发现公司印章管理涉及的内部控制存在缺陷,时任公司财务人员利用内控缺陷,使用公司印章于2018-2019年间与外部租赁公司签署多份融资合同为第三方融资提供帮助,涉及融资金额为6,730万元,截至2021年1月,上述融资款已偿还完毕。虽已偿还完毕,但此次为第三方提供融资帮助系公司财务内控存在漏洞导致,且发生在报告期内,应当如实进行信息披露。公司的董事、监事、高级管理人员均有义务保证公司披露信息的真实、准确、完整,故凯雪冷链及公司相关高管皆受到了监管处罚。
三、北交所对于内控管理及其信息披露的相关要求
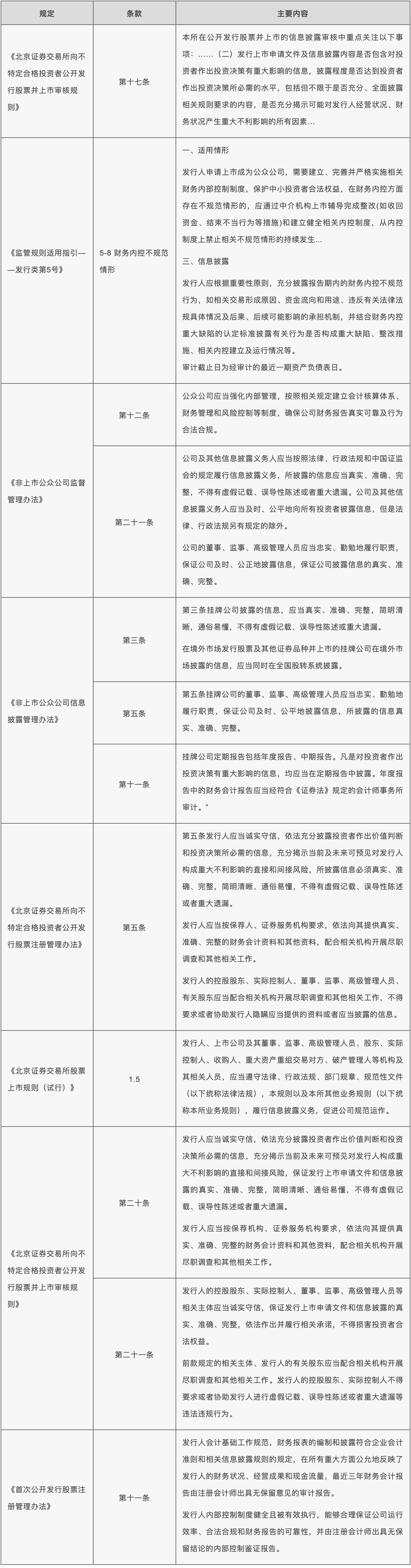
北交所对于拟上市公司的内控制度及其信息披露要求主要如下:

拟上市公司普遍存在一定的内控制度不健全问题,其中财务内控制度的缺陷情形更是多样,如无真实业务支持情况下,通过供应商等取得银行贷款或为客户提供银行贷款资金走账通道;向关联方或供应商开具无真实交易背景的商业票据,通过票据贴现获取银行融资;与关联方或第三方直接进行资金拆借等。在拟发行上市前期,发行人应当进行全面内查并充分完善内控制度,中介机构也应当积极履行职责,充分核查,发现内控缺陷时应根据有关情形发生的原因及性质、时间及频率、金额及比例等因素,综合判断是否对内控制度有效性构成重大不利影响。对发行人有关行为违反法律法规、规章制度情况进行认定,判断是否属于舞弊行为,是否构成重大违法违规,是否存在被处罚情形或风险,是否满足相关发行条件。同时,根据上述表格中所示的信息披露的要求,发行人在申报北交所的过程中应全面、充分披露可能对发行人财务状况产生重大不利影响的所有因素,且保证披露内容一致、合理、具有内在逻辑性。
四、结语
凯雪冷链本次终止上市是公司前期内部制度不规范和后期信息披露不完整导致的结果。建议拟上市企业,熟悉北交所相关内部控制要求,提升公司治理水平。同时,务必如实进行信息披露,不可存在侥幸心理。
可能感兴趣
专业团队
- A
- B
- C
- D
- E
- F
- G
- H
- I
- J
- K
- L
- M
- N
- O
- P
- Q
- R
- S
- T
- U
- V
- W
- X
- Y
- Z
行业研究
更多-
《2018中国保险行业法律健康蓝皮书》《2018中国保险行业法律健康蓝皮书》包括上篇《保险行业法律健康指数报告》及下篇《保险行业法律专题报告》。其中,《保险行业法律健康指数报告》是由绿法(国际)联盟(GLGA)继2018年成功发布首份《保险行业法律健康指数报告》之后连续第二年发布,该指数能够综合、直观反映近三年来保险行业整体的法律健康状态。《保险行业法律专题报告》则结合近年来保险行业及保险资金运用领域法律实务,针对当下行业实务中的热点及疑难复杂问题,从法律视角予以分析和解读,以期为保险行业及保险资金运用的合法合规发展提供一些意见和建议。 -
《全国私募基金法律健康指数报告》本次报告的目的为以私募基金行业指数的形式提供关于立法、监管、司法的洞见。绿法联盟作为首个以法律为核心要素,以研究院为依托,以互联网为平台,以国际化为视野的法律跨界联盟,一直关注立法、监管、司法将以何种方式影响私募行业。时至今日,私募基金的体量已经发展至可以和公募基金等量齐观,其发展不得不称之为迅猛。但是,私募基金高歌猛进的同时也繁芜丛杂,自2016年始,监管、立法层对私募基金更加关注,故此尝试编纂私募基金行业法律健康指数报告,以量化考察私募基金行业法律风险方面的变化。以期以史鉴今,为未来的私募基金行业发展提供一点洞见。 -
《央企(A股)上市公司法律健康指数报告》《央企(A股)上市公司法律健康指数报告》是目前市场上首份以法律健康为导向和评判标准的、研究央企(A股)上市公司发展健康度的指数报告,是第一份由第三方机构推出的带有公益性和学术性的央企(A股)上市公司指数报告,是研究、评价央企(A股)上市公司的一个全新视角与一项创新性举措。报告对央企(A股)上市公司的健康度做了全视角、多层次的分析和解读;报告以动态发展的数据库为支撑,在绿法(国际)联盟(GLGA)的协调下与相关监管部门、治理机构、重要行业组织、经营主体形成互动机制,围绕央企(A股)上市公司开展长期跟踪研究,努力推出对认识央企(A股)上市公司、推进央企(A股)上市公司发展具有重要影响的学术成果。
品牌活动
更多-
[05/28]道可特20周年系列活动丨科技驱动型企业法律服务创新论坛
在各界同仁的关心和支持下,道可特成都办公室在注册成立的半年里即取得快速发展。作为道可特二十周年系列活动之一,我们拟于2023年5月28日在成都天府新区中央法务产业大厦隆重举办“高端法律服务业创新与发展论坛暨科技驱动型企业法律服务创新论坛”。届时,行业内外的领导嘉宾、专家学者、企业高管、全国知名律所贤达和著名媒体代表,将悉数出席。 -
[05/28]道可特20周年系列活动丨高端法律服务业创新发展论坛
在各界同仁的关心和支持下,道可特成都办公室在注册成立的半年里即取得快速发展。作为道可特二十周年系列活动之一,我们拟于2023年5月28日在成都天府新区中央法务产业大厦隆重举办“高端法律服务业创新与发展论坛暨科技驱动型企业法律服务创新论坛”。届时,行业内外的领导嘉宾、专家学者、企业高管、全国知名律所贤达和著名媒体代表,将悉数出席。 -
[04/22]济南·2023年“世界知识产权日”主题论坛
在第23个世界知识产权日到来之际,作为道可特二十周年系列活动之一,由多家单位主办、北京市道可特(济南)律师事务所承办的2023年“世界知识产权日”主题论坛将在山东济南隆重举行。本届论坛以知识产权高质量发展为导向,以国内知识产权现状分析及相关热点问题为核心,以数据合规、全链条知产法律服务、专利维权、知产价值最大化为抓手,以期推动知识产权服务业全方位高质量发展。届时,来自各级司法部门领导,各级知识产权协会及律师协会领导,行业专家、学者,全国知名媒体人共聚一堂,共聚发展之智,共谋发展之策。
