道可特研究丨境内企业境外发行上市备案新规解读(一)
来源: 道可特律所 时间: 2023-02-23 22:58:53 作者: 张婷、王大红
2023年2月17日,经国务院批准,证监会发布了《境内企业境外发行证券和上市管理试行办法》(以下简称“《管理试行办法》”)及5套监管规则适用指引[1](以下合称“境内企业境外发行上市备案新规”)。同日,《国务院关于废止部分行政法规和文件的决定》(国令第758号)宣布自2023年3月31日起废止《国务院关于股份有限公司境外募集股份及上市的特别规定》(1994年8月4日中华人民共和国国务院令第160号发布)和《国务院关于进一步加强在境外发行股票和上市管理的通知》(国发〔1997〕21号)。
境内企业境外发行上市备案新规的出台,明确将境内企业直接和间接境外发行上市全面纳入中国证监会监管,实行统一的备案制管理,改变了原有境外发行上市活动的监管差异,充分体现了“放管服”的监管理念,促进境内企业依法合规地利用境外资本。
一、适用情形
《管理试行办法》明确规定“境内企业直接或者间接到境外发行证券或将其证券在境外上市交易的相关活动”需要进行备案。
1. 境内企业直接到境外发行上市
境内企业直接到境外发行证券或上市交易是指境内公司的名义向境外证券主管部门申请发行的登记注册,并发行证券,向当地证券交易所申请挂牌上市交易的活动。
2. 境内企业间接到境外发行上市
境内企业间接到境外发行证券上市是指境内企业以注册在境外的企业的名义,基于境内企业的股权、资产、收益或其他类似权益在境外发行上市,包括买壳上市和造壳上市两种形式。
此外,《管理试行办法》从财务和企业经营两个角度对视为“境内企业间接境外发行上市”的情形做出了限定:
境内企业最近一个会计年度的营业收入、利润总额、总资产或者净资产,任一指标占发行人同期经审计合并财务报表相关数据的比例超过50%;
经营活动的主要环节在境内开展或者主要场所位于境内,或者负责经营管理的高级管理人员多数为中国公民或者经常居住地位于境内。
《监管规则适用指引4号》进一步规定,对于境内企业间接境外发行上市的认定,遵循实质重于形式的原则进行综合论证与识别,从而对境内企业采用直接和间接两种模式,在境外发行和上市两级市场的活动进行备案管理。
二、备案要求
境内企业境外发行上市备案新规对于备案的主体、时间、流程做出了规定。
1. 备案主体
1)发行人直接备案
境内企业直接境外发行上市的,由发行人向中国证监会备案。
2)境内运营实体备案
间接境外发行上市的境内企业,发行人应当指定一家主要境内运营实体为境内责任人,向中国证监会备案。
2. 备案时间
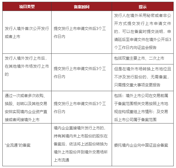
《管理试行办法》根据境外企业境外发行上市的项目类型分别规定了备案时间,可划分为发行上市前备案和发行上市/交易后备案两大类别。
1)发行上市前备案的情形

2)发行上市/交易后备案的情形

3. 备案流程
《管理试行办法》中规定的备案流程分为提交备案材料、审核、公示三个阶段,但是审核阶段还存在因资料不完备再次补充提交或者因存在《管理试行办法》第8条的情形而需征求国务院主管部门意见的而导致整个备案期限延长的情形。

三、重大变化报告制度
《管理试行办法》中第二十二条规定,发行人境外发行上市后主要业务经营活动发生重大变化的,无需再次备案,但应当自相关变化发生之日起3个工作日内,向中国证监会提交专项报告及境内律师事务所出具的法律意见书,说明有关情况。该条中列举了4项需要报告的情形:
① 控制权变更;
② 被境外证券监督管理机构或者有关主管部门采取调查、处罚等措施;
③ 转换上市地位或者上市板块;
④ 主动终止上市或者强制终止上市。
发行人主要业务经营活动发生重大变化的,虽无需重复备案,但需提交专项报告以及法律意见书,既体现了证监会对于发行人的持续监管,又增强了可操作性。
四、备案沟通机制
备案沟通机制本次境内企业境外上市发行备案新规的一大亮点,旨在指引备案沟通行为,提升备案效率。
《监管规则适用指引4号》对上市备案的沟通行为做出了详尽的指引,对备案沟通的主体、事项、时间、内容、方式等作了具体规定,指引发行人与监管部门进行沟通,促进备案流程,但在第十条[2]强调备案管理部门的沟通回复作为判断本次发行上市是否符合相关法律法规的依据。
五、过渡期安排
针对《管理试行办法》施行之日起6个月的过渡期内的存量企业、增量企业是否需要备案这一问题,境内企业境外上市发行备案新规以及《证监会有关部门负责人答记者问》做出了具体的要求。
1. 存量企业
1)存量企业的认定
存量企业包含两种类型:
《管理试行办法》施行之日起已在境外发行上市的企业;
视为存量企业的情形,即《管理试行办法》施行之日起已获境外监管机构或者境外证券交易所同意(如香港市场已通过聆讯、美国市场已获准注册等),但未完成间接境外发行上市的境内企业,在6个月过渡期内完成境外发行上市的。
2)存量企业无需立即备案
《管理试行办法》不要求存量企业立即备案,但是后续如涉及再融资等备案事项时按要求备案即可。
2. 增量企业
1)过渡期内新申请发行上市的境内企业
境内企业在6个月的过渡期内需重新向境外监管机构履行发行上市程序(如香港市场需重新聆讯等)或者6个月内未完成境外发行上市的,应当按要求备案。
2)境内企业境外直接上市审批的衔接
自境内企业境外发行上市备案新规发布之日起,证监会不再受理境内企业直接境外发行上市的申请。施行日前,已获得证监会关于境外上市发行核准批文的直接境外发行上市申请人,在批文有效期内可继续推进境外发行上市事宜;批文有效期满未完成境外发行上市的,应当按要求备案;施行日前,已获得证监会对于境外上市申请受理的直接境外发行上市申请人,如果截至施行日仍未获得证监会关于境外上市发行核准批复的,应当向证监会备案。
六、监管协同
《关于<境内企业境外发行证券和上市管理试行办法>的说明》中明确对境内企业境外发行上市活动加强监管协同。中国证监会、国务院有关主管部门对相关企业和证券公司、证券服务机构实施监督管理;同时,建立境内企业境外发行上市监管协调机制,加强政策规则衔接、监管协调和信息共享。
《管理试行办法》明确中国证监会、国务院有关主管部门的监督检查或者调查职能以及对相关违法主体采取责令改正监管谈话、出具警示函等措施;明确未经备案擅自境外发行上市等违法行为的法律责任。
此外,基于对等互惠原则,监管机构将与境外证券监督管理机构、有关主管部门加强跨境证券监管执法合作;建立备案信息通报机制,共同打击跨境违法违规行为,规范企业依法合规利用外资。
本文为境内企业境外上市发行新规解读的第一篇,对于境内企业境外发行上市备案的适用情形、备案要求、重大变化报告、过渡期安排、备案沟通机制以及监管协同的有关规定进行了解读。后续文章将会对境内企业境外发行上市备案的审核要点做出详细解读。
脚注:
[1]《监管规则适用指引——境外发行上市类第1号》,简称《监管规则适用指引1号》。
《监管规则适用指引——境外发行上市类第2号:备案材料内容和格式指引》,简称《监管规则适用指引2号》。
《监管规则适用指引——境外发行上市类第3号:报告内容指引》,简称《监管规则适用指引3号》。
《监管规则适用指引——境外发行上市类第4号:备案沟通指引》,简称《监管规则适用指引4号》。
《监管规则适用指引——境外发行上市类第5号:境外证券公司备案指引》,简称《监管规则适用指引5号》。
[2]《监管规则适用指引——境外发行上市类第4号:备案沟通指引》第十条 备案管理部门的沟通回复不表明对发行人相关事项作出实质性判断或保证,发行人、证券公司或证券服务机构不得将沟通回复作为判断本次发行上市是否符合相关法律法规的依据。
作者简介

张婷
道可特北京办公室高级合伙人、国际业务部主任
业务领域:境内外争议解决、海外上市、国际并购与国际工程、公司治理、外商在华投资、国际融资、家族信托以及家族办公室业务等

邮箱:zhangting@dtlawyers.com.cn

王大红
道可特北京办公室律师
业务领域:海外上市、公司业务、境内外投资并购、境内外争议解决、家族财富管理等

邮箱:wangdahong@dtlawyers.com.cn
可能感兴趣
专业团队
- A
- B
- C
- D
- E
- F
- G
- H
- I
- J
- K
- L
- M
- N
- O
- P
- Q
- R
- S
- T
- U
- V
- W
- X
- Y
- Z
行业研究
更多-
《2018中国保险行业法律健康蓝皮书》《2018中国保险行业法律健康蓝皮书》包括上篇《保险行业法律健康指数报告》及下篇《保险行业法律专题报告》。其中,《保险行业法律健康指数报告》是由绿法(国际)联盟(GLGA)继2018年成功发布首份《保险行业法律健康指数报告》之后连续第二年发布,该指数能够综合、直观反映近三年来保险行业整体的法律健康状态。《保险行业法律专题报告》则结合近年来保险行业及保险资金运用领域法律实务,针对当下行业实务中的热点及疑难复杂问题,从法律视角予以分析和解读,以期为保险行业及保险资金运用的合法合规发展提供一些意见和建议。 -
《央企(A股)上市公司法律健康指数报告》《央企(A股)上市公司法律健康指数报告》是目前市场上首份以法律健康为导向和评判标准的、研究央企(A股)上市公司发展健康度的指数报告,是第一份由第三方机构推出的带有公益性和学术性的央企(A股)上市公司指数报告,是研究、评价央企(A股)上市公司的一个全新视角与一项创新性举措。报告对央企(A股)上市公司的健康度做了全视角、多层次的分析和解读;报告以动态发展的数据库为支撑,在绿法(国际)联盟(GLGA)的协调下与相关监管部门、治理机构、重要行业组织、经营主体形成互动机制,围绕央企(A股)上市公司开展长期跟踪研究,努力推出对认识央企(A股)上市公司、推进央企(A股)上市公司发展具有重要影响的学术成果。 -
《全国私募基金法律健康指数报告》本次报告的目的为以私募基金行业指数的形式提供关于立法、监管、司法的洞见。绿法联盟作为首个以法律为核心要素,以研究院为依托,以互联网为平台,以国际化为视野的法律跨界联盟,一直关注立法、监管、司法将以何种方式影响私募行业。时至今日,私募基金的体量已经发展至可以和公募基金等量齐观,其发展不得不称之为迅猛。但是,私募基金高歌猛进的同时也繁芜丛杂,自2016年始,监管、立法层对私募基金更加关注,故此尝试编纂私募基金行业法律健康指数报告,以量化考察私募基金行业法律风险方面的变化。以期以史鉴今,为未来的私募基金行业发展提供一点洞见。
品牌活动
更多-
[05/28]道可特20周年系列活动丨科技驱动型企业法律服务创新论坛
在各界同仁的关心和支持下,道可特成都办公室在注册成立的半年里即取得快速发展。作为道可特二十周年系列活动之一,我们拟于2023年5月28日在成都天府新区中央法务产业大厦隆重举办“高端法律服务业创新与发展论坛暨科技驱动型企业法律服务创新论坛”。届时,行业内外的领导嘉宾、专家学者、企业高管、全国知名律所贤达和著名媒体代表,将悉数出席。 -
[05/28]道可特20周年系列活动丨高端法律服务业创新发展论坛
在各界同仁的关心和支持下,道可特成都办公室在注册成立的半年里即取得快速发展。作为道可特二十周年系列活动之一,我们拟于2023年5月28日在成都天府新区中央法务产业大厦隆重举办“高端法律服务业创新与发展论坛暨科技驱动型企业法律服务创新论坛”。届时,行业内外的领导嘉宾、专家学者、企业高管、全国知名律所贤达和著名媒体代表,将悉数出席。 -
[04/22]济南·2023年“世界知识产权日”主题论坛
在第23个世界知识产权日到来之际,作为道可特二十周年系列活动之一,由多家单位主办、北京市道可特(济南)律师事务所承办的2023年“世界知识产权日”主题论坛将在山东济南隆重举行。本届论坛以知识产权高质量发展为导向,以国内知识产权现状分析及相关热点问题为核心,以数据合规、全链条知产法律服务、专利维权、知产价值最大化为抓手,以期推动知识产权服务业全方位高质量发展。届时,来自各级司法部门领导,各级知识产权协会及律师协会领导,行业专家、学者,全国知名媒体人共聚一堂,共聚发展之智,共谋发展之策。
