北交所观察之八十二丨北交所对上市公司董监高涉嫌内幕交易的问询要点——以贝特瑞、连城数控为例
来源: 道可特律所 时间: 2023-01-05 23:58:49 作者: 证券业务团队
摘要:2022年7月20日,贝特瑞新材料集团股份有限公司(以下简称“贝特瑞”,835185)发布公告,称其董事长因涉嫌证券市场内部交易被证监会立案调查。同年8月19日,大连连城数控机器股份有限公司(以下简称“连城数控”,835368)亦公告,其实际控制人兼董事长因涉嫌证券市场内幕交易同样被证监会采取立案调查的监管措施。同上述日期,贝特瑞和连城数控分别收到北交所关于其董事长涉嫌内幕交易的问询函。现结合北交所发布的问询函就上市公司董监高涉嫌内幕交易进行分析。
一、关于内幕交易
《中华人民共和国证券法》(以下简称《证券法》)第五十条规定,禁止证券交易内幕信息的知情人和非法获取内幕信息的人利用内幕信息从事证券交易活动。另外,根据《中华人民共和国刑法》第一百八十条,内幕交易、泄露内幕信息罪是指证券、期货交易内幕信息的知情人员或者非法获取证券、期货交易内幕信息的人员,在涉及证券的发行,证券、期货交易或者其他对证券、期货交易价格有重大影响的信息尚未公开前,买入或者卖出该证券,或者从事与该内幕信息有关的期货交易,或者泄露该信息,或者明示、暗示他人从事上述交易活动。
1. 内幕信息的认定
根据《证券法》第五十二条,“证券交易活动中,涉及发行人的经营、财务或者对该发行人证券的市场价格有重大影响的尚未公开的信息,为内幕信息。本法第八十条第二款、第八十一条第二款所列重大事件属于内幕信息。”
结合《证券法》第五十二条、第八十条第二款以及第八十一条第二款的规定,实践中一般从关联性、重大性、未公开性等方面判断相关信息是否构成内幕信息。其中,关联性是指内幕信息是与发行人本身密切相关的财务或经营等方面的信息,关联性是区分内幕信息与其他未公开的市场信息的关键。重大性指该信息会对发行人证券的市场价格会产生重大影响。未公开性指该信息尚未公开,仍由少部分内部人员掌握。行为人基于已公开的信息进行交易的,通常不构成内幕交易。
2. 内幕交易的行为人
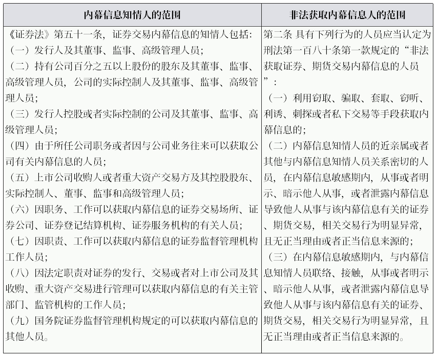
根据《证券法》第五十条,证券内幕交易的行为人包括内幕信息的知情人和非法获取内幕信息的人。其中,《证券法》第五十一条规定了内幕信息知情人的范围,《最高人民法院 最高人民检察院关于办理内幕交易、泄露内幕信息刑事案件具体应用法律若干问题的解释》第二条对非法获取内幕信息的人作了范围界定,具体内容如下:

3. 内幕交易行为
关于内幕交易行为的认定,最高人民法院印发《关于审理证券行政处罚案件证据若干问题的座谈会纪要》的通知(法〔2011〕225号)之“五、关于内幕交易行为的认定问题”规定,监管机构提供的证据能够证明以下情形之一,且被处罚人不能作出合理说明或者提供证据排除其存在利用内幕信息从事相关证券交易活动的,人民法院可以确认被诉处罚决定认定的内幕交易行为成立:
① 证券法第七十四条规定的证券交易内幕信息知情人,进行了与该内幕信息有关的证券交易活动;
② 证券法第七十四条规定的内幕信息知情人的配偶、父母、子女以及其他有密切关系的人,其证券交易活动与该内幕信息基本吻合;
③ 因履行工作职责知悉上述内幕信息并进行了与该信息有关的证券交易活动;
④ 非法获取内幕信息,并进行了与该内幕信息有关的证券交易活动;
⑤ 内幕信息公开前与内幕信息知情人或知晓该内幕信息的人联络、接触,其证券交易活动与内幕信息高度吻合。
由于内幕交易行为的隐蔽性,根据上述规定,在实际认定时,一般由证券监管机构承担主要违法事实的证明责任,通过推定的方式适当向被处罚人转移部分特定事实的证明责任。若监管机构提供的证据能够证明内幕信息公开前存在行为人与内幕信息知情人联络、接触等情形,其证券交易活动与内幕信息基本吻合或高度吻合等,且行为人不能作出合理说明或者提供证据排除其存在利用内幕信息从事相关证券交易活动的,则可能被认定构成内幕交易行为。
二、北交所就上市公司董事长涉嫌内幕交易的问询

综上,针对上市公司董事长涉嫌内幕交易的行为,北交所重点关注该交易的标的是否为上市公司股票以判断该行为对上市公司产生的影响,其次,关注相关人员被立案调查是否影响其在上市公司的正常履职以及上市公司的正常运转。另外,受限于法律规定,针对上市公司董监高被立案调查的,上市公司不得向特定对象发行股票,因此,北交所侧重关注上市公司的融资安排以及满足资金需求。内幕交易作为法律明文禁止的行为,上市公司及其董监高应遵纪守法,若一旦发现问题发生,应根据上市公司的管理规定以及披露要求如实披露相关情况并寻求救济措施,以维持上市公司的正常运行。
可能感兴趣
专业团队
- A
- B
- C
- D
- E
- F
- G
- H
- I
- J
- K
- L
- M
- N
- O
- P
- Q
- R
- S
- T
- U
- V
- W
- X
- Y
- Z
行业研究
更多-
《全国保险行业法律健康指数报告(2015-2017)》《全国保险行业法律健康指数报告(2015-2017)》是由绿法(国际)联盟(GLGA)作为编制单位,北京市道可特律师事务所作为专业支持单位,并在外部专家团队的指导下,共同打造的资本市场行业法律健康指数报告系列研究课题之一。2017年,绿法(国际)联盟(GLGA)成功发布了其资本市场行业法律健康指数报告系列研究课题的首份研究成果,即《私募基金行业法律健康指数报告》。《保险行业法律健康指数报告》是该研究课题的第二份研究成果。 -
《全国私募基金法律健康指数报告》本次报告的目的为以私募基金行业指数的形式提供关于立法、监管、司法的洞见。绿法联盟作为首个以法律为核心要素,以研究院为依托,以互联网为平台,以国际化为视野的法律跨界联盟,一直关注立法、监管、司法将以何种方式影响私募行业。时至今日,私募基金的体量已经发展至可以和公募基金等量齐观,其发展不得不称之为迅猛。但是,私募基金高歌猛进的同时也繁芜丛杂,自2016年始,监管、立法层对私募基金更加关注,故此尝试编纂私募基金行业法律健康指数报告,以量化考察私募基金行业法律风险方面的变化。以期以史鉴今,为未来的私募基金行业发展提供一点洞见。 -
《2018中国保险行业法律健康蓝皮书》《2018中国保险行业法律健康蓝皮书》包括上篇《保险行业法律健康指数报告》及下篇《保险行业法律专题报告》。其中,《保险行业法律健康指数报告》是由绿法(国际)联盟(GLGA)继2018年成功发布首份《保险行业法律健康指数报告》之后连续第二年发布,该指数能够综合、直观反映近三年来保险行业整体的法律健康状态。《保险行业法律专题报告》则结合近年来保险行业及保险资金运用领域法律实务,针对当下行业实务中的热点及疑难复杂问题,从法律视角予以分析和解读,以期为保险行业及保险资金运用的合法合规发展提供一些意见和建议。
品牌活动
更多-
[05/28]道可特20周年系列活动丨科技驱动型企业法律服务创新论坛
在各界同仁的关心和支持下,道可特成都办公室在注册成立的半年里即取得快速发展。作为道可特二十周年系列活动之一,我们拟于2023年5月28日在成都天府新区中央法务产业大厦隆重举办“高端法律服务业创新与发展论坛暨科技驱动型企业法律服务创新论坛”。届时,行业内外的领导嘉宾、专家学者、企业高管、全国知名律所贤达和著名媒体代表,将悉数出席。 -
[05/28]道可特20周年系列活动丨高端法律服务业创新发展论坛
在各界同仁的关心和支持下,道可特成都办公室在注册成立的半年里即取得快速发展。作为道可特二十周年系列活动之一,我们拟于2023年5月28日在成都天府新区中央法务产业大厦隆重举办“高端法律服务业创新与发展论坛暨科技驱动型企业法律服务创新论坛”。届时,行业内外的领导嘉宾、专家学者、企业高管、全国知名律所贤达和著名媒体代表,将悉数出席。 -
[04/22]济南·2023年“世界知识产权日”主题论坛
在第23个世界知识产权日到来之际,作为道可特二十周年系列活动之一,由多家单位主办、北京市道可特(济南)律师事务所承办的2023年“世界知识产权日”主题论坛将在山东济南隆重举行。本届论坛以知识产权高质量发展为导向,以国内知识产权现状分析及相关热点问题为核心,以数据合规、全链条知产法律服务、专利维权、知产价值最大化为抓手,以期推动知识产权服务业全方位高质量发展。届时,来自各级司法部门领导,各级知识产权协会及律师协会领导,行业专家、学者,全国知名媒体人共聚一堂,共聚发展之智,共谋发展之策。
