北交所观察之七十九丨强化杠杆:北交所发布两融业务交易细则
来源: 道可特律所 时间: 2022-12-08 22:25:52 作者: 证券业务团队
摘要:近期,北交所发布《北京证券交易所融资融券交易细则》(以下简称“《融资融券细则》”)、《北京证券交易所融资融券业务指南》(以下简称“《融资融券指南》”),自发布之日起施行。融资融券业务交易细则是北交所证券市场重要的基础性制度。未来,随着两融业务的展开,必将为北交所证券市场吸引大幅度的增量资金,改变“单边市”状况,增强市场活力,对完善北交所市场交易机制具有积极意义。
一、两融业务交易细则概述
《融资融券细则》《融资融券指南》(合称“两融业务交易细则”)主要内容体现在会员业务开展流程、交易业务管理、保证金和维持担保比例管理、投资者适当性管理等方面。
1.《融资融券细则》
《融资融券细则》共八章、六十八条,章节有总则、业务流程、标的股票、保证金和担保物、信息披露和报告、风险控制、其他事项、附则,条款主要内容有:

2.《融资融券指南》
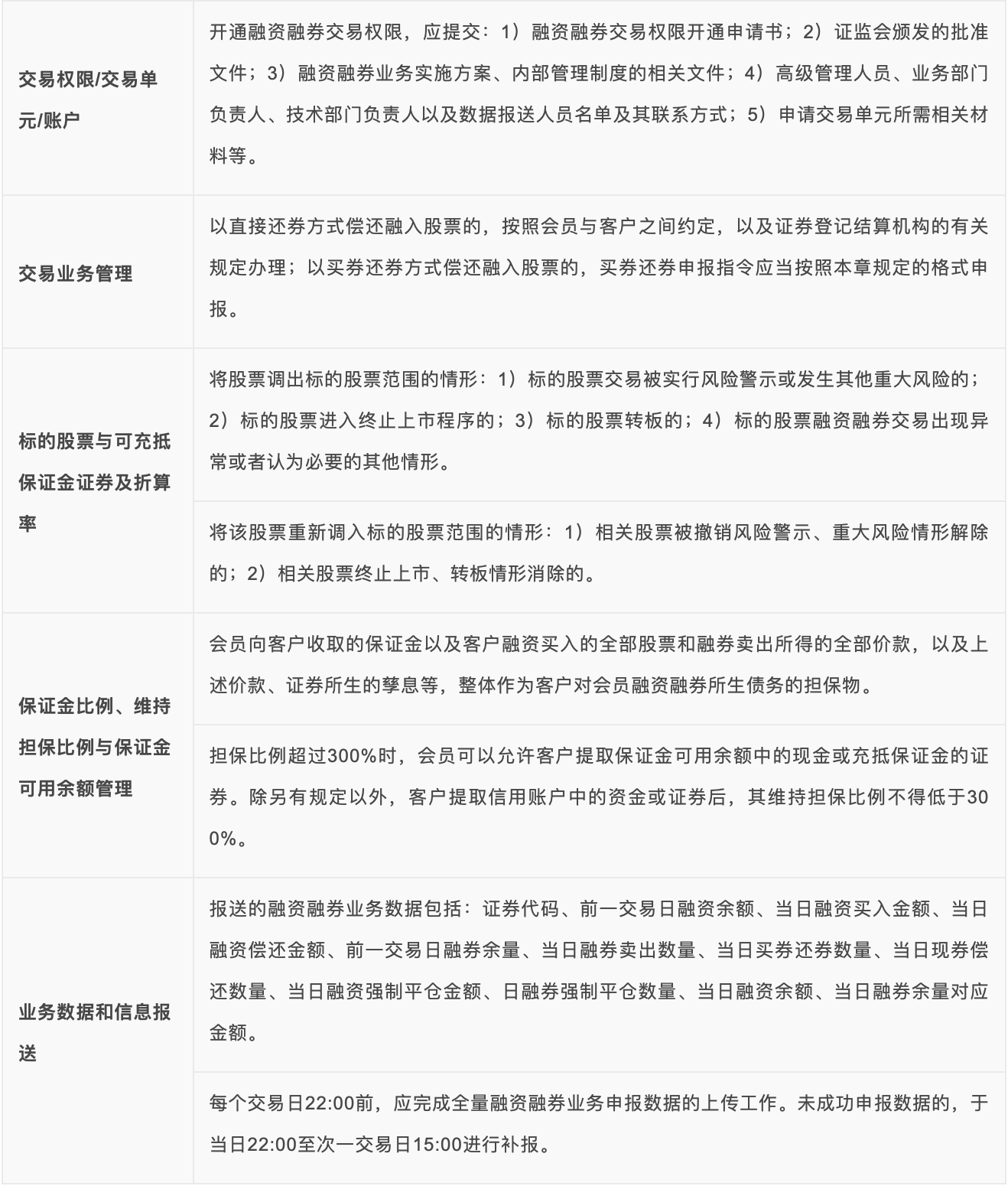
《融资融券指南》便于证券公司合规、稳妥开展融资融券业务,共八条、两个附件,涉及概述、交易权限/交易单元/账户、交易业务管理、标的股票与可充抵保证金证券及折算率、保证金比例/维持担保比例与保证金可用余额管理、业务数据和信息报送、交易信息披露、其他事项。
主要内容有:

二、与沪深市场两融制度的异同
1. 与沪深市场两融业务保持基本一致
通过两融业务交易细则的内容可以看出,北交所两融业务在券商资格管理、投资者准入、账户体系、交易方式、可充抵保证金证券范围及折算率、权益处理、信息披露等方面与沪深市场两融业务基本保持一致。例如,投资者融资买入证券时,融资保证金比例不得低于100%,投资者融券卖出时,融券保证金比例不得低于50%,融资买入、融券卖出股票的,单笔申报数量应当不低于100股,且北交所有权调整融资保证金比例标准。再如,投资者融资买入或融券卖出时所使用的保证金,不得超过其保证金可用余额等。
2. 调整转板股票融资融券业务
根据北交所市场特点,两融业务交易细则,在转板股票融资融券业务衔接方面作出适当调整,具体调整如下:
一是,《融资融券细则》明确标的股票转板的,将被调整出标的股票范围。除转板情形外,被调整出标的股票范围的,还包括标的股票交易被实行风险警示或发生其他重大风险的、标的股票进入终止上市程序的等情形。
二是,《融资融券指南》在会员交易业务管理中明确:
① 转板证券的融券合约应及时了结。融资融券交易产生的合约,包括“融资买入证券的成交记录”和“融券卖出证券的成交记录”。融资融券交易系统中,“合约”有三种:当日合约,即当日发生的融资和融券成交记录;已了结合约,即已经偿还的融资和融券成交记录;未了结合约,即尚未偿还的融资和融券成交记录。一般而言,每笔合约有效期最长6个月。北交所在交易业务管理中及时了结转板证券的融券合约,与北交所上市主体的现金流量、资金增量有一定的相关性,符合北交所二级市场的定位。
② 可充抵保证金证券转板的,北交所自停牌之日起将其调整出可充抵保证金证券范围。参照沪深交易所市场经验,可充抵保证金证券范围包括上市公司股票、证券投资基金、债券、货币市场基金、证券公司现金管理产品及其他证券。北交所可根据市场情况调整可充抵保证金证券名单和折算率。
3. 北交所拟采取四项风险控制举措
为保持北交所的结构性特点和流动性水平,两融业务交易细则出台后,北交所将配合采取四项风险控制举措:

三、结语
两融业务交易细则是北交所持续推进市场功能建设的重要举措,能够为投资者采取多元交易策略和风险管理提供有效支撑,便于沪深市场投资者平移到北交所市场。北交所市场主体在看到两融业务交易细则带来积极意义的同时,还需要对两融业务可能导致的风险予以警示,如短线助涨助跌风险、投机风险、杠杆风险、平仓爆仓风险、监管措施风险等。
可能感兴趣
专业团队
- A
- B
- C
- D
- E
- F
- G
- H
- I
- J
- K
- L
- M
- N
- O
- P
- Q
- R
- S
- T
- U
- V
- W
- X
- Y
- Z
行业研究
更多-
《央企(A股)上市公司法律健康指数报告》《央企(A股)上市公司法律健康指数报告》是目前市场上首份以法律健康为导向和评判标准的、研究央企(A股)上市公司发展健康度的指数报告,是第一份由第三方机构推出的带有公益性和学术性的央企(A股)上市公司指数报告,是研究、评价央企(A股)上市公司的一个全新视角与一项创新性举措。报告对央企(A股)上市公司的健康度做了全视角、多层次的分析和解读;报告以动态发展的数据库为支撑,在绿法(国际)联盟(GLGA)的协调下与相关监管部门、治理机构、重要行业组织、经营主体形成互动机制,围绕央企(A股)上市公司开展长期跟踪研究,努力推出对认识央企(A股)上市公司、推进央企(A股)上市公司发展具有重要影响的学术成果。 -
《2018中国保险行业法律健康蓝皮书》《2018中国保险行业法律健康蓝皮书》包括上篇《保险行业法律健康指数报告》及下篇《保险行业法律专题报告》。其中,《保险行业法律健康指数报告》是由绿法(国际)联盟(GLGA)继2018年成功发布首份《保险行业法律健康指数报告》之后连续第二年发布,该指数能够综合、直观反映近三年来保险行业整体的法律健康状态。《保险行业法律专题报告》则结合近年来保险行业及保险资金运用领域法律实务,针对当下行业实务中的热点及疑难复杂问题,从法律视角予以分析和解读,以期为保险行业及保险资金运用的合法合规发展提供一些意见和建议。 -
《2018中国不良资产蓝皮书》绿法联盟研究院基于对整体不良资产行业进行深入的考察、研究的基础上,与北京市道可特律师事务所共同编制了《2018中国不良资产蓝皮书》,希望能够对行业带来指导,也能体现不良资产行业本身的创新,具有一定的学术性和公益性。
品牌活动
更多-
[05/28]道可特20周年系列活动丨科技驱动型企业法律服务创新论坛
在各界同仁的关心和支持下,道可特成都办公室在注册成立的半年里即取得快速发展。作为道可特二十周年系列活动之一,我们拟于2023年5月28日在成都天府新区中央法务产业大厦隆重举办“高端法律服务业创新与发展论坛暨科技驱动型企业法律服务创新论坛”。届时,行业内外的领导嘉宾、专家学者、企业高管、全国知名律所贤达和著名媒体代表,将悉数出席。 -
[05/28]道可特20周年系列活动丨高端法律服务业创新发展论坛
在各界同仁的关心和支持下,道可特成都办公室在注册成立的半年里即取得快速发展。作为道可特二十周年系列活动之一,我们拟于2023年5月28日在成都天府新区中央法务产业大厦隆重举办“高端法律服务业创新与发展论坛暨科技驱动型企业法律服务创新论坛”。届时,行业内外的领导嘉宾、专家学者、企业高管、全国知名律所贤达和著名媒体代表,将悉数出席。 -
[04/22]济南·2023年“世界知识产权日”主题论坛
在第23个世界知识产权日到来之际,作为道可特二十周年系列活动之一,由多家单位主办、北京市道可特(济南)律师事务所承办的2023年“世界知识产权日”主题论坛将在山东济南隆重举行。本届论坛以知识产权高质量发展为导向,以国内知识产权现状分析及相关热点问题为核心,以数据合规、全链条知产法律服务、专利维权、知产价值最大化为抓手,以期推动知识产权服务业全方位高质量发展。届时,来自各级司法部门领导,各级知识产权协会及律师协会领导,行业专家、学者,全国知名媒体人共聚一堂,共聚发展之智,共谋发展之策。
