道可特研究丨私募基金行业法律观察报告之监管篇(2022年二季度-上)
来源: 道可特律所 时间: 2022-09-28 21:19:21 作者: PE之道团队
前言:私募基金监管,指为实现监管目标,由监管主体行使其职权,采用必要的监管手段和措施,对需要监管的对象进行监督和管理的活动,监管对象主要包含私募基金管理人、私募基金托管人、基金服务机构等。一般来说,私募基金监管从主体上划分可分为行政监管、行业自律、内部控制和社会力量监督。私募基金行业的社会力量监督包括社会大众、审计机构、律师事务所等对私募基金行业的监督,但无论是从监管力度还是监管效果上,社会力量监督还无法与中国证券监督管理委员会(以下简称“证监会”)及中国证券投资基金业协会(以下简称“基金业协会”)相较,证监会及基金业协会仍是监管行为的主要力量。基于此,PE之道(以下简称“我们”)将结合实务经验,定期推出中国私募基金行业监管观察报告,从证监会、各地证监局及基金业协会监管情况等多个方面对私募基金行业监管情况进行盘点与分析,采用数据归纳统计、图表分析、案例分析等方式,同时结合我国的法律规定、监管动态、行业现象等进行剖析与建议。
通过检索及总结,我们发现在以证监会出具的行政处罚决定及监管措施、基金业协会出具的纪律处分决定为核心的监管体系的现实情况下,2022年二季度,证监会针对私募基金管理人、私募基金作出的行政处罚共计1次、未作出监管措施;各地证监局针对私募基金管理人、私募基金作出的行政处罚共计3次、监管措施共计22次,违规行为涉及基金运作全过程;基金业协会针对私募基金管理人作出不予登记决定0次,基金业协会公布经营异常机构75家,作出纪律处分3次,监管处罚次数明显高于2022年一季度。
我们长期以来活跃在中国私募基金领域的最前沿,我们私募基金团队以私募基金的设立、募集、运作管理、投资、退出、清算的全过程为维度,致力于为不同类型的客户提供全方位的法律服务。我们在私募基金业务领域的相关客户既包括私募基金管理人、私募基金、投资人,也包括被投企业、银行等,在为客户提供切实可行的法律服务方案的同时,我们也积累了丰富的行业实践经验。作为中国私募基金领域的参与者,PE之道希望与行业共成长,因此,在服务客户的同时,我们将定期整理私募基金监管的动态,以期对不断发展中的私募基金监管动态做总结。
我们真诚地希望,本报告能对中国私募基金业界人士有所帮助。
一、证监会、各地证监局及基金业协会监管情况概述
本部分将主要聚焦2022年二季度政府机构的行政监管和行业自律组织的自律监管,并选取了部分行政处罚决定书、监管措施决定书、纪律处分决定书等文件进行重点分析,旨在对2022年二季度监管情况进行全面了解。同时,通过收集2022年二季度监管数据,我们对比了2021年、2022年一季度的监管数据,总结2022年二季度监管整体情况,对2022年二季度监管情况进行分析。
1. 证监会监管情况
根据证监会公示信息,2022年二季度,证监会作出行政处罚13次,作出监管措施决定18次。与2021年对比,2021年,证监会共作出行政处罚113次,监管措施决定79次。其中,一季度证监会作出行政处罚16次,监管措施决定32次;二季度作出行政处罚22次,监管措施决定16次;三季度作出行政处罚24次,监管措施决定16次;四季度作出行政处罚51次,监管措施决定15次。2022年一季度,证监会作出行政处罚12次,监管措施决定9次。

2022年二季度,证监会针对私募基金管理人、私募基金作出的行政处罚共计1次、违规行为为“未按承诺进行披露即进行股票减持的行为”,处罚为“责令改正,给予警告,并处以2亿元的罚款。”,未作出监管措施。具体如下:

PE之道观点
证监会针对私募基金违反信息披露义务进行股票减持的行为作出了2亿元的罚款的处罚,是《证券法》自2019年修订实施以来因违规减持被处罚的首个案例。上市公司股东、董监高违规减持股份,破坏证券市场秩序、损害投资者权益,一直以来是证监会监管执法的重点。尤其《证券法》第36条专门对股份减持行为做出规范,要求不得违反证监会关于持有期限、卖出时间、卖出数量、卖出方式、信息披露的规定,并应当遵守证券交易所的业务规则,同时还明确了罚则。上市公司股东、董监高应当认真学习、严格遵守。违反上述规定的,要承担相应的法律责任。公开信息显示,上海瀛翊投资中心(有限合伙)成立于2015年,其投资的无锡药明康德新药开发股份有限公司(简称“药明康德”)于2018年5月8日在上海证券交易所主板A股首发上市,该私募基金在药明康德IPO以及2018年、2019年、2020年年报中都做出有关股份减持的承诺:“通过集中竞价交易减持股份的,应履行在首次卖出股份的15个交易日前向交易所报告备案减持计划、公告等相关程序,并保证合并计算在任意连续90日内减持股份的总数不超过公司届时股份总数的1%。”然而,在2021年5月10日,该私募基金所持药明康德股票禁售期满后,该私募基金于2021年5月14日即开始减持药明康德,未履行信息披露义务。截至2021年6月8日,累计减持药明康德合计1724.97万股,占总股本的0.6962%(截至2021年6月10日总股本为基础计算)。
证监会行政处罚的违规行为中,未及时依法履行信息披露义务是私募基金行业主体的高发违规行为,主要包含未及时更新备案信息或重大事项变更信息等。作为信息披露义务人,未及时依法履行信息披露义务,往往会同时触犯其他违法行为,证监会有权择重处罚。
私募基金未按承诺进行披露即进行股票减持的行为,分别构成了《证券法》第一百八十六条和第一百九十七条所述两项违法行为。根据《证券法》第一百八十六条规定,违反本法第三十六条的规定,在限制转让期内转让证券,或者转让股票不符合法律、行政法规和国务院证券监督管理机构规定的,责令改正,给予警告,没收违法所得,并处以买卖证券等值以下的罚款。《证券法》第一百九十七条规定,信息披露义务人未按照本法规定报送有关报告或者履行信息披露义务的,责令改正,给予警告,并处以五十万元以上五百万元以下的罚款;对直接负责的主管人员和其他直接责任人员给予警告,并处以二十万元以上二百万元以下的罚款。发行人的控股股东、实际控制人组织、指使从事上述违法行为,或者隐瞒相关事项导致发生上述情形的,处以五十万元以上五百万元以下的罚款;对直接负责的主管人员和其他直接责任人员,处以二十万元以上二百万元以下的罚款。
在减持股份过程中违反信息披露要求的,属于典型的违规减持行为。尤其是私募基金参与投资的目标公司IPO以后,更应当遵守资本市场的相关减持规则、深刻理解规则内涵、充分认识违规责任、自觉遵守有关要求,促进形成良好市场生态和环境。
2. 各地证监局监管情况
除证监会外,各省、自治区、直辖市证监局也针对资本市场相关主体作出了行政处罚及监管措施。根据各地证监局公布的行政处罚决定书、监管措施决定,2022年二季度,除青海证监局未作出行政处罚及监管措施外,其余各地区证监局共作出行政处罚89次,作出监管措施决定351次。对比2021年,2021年一季度各地证监局作出行政处罚28次、监管措施265次;二季度作出行政处罚59次、监管措施207次;三季度作出行政处罚60次、监管措施472次;四季度作出行政处罚96次、监管措施698次。2022年一季度各地证监局作出行政处罚41次,监管措施决定295次。对比2022年一季度各地证监局的行政处罚及监管措施,2022年二季度各地区监管力度明显加强。2021年至2022年二季度各地证监局行政处罚及监管措施整体情况详见报告附表。

2022年二季度,各地证监局针对私募基金管理人、私募基金作出的行政处罚共计3次,其中,浙江证监局针对“挪用资金”违规行为,处罚为“责令改正,给予警告,并处以3万元罚款”;四川证监局针对机构未严格履行合格投资者认定程序、向非合格投资者募集资金、未按规定及时填报并定期更新有关信息、未妥善保存相关资料四种违规行为分别处以3万元罚款,对该私募机构、法定代表人和公司监事(即基金业协会合规风控负责人),分别处以12万元的罚款,共计36万元处罚,强度罕见。各地证监局针对私募基金管理人作出的监管措施共计22次,其中,广东证监局2次、湖北证监局4次、北京证监局3次、深圳证监局9次、西藏证监局1次、浙江证监局4次、重庆证监局1次,违规行为涉及基金运作全过程,2022年二季度各地证监局对私募基金管理人及相关责任人的处罚行为、监管措施详见报告附表1。
2022年二季度违规高发行为主要有:
① 私募基金产品募集完成后未在中国证券投资基金业协会办理备案手续,共计7次;
② 未采取问卷调查等方式对个别投资者的风险识别能力和风险承担能力进行评估,共计6次;
③ 未妥善保管私募基金信息披露材料或未如实履行披露义务,共计4次。
除上述高发行为外,各地证监会针对私募基金管理人开展资金池业务、未按照基金合同约定进行投资运作等违规行为及私募基金违规减持上市公司股票行为也作出了相应处罚。
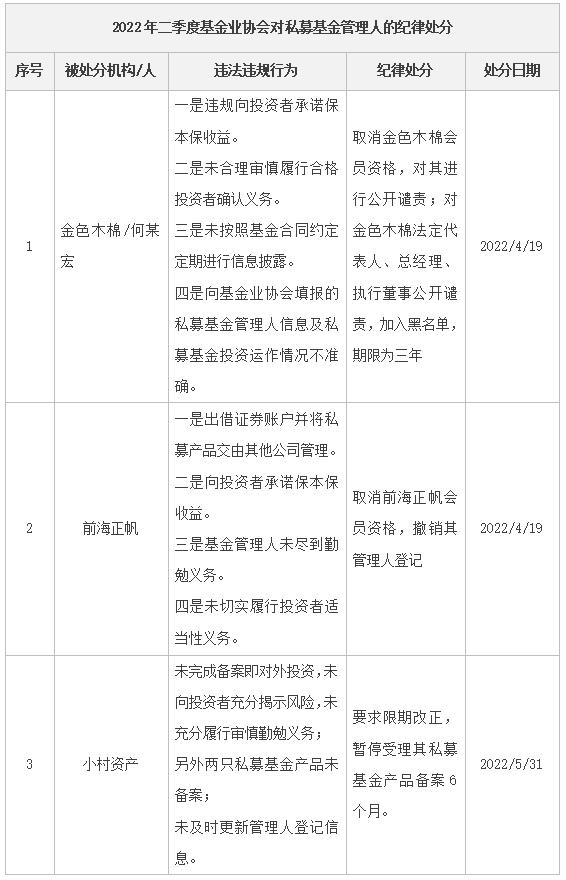
3. 基金业协会监管情况
根据基金业协会公示信息,2022年二季度,基金业协会针对私募基金管理人作出不予登记决定0次,公布经营异常机构75家,纪律处分3次。对比2021年,基金业协会作出私募基金管理人不予登记决定8次,公布经营异常机构279家,纪律处分52次。其中,一季度,基金业协会作出私募基金管理人不予登记决定3次,公布经营异常机构30家,纪律处分13次;二季度,基金业协会作出私募基金管理人不予登记决定4次,公布经营异常机构99家,纪律处分6次;三季度,基金业协会作出私募基金管理人不予登记决定0次,公布经营异常机构97家,纪律处分8次;四季度,基金业协会作出私募基金管理人不予登记决定1次,公布经营异常机构53家,作出纪律处分25次。2022年一季度,基金业协会作出私募基金管理人不予登记决定0次,公布经营异常机构13家,纪律处分5次。

因2022年二季度基金业协会未作出不予登记决定及未公布经营异常机构的具体原因,我们将着重分析基金业协会对私募基金管理人作出的纪律处分,涉及的违规行为主要包含如下:
① 变相向投资者承诺保本保收益;
② 未向投资者充分揭示风险;
③ 基金管理人未尽到勤勉义务;
④ 基金未完成备案即对外投资。
具体如下:

PE之道观点
私募基金行业违规具体行为主要表现在私募基金募集阶段,变相向投资者承诺保本保收益违规行为属于募集阶段高发违规行为。本报告将重点分析变相向投资者承诺保本保收益违规行为的具体表现,以供私募机构自查。
《私募投资基金监督管理暂行办法》第十五条规定,私募基金管理人、私募基金销售机构不得向投资者承诺投资本金不受损失或者承诺最低收益。《私募投资基金募集行为管理办法》第二十二条规定,要求募集机构及其从业人员推介私募基金时,禁止以任何方式承诺投资者资金不受损失,或者以任何方式承诺投资者最低收益,包括宣传“预期收益”“预计收益”“预测投资业绩”等相关内容。尽管有上述约定,私募机构作出保本保收益的承诺仍屡见不鲜,具体来说,私募机构可能采取一定形式对上述行为进行包装,但其实质仍属违规行为,如在基金合同中明确约定基金预期投资收益率、通过与投资者签订差额补足协议的方式向其管理的私募基金的投资者承诺本金不受损失、通过关联机构出具收购函和履约担保函的方式变形承诺等。
私募机构在开展私募基金募集业务过程中违反上述规定,基金业协会可以视情节轻重对机构采取加入黑名单、公开谴责、撤销管理人登记等纪律处分;对相关工作人员采取行业内谴责、加入黑名单、公开谴责、取消基金从业资格等纪律处分。情节严重的,可移送中国证监会进行处理。
可能感兴趣
专业团队
- A
- B
- C
- D
- E
- F
- G
- H
- I
- J
- K
- L
- M
- N
- O
- P
- Q
- R
- S
- T
- U
- V
- W
- X
- Y
- Z
行业研究
更多-
《全国私募基金法律健康指数报告》本次报告的目的为以私募基金行业指数的形式提供关于立法、监管、司法的洞见。绿法联盟作为首个以法律为核心要素,以研究院为依托,以互联网为平台,以国际化为视野的法律跨界联盟,一直关注立法、监管、司法将以何种方式影响私募行业。时至今日,私募基金的体量已经发展至可以和公募基金等量齐观,其发展不得不称之为迅猛。但是,私募基金高歌猛进的同时也繁芜丛杂,自2016年始,监管、立法层对私募基金更加关注,故此尝试编纂私募基金行业法律健康指数报告,以量化考察私募基金行业法律风险方面的变化。以期以史鉴今,为未来的私募基金行业发展提供一点洞见。 -
《全国保险行业法律健康指数报告(2015-2017)》《全国保险行业法律健康指数报告(2015-2017)》是由绿法(国际)联盟(GLGA)作为编制单位,北京市道可特律师事务所作为专业支持单位,并在外部专家团队的指导下,共同打造的资本市场行业法律健康指数报告系列研究课题之一。2017年,绿法(国际)联盟(GLGA)成功发布了其资本市场行业法律健康指数报告系列研究课题的首份研究成果,即《私募基金行业法律健康指数报告》。《保险行业法律健康指数报告》是该研究课题的第二份研究成果。 -
《2018中国不良资产蓝皮书》绿法联盟研究院基于对整体不良资产行业进行深入的考察、研究的基础上,与北京市道可特律师事务所共同编制了《2018中国不良资产蓝皮书》,希望能够对行业带来指导,也能体现不良资产行业本身的创新,具有一定的学术性和公益性。
品牌活动
更多-
[05/28]道可特20周年系列活动丨科技驱动型企业法律服务创新论坛
在各界同仁的关心和支持下,道可特成都办公室在注册成立的半年里即取得快速发展。作为道可特二十周年系列活动之一,我们拟于2023年5月28日在成都天府新区中央法务产业大厦隆重举办“高端法律服务业创新与发展论坛暨科技驱动型企业法律服务创新论坛”。届时,行业内外的领导嘉宾、专家学者、企业高管、全国知名律所贤达和著名媒体代表,将悉数出席。 -
[05/28]道可特20周年系列活动丨高端法律服务业创新发展论坛
在各界同仁的关心和支持下,道可特成都办公室在注册成立的半年里即取得快速发展。作为道可特二十周年系列活动之一,我们拟于2023年5月28日在成都天府新区中央法务产业大厦隆重举办“高端法律服务业创新与发展论坛暨科技驱动型企业法律服务创新论坛”。届时,行业内外的领导嘉宾、专家学者、企业高管、全国知名律所贤达和著名媒体代表,将悉数出席。 -
[04/22]济南·2023年“世界知识产权日”主题论坛
在第23个世界知识产权日到来之际,作为道可特二十周年系列活动之一,由多家单位主办、北京市道可特(济南)律师事务所承办的2023年“世界知识产权日”主题论坛将在山东济南隆重举行。本届论坛以知识产权高质量发展为导向,以国内知识产权现状分析及相关热点问题为核心,以数据合规、全链条知产法律服务、专利维权、知产价值最大化为抓手,以期推动知识产权服务业全方位高质量发展。届时,来自各级司法部门领导,各级知识产权协会及律师协会领导,行业专家、学者,全国知名媒体人共聚一堂,共聚发展之智,共谋发展之策。
