道可特研究 | 金融资管争议解决系列六:深度解析《公开募集证券投资基金管理人监督管理办法》及配套规则(上)
来源: 道可特律所 时间: 2022-07-27 21:04:22 作者: 陈杰、孙佳雪
背景简介:2022年5月20日,证监会正式发布《公开募集证券投资基金管理人监督管理办法》(以下简称《公募基金管理人办法》)及《关于实施〈公开募集证券投资基金管理人监督管理办法〉有关问题的规定》,与证监会2022年4月26日发布的《关于加快推进公募基金行业高质量发展的意见》(证监发〔2022〕41号)相呼应,有助于进一步推动公募基金行业健康有序发展。《公募基金管理人办法》于2022年6月20日起施行。
一、严格基金管理公司及股东的准入条件
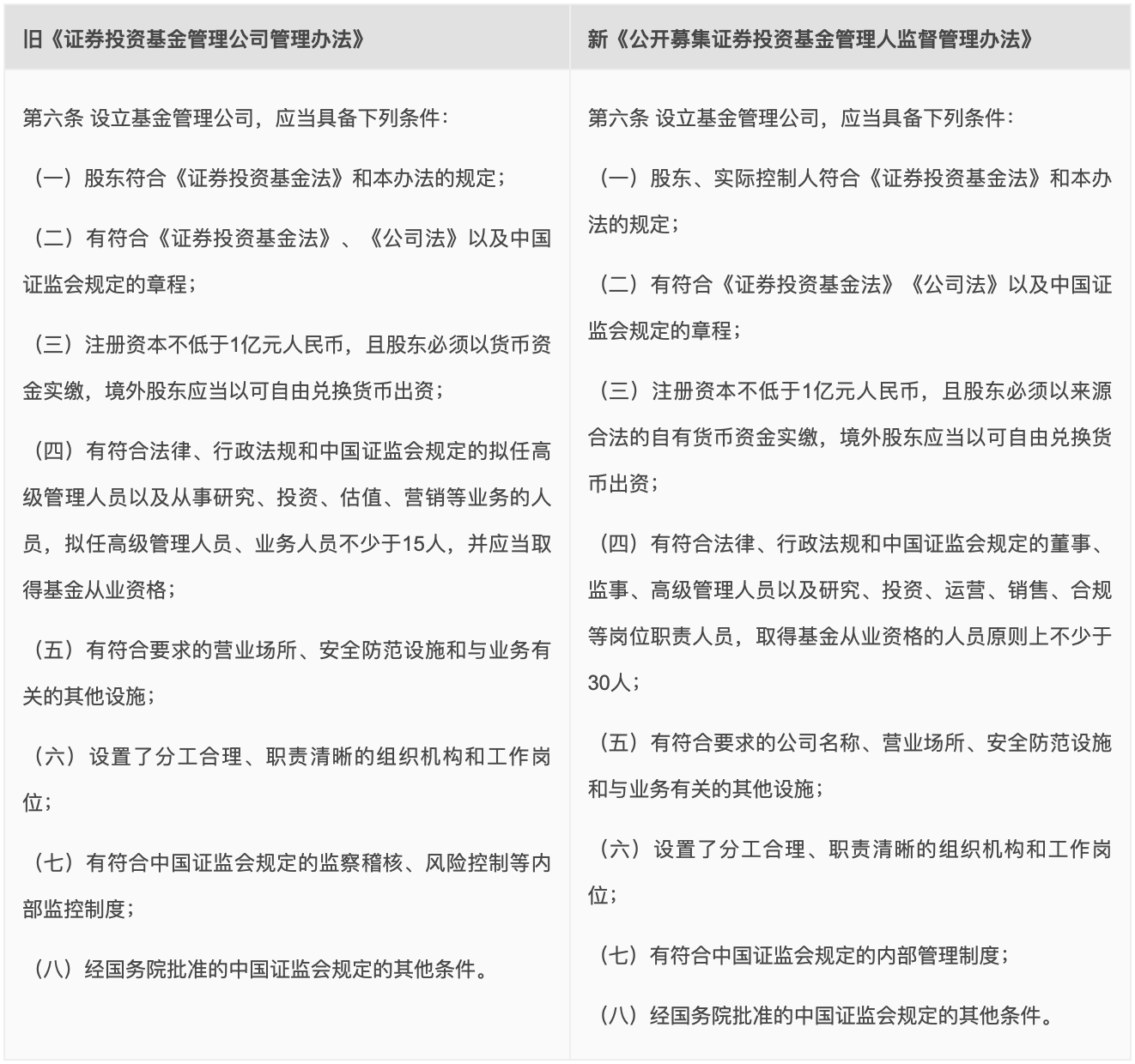
1. 基金管理公司的准入条件

2. 基金管理公司股东的准入条件
《公募基金管理人办法》沿袭了《证券投资基金管理公司管理办法》对于股东的分类方式,即主要股东(持股25%以上的股东即主要股东,如有多家则均为主要股东,如无25%以上股东则认定持有5%以上股权的第一大股东为主要股东)、持股5%以上的非主要股东、持股5%以下的股东。

二、优化公募基金牌照制度——“一参一控多牌”
中国证监会2022年4月26日《关于加快推进公募基金行业高质量发展的意见》第3条“壮大公募基金管理人队伍。积极推进商业银行、保险机构、证券公司等优质金融机构依法设立基金管理公司。调整优化公募基金牌照制度,适度放宽同一主体下公募牌照数量限制,支持证券资管子公司、保险资管公司、银行理财子公司等专业资产管理机构依法申请公募基金牌照,从事公募基金管理业务。坚持专业、诚信、合规的监管导向,强化发起人道德操守、执业声誉与专业胜任能力的审核,审慎有序核准自然人发起设立基金管理公司,严防行业无序竞争。”
《公募基金管理人办法》延续了“一参一控多牌”的放宽政策,明确了不计入参股、控股数量的例外,即:同一主体或者受同一主体控制的不同主体参股基金管理公司的数量不得超过2家,其中控制基金管理公司的数量不得超过1家。下列情形不计入参股、控制基金管理公司的数量:
① 直接持有和间接控制基金管理公司股权的比例低于5%;
② 为实施基金管理公司并购重组所做的过渡期安排;
③ 基金管理公司设立从事公募基金管理业务的子公司;
④ 中国证监会认可的其他情形。
三、响应金融业开放趋势,积极引入境外投资,明确境外投资者资质要求
2019年10月11日,证监会明确自2020年4月1日起,在全国范围内取消基金管理公司外资股比限制。
2022年4月26日,证监会《关于加快推进公募基金行业高质量发展的意见》第4条“稳步推进高水平开放。支持对中国资本市场具有长期投资意愿的优质境外金融机构设立基金管理公司或扩大持股比例,鼓励行业积极借鉴境外先进资产管理经验和有益业务模式……”
除机构股东一般条件外,境外股东(包括香港特别行政区、澳门特别行政区和中国台湾地区的机构)还需要满足:
① 依所在国家或者地区法律设立、合法存续的具有金融资产管理经验的金融机构或者管理金融机构的机构,具有完善的内部控制机制,最近3年主要监管指标符合所在国家或者地区法律的规定和监管机构的要求;
② 所在国家或者地区具有完善的证券法律和监管制度,其证券监管机构已与中国证监会或者中国证监会认可的其他机构签订证券监管合作谅解备忘录,并保持有效的监管合作关系;
③ 具备良好的国际声誉和经营业绩,最近3年金融资产管理业务规模、收入、利润、市场占有率等指标居于国际前列,最近3年长期信用均保持在高水平;
④ 累计持股比例或者拥有权益的比例(包括直接持有和间接持有)符合国家关于证券业对外开放的安排;
⑤ 法律、行政法规及经国务院批准的中国证监会规定的其他条件。
作者简介

陈杰
北京市道可特律师事务所管委会委员
北京市道可特律师事务所高级合伙人
北京市道可特律师事务所金融专业委员会主任
业务领域:不良资产与资本市场、企业商事诉讼与仲裁

手机:13366052290
邮箱:chenjie@dtlawyers.com.cn

孙佳雪
北京市道可特律师事务所律师
业务领域:金融市场、债券证券纠纷、公司治理、商事争议解决

手机:15910727418
邮箱:sunjiaxue@dtlawyers.com.cn
可能感兴趣
专业团队
- A
- B
- C
- D
- E
- F
- G
- H
- I
- J
- K
- L
- M
- N
- O
- P
- Q
- R
- S
- T
- U
- V
- W
- X
- Y
- Z
行业研究
更多-
《全国私募基金法律健康指数报告》本次报告的目的为以私募基金行业指数的形式提供关于立法、监管、司法的洞见。绿法联盟作为首个以法律为核心要素,以研究院为依托,以互联网为平台,以国际化为视野的法律跨界联盟,一直关注立法、监管、司法将以何种方式影响私募行业。时至今日,私募基金的体量已经发展至可以和公募基金等量齐观,其发展不得不称之为迅猛。但是,私募基金高歌猛进的同时也繁芜丛杂,自2016年始,监管、立法层对私募基金更加关注,故此尝试编纂私募基金行业法律健康指数报告,以量化考察私募基金行业法律风险方面的变化。以期以史鉴今,为未来的私募基金行业发展提供一点洞见。 -
《全国保险行业法律健康指数报告(2015-2017)》《全国保险行业法律健康指数报告(2015-2017)》是由绿法(国际)联盟(GLGA)作为编制单位,北京市道可特律师事务所作为专业支持单位,并在外部专家团队的指导下,共同打造的资本市场行业法律健康指数报告系列研究课题之一。2017年,绿法(国际)联盟(GLGA)成功发布了其资本市场行业法律健康指数报告系列研究课题的首份研究成果,即《私募基金行业法律健康指数报告》。《保险行业法律健康指数报告》是该研究课题的第二份研究成果。 -
《央企(A股)上市公司法律健康指数报告》《央企(A股)上市公司法律健康指数报告》是目前市场上首份以法律健康为导向和评判标准的、研究央企(A股)上市公司发展健康度的指数报告,是第一份由第三方机构推出的带有公益性和学术性的央企(A股)上市公司指数报告,是研究、评价央企(A股)上市公司的一个全新视角与一项创新性举措。报告对央企(A股)上市公司的健康度做了全视角、多层次的分析和解读;报告以动态发展的数据库为支撑,在绿法(国际)联盟(GLGA)的协调下与相关监管部门、治理机构、重要行业组织、经营主体形成互动机制,围绕央企(A股)上市公司开展长期跟踪研究,努力推出对认识央企(A股)上市公司、推进央企(A股)上市公司发展具有重要影响的学术成果。
品牌活动
更多-
[05/28]道可特20周年系列活动丨科技驱动型企业法律服务创新论坛
在各界同仁的关心和支持下,道可特成都办公室在注册成立的半年里即取得快速发展。作为道可特二十周年系列活动之一,我们拟于2023年5月28日在成都天府新区中央法务产业大厦隆重举办“高端法律服务业创新与发展论坛暨科技驱动型企业法律服务创新论坛”。届时,行业内外的领导嘉宾、专家学者、企业高管、全国知名律所贤达和著名媒体代表,将悉数出席。 -
[05/28]道可特20周年系列活动丨高端法律服务业创新发展论坛
在各界同仁的关心和支持下,道可特成都办公室在注册成立的半年里即取得快速发展。作为道可特二十周年系列活动之一,我们拟于2023年5月28日在成都天府新区中央法务产业大厦隆重举办“高端法律服务业创新与发展论坛暨科技驱动型企业法律服务创新论坛”。届时,行业内外的领导嘉宾、专家学者、企业高管、全国知名律所贤达和著名媒体代表,将悉数出席。 -
[04/22]济南·2023年“世界知识产权日”主题论坛
在第23个世界知识产权日到来之际,作为道可特二十周年系列活动之一,由多家单位主办、北京市道可特(济南)律师事务所承办的2023年“世界知识产权日”主题论坛将在山东济南隆重举行。本届论坛以知识产权高质量发展为导向,以国内知识产权现状分析及相关热点问题为核心,以数据合规、全链条知产法律服务、专利维权、知产价值最大化为抓手,以期推动知识产权服务业全方位高质量发展。届时,来自各级司法部门领导,各级知识产权协会及律师协会领导,行业专家、学者,全国知名媒体人共聚一堂,共聚发展之智,共谋发展之策。
