道可特研究 | 金融资管争议解决系列四:《九民纪要》“对赌协议”效力相关问题的法律研究(下)
来源: 道可特律所 时间: 2022-07-14 20:27:19 作者: 李静、陈杰
背景介绍:2019年11月14日,最高人民法院发布《全国法院民商事审判工作会议纪要》(以下简称《九民会议纪要》)。该纪要对“对赌协议”的效力与履行问题给出了具体的处理意见,原则上肯定了投资方与目标公司订立的“对赌协议”的效力,并对股权回购与金钱补偿两种对赌方式的履行规定了处理规则。但是《九民会议纪要》在实务操作过程中仍存在减资前置程序和操作标准不明等障碍。“对赌协议”的效力认定究竟经历了怎样的演变,《九民会议纪要》中关于“对赌协议”效力规定应如何理解和适用,本文将结合具体案件进行研究和分析。
一、投资方请求目标公司承担金钱补偿义务的适用问题
根据“对赌协议”中投资方退出机制的条款约定,目标公司没有在规定期限实现业绩目标或者实现上市的,投资方也可根据协议请求其承担金钱补偿义务。《九民会议纪要》规定,投资方请求目标公司承担金钱补偿义务的,人民法院应当依据《公司法》第35条关于“股东不得抽逃出资”和第166条关于利润分配的强制性规定进行审查。经审查,目标公司没有利润或者虽有利润但不足以补偿投资方的,人民法院应当驳回或者部分支持其诉讼请求。今后目标公司有利润时,投资方还可以依据该事实另行提起诉讼。
当然,在公司不具备金钱补偿实际履行的条件时,法院只是暂时不支持投资方的全部或部分诉讼请求,当日后目标公司有利润时,投资方还可以再次提起诉讼要求目标公司承担金钱补偿义务,直至全额的金钱补偿得到实现。
注1:《公司法》第35条,公司成立后,股东不得抽逃出资。
注2:《公司法》第166条,公司分配当年税后利润时,应当提取利润的百分之十列入公司法定公积金。公司法定公积金累计额为公司注册资本的百分之五十以上的,可以不再提取。
公司的法定公积金不足以弥补以前年度亏损的,在依照前款规定提取法定公积金之前,应当先用当年利润弥补亏损。
公司从税后利润中提取法定公积金后,经股东会或者股东大会决议,还可以从税后利润中提取任意公积金。
公司弥补亏损和提取公积金后所余税后利润,有限责任公司依照本法第三十四条的规定分配;股份有限公司按照股东持有的股份比例分配,但股份有限公司章程规定不按持股比例分配的除外。
股东会、股东大会或者董事会违反前款规定,在公司弥补亏损和提取法定公积金之前向股东分配利润的,股东必须将违反规定分配的利润退还公司。
公司持有的本公司股份不得分配利润。
二、《九民会议纪要》实施后的相关案例
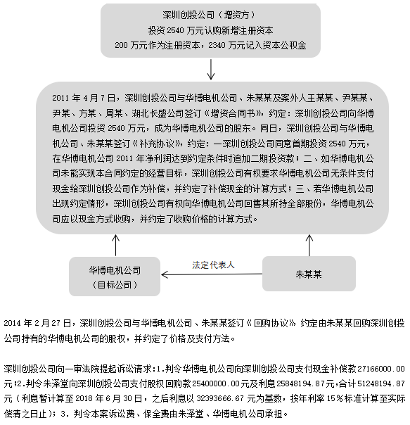
1. 朱某某、深圳创新投资集团有限公司合同纠纷

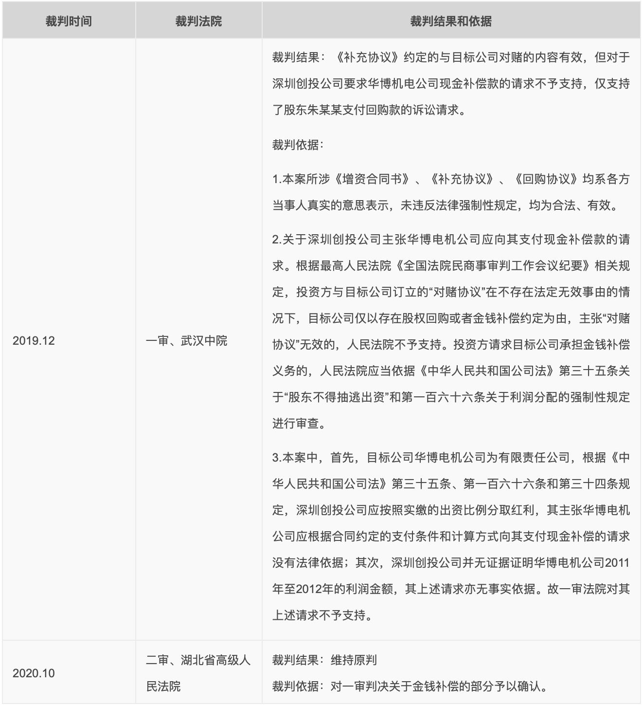
2. 裁判结果和依据

3. 案例评析
本案的一审及二审法院均认可深圳创投公司、华博电机公司和朱某某签订的《补充协议》的效力。一审法院对深圳创投公司金钱补偿的请求不予支持的原因是,深圳创投公司应按照实缴的出资比例分取红利,其主张华博电机公司应根据合同约定的支付条件和计算方式向其支付现金补偿的请求没有法律依据;其次,深圳创投公司并无证据证明华博电机公司2011年至2012年的利润金额,其上述请求亦无事实依据。故一审法院对其上述请求不予支持。
笔者认为,该判决认定与目标公司签订的对赌条款有效,遵循了《九民会议纪要》的相关规定,但是关于投资方要求目标公司金钱补偿时,却认定目标公司应按照实缴出资比例分红,投资方主张华博电机公司应根据合同约定的支付条件和计算方式向其支付现金补偿的请求没有法律依据,该认定与《九民会议纪要》中关于金钱补偿适用条件的规定相悖。另外,从该案中以及其他相关案例检索发现,该类案例中,大部分投资方存在不能举证目标公司存在未分配利润,因此诉讼请求并未获得法院支持。
三、关于未分配利润的确认问题
根据《九民会议纪要》关于金钱补偿作为目标公司对赌履行方式的条件设置,是基于符合《公司法》第166条的规定,即目标公司有未分配利润补偿投资方的。因此,如何认定“公司有未分配利润”是该类案件的关键。未分配利润是公司指用于弥补亏损、提取法定公积金、任意公积金后剩余的当年税后利润。根据《公司法》规定,公司分配当年税后利润时,应当提取利润的百分之十列入公司法定公积金,公司的法定公积金不足以弥补以前年度亏损的,在依照前款规定提取法定公积金之前,应当先用当年利润弥补亏损。公司从税后利润中提取法定公积金后,经股东会或者股东大会决议,还可以从税后利润中提取任意公积金。公司弥补亏损和提取公积金后所余税后利润,有限责任公司依照本法第三十四条的规定分配;股份有限公司按照股东持有的股份比例分配,但股份有限公司章程规定不按持股比例分配的除外。从上述规定可以看出,对于很多公司在盈利的前提下,按照《公司法》有关规定计提法定公积金,而任意公积金可以按照最大比例计提,且股东并未进行分配,满足上述条件后才有可能产生未分配利润,而且对于目标公司也存在较大操作空间,其可以通过一系列方式减少公司未分配利润。
四、利润作为金钱补偿资金在履行层面存在的障碍
《九民会议纪要》规定,当金钱补偿的对赌条款被激活,并经过《公司法》中关于抽逃出资和利润分配的相关强制性规定审查后,目标公司可以将公司未分配利润用于向投资方补偿。这一规定将目标公司用于承担金钱补偿义务的财产限定于目标公司的可分配利润,而将公司的其他财产,例如非货币财产、合法借贷的资金、其他自有资产等等排除在外。上述规定基于“利润”标准的确立应该是出于对公司资本维持原则的遵循,同时也兼顾公司债权人利益与公司的持续正常经营而得出的结果。
事实上,在实践中,公司的利润可能为零甚至亏损,但不当然意味着目标公司的净资产为零或者负值,也不当然意味着公司没有可用于偿还债务的财产。在这种情况下,以“目标公司没有利润”为由不支持投资方有关金钱补偿的诉讼要求,未免刻板,影响了投资人通过金钱补偿实现与公司对赌。而且,从举证责任角度讲,除上市公司等公众公司财务数据需要对外披露,对于其他公司而言,投资方很难获取目标公司真实财务状况,即使投资人可以在审理程序中建议法院要求目标公司举证,也很难确保目标公司提供的财务报表属实。
再者,根据《公司法》第166条规定,未分配利润是指当年税后利润依次弥补亏损、提取法定公积金、经股东(大)会决议提取任意公积金后剩余的资金。对于未分配利润的价值大小,目标公司本身具有很大的操作空间:如在对赌期限届满前一定期限内,对外进行超过一定金额的投资、投资等其他减少公司利润的行为;或者股东(大)会经过决议合规提取大金额任意公积金等等。以结果为导向的履行标准在司法实务指引中更加清晰明确,但也给了目标公司过多的操作空间,投资方“对赌协议”退出条款的履行看似顺理成章,实则道阻且长。
五、《九民会议纪要》后投资方的风险规避路径
《九民会议纪要》的发布,除了统一司法裁判尺度,也是为当事人提供规则,提供预期。因此,参考《九民会议纪要》,投资人应在“对赌协议”签订时就对后续履行做出针对性安排,力求达到交易目的。以下是笔者提出的几点参考建议:
1. 谨慎选择与目标公司进行对赌
虽然,《九民会议纪要》秉持保护投资创业的态度,确认了投资者与目标公司对赌有效,规定了实现对赌的两种路径和方式,但是根据本文前述分析,实际履行过程中,通过对于减资程序的设置以及对于目标公司存在未分配利润的举证等前置条件的设置,投资者后续履行大概率会遇到障碍,困难重重,能够有效实现目标公司兑现对赌条款难之又难。从规则解读及历年司法案例的角度出发,投资方在选择对赌交易相对方时,仍应该谨慎选择目标公司作为对赌对象,无论是对赌条款涉及股权回购还是金钱补偿,公司股东及实际控制人仍然是对赌义务履行主体的优先选择,可以要求目标公司提供担保,为公司股东或实际控制人的对赌义务提供连带责任担保,降低单独条款履行对投资方不利的风险。同时,为了确保目标公司提供连带责任担保的有效性,投资者应确保上述担保经过目标公司章程所规定的决议流程,或要求目标公司全体公司在相关协议中签字确认,同意目标公司为对赌提供担保责任。
2. 对股份回购和金钱补偿做出合理选择
投资者可在“对赌协议”合议协商阶段,在股权回购与金钱补偿的对赌条款中优先选择更适合自身条件的对赌方式设计。相比较而言,回购股权的实际履行需要目标公司完成减资程序,关于减资流程的可控性,投资方可以提前设置使其满足条件。而股份回购履行方式的资金来源,取决于减资所能返还的投资金额,受限于公司注册资本的大小与净资产规模。另外减资虽然可能引发公司债务的提前清偿,但公司向投资方支付对价的财产来源于公司的一切合法资产,包括公司合法借贷的资金与非货币财产。而金钱补偿的履行只能来源于目标公司的未分配利润,当公司没有利润或利润不足时,投资方金钱补偿的请求可能得不到支持或只能部分支持。金钱补偿方式的优点是目标公司没有利润或利润不足只是暂时阻却了金钱补偿的实际履行,当目标公司再有利润时,投资方还可以依据事实另行起诉。
3. 提前设计促成回购或补偿的前置条件
对于投资方通过“对赌协议”实现目标公司实现回购来讲,股东会存在事后单方操控减资决议之风险,现提出了三种应对方案:第一,投资方与大股东签订协议,要求大股东将来在减资决议时投赞成票,以确保相关决议符合通过比例;第二,协议约定全体股东在股权回购约定上签字视同减资决议,同时并确保所有股东均在对赌协议中签字;第三,股东会就股权回购预先形成决议,并确保该决议符合目标公司的章程规定。
4. 金钱补偿方式下注意保护公司利润
根据《九民会议纪要》相关规定,投资方与目标公司采取金钱补偿的对赌方式的,该对赌义务的履行受限于目标公司是否有未分配利润。投资方在对赌退出机制触发前身份仍是公司股东,有权利参与公司经营,投资方可在公司日常经营中查看相关的审计报告、财务报表等文件,避免在目标公司资产状况上的信息不对称,有及时、充足的信息判断公司的偿债能力。在对赌期限届满前的一定期限内,投资方需对目标公司计划对外进行的大金额投资、收购等可能降低利润的公司行为格外注意,降低目标公司在“对赌协议”届满时无利润甚至亏损的可能。
作者简介

李静
北京市道可特律师事务所高级合伙人
北京市道可特律师事务所公司委员会副主任
业务领域:金融、商事诉讼和仲裁、企业并购重组、不良资产处置、公司法律事务等

手机:13521017433
邮箱:lijing@dtlawyers.com.cn

陈杰
北京市道可特律师事务所管委会委员
北京市道可特律师事务所高级合伙人
北京市道可特律师事务所金融专业委员会主任
业务领域:不良资产与资本市场、企业商事诉讼与仲裁

手机:13366052290
邮箱:chenjie@dtlawyers.com.cn
可能感兴趣
专业团队
- A
- B
- C
- D
- E
- F
- G
- H
- I
- J
- K
- L
- M
- N
- O
- P
- Q
- R
- S
- T
- U
- V
- W
- X
- Y
- Z
行业研究
更多-
《2018中国不良资产蓝皮书》绿法联盟研究院基于对整体不良资产行业进行深入的考察、研究的基础上,与北京市道可特律师事务所共同编制了《2018中国不良资产蓝皮书》,希望能够对行业带来指导,也能体现不良资产行业本身的创新,具有一定的学术性和公益性。 -
《全国私募基金法律健康指数报告》本次报告的目的为以私募基金行业指数的形式提供关于立法、监管、司法的洞见。绿法联盟作为首个以法律为核心要素,以研究院为依托,以互联网为平台,以国际化为视野的法律跨界联盟,一直关注立法、监管、司法将以何种方式影响私募行业。时至今日,私募基金的体量已经发展至可以和公募基金等量齐观,其发展不得不称之为迅猛。但是,私募基金高歌猛进的同时也繁芜丛杂,自2016年始,监管、立法层对私募基金更加关注,故此尝试编纂私募基金行业法律健康指数报告,以量化考察私募基金行业法律风险方面的变化。以期以史鉴今,为未来的私募基金行业发展提供一点洞见。 -
《2018中国保险行业法律健康蓝皮书》《2018中国保险行业法律健康蓝皮书》包括上篇《保险行业法律健康指数报告》及下篇《保险行业法律专题报告》。其中,《保险行业法律健康指数报告》是由绿法(国际)联盟(GLGA)继2018年成功发布首份《保险行业法律健康指数报告》之后连续第二年发布,该指数能够综合、直观反映近三年来保险行业整体的法律健康状态。《保险行业法律专题报告》则结合近年来保险行业及保险资金运用领域法律实务,针对当下行业实务中的热点及疑难复杂问题,从法律视角予以分析和解读,以期为保险行业及保险资金运用的合法合规发展提供一些意见和建议。
品牌活动
更多-
[05/28]道可特20周年系列活动丨科技驱动型企业法律服务创新论坛
在各界同仁的关心和支持下,道可特成都办公室在注册成立的半年里即取得快速发展。作为道可特二十周年系列活动之一,我们拟于2023年5月28日在成都天府新区中央法务产业大厦隆重举办“高端法律服务业创新与发展论坛暨科技驱动型企业法律服务创新论坛”。届时,行业内外的领导嘉宾、专家学者、企业高管、全国知名律所贤达和著名媒体代表,将悉数出席。 -
[05/28]道可特20周年系列活动丨高端法律服务业创新发展论坛
在各界同仁的关心和支持下,道可特成都办公室在注册成立的半年里即取得快速发展。作为道可特二十周年系列活动之一,我们拟于2023年5月28日在成都天府新区中央法务产业大厦隆重举办“高端法律服务业创新与发展论坛暨科技驱动型企业法律服务创新论坛”。届时,行业内外的领导嘉宾、专家学者、企业高管、全国知名律所贤达和著名媒体代表,将悉数出席。 -
[04/22]济南·2023年“世界知识产权日”主题论坛
在第23个世界知识产权日到来之际,作为道可特二十周年系列活动之一,由多家单位主办、北京市道可特(济南)律师事务所承办的2023年“世界知识产权日”主题论坛将在山东济南隆重举行。本届论坛以知识产权高质量发展为导向,以国内知识产权现状分析及相关热点问题为核心,以数据合规、全链条知产法律服务、专利维权、知产价值最大化为抓手,以期推动知识产权服务业全方位高质量发展。届时,来自各级司法部门领导,各级知识产权协会及律师协会领导,行业专家、学者,全国知名媒体人共聚一堂,共聚发展之智,共谋发展之策。
