北交所观察之六十 | 从北交所首家被纪律处分上市公司——生物谷看北交所自律监管和纪律处分措施
来源: 道可特律所 时间: 2022-07-14 20:19:01 作者: 证券业务团队
摘要:因云南生物谷药业股份有限公司(833266,以下简称“生物谷”)发生控股股东违规占用资金、信息披露违规以及承诺未履行等事项,2022年7月12日,北京证券交易所(下称“北交所”)对生物谷和其控股股东、实际控制人以及其时任高管、保荐机构、保荐代表人分别给予纪律处分。生物谷因此成为北交所开市以来首家被纪律处分的公司。
同时,生物谷也是北交所开市以来首个被立案调查的企业。2022年5月24日,生物谷发布了《关于控股股东深圳市金沙江投资有限公司、实际控制人林艳和收到中国证券监督管理委员会立案告知书的公告》,其控股股东深圳市金沙江投资有限公司(以下简称“金沙江”)和实际控制人林艳和因涉嫌信息披露违法违规被立案调查。
一、生物谷的违规事实
根据北交所于2022年7月11日出具的《关于给予云南生物谷药业股份有限公司及相关责任主体纪律处分的决定》(〔2022〕1号),经查明,生物谷存在以下违规事实:
1. 资金占用

2. 信息披露违规

3. 承诺未履行

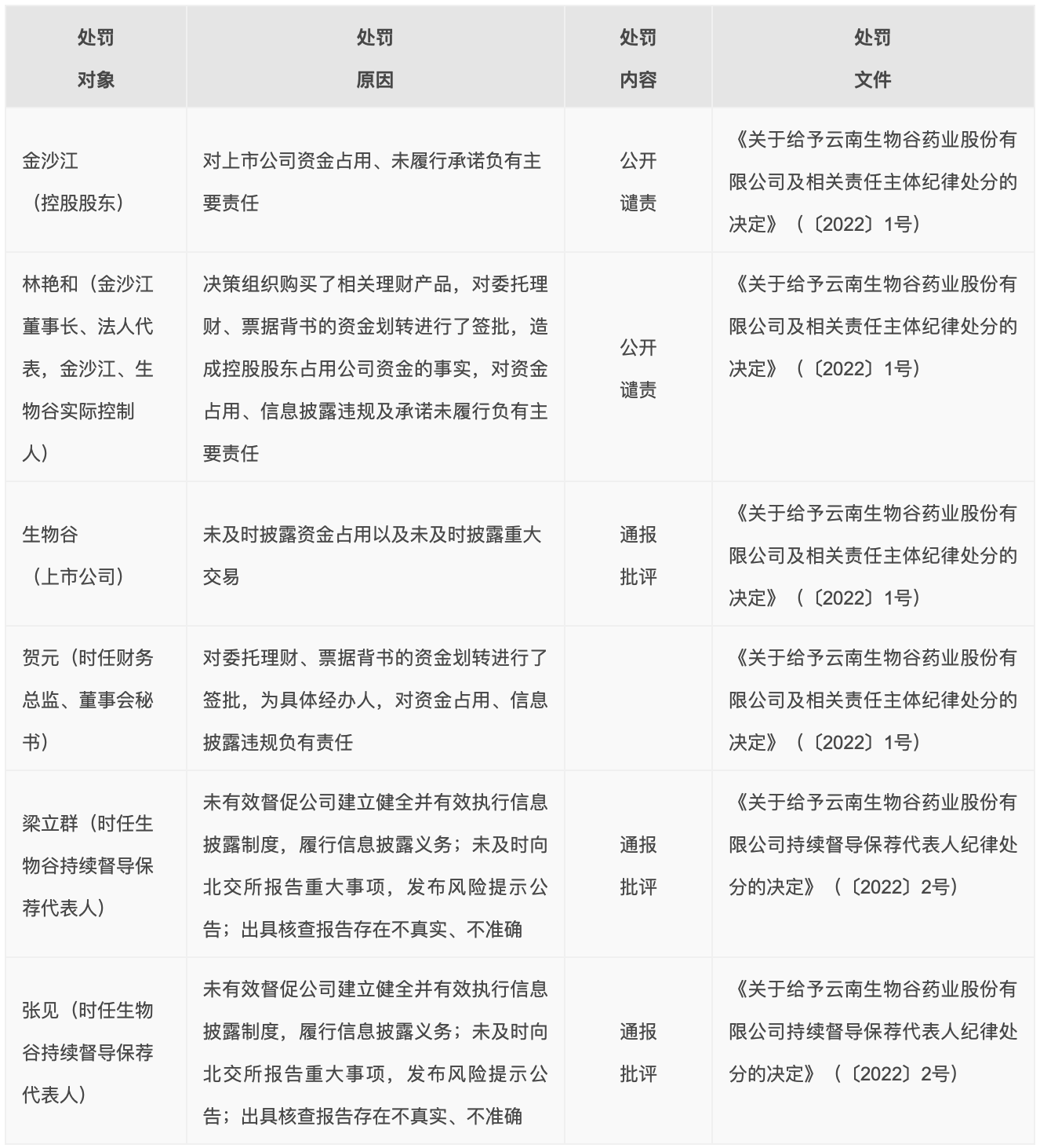
二、生物谷及相关主体被采取纪律处分和自律监管措施
针对上述违规行为,北交所于2022年7月11日分别出具〔2022〕1号、〔2022〕2号《纪律处分决定书》对生物谷和其控股股东、实际控制人以及其时任高管、保荐代表人给予如下纪律处分:

另外,北交所监管执行部于2022年7月12日对生物谷的保荐机构华融证券股份有限公司(以下简称“华融证券”)出具《监管执行函》,华融证券因未有效督促公司建立健全并有效执行信息披露制度,履行信息披露义务;未及时向北交所报告重大事项,发布风险提示公告;出具核查报告存在不真实、不准确被采取出具警示函的自律监管措施。
根据生物谷于2022年7月12日出具的《关于公司及相关责任主体收到纪律处分决定书的公告》,生物谷声明前述纪律处分对公司的生产经营和财务方面均不会产生重大不利影响,同时生物谷不存在因本次处罚而被终止上市的风险。
三、北交所自律监管和纪律处分规则
《北京证券交易所自律监管措施和纪律处分实施细则》(北证公告〔2021〕47号,以下简称“47号文”)于2021年11月2日颁发,47号文自2021年11月15日起施行。
根据47号文第三十九条,北交所对上市公司及相关主体的纪律处分包括如下种类:

同时47号文第十六条规定,针对证券发行人、收购人、重大资产重组交易对方、破产管理人、中介机构等相关主体的违规行为,北交所还可以采取包括口头警示,监管关注,约见谈话,要求提交书面承诺,出具警示函,限期改正,要求公开更正、澄清或说明,要求公开致歉,要求限期参加培训或考试,要求限期召开投资者说明会,要求上市公司董事会追偿损失,暂停解除上市公司控股股东、实际控制人的股票限售;建议更换相关任职人员;向相关主管部门出具监管建议函以及其他自律监管措施。
另外,为推进上市公司注册制改革发展以及保持各交易所纪律处分和自律监管措施规则的适应性,深圳证券交易所已于2022年2月18日发布新修订的《深圳证券交易所自律监管措施和纪律处分实施办法(2022年修订)》,上海证券交易所亦于2022年5月20日发布《上海证券交易所纪律处分与监管措施实施办法(征求意见稿)》拟对其进行修订。
可能感兴趣
专业团队
- A
- B
- C
- D
- E
- F
- G
- H
- I
- J
- K
- L
- M
- N
- O
- P
- Q
- R
- S
- T
- U
- V
- W
- X
- Y
- Z
行业研究
更多-
《全国保险行业法律健康指数报告(2015-2017)》《全国保险行业法律健康指数报告(2015-2017)》是由绿法(国际)联盟(GLGA)作为编制单位,北京市道可特律师事务所作为专业支持单位,并在外部专家团队的指导下,共同打造的资本市场行业法律健康指数报告系列研究课题之一。2017年,绿法(国际)联盟(GLGA)成功发布了其资本市场行业法律健康指数报告系列研究课题的首份研究成果,即《私募基金行业法律健康指数报告》。《保险行业法律健康指数报告》是该研究课题的第二份研究成果。 -
《全国私募基金法律健康指数报告》本次报告的目的为以私募基金行业指数的形式提供关于立法、监管、司法的洞见。绿法联盟作为首个以法律为核心要素,以研究院为依托,以互联网为平台,以国际化为视野的法律跨界联盟,一直关注立法、监管、司法将以何种方式影响私募行业。时至今日,私募基金的体量已经发展至可以和公募基金等量齐观,其发展不得不称之为迅猛。但是,私募基金高歌猛进的同时也繁芜丛杂,自2016年始,监管、立法层对私募基金更加关注,故此尝试编纂私募基金行业法律健康指数报告,以量化考察私募基金行业法律风险方面的变化。以期以史鉴今,为未来的私募基金行业发展提供一点洞见。 -
《央企(A股)上市公司法律健康指数报告》《央企(A股)上市公司法律健康指数报告》是目前市场上首份以法律健康为导向和评判标准的、研究央企(A股)上市公司发展健康度的指数报告,是第一份由第三方机构推出的带有公益性和学术性的央企(A股)上市公司指数报告,是研究、评价央企(A股)上市公司的一个全新视角与一项创新性举措。报告对央企(A股)上市公司的健康度做了全视角、多层次的分析和解读;报告以动态发展的数据库为支撑,在绿法(国际)联盟(GLGA)的协调下与相关监管部门、治理机构、重要行业组织、经营主体形成互动机制,围绕央企(A股)上市公司开展长期跟踪研究,努力推出对认识央企(A股)上市公司、推进央企(A股)上市公司发展具有重要影响的学术成果。
品牌活动
更多-
[05/28]道可特20周年系列活动丨科技驱动型企业法律服务创新论坛
在各界同仁的关心和支持下,道可特成都办公室在注册成立的半年里即取得快速发展。作为道可特二十周年系列活动之一,我们拟于2023年5月28日在成都天府新区中央法务产业大厦隆重举办“高端法律服务业创新与发展论坛暨科技驱动型企业法律服务创新论坛”。届时,行业内外的领导嘉宾、专家学者、企业高管、全国知名律所贤达和著名媒体代表,将悉数出席。 -
[05/28]道可特20周年系列活动丨高端法律服务业创新发展论坛
在各界同仁的关心和支持下,道可特成都办公室在注册成立的半年里即取得快速发展。作为道可特二十周年系列活动之一,我们拟于2023年5月28日在成都天府新区中央法务产业大厦隆重举办“高端法律服务业创新与发展论坛暨科技驱动型企业法律服务创新论坛”。届时,行业内外的领导嘉宾、专家学者、企业高管、全国知名律所贤达和著名媒体代表,将悉数出席。 -
[04/22]济南·2023年“世界知识产权日”主题论坛
在第23个世界知识产权日到来之际,作为道可特二十周年系列活动之一,由多家单位主办、北京市道可特(济南)律师事务所承办的2023年“世界知识产权日”主题论坛将在山东济南隆重举行。本届论坛以知识产权高质量发展为导向,以国内知识产权现状分析及相关热点问题为核心,以数据合规、全链条知产法律服务、专利维权、知产价值最大化为抓手,以期推动知识产权服务业全方位高质量发展。届时,来自各级司法部门领导,各级知识产权协会及律师协会领导,行业专家、学者,全国知名媒体人共聚一堂,共聚发展之智,共谋发展之策。
