道可特研究 | 金融资管争议解决系列四:《九民纪要》“对赌协议”效力相关问题的法律研究(中)
来源: 道可特律所 时间: 2022-07-07 20:58:48 作者: 李静、陈杰
背景介绍:2019年11月14日,最高人民法院发布《全国法院民商事审判工作会议纪要》(以下简称《九民会议纪要》)。该纪要对“对赌协议”的效力与履行问题给出了具体的处理意见,原则上肯定了投资方与目标公司订立的“对赌协议”的效力,并对股权回购与金钱补偿两种对赌方式的履行规定了处理规则。但是《九民会议纪要》在实务操作过程中仍存在减资前置程序和操作标准不明等障碍。“对赌协议”的效力认定究竟经历了怎样的演变,《九民会议纪要》中关于“对赌协议”效力规定应如何理解和适用,本文将结合具体案件进行研究和分析。
一、投资方请求目标公司回购股权的适用问题
此次《九民会议纪要》明确了在不存在无效事由的情况下,投资方与目标公司订立的“对赌协议”效力原则上得以认可,但仍需要结合《公司法》的相关规定判决是否支持诉讼请求。《九民会议纪要》中关于“对赌协议”的规定,将“对赌协议效力”与“对赌协议履行”加以区分,对合同效力的认定和合同履行的制约相独立。即坚持合同无效的法定主义,规定在没有违反法律规定的情况下,投资方与目标公司订立的对赌协议应认定为有效,关于公司资本维持以及对债权人的保护,仅作为对赌协议履行层面的考量。对于投资人与目标公司签订的对赌协议,约定条件触发时,投资人可以要求目标公司回购股权,也可以要求目标公司给予金钱补偿。
关于目标公司未能按照“对赌协议”之约定,在期限内实现业绩或上市目标,投资方要求根据协议请求其回购股权作为相应补偿时,《九民会议纪要》规定,人民法院应当依据《公司法》第35条关于“股东不得抽逃出资”或者第142条关于股份回购的强制性规定进行审查。经审查,目标公司未完成减资程序的,人民法院应当驳回其诉讼请求。
注1:《公司法》第35条,公司成立后,股东不得抽逃出资。
注2:《公司法》第142条,公司不得收购本公司股份。但是,有下列情形之一的除外:(一)减少公司注册资本……公司因前款第(一)项、第(二)项规定的情形收购本公司股份的,应当经股东大会决议……公司依照本条第一款规定收购本公司股份后,属于第(一)项情形的,应当自收购之日起十日内注销……
注3:《公司法》规定的减资流程(图):

二、《九民会议纪要》将减资作为前置程序的必要性分析
在目标公司定向回购投资方股权之情况下,公司资本维持的原则可能受到挑战,且并非所有的股东都有平等退出权,公司必须在满足规定的条件、履行规定的程序后才能将资产返还给股东。《公司法》第142条、第103条和第177条的规定,公司作出减资决议必须经出席会议的股东所持表决权三分之二以上通过,同时需要考虑债权人权益的保护,公司要在决议作出之日起十日内通知债权人,根据债权人的要求清偿债务或提供相应的担保。上述规定,确保了所有股东参与目标公司兑现对赌协议的表决,也保护了目标公司债权人的合法利益。只要目标公司尚未完成减资程序,投资方有关目标公司回购股份之诉讼请求就会被驳回。这种前置条件的设置,对于在实务中有一定的更为简明的指引意义,且尊重公司商事自治,平衡对赌各方利益。
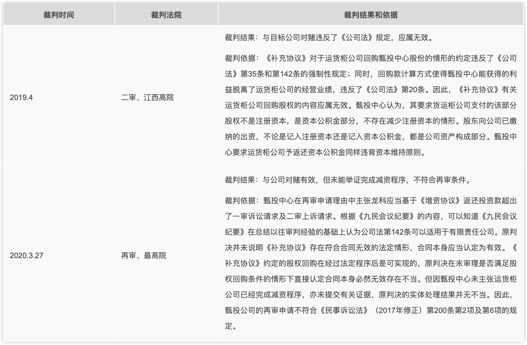
三、《九民会议纪要》实施后相关案例
1. 新余甄投云联成长投资管理中心、广东运货柜信息技术有限公司新增资本认购纠纷、买卖合同纠纷

2. 裁判结果和依据

本案的一审法院和二审法院均认为甄投中心与运货柜公司对赌协议关于股权回购的内容会损害公司及其债权人的利益,违反了《公司法》第20条的规定,因而认定这一部分内容归于无效。再审发生在《九民会议纪要》发布之后,最高人民法院在裁定书中认可了对赌协议关于股权回购的约定的效力。同时,最高人民法院的裁定也基于《九民会议纪要》的规定强调,公司完成减资程序是进行股份回购的前置条件。在本案中,由于投资方并未能主张运货柜公司已经完成减资程序,亦未提交有关证据,因此再审法院认定原判决的实体处理结果并无不当,本案不符合再审条件的有关规定。
四、减资前置程序规定存在的履行障碍
1. “减资程序”的履行标准不明确
《九民会议纪要》对目标公司回购股权型“对赌协议”的解决方案的实施前提是明确目标公司完成减资程序。根据《公司法》第103条与第177条规定,减资程序设计公司股东(大)会决议、制作资产负债表、通知债权人、根据债权人要求清偿债务或提供保障等环节。然而,《九民会议纪要》中提及的“完成减资程序”是指目标公司作出减资决议即可,还是需要以目标公司通知、公告债权人,并应要求为其提供担保为标准,或者是要求目标公司完成减资的工商变更登记为准呢,对此尚无具体执行标准。
2. 减资程序对实际履行造成障碍
在实务操作过程中,实现上述减资程序并非易事。譬如,公司减资程序需要经过公司股东(大)会决议,该程序需要经过出席股东(大)会的股东所持表决权的三分之二以上通过减资决议。当投资方与目标公司因“对赌协议”触发的股份回购条款产生纠纷时,目标公司大股东一般不会主动配合投资方做出减资决议,投资方在所持目标公司股权份额不占优势的情况下,也很难凭借自身力量督促目标公司做出决议,减资程序便会遭遇障碍。另外,减资程序中还涉及债权人利益的保护,应通知债权人,并应按照债权人要求清偿债务或提供担保。由于投资方要求赎回股权的退出方式会使得大量资金从公司流出,影响公司债权人利益,债权人在收到公司减资的通知时,一般都会要求公司清偿债务或者提供担保,如果公司不履行或者不能够履行,减资程序也将无法完成。
五、投资方请求目标公司履行回购义务举证责任的分配问题
《九民会议纪要》中并未明确规定投资方请求目标公司履行回购义务举证责任的分配问题,结合目前检索的案例来看,大部分法院都将请求目标公司履行回购义务举证责任的分配给了投资方,即投资方应证明目标公司已经完成了减资程序,否则将承担不利后果。也有论者认为,在对赌回购纠纷中,投资方往往是目标公司的小股东,缺乏机会和条件获得目标公司真实信息,由投资方承担证明目标公司完成了减资程序的举证责任,这样的责任分配机制显然不妥,既然对赌协议有效,目标公司本应依约履行股份回购义务,无需投资方另行就其履行可能性承担举证责任;而目标公司以存在履行障碍为由拒绝履行,应就此承担举证责任,投资方仅就其反驳主张负担举证责任。
六、实践中如何更好设计“对赌协议”,以完成减资程序,实现回购
对于投资方通过“对赌协议”实现目标公司实现回购来讲,股东会存在事后单方操控减资决议之风险,现提出了三种应对方案:
第一,投资方与大股东签订协议,要求大股东将来在减资决议时投赞成票,以确保相关决议符合通过比例;
第二,协议约定全体股东在股权回购约定上签字视同减资决议,同时并确保所有股东均在对赌协议中签字;
第三,股东会就股权回购预先形成决议,并确保该决议符合目标公司的章程规定。
【敬请期待】关于《九民会议纪要》“对赌协议”规定中关于投资方请求目标公司承担金钱补偿义务的适用问题,以及相关案例和案例分析,笔者将在《九民纪要》“对赌协议”效力相关问题的法律研究和(下)进行分析解读。
作者简介

李静
北京市道可特律师事务所高级合伙人
北京市道可特律师事务所公司委员会副主任
业务领域:金融、商事诉讼和仲裁、企业并购重组、不良资产处置、公司法律事务等

手机:13521017433
邮箱:lijing@dtlawyers.com.cn

陈杰
北京市道可特律师事务所管委会委员
北京市道可特律师事务所高级合伙人
北京市道可特律师事务所金融专业委员会主任
业务领域:不良资产与资本市场、企业商事诉讼与仲裁

手机:13366052290
邮箱:chenjie@dtlawyers.com.cn
可能感兴趣
专业团队
- A
- B
- C
- D
- E
- F
- G
- H
- I
- J
- K
- L
- M
- N
- O
- P
- Q
- R
- S
- T
- U
- V
- W
- X
- Y
- Z
行业研究
更多-
《2018中国保险行业法律健康蓝皮书》《2018中国保险行业法律健康蓝皮书》包括上篇《保险行业法律健康指数报告》及下篇《保险行业法律专题报告》。其中,《保险行业法律健康指数报告》是由绿法(国际)联盟(GLGA)继2018年成功发布首份《保险行业法律健康指数报告》之后连续第二年发布,该指数能够综合、直观反映近三年来保险行业整体的法律健康状态。《保险行业法律专题报告》则结合近年来保险行业及保险资金运用领域法律实务,针对当下行业实务中的热点及疑难复杂问题,从法律视角予以分析和解读,以期为保险行业及保险资金运用的合法合规发展提供一些意见和建议。 -
《全国保险行业法律健康指数报告(2015-2017)》《全国保险行业法律健康指数报告(2015-2017)》是由绿法(国际)联盟(GLGA)作为编制单位,北京市道可特律师事务所作为专业支持单位,并在外部专家团队的指导下,共同打造的资本市场行业法律健康指数报告系列研究课题之一。2017年,绿法(国际)联盟(GLGA)成功发布了其资本市场行业法律健康指数报告系列研究课题的首份研究成果,即《私募基金行业法律健康指数报告》。《保险行业法律健康指数报告》是该研究课题的第二份研究成果。 -
《全国私募基金法律健康指数报告》本次报告的目的为以私募基金行业指数的形式提供关于立法、监管、司法的洞见。绿法联盟作为首个以法律为核心要素,以研究院为依托,以互联网为平台,以国际化为视野的法律跨界联盟,一直关注立法、监管、司法将以何种方式影响私募行业。时至今日,私募基金的体量已经发展至可以和公募基金等量齐观,其发展不得不称之为迅猛。但是,私募基金高歌猛进的同时也繁芜丛杂,自2016年始,监管、立法层对私募基金更加关注,故此尝试编纂私募基金行业法律健康指数报告,以量化考察私募基金行业法律风险方面的变化。以期以史鉴今,为未来的私募基金行业发展提供一点洞见。
品牌活动
更多-
[05/28]道可特20周年系列活动丨科技驱动型企业法律服务创新论坛
在各界同仁的关心和支持下,道可特成都办公室在注册成立的半年里即取得快速发展。作为道可特二十周年系列活动之一,我们拟于2023年5月28日在成都天府新区中央法务产业大厦隆重举办“高端法律服务业创新与发展论坛暨科技驱动型企业法律服务创新论坛”。届时,行业内外的领导嘉宾、专家学者、企业高管、全国知名律所贤达和著名媒体代表,将悉数出席。 -
[05/28]道可特20周年系列活动丨高端法律服务业创新发展论坛
在各界同仁的关心和支持下,道可特成都办公室在注册成立的半年里即取得快速发展。作为道可特二十周年系列活动之一,我们拟于2023年5月28日在成都天府新区中央法务产业大厦隆重举办“高端法律服务业创新与发展论坛暨科技驱动型企业法律服务创新论坛”。届时,行业内外的领导嘉宾、专家学者、企业高管、全国知名律所贤达和著名媒体代表,将悉数出席。 -
[04/22]济南·2023年“世界知识产权日”主题论坛
在第23个世界知识产权日到来之际,作为道可特二十周年系列活动之一,由多家单位主办、北京市道可特(济南)律师事务所承办的2023年“世界知识产权日”主题论坛将在山东济南隆重举行。本届论坛以知识产权高质量发展为导向,以国内知识产权现状分析及相关热点问题为核心,以数据合规、全链条知产法律服务、专利维权、知产价值最大化为抓手,以期推动知识产权服务业全方位高质量发展。届时,来自各级司法部门领导,各级知识产权协会及律师协会领导,行业专家、学者,全国知名媒体人共聚一堂,共聚发展之智,共谋发展之策。
