道可特研究 | “1431”网络主播不能不知道——初谈《网络主播行为规范》
来源: 道可特律所 时间: 2022-06-29 21:03:20 作者: 龚政
6月22日,国家广播电视总局、文化和旅游部联合发布了《网络主播行为规范》(下称“行为规范”)。《行为规范》的发布,意味着监管部门对当前网络直播行业长期存在的“流量至上”“畸形审美”“拜金主义”等不良现象发起的重拳出击,体现了对“价值观扭曲”“传播低俗庸俗”“散布虚假信息”“诱导非理性消费”“偷逃税”“损害未成年人身心健康”等污染社会风气、扰乱行业秩序行为的治理决心。
此前,道可特专业团队就网络直播领域的合规问题进行了一系列调研,并撰写了多篇文章。在《行为规范》发布之际,我们继续以相关监管要求为出发点,并结合业务实践、处罚案例,就网络直播行业的合规问题进行剖析。
一、《行为规范》为网络主播行业的合规指明了方向
《行为规范》对网络主播提出了全方位的要求。涉及“政治方向”“舆论导向”“价值取向”“内容风格”“语言文字规范”等多个层面。
这些要求看似抽象,但是在《行为规范》中都可以找到答案。比如《行为规范》第十四条,便明确了网络主播在提供网络表演和视听节目服务过程中不得出现的31种具体行为(也即本文标题),为网络主播从业行为划出了底线和红线。
1. 未经授权使用他人拥有著作权的作品
我们来看看这个案例。前不久,一汽奥迪联手刘德华发布的一条以我国传统二十四节气“小满”为主题的广告在各大视频平台火了。其以充满艺术气息的文案,和刘德华深沉的口吻,将我国传统节气中“小满”的哲理娓娓道来,传递出“不自满、知不足”的人生态度,受到了观众的高度好评和传播。
但随后,便传出相关文案内容,抄袭了抖音平台另一位专注于传播传统文化的知名主播“北大满哥”在2021年小满时,所发布的一段视频内容。经过比对,在不足2分钟的广告视频中,相关文案与满哥视频中的文字几乎是一字不差。“北大满哥”也专门发布视频,就广告文案抄袭一事提出疑问。随后,广告主一汽奥迪、广告经营者上思广告公司、代言人刘德华均在事件发生后立即发布公开声明,就有关抄袭问题作出澄清与道歉。各大网络平台作为广告发布者,也及时下架了相关视频。
很快,一汽奥迪、上思广告与“北大满哥”协商达成一致,“北大满哥”免费授权前二者使用小满文案,结果看似是皆大欢喜。
除上文提及的案例外,在网络直播平台中,著作权侵权情形时有发生。例如:
① 歌唱类主播在直播演唱他人的作品时,是否提前取得了著作权人的同意?
② 游戏类主播可能会下载、演示盗版游戏;
③ 解说类主播在直播解说体育比赛时,可能并未获得相关体育赛事的转播权等。
上述常见的行为,均涉及到对著作权中的“发行权”“摄制权”“表演权”“广播权”“网络信息传播权”等具体权利的侵害。
大家可不要小看这种授权,抑或是嫌麻烦、担心付费而采取放任的态度。作为网络直播的从业者,应当格外注意相关著作权的合法使用。如果相关作品侵犯了他人著作权,可能会面临停播、下架作品、赔礼道歉、经济赔偿等处罚措施,得不偿失。我们还是以奥迪“小满”广告为例,如果使用方事先取得授权,这则广告则可以取得更广泛而积极地传播,对于品牌方将有很大的正面宣传效果。但这一事件的发生,不仅使广告下架,对品牌方也造成了极大的负面影响。
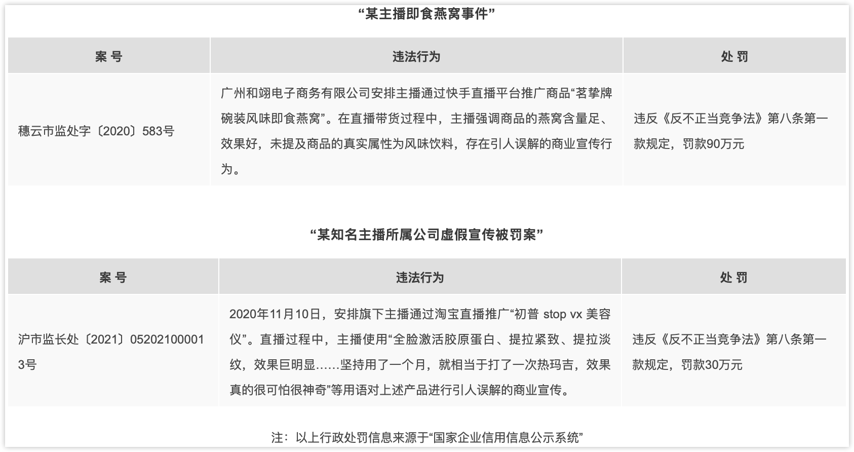
2. 夸张宣传误导消费者,通过虚假承诺诱骗消费者
网络直播带货作为一种依附于网络传播的营销方式,受到了产品生产方、经销方、消费者的一致认可。
直播带货具有很强的“即时性”特点,但是相关直播影像仍会被保存,成为消费者维权、监管部门处罚的依据。

网络并非法外之地,网络直播带货同样会置于监管之下。上述两个案例,从处罚的描述看都存在着“虚假”“夸大”“引人误解”的情况。该等违规行为依然属于《广告法》与《反不正当竞争法》等法律法规规制的范围。
既然直播是一个有计划的营销行为,那么为了防止直播带货中相关宣传违反《广告法》等法律规定,应当注意对相关宣传文案进行事先审核,并加强对从业人员的法律培训,避免出现虚假、夸大、引人误解的违规宣传行为。
3. 特殊行业资质
《行为规范》第十三条规定,网络主播应当自觉加强学习,掌握从事主播工作所必需的知识和技能。对于需要较高专业水平(如医疗卫生、财经金融、法律、教育)的直播内容,主播应取得相应执业资质,并向直播平台进行执业资质报备,直播平台应对主播进行资质审核及备案。
近日,抖音平台也发布了《关于调整医疗健康类认证创作者商品分享功能的公告》,宣布平台将于2022年6月30日关闭医疗健康类认证创作者账号的商品分享功能,并禁止医疗健康类认证创作者新开通商品分享功能。以落实防范医疗机构工作人员利用职务、身份之便进行带货的监管要求。
考虑到医疗、教育、法律等领域的直播内容,涉及很强的专业性知识,并且直接触及到百姓的身体健康、家庭资产等重大利益,如果不对相关主播提出资质要求或平台疏于履行资质审查义务,则受众将处于“难辨真伪”之境地。一旦信以为真,将会使其直接暴露于风险之下。《行为规范》实施后,将有效打击各种以“专家”为名获取观众信任,并通过带货等手段牟利的违规行为。
二、《行为规范》明确了监管手段
《行为规范》明确,各级文化和旅游行政部门、广播电视行政部门要加强对网络表演、网络视听平台和经纪机构以及网络主播的监督管理,发现网络主播违规行为,及时责成相关网络表演、网络视听平台予以处理。
各级文化和旅游行政部门、广播电视行政部门、文化市场综合执法机构要进一步加强对网络表演、网络视听平台和经纪机构的执法巡查,依法查处提供违法违规内容的网络表演和网络视听平台,并督促平台和经纪机构及时处置违法违规内容及相关网络主播。
网络表演和视听平台、经纪机构要严格落实对网络主播管理的主体责任。对出现违规行为的网络主播,要强化警示和约束;对问题性质严重、多次出现问题且屡教不改的网络主播,应当封禁账号,将相关网络主播纳入“黑名单”或“警示名单”,不允许以更换账号或更换平台等形式再度开播。对违法失德艺人不得提供公开进行文艺表演、发声出镜机会,防止转移阵地复出。
有关行业协会对违法违规、失德失范、造成恶劣社会影响的网络主播要定期公布,引导各平台联合抵制、严肃惩戒。
三、《行为规范》折射出直播行业未来的合规路径
监管和处罚只是手段,并非目的。而《行为规范》的出台更是寄希望防患于未然,作为直播行业的相关从业人员、各类机构,均有义务共同维护、促进行业有序、健康发展。探索通过“风险评估”“合规培训”“完善制度”“评分管理”“应急预案”“律师辅助”等手段,从事前、事中、事后各环节入手,积极落实各监管部门的要求,有效防范、化解经营中的合规风险。
对于网播直播的监管内容与阶段性重点工作,会随着社会生活的发展、监管方向和力度的调整、群众兴趣爱好的变化而发生变化。这就更需要平台、网络主播、经纪机构等从业者对监管要求的持续关注,紧跟监管趋势。既要努力创造出有吸引力、有传播量的优秀作品,也要保证内容优质和规范。我们也会持续关注它的发展,就网络直播领域所涉及的各类合规事项撰写续文。
作者简介

龚政
北京市道可特律师事务所律师
教育背景
中国政法大学法学学士
专业领域
民商事争议解决;企业常年法律顾问;私募基金、信托等金融领域的非诉专项顾问。
执业经验
曾在北京法院系统任职,于2013年12月加入北京市五环律师事务所,后与五环所一起并入道可特律师事务所。服务的客户包括北京万科、招行北分、中信信托、亚联盟资管、情系远山公益基金会、融保达新能源等企业。在民商事争议解决、企业常年顾问,以及投资并购、私募基金、信托等专项顾问领域拥有丰富的工作经验。
工作语言
中文、英文
可能感兴趣
专业团队
- A
- B
- C
- D
- E
- F
- G
- H
- I
- J
- K
- L
- M
- N
- O
- P
- Q
- R
- S
- T
- U
- V
- W
- X
- Y
- Z
行业研究
更多-
《全国私募基金法律健康指数报告》本次报告的目的为以私募基金行业指数的形式提供关于立法、监管、司法的洞见。绿法联盟作为首个以法律为核心要素,以研究院为依托,以互联网为平台,以国际化为视野的法律跨界联盟,一直关注立法、监管、司法将以何种方式影响私募行业。时至今日,私募基金的体量已经发展至可以和公募基金等量齐观,其发展不得不称之为迅猛。但是,私募基金高歌猛进的同时也繁芜丛杂,自2016年始,监管、立法层对私募基金更加关注,故此尝试编纂私募基金行业法律健康指数报告,以量化考察私募基金行业法律风险方面的变化。以期以史鉴今,为未来的私募基金行业发展提供一点洞见。 -
《央企(A股)上市公司法律健康指数报告》《央企(A股)上市公司法律健康指数报告》是目前市场上首份以法律健康为导向和评判标准的、研究央企(A股)上市公司发展健康度的指数报告,是第一份由第三方机构推出的带有公益性和学术性的央企(A股)上市公司指数报告,是研究、评价央企(A股)上市公司的一个全新视角与一项创新性举措。报告对央企(A股)上市公司的健康度做了全视角、多层次的分析和解读;报告以动态发展的数据库为支撑,在绿法(国际)联盟(GLGA)的协调下与相关监管部门、治理机构、重要行业组织、经营主体形成互动机制,围绕央企(A股)上市公司开展长期跟踪研究,努力推出对认识央企(A股)上市公司、推进央企(A股)上市公司发展具有重要影响的学术成果。 -
《全国保险行业法律健康指数报告(2015-2017)》《全国保险行业法律健康指数报告(2015-2017)》是由绿法(国际)联盟(GLGA)作为编制单位,北京市道可特律师事务所作为专业支持单位,并在外部专家团队的指导下,共同打造的资本市场行业法律健康指数报告系列研究课题之一。2017年,绿法(国际)联盟(GLGA)成功发布了其资本市场行业法律健康指数报告系列研究课题的首份研究成果,即《私募基金行业法律健康指数报告》。《保险行业法律健康指数报告》是该研究课题的第二份研究成果。
品牌活动
更多-
[05/28]道可特20周年系列活动丨科技驱动型企业法律服务创新论坛
在各界同仁的关心和支持下,道可特成都办公室在注册成立的半年里即取得快速发展。作为道可特二十周年系列活动之一,我们拟于2023年5月28日在成都天府新区中央法务产业大厦隆重举办“高端法律服务业创新与发展论坛暨科技驱动型企业法律服务创新论坛”。届时,行业内外的领导嘉宾、专家学者、企业高管、全国知名律所贤达和著名媒体代表,将悉数出席。 -
[05/28]道可特20周年系列活动丨高端法律服务业创新发展论坛
在各界同仁的关心和支持下,道可特成都办公室在注册成立的半年里即取得快速发展。作为道可特二十周年系列活动之一,我们拟于2023年5月28日在成都天府新区中央法务产业大厦隆重举办“高端法律服务业创新与发展论坛暨科技驱动型企业法律服务创新论坛”。届时,行业内外的领导嘉宾、专家学者、企业高管、全国知名律所贤达和著名媒体代表,将悉数出席。 -
[04/22]济南·2023年“世界知识产权日”主题论坛
在第23个世界知识产权日到来之际,作为道可特二十周年系列活动之一,由多家单位主办、北京市道可特(济南)律师事务所承办的2023年“世界知识产权日”主题论坛将在山东济南隆重举行。本届论坛以知识产权高质量发展为导向,以国内知识产权现状分析及相关热点问题为核心,以数据合规、全链条知产法律服务、专利维权、知产价值最大化为抓手,以期推动知识产权服务业全方位高质量发展。届时,来自各级司法部门领导,各级知识产权协会及律师协会领导,行业专家、学者,全国知名媒体人共聚一堂,共聚发展之智,共谋发展之策。
