道可特研究 | 关于网络交易经营者标价行为的事前行政合规提示
来源: 道可特律所 时间: 2022-06-06 21:24:23 作者: 曹慧
2022年6月2日,国家市场监管管理总局公布了《明码标价和禁止价格欺诈规定》(国家市场监督管理总局令第56号),该部门规章将自2022年7月1日起开始施行。《明码标价和禁止价格欺诈规定》在全面梳理原国家发展计划委员会发布的《关于商品和服务实行明码标价的规定》《禁止价格欺诈行为的规定》及其配套文件的基础上,针对新经济新业态下经营者标价行为,特别是网络交易经营者标价行为呈现的新特点、执法实践中出现的新问题等,进一步补充完善了价格监管制度规则体系。以下,将依据《明码标价和禁止价格欺诈规定》的具体规定,对网络交易经营者如何规范自身标价行为,避免因未明码标价或实施价格欺诈受到相应行政处罚进行相关分析和提示。
一、关于规范明码标价行为的提示
所谓明码标价,是指经营者在销售、收购商品和提供服务过程中,依法公开标示价格等信息的行为。《明码标价和禁止价格欺诈规定》中关于明码标价行为的规定见于第五条至第十五条,主要包括以下内容:
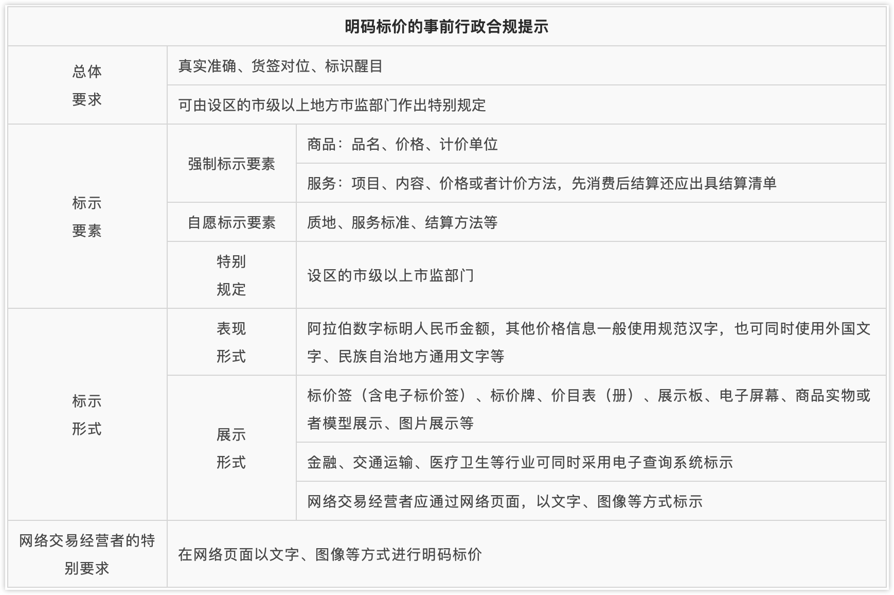
1.总体要求
原则上,经营者销售、收购商品和提供服务时均应当明码标价,做到真实准确、货签对位、标识醒目。对于特殊的不实行明码标价的情形,可由设区的市级以上地方市监部门作出规定。
2.明码标价的主要价格要素
1)强制标示要素
经营者销售商品应当标示商品的品名、价格和计价单位。
经营者提供服务(包括销售商品时有偿提供的附带服务)应当标示服务项目、服务内容和价格或者计价方法。提供服务实行先消费后结算的,还应当在结算前向消费者出具结算清单,列明所消费的服务项目、价格以及总收费金额等信息。
2)自愿标示要素
经营者可根据实际经营情况,自行增加标示与价格有关的质地、服务标准、结算方法等其他信息。
3)特别规定
设区的市级以上市监部门对于特定商品和服务,可以增加规定明码标价应当标示的内容。
3.明码标价的形式
1)表现形式
经营者标示价格,一般应当使用阿拉伯数字标明人民币金额;标示其他价格信息的,一般应当使用规范汉字,也可以根据自身经营需要,同时使用外国文字。民族自治地方的经营者,可以依法自主决定增加使用当地通用的一种或者几种文字。
2)展示形式
经营者可以选择采用标价签(含电子标价签)、标价牌、价目表(册)、展示板、电子屏幕、商品实物或者模型展示、图片展示以及其他有效形式进行明码标价。金融、交通运输、医疗卫生等同时提供多项服务的行业,可以同时采用电子查询系统的方式进行明码标价。
4.针对网络交易经营者的特别要求
网络交易经营者除需遵守上述对经营者明码标价行为的统一规范以外,还要基于其通过网络等方式销售商品或者提供服务的特点,在网络页面以文字、图像等方式进行明码标价。

二、关于避免构成价格欺诈行为的提示
所谓价格欺诈,是指经营者利用虚假的或者使人误解的价格手段,诱骗消费者或者其他经营者与其进行交易的行为。《明码标价和禁止价格欺诈规定》中关于价格欺诈行为的规定见于第十六条至第二十一条,主要包括以下内容:
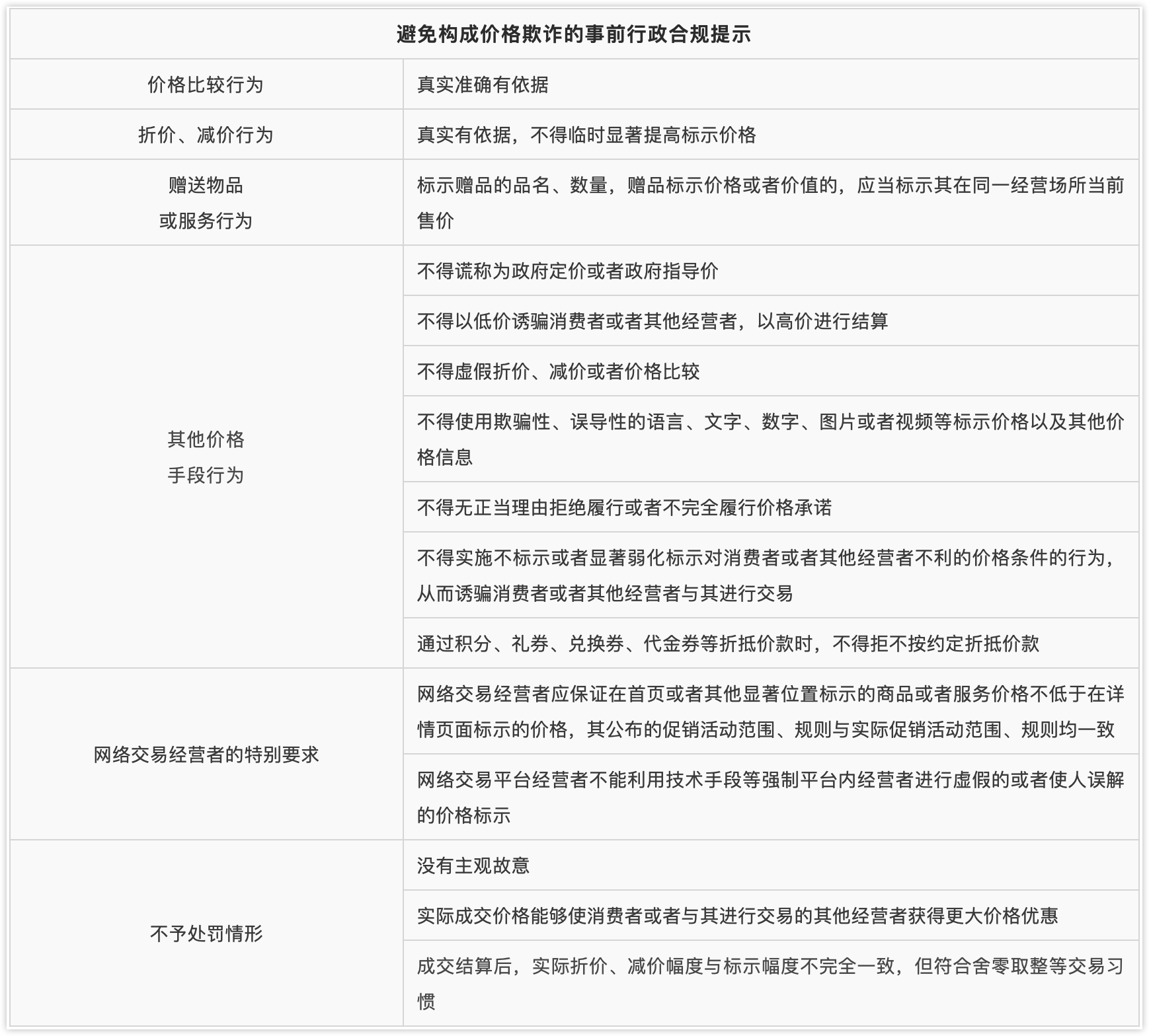
1.价格比较行为
首先,经营者标明的被比较价格信息应当真实准确。
其次,与厂商建议零售价进行价格比较的,应当明确标示被比较价格为厂商建议零售价。
最后,如未标明被比较价格的详细信息的,被比较价格应当不高于在同一经营场所进行价格比较前七日内的最低成交价格;前七日内没有交易的,应当不高于本次价格比较前最后一次交易价格。
2.折价、减价行为
经营者开展促销活动时,折价、减价的计算基准应真实有依据,不能在没有合理理由的情况下临时显著提高标示价格作为折价、减价的计算基准。
3.赠送物品或服务行为
经营者赠送物品或者服务,应当标示赠品的品名、数量;赠品标示价格或者价值的,应当标示赠品在同一经营场所当前销售价格。
4.其他价格手段行为
经营者在销售、收购商品和提供服务过程中,在采取价格手段时,还需注意如下问题:
(1)经营者不得谎称商品和服务价格为政府定价或者政府指导价;
(2)经营者不得以低价诱骗消费者或者其他经营者,以高价进行结算;
(3)经营者不得通过虚假折价、减价或者价格比较等方式销售商品或者提供服务;
(4)经营者销售商品或者提供服务时,不得使用欺骗性、误导性的语言、文字、数字、图片或者视频等标示价格以及其他价格信息;
(5)经营者不得无正当理由拒绝履行或者不完全履行价格承诺;
(6)经营者不得实施不标示或者显著弱化标示对消费者或者其他经营者不利的价格条件的行为,从而诱骗消费者或者其他经营者与其进行交易;
(7)通过积分、礼券、兑换券、代金券等折抵价款时,经营者不得拒不按约定折抵价款。
5.针对网络交易经营者的特别要求
对于网络交易经营者,除需遵守上述要求避免构成价格欺诈行为外,还需遵守下列行为规范:
(1)对于网络交易经营者而言,其需保证在首页或者其他显著位置标示的商品或者服务价格不低于在详情页面标示的价格,其公布的促销活动范围、规则与实际促销活动范围、规则均一致;
(2)对于网络交易平台经营者而言,其不能利用技术手段等强制平台内经营者进行虚假的或者使人误解的价格标示。
6.不予处罚情形
实践中,若经营者涉嫌实施价格欺诈行为,其有证据足以证明符合如下三种情形之一的,则不构成价格欺诈:
(1)没有主观故意;
(2)实际成交价格能够使消费者或者与其进行交易的其他经营者获得更大价格优惠;
(3)成交结算后,实际折价、减价幅度与标示幅度不完全一致,但符合舍零取整等交易习惯。

作者简介

曹慧
现任职务:
北京市道可特律师事务所合伙人
教育背景:
中国政法大学硕士研究生
业务领域:
行政争议解决、企业行政合规、政府法律顾问
联系方式:
手机:18610700737
邮箱:caohui@dtlawyers.com.cn
可能感兴趣
专业团队
- A
- B
- C
- D
- E
- F
- G
- H
- I
- J
- K
- L
- M
- N
- O
- P
- Q
- R
- S
- T
- U
- V
- W
- X
- Y
- Z
行业研究
更多-
《2018中国不良资产蓝皮书》绿法联盟研究院基于对整体不良资产行业进行深入的考察、研究的基础上,与北京市道可特律师事务所共同编制了《2018中国不良资产蓝皮书》,希望能够对行业带来指导,也能体现不良资产行业本身的创新,具有一定的学术性和公益性。 -
《全国私募基金法律健康指数报告》本次报告的目的为以私募基金行业指数的形式提供关于立法、监管、司法的洞见。绿法联盟作为首个以法律为核心要素,以研究院为依托,以互联网为平台,以国际化为视野的法律跨界联盟,一直关注立法、监管、司法将以何种方式影响私募行业。时至今日,私募基金的体量已经发展至可以和公募基金等量齐观,其发展不得不称之为迅猛。但是,私募基金高歌猛进的同时也繁芜丛杂,自2016年始,监管、立法层对私募基金更加关注,故此尝试编纂私募基金行业法律健康指数报告,以量化考察私募基金行业法律风险方面的变化。以期以史鉴今,为未来的私募基金行业发展提供一点洞见。 -
《全国保险行业法律健康指数报告(2015-2017)》《全国保险行业法律健康指数报告(2015-2017)》是由绿法(国际)联盟(GLGA)作为编制单位,北京市道可特律师事务所作为专业支持单位,并在外部专家团队的指导下,共同打造的资本市场行业法律健康指数报告系列研究课题之一。2017年,绿法(国际)联盟(GLGA)成功发布了其资本市场行业法律健康指数报告系列研究课题的首份研究成果,即《私募基金行业法律健康指数报告》。《保险行业法律健康指数报告》是该研究课题的第二份研究成果。
品牌活动
更多-
[05/28]道可特20周年系列活动丨科技驱动型企业法律服务创新论坛
在各界同仁的关心和支持下,道可特成都办公室在注册成立的半年里即取得快速发展。作为道可特二十周年系列活动之一,我们拟于2023年5月28日在成都天府新区中央法务产业大厦隆重举办“高端法律服务业创新与发展论坛暨科技驱动型企业法律服务创新论坛”。届时,行业内外的领导嘉宾、专家学者、企业高管、全国知名律所贤达和著名媒体代表,将悉数出席。 -
[05/28]道可特20周年系列活动丨高端法律服务业创新发展论坛
在各界同仁的关心和支持下,道可特成都办公室在注册成立的半年里即取得快速发展。作为道可特二十周年系列活动之一,我们拟于2023年5月28日在成都天府新区中央法务产业大厦隆重举办“高端法律服务业创新与发展论坛暨科技驱动型企业法律服务创新论坛”。届时,行业内外的领导嘉宾、专家学者、企业高管、全国知名律所贤达和著名媒体代表,将悉数出席。 -
[04/22]济南·2023年“世界知识产权日”主题论坛
在第23个世界知识产权日到来之际,作为道可特二十周年系列活动之一,由多家单位主办、北京市道可特(济南)律师事务所承办的2023年“世界知识产权日”主题论坛将在山东济南隆重举行。本届论坛以知识产权高质量发展为导向,以国内知识产权现状分析及相关热点问题为核心,以数据合规、全链条知产法律服务、专利维权、知产价值最大化为抓手,以期推动知识产权服务业全方位高质量发展。届时,来自各级司法部门领导,各级知识产权协会及律师协会领导,行业专家、学者,全国知名媒体人共聚一堂,共聚发展之智,共谋发展之策。
