北交所观察之四十九丨北交所上市策略:上市公司“年报”核查要点解析
来源: 道可特律所 时间: 2022-04-22 21:53:40 作者: 证券业务团队
摘要:2022年4月15日,北交所发布2022年度首份年报问询函,这也是继精选层平移北交所后的第三份针对上市公司年报进行的问询。本文将总结出北交所上市公司管理部门对上市公司的年报的监管重点,并结合具体实例提出应对策略,以供北交所上市公司参考。
一、“年报”的监管规定
上市公司年报是上市公司年度报告的简称,是上市公司每年度对其报告期内的生产经营概况、财务状况等信息进行披露的报告,也是上市公司信息披露体系的关键性文件。根据《北京证券交易所股票上市规则(试行)》第六章的规定,上市公司应当在规定的期限内编制年度报告并进行披露,原则上应该在每个会计年度结束之日起4个月内完成。
年报应当按照《上市公司信息披露管理办法》的要求编制,年报的内容一般包含公司的基本情况介绍;主要会计数据和财务指标摘要;股东变动情况及主要股东持股情况;董事、监事、高级管理人员的任职情况、持股变动情况、年度报酬情况;三会召开情况;报告期内重大事件及产生的影响等必要信息。年报不仅能够向投资者披露潜在投资机会,也是监管机构审查的重点。
二、“年报”审查的关注要点
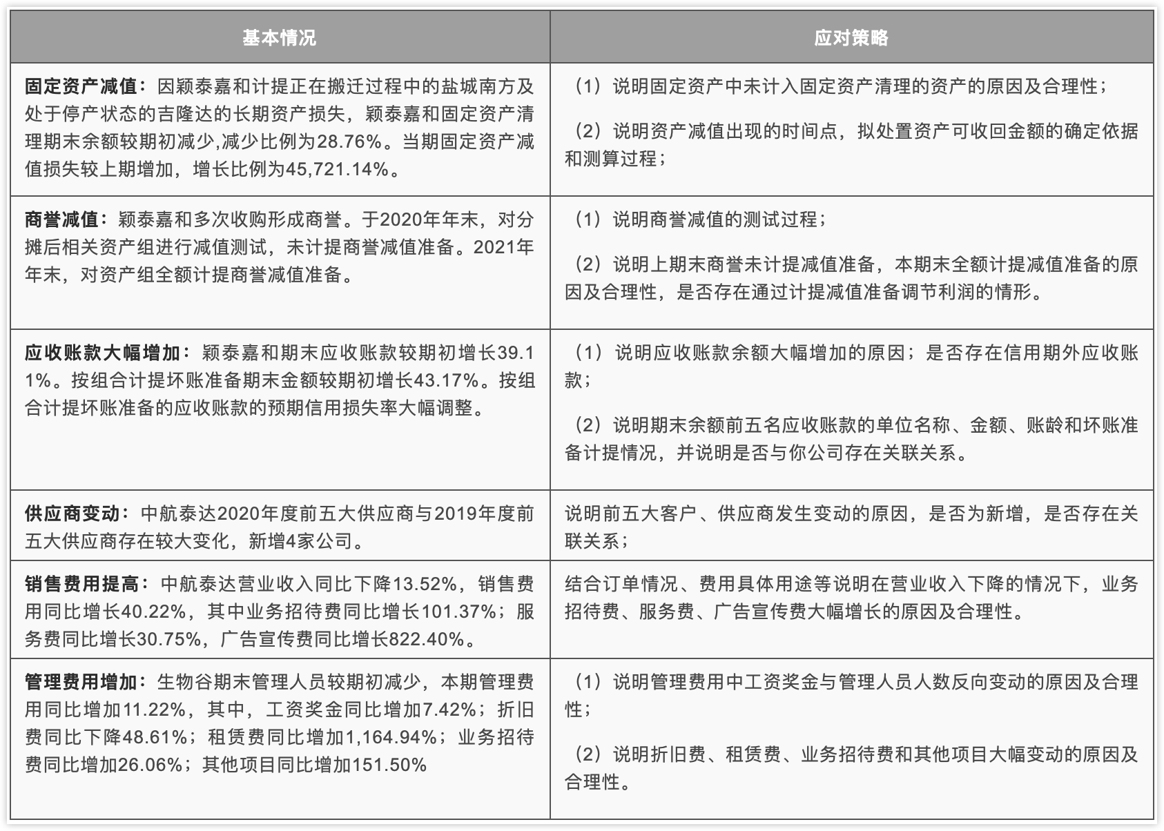
在《关于对北京颖泰嘉和生物科技股份有限公司的年报问询函》(年报问询函【2022】第001号)中,上市公司管理部针对颖泰生物年报的问询具体内容如下:

在《关于对北京中航泰达环保科技股份有限公司的年报问询函》(精选层年报问询函【2021】第002号)中,公司监管二部针对中航泰达年报的问询具体内容如下:

在《关于对云南生物谷药业股份有限公司的年报问询函》(精选层年报问询函【2021】第001号)中,公司监管二部针对生物谷年报的问询具体内容如下:

三、“年报”审查的监管应对
结合北交所上述三例问询的要点内容及上市公司对问询函的回复,面对上市委对于“年报”的严监管,上市公司应从各方面说明财务数据大幅变化的合理性。在出现以下情况时,上市公司应保持警惕,对其合理性进行充分说明,避免被问询,具体情况包括:应收账款余额大幅增加;营业收入、营业成本及毛利率存在较大变动;预付账款大幅增加;提坏账准备的应收账款的预期信用损失率大幅调整或其他关键财务数据发生大幅变动。在上市公司存在上述情况时,可采用如下应对策略:

除上述内容外,对于上市公司审计数据中存在的数据大幅度变动或关联数据起伏不匹配的情况,北交所很大程度会要求上市公司说明合理性。除上市公司自身情况,北交所也关注上市公司对外投资的公司运营情况,如颖泰嘉和的投资收益数据显示,其投资的ALBAUGH,LLC收入及净利润大幅增加、关联销售大幅增长,北交所要求颖泰嘉和说明原因及合理性,针对关联交易,要求说明其相关交易定价的公允性。
四、结语
年报是投资者判断企业的投资价值及潜在风险的重要指标,正因如此,在上市公司提交年报后,北交所相关部门在审查时会格外严格,往往会针对上市公司年度财务数据大幅度变动的内容进行问询,上市公司应以北交所问询案例审查要点为重要参考,对年报申报进行整体规划。
可能感兴趣
专业团队
- A
- B
- C
- D
- E
- F
- G
- H
- I
- J
- K
- L
- M
- N
- O
- P
- Q
- R
- S
- T
- U
- V
- W
- X
- Y
- Z
行业研究
更多-
《全国保险行业法律健康指数报告(2015-2017)》《全国保险行业法律健康指数报告(2015-2017)》是由绿法(国际)联盟(GLGA)作为编制单位,北京市道可特律师事务所作为专业支持单位,并在外部专家团队的指导下,共同打造的资本市场行业法律健康指数报告系列研究课题之一。2017年,绿法(国际)联盟(GLGA)成功发布了其资本市场行业法律健康指数报告系列研究课题的首份研究成果,即《私募基金行业法律健康指数报告》。《保险行业法律健康指数报告》是该研究课题的第二份研究成果。 -
《2018中国保险行业法律健康蓝皮书》《2018中国保险行业法律健康蓝皮书》包括上篇《保险行业法律健康指数报告》及下篇《保险行业法律专题报告》。其中,《保险行业法律健康指数报告》是由绿法(国际)联盟(GLGA)继2018年成功发布首份《保险行业法律健康指数报告》之后连续第二年发布,该指数能够综合、直观反映近三年来保险行业整体的法律健康状态。《保险行业法律专题报告》则结合近年来保险行业及保险资金运用领域法律实务,针对当下行业实务中的热点及疑难复杂问题,从法律视角予以分析和解读,以期为保险行业及保险资金运用的合法合规发展提供一些意见和建议。 -
《央企(A股)上市公司法律健康指数报告》《央企(A股)上市公司法律健康指数报告》是目前市场上首份以法律健康为导向和评判标准的、研究央企(A股)上市公司发展健康度的指数报告,是第一份由第三方机构推出的带有公益性和学术性的央企(A股)上市公司指数报告,是研究、评价央企(A股)上市公司的一个全新视角与一项创新性举措。报告对央企(A股)上市公司的健康度做了全视角、多层次的分析和解读;报告以动态发展的数据库为支撑,在绿法(国际)联盟(GLGA)的协调下与相关监管部门、治理机构、重要行业组织、经营主体形成互动机制,围绕央企(A股)上市公司开展长期跟踪研究,努力推出对认识央企(A股)上市公司、推进央企(A股)上市公司发展具有重要影响的学术成果。
品牌活动
更多-
[05/28]道可特20周年系列活动丨科技驱动型企业法律服务创新论坛
在各界同仁的关心和支持下,道可特成都办公室在注册成立的半年里即取得快速发展。作为道可特二十周年系列活动之一,我们拟于2023年5月28日在成都天府新区中央法务产业大厦隆重举办“高端法律服务业创新与发展论坛暨科技驱动型企业法律服务创新论坛”。届时,行业内外的领导嘉宾、专家学者、企业高管、全国知名律所贤达和著名媒体代表,将悉数出席。 -
[05/28]道可特20周年系列活动丨高端法律服务业创新发展论坛
在各界同仁的关心和支持下,道可特成都办公室在注册成立的半年里即取得快速发展。作为道可特二十周年系列活动之一,我们拟于2023年5月28日在成都天府新区中央法务产业大厦隆重举办“高端法律服务业创新与发展论坛暨科技驱动型企业法律服务创新论坛”。届时,行业内外的领导嘉宾、专家学者、企业高管、全国知名律所贤达和著名媒体代表,将悉数出席。 -
[04/22]济南·2023年“世界知识产权日”主题论坛
在第23个世界知识产权日到来之际,作为道可特二十周年系列活动之一,由多家单位主办、北京市道可特(济南)律师事务所承办的2023年“世界知识产权日”主题论坛将在山东济南隆重举行。本届论坛以知识产权高质量发展为导向,以国内知识产权现状分析及相关热点问题为核心,以数据合规、全链条知产法律服务、专利维权、知产价值最大化为抓手,以期推动知识产权服务业全方位高质量发展。届时,来自各级司法部门领导,各级知识产权协会及律师协会领导,行业专家、学者,全国知名媒体人共聚一堂,共聚发展之智,共谋发展之策。
