北交所观察之四十六|北交所对拟上市公司“社保公积金缴纳合法合规性”的法律核查要点
来源: 道可特律所 时间: 2022-03-31 19:48:06 作者: 证券业务团队
摘要:北京证券交易所(以下简称“北交所”)开市以来,已经有一批企业成功登陆北交所上市。目前北交所上市委审核开始提速,仅年内就有11家企业过会,但是并不意味着放松对拟上市企业的审查。本文对历来备受关注的拟上市公司的“社保公积金缴纳的合法合规性”的审查要点进行分析并举例说明。
一、北交所问询“社保公积金缴纳合法合规性”案例
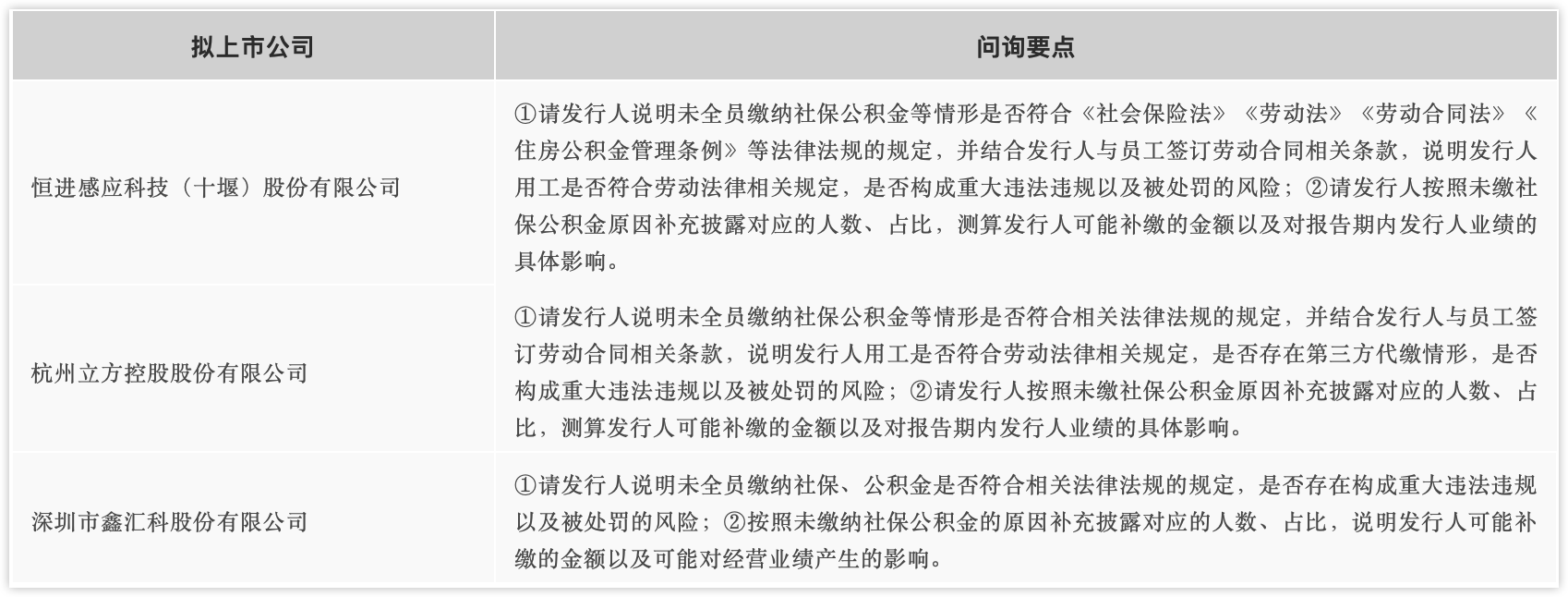
根据北交所官网近日公布的《关于恒进感应科技(十堰)股份有限公司公开发行股票并在北交所上市申请文件的审核问询函》《立方控股:浙江天册律师事务所关于发行人的补充法律意见书(一)》《鑫汇科:8-3北京德恒律师事务所关于鑫汇科的补充法律意见书(一)》,均要求对拟上市公司补充核查“社保公积金缴纳合法合规性”,并给予回复。
问询的要点列表如下:

二、创新层进层安排
根据上述案例北交所问询及相应的补充法律意见书,“社保公积金问题”的审核要点基本一致,主要为以下两个方面:
1. 未全员缴纳社保公积金等情形是否违反法律法规及相应的法律风险
拟上市公司的法律服务机构在核查时,需要对企业全部员工的社保公积金的缴纳情况进行统计和核实,并与拟上市公司及员工进行沟通,统计未缴纳的原因。法律服务机构需要根据调查情况,结合拟上市公司与员工签订劳动合同相关条款,是否存在第三方代缴情形以及拟上市公司所在地是否存在特殊的地方性规定,发表拟上市公司未全员缴纳社保公积金等是否合法合规,用工是否符合劳动法律相关规定,是否构成重大违法违规以及存在被处罚风险的法律意见。
2. 未缴纳社保公积金的人数和占比及对发行的影响
法律核查时,除了发表是否违法违规的意见之外,重点是需要预测对拟上市的影响。根据拟上市公司未缴纳社保公积金的原因,统计对应人数和占比,排除符合法律法规规定不需要缴纳的情况,可以测算出拟上市公司可能需要补缴的金额,从而评估其对报告期内拟上市公司业绩的具体影响。
三、未缴纳社保公积金问题的补救措施
针对拟上市公司存在的未全员缴纳社保公积金问题,法律服务机构在核查时,重点核查是否存在法律法规范围内允许不缴纳的情形、不缴纳的理由是否存在合理性或者进行补缴等相应的补救措施。
1. 存在法律法规规定的无需缴纳社保公积金的情
根据《中华人民共和国劳动合同法》(以下简称《劳动合同法》)《中华人民共和国社会保险法》及相关的法律法规,若拟上市公司未缴纳社保公积金的情形,属于劳务派遣、在校实习生、劳务外包、退休返聘、港澳台员工在港澳台当地已参加社会保险或者外籍员工无法参保等情形时,不违反法律法规的规定。
2. 未缴纳社保公积金存在合理的理由
根据调查访谈,若拟上市公司未缴纳社保公积金的理由为新入职员工社保公积金手续正在办理中的,或者已缴纳城乡居民养老保险(新农保)和城乡居民医疗保险(新农合)的农民工不愿意再缴纳其他社会保险,拟上市公司已经为其报销新农保和新农合费用等情形,可以作为未缴纳社保公积金的合理理由。
例如:《鑫汇科:8-3北京德恒律师事务所关于鑫汇科的补充法律意见书(一)》中相应的核查回复:“报告期内发行人未为部分员工缴纳社会保险、住房公积金的主要原因为:①较大部分人员来自各地的县城或村镇,且流动性较大,已参加了城乡居民基本养老保险及城乡居民基本医疗保险,且公司为员工提供宿舍,其不愿缴纳职工社会保险和住房公积金;②部分员工为退休返聘人员,依法可以不再缴纳职工社会保险和住房公积金;③部分新员工未及时缴纳社会保险和住房公积金;④在境外的外籍员工未缴纳社会保险和住房公积金等。”
3. 补缴社保公积金,金额不大,且拟上市公司控股股东与实际控制人已作出承诺
针对无合法合理的理由不缴纳社保公积金的员工,拟上市公司可以进行补缴,同时实践中拟上市公司的控股股东和实际控制人会承诺个人承担未缴纳社保公积金的处罚和补缴费用等的全部责任,不对上市造成影响。
例如:《立方控股:浙江天册律师事务所关于发行人的补充法律意见书(一)》中拟上市公司的控股股东、实际控制人出具承诺:“如果发行人及其控股子公司因向不特定合格投资者公开发行股票并上市前执行社会保险金和住房公积金政策事宜而被有权机关要求发行人及控股子公司补缴社会保险金或住房公积金,或者对发行人及控股子公司进行处罚,或者有关人员向发行人或其子公司追索,本人将全额承担该部分补缴、被处罚或被追索的支出及费用,且在承担后不向发行人或控股子公司追偿,保证发行人及其控股子公司不会因此遭受任何损失。”
四、结语
基于相关审查部门对“社保公积金问题”的重视,拟上市公司在日常运营中应合法合规地为员工缴纳社保公积金,以免因为违法违规受到处罚而影响企业上市。法律服务机构在对拟上市企业进行核查时,需重点关注社保公积金的缴纳情况,并根据企业实际情况给出客观的法律审核意见和应对措施。
可能感兴趣
专业团队
- A
- B
- C
- D
- E
- F
- G
- H
- I
- J
- K
- L
- M
- N
- O
- P
- Q
- R
- S
- T
- U
- V
- W
- X
- Y
- Z
行业研究
更多-
《全国保险行业法律健康指数报告(2015-2017)》《全国保险行业法律健康指数报告(2015-2017)》是由绿法(国际)联盟(GLGA)作为编制单位,北京市道可特律师事务所作为专业支持单位,并在外部专家团队的指导下,共同打造的资本市场行业法律健康指数报告系列研究课题之一。2017年,绿法(国际)联盟(GLGA)成功发布了其资本市场行业法律健康指数报告系列研究课题的首份研究成果,即《私募基金行业法律健康指数报告》。《保险行业法律健康指数报告》是该研究课题的第二份研究成果。 -
《2018中国保险行业法律健康蓝皮书》《2018中国保险行业法律健康蓝皮书》包括上篇《保险行业法律健康指数报告》及下篇《保险行业法律专题报告》。其中,《保险行业法律健康指数报告》是由绿法(国际)联盟(GLGA)继2018年成功发布首份《保险行业法律健康指数报告》之后连续第二年发布,该指数能够综合、直观反映近三年来保险行业整体的法律健康状态。《保险行业法律专题报告》则结合近年来保险行业及保险资金运用领域法律实务,针对当下行业实务中的热点及疑难复杂问题,从法律视角予以分析和解读,以期为保险行业及保险资金运用的合法合规发展提供一些意见和建议。 -
《全国私募基金法律健康指数报告》本次报告的目的为以私募基金行业指数的形式提供关于立法、监管、司法的洞见。绿法联盟作为首个以法律为核心要素,以研究院为依托,以互联网为平台,以国际化为视野的法律跨界联盟,一直关注立法、监管、司法将以何种方式影响私募行业。时至今日,私募基金的体量已经发展至可以和公募基金等量齐观,其发展不得不称之为迅猛。但是,私募基金高歌猛进的同时也繁芜丛杂,自2016年始,监管、立法层对私募基金更加关注,故此尝试编纂私募基金行业法律健康指数报告,以量化考察私募基金行业法律风险方面的变化。以期以史鉴今,为未来的私募基金行业发展提供一点洞见。
品牌活动
更多-
[05/28]道可特20周年系列活动丨科技驱动型企业法律服务创新论坛
在各界同仁的关心和支持下,道可特成都办公室在注册成立的半年里即取得快速发展。作为道可特二十周年系列活动之一,我们拟于2023年5月28日在成都天府新区中央法务产业大厦隆重举办“高端法律服务业创新与发展论坛暨科技驱动型企业法律服务创新论坛”。届时,行业内外的领导嘉宾、专家学者、企业高管、全国知名律所贤达和著名媒体代表,将悉数出席。 -
[05/28]道可特20周年系列活动丨高端法律服务业创新发展论坛
在各界同仁的关心和支持下,道可特成都办公室在注册成立的半年里即取得快速发展。作为道可特二十周年系列活动之一,我们拟于2023年5月28日在成都天府新区中央法务产业大厦隆重举办“高端法律服务业创新与发展论坛暨科技驱动型企业法律服务创新论坛”。届时,行业内外的领导嘉宾、专家学者、企业高管、全国知名律所贤达和著名媒体代表,将悉数出席。 -
[04/22]济南·2023年“世界知识产权日”主题论坛
在第23个世界知识产权日到来之际,作为道可特二十周年系列活动之一,由多家单位主办、北京市道可特(济南)律师事务所承办的2023年“世界知识产权日”主题论坛将在山东济南隆重举行。本届论坛以知识产权高质量发展为导向,以国内知识产权现状分析及相关热点问题为核心,以数据合规、全链条知产法律服务、专利维权、知产价值最大化为抓手,以期推动知识产权服务业全方位高质量发展。届时,来自各级司法部门领导,各级知识产权协会及律师协会领导,行业专家、学者,全国知名媒体人共聚一堂,共聚发展之智,共谋发展之策。
