北交所观察之三十六丨北交所上市公司关联交易的信息披露要求
来源: 道可特律所 时间: 2021-12-30 20:44:24 作者: 证券业务团队
摘要:北京证券交易所运行已满一月有余,作为第三个全国性证券交易所,自开市以来北交所运行平稳,上市新股集体上涨,市场参与热情提升,但随着北交所的成立与开市运行,许多上市公司关联交易信息披露依然存在着披露不充分、不及时、不完整等问题。因此本文从实务案例出发,结合相关法规要求分析北交所上市公司如何进行关联交易信息披露。
一、北交所关联交易信息披露
1. 关联交易的定义
根据《北京证券交易所股票上市规则(试行)》第7.2.1的规定,关联交易,是指发行人或者其控股子公司与发行人关联人之间发生的转移资源或者义务的事项。
2. 关联方的认定
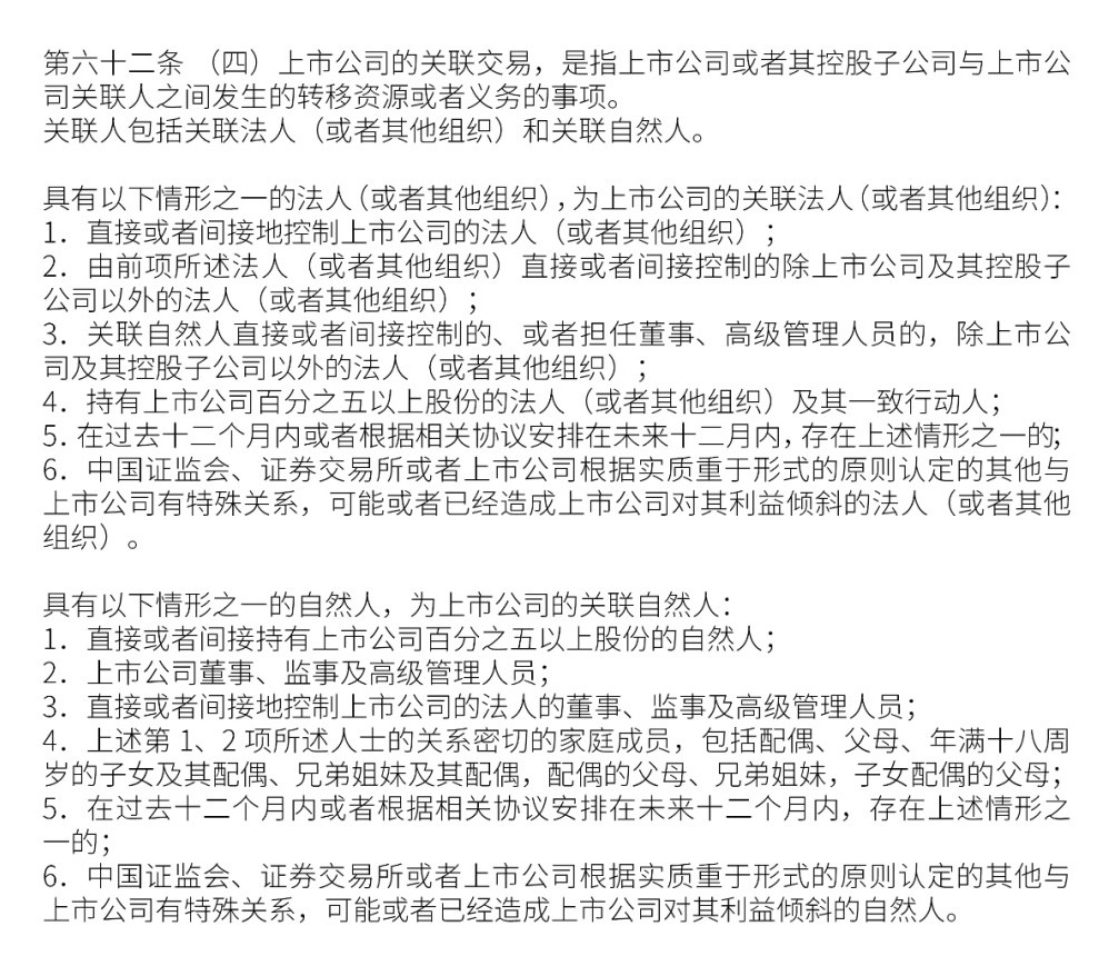
关联方包括关联法人(含其他组织)和关联自然人,根据《上市公司信息披露管理办法(2021)》第六十二条的规定,关联方包括关联法人(含其他组织)和关联自然人,除明确列举的关联方外,中国证监会、证券交易所或者上市公司根据实质重于形式的原则认定的其他与上市公司有特殊关系,可能或者已经造成上市公司对其利益倾斜的法人(或者其他组织)。
3. 关联交易的总体要求
在北交所申请上市的发行人不应存在严重影响独立性或者显失公平的关联交易,且关联交易应具有必要性、合理性和公允性。
在关联交易的公允性上,应结合可比市场公允价格、第三方市场价格、关联方与其他交易方的价格等方面披露该关联交易的公允性。
4. 关联交易的披露范围
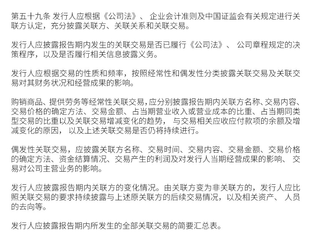
根据《公开发行证券的公司信息披露内容与格式准则第46号——北京证券交易所公司招股说明书》第五十九条的规定,北交所要求发行人应披露报告期内所发生的全部关联交易的简要汇总表,完整、准确地披露发行人与关联方的关系及其交易。
5. 关联交易的决策程序
发行人申请北交所上市,应在其公司章程中规定关联交易的决策程序。并核查已发生关联交易的决策过程是否与章程相符,关联股东或董事在审议相关交易时是否回避,以及独立董事和监事会成员是否发表不同意见等。
6. 关联交易的核查
关于关联方和关联交易的核查,保荐机构及发行人律师应对发行人的关联方认定,发行人关联交易信息披露的完整性,关联交易的必要性、合理性和公允性,关联交易是否影响发行人的独立性、是否可能对发行人产生重大不利影响,以及是否已履行关联交易决策程序等进行详细核查,并根据北交所相关要求发表意见。
二、上市公司关联交易相关法规
1.《上市公司信息披露管理办法(2021)》

2.《北京证券交易所股票上市规则(试行)》

3.《北京证券交易所向不特定合格投资者公开发行股票并上市业务规则适用指引第1号》

4.《公开发行证券的公司信息披露内容与格式准则第46号——北京证券交易所公司招股说明书》

三、实务案例:齐鲁华信(830832)《问询函》之问题8关联交易的必要性与合理性
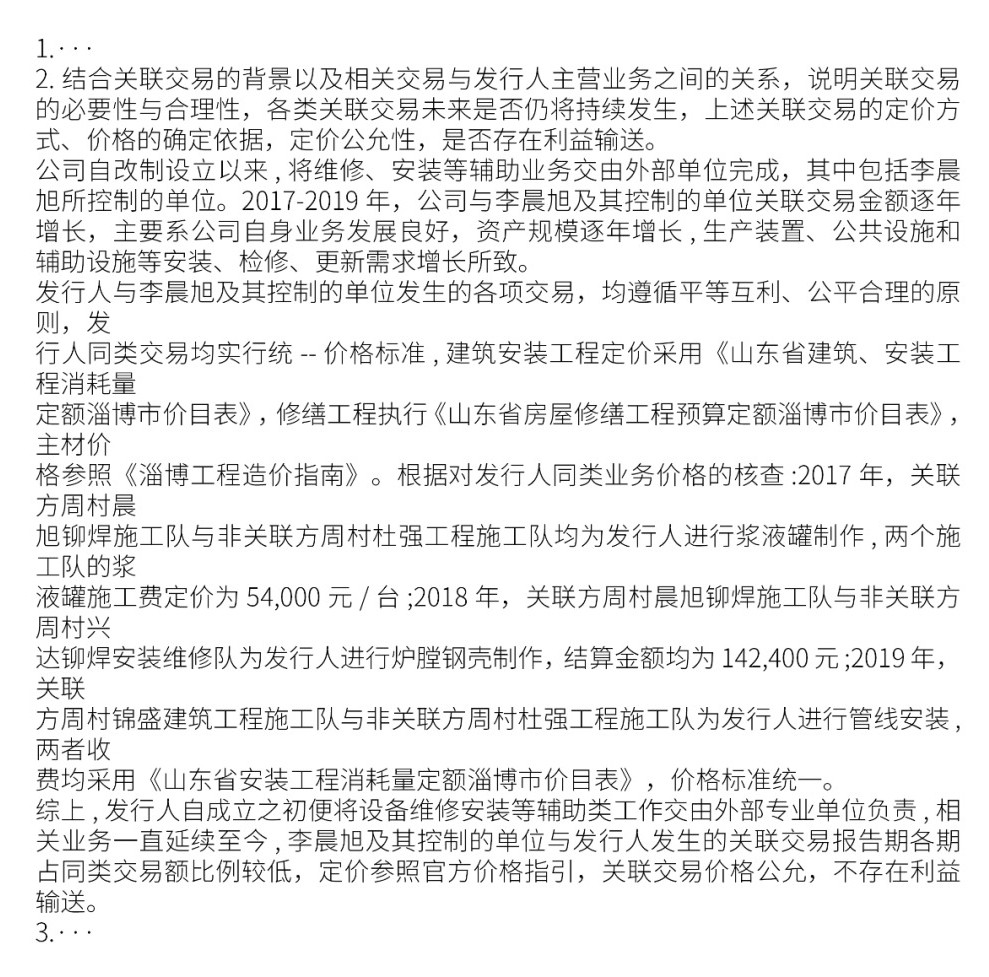
1. 反馈问题

2. 发行人回复

以上,针对交易所的说明要求,齐鲁华信主要是从其与交易对方的历史合作情况、交易额占比、定价参照标准等方面详细披露了此关联交易的具体内容,以满足交易所对上市公司关联交易信息披露的要求。
可能感兴趣
专业团队
- A
- B
- C
- D
- E
- F
- G
- H
- I
- J
- K
- L
- M
- N
- O
- P
- Q
- R
- S
- T
- U
- V
- W
- X
- Y
- Z
行业研究
更多-
《2018中国保险行业法律健康蓝皮书》《2018中国保险行业法律健康蓝皮书》包括上篇《保险行业法律健康指数报告》及下篇《保险行业法律专题报告》。其中,《保险行业法律健康指数报告》是由绿法(国际)联盟(GLGA)继2018年成功发布首份《保险行业法律健康指数报告》之后连续第二年发布,该指数能够综合、直观反映近三年来保险行业整体的法律健康状态。《保险行业法律专题报告》则结合近年来保险行业及保险资金运用领域法律实务,针对当下行业实务中的热点及疑难复杂问题,从法律视角予以分析和解读,以期为保险行业及保险资金运用的合法合规发展提供一些意见和建议。 -
《央企(A股)上市公司法律健康指数报告》《央企(A股)上市公司法律健康指数报告》是目前市场上首份以法律健康为导向和评判标准的、研究央企(A股)上市公司发展健康度的指数报告,是第一份由第三方机构推出的带有公益性和学术性的央企(A股)上市公司指数报告,是研究、评价央企(A股)上市公司的一个全新视角与一项创新性举措。报告对央企(A股)上市公司的健康度做了全视角、多层次的分析和解读;报告以动态发展的数据库为支撑,在绿法(国际)联盟(GLGA)的协调下与相关监管部门、治理机构、重要行业组织、经营主体形成互动机制,围绕央企(A股)上市公司开展长期跟踪研究,努力推出对认识央企(A股)上市公司、推进央企(A股)上市公司发展具有重要影响的学术成果。 -
《全国私募基金法律健康指数报告》本次报告的目的为以私募基金行业指数的形式提供关于立法、监管、司法的洞见。绿法联盟作为首个以法律为核心要素,以研究院为依托,以互联网为平台,以国际化为视野的法律跨界联盟,一直关注立法、监管、司法将以何种方式影响私募行业。时至今日,私募基金的体量已经发展至可以和公募基金等量齐观,其发展不得不称之为迅猛。但是,私募基金高歌猛进的同时也繁芜丛杂,自2016年始,监管、立法层对私募基金更加关注,故此尝试编纂私募基金行业法律健康指数报告,以量化考察私募基金行业法律风险方面的变化。以期以史鉴今,为未来的私募基金行业发展提供一点洞见。
品牌活动
更多-
[05/28]道可特20周年系列活动丨科技驱动型企业法律服务创新论坛
在各界同仁的关心和支持下,道可特成都办公室在注册成立的半年里即取得快速发展。作为道可特二十周年系列活动之一,我们拟于2023年5月28日在成都天府新区中央法务产业大厦隆重举办“高端法律服务业创新与发展论坛暨科技驱动型企业法律服务创新论坛”。届时,行业内外的领导嘉宾、专家学者、企业高管、全国知名律所贤达和著名媒体代表,将悉数出席。 -
[05/28]道可特20周年系列活动丨高端法律服务业创新发展论坛
在各界同仁的关心和支持下,道可特成都办公室在注册成立的半年里即取得快速发展。作为道可特二十周年系列活动之一,我们拟于2023年5月28日在成都天府新区中央法务产业大厦隆重举办“高端法律服务业创新与发展论坛暨科技驱动型企业法律服务创新论坛”。届时,行业内外的领导嘉宾、专家学者、企业高管、全国知名律所贤达和著名媒体代表,将悉数出席。 -
[04/22]济南·2023年“世界知识产权日”主题论坛
在第23个世界知识产权日到来之际,作为道可特二十周年系列活动之一,由多家单位主办、北京市道可特(济南)律师事务所承办的2023年“世界知识产权日”主题论坛将在山东济南隆重举行。本届论坛以知识产权高质量发展为导向,以国内知识产权现状分析及相关热点问题为核心,以数据合规、全链条知产法律服务、专利维权、知产价值最大化为抓手,以期推动知识产权服务业全方位高质量发展。届时,来自各级司法部门领导,各级知识产权协会及律师协会领导,行业专家、学者,全国知名媒体人共聚一堂,共聚发展之智,共谋发展之策。
