北交所观察之三十四|北交所数据安全及合规性审查关注要点
来源: 道可特律所 时间: 2021-12-23 19:52:39 作者: 证券业务团队
摘要:2021年9月1日《中华人民共和国数据安全法》(以下简称《数据安全法》)已颁布实施。北交所在对公开发行并上市的企业进行信息披露审核时,增加了对拟上市企业,尤其是对科技公司的数据安全性及合规性的审查。在北交所网站公开的多份补充法律意见书中显示,北交所的《审查问询函》要求保荐机构或发行人律师核查发行人数据安全及合规性情况并发表明确的意见。本文将根据北交所公布的相关案例信息,梳理并总结监管部门对发行人的数据安全及合规性的审查要点,并提供应对措施。
一、数据安全及合规性审查要点
根据《北京证券交易所向不特定合格投资者公开发行股票并上市审核规则(试行)》(以下简称《发行上市审核规则》)中关于公开发行股票并上市的信息披露审核中重点关注的事项,并未明确包含对数据安全及合规性的审查,但是在北交所公布的诸多《审查问询函》中,均包含对上市公司尤其科技公司的数据安全及合规性的审查。
通过梳理《审查问询函》,监管部门对数据安全及合规性的审查的要点主要有3个方面:
一是公司是否存在收集或使用客户数据的情形;
二是公司是否存在对外采购原料数据的情形;
三是数据安全监管政策变动趋势对发行人的影响。
以2021年10月14日的《关于用友金融信息技术股份有限公司精选层挂牌申请文件的审查问询函》为例,《审查问询函》载明:“根据申请材料,公司所提供产品及服务融合了大数据、人工智能等技术,通过收集前台的各个行业的数据,为企业、金融机构及三方机构等提供产业数据基础,存在数据批量收集以及整理、分析的环节。”
具体审查要点如下:
审查要点一:公司是否存在收集或使用客户数据的情形
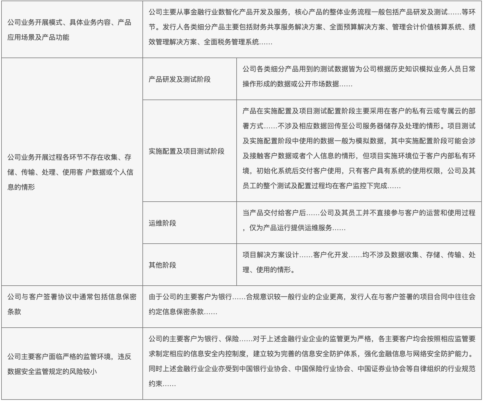
该审查要点要求公司披露公司及其员工在业务开展过程中是否存在收集、存储、传输、处理、使用客户数据或个人信息的情形,监管部门主要关注对相关信息或数据来源及使用的合法合规性、风险控制制度及执行情况的审查。
审查要点二:公司是否存在对外采购原料数据的情形
该审查要点要求公司结合研发模式、产品功能、大数据和人工智能等技术在公司产品中应用情况等,说明公司是否存在对外采购原料数据的情形。发行人应关注自身及其原料数据采集供应商相关数据的获取方式及其合规性,是否享有数据的所有权或获得相关数据主体的授权许可,相关授权许可是否存在使用范围、主体或期限等方面的限制,发行人及其原料数据采集供应商是否存在超出上述限制使用数据的情形,是否存在数据内容侵犯个人隐私或其他合法权益的风险。
审查要点三:数据安全监管政策变动趋势对发行人的影响
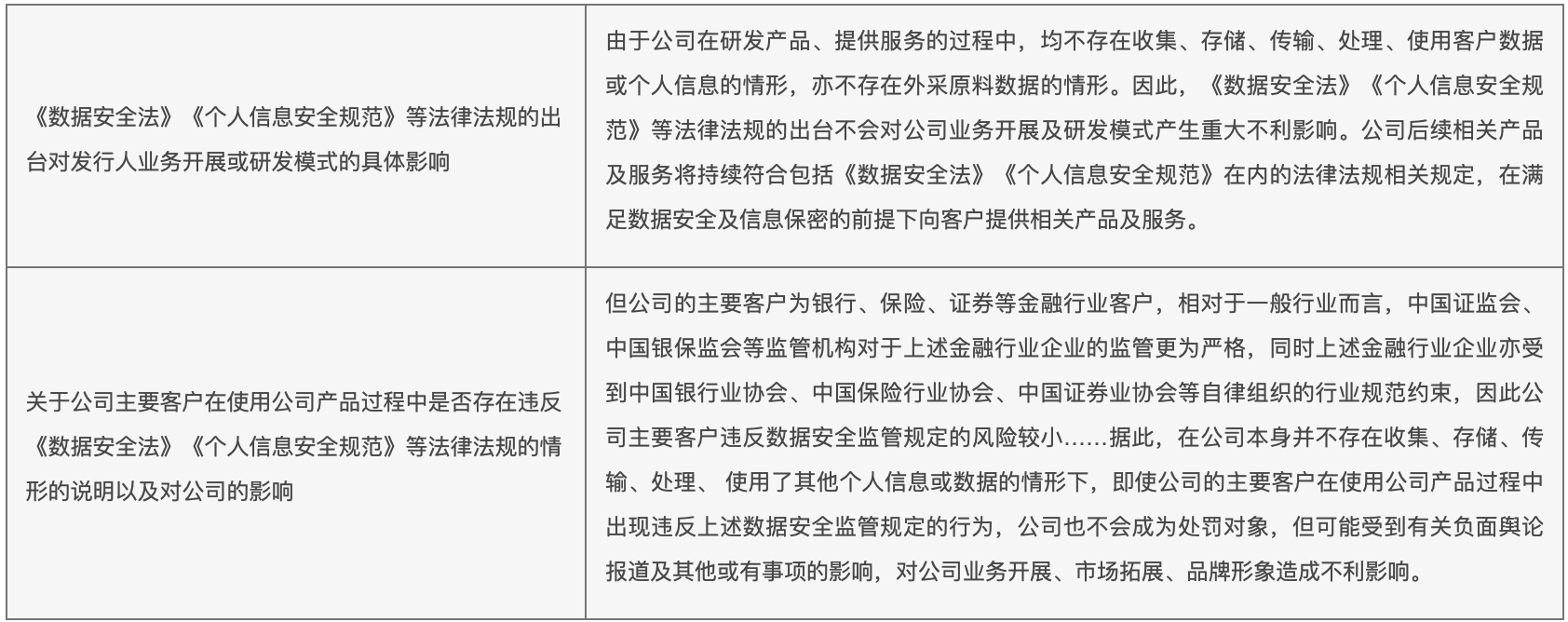
该审查要点是《数据安全法》《个人信息安全规范》等法律法规的出台对发行人业务开展或研发模式的具体影响,发行人应披露自身及其原料数据采集供应商(如有)是否存在违反上述法律法规规定的情形,发行人主要客户在使用发行人产品过程中是否存在违反上述法律法规规定的情形及对发行人的影响。
二、上市发行问询应对
2021年12月21日北交所公布了用友金融信息技术公司针对数据安全和合规性等问题的回复,具体如下:
▨ 审查要点一回复的重点:

▨ 审查要点二回复重点:

▨ 审查要点三回复重点:

三、结语
拟在北交所上市的企业,尤其科技企业,应关注研发产品、提供服务以及主要客户等各个环节涉及到的客户数据和个人信息的安全和合规性,重视对相关管理制度的完善,在提交上市申请材料时,对数据和信息的安全和合规性进行真实、完整的披露,避免补充提交相关法律意见,延长上市审查时间。
可能感兴趣
专业团队
- A
- B
- C
- D
- E
- F
- G
- H
- I
- J
- K
- L
- M
- N
- O
- P
- Q
- R
- S
- T
- U
- V
- W
- X
- Y
- Z
行业研究
更多-
《2018中国保险行业法律健康蓝皮书》《2018中国保险行业法律健康蓝皮书》包括上篇《保险行业法律健康指数报告》及下篇《保险行业法律专题报告》。其中,《保险行业法律健康指数报告》是由绿法(国际)联盟(GLGA)继2018年成功发布首份《保险行业法律健康指数报告》之后连续第二年发布,该指数能够综合、直观反映近三年来保险行业整体的法律健康状态。《保险行业法律专题报告》则结合近年来保险行业及保险资金运用领域法律实务,针对当下行业实务中的热点及疑难复杂问题,从法律视角予以分析和解读,以期为保险行业及保险资金运用的合法合规发展提供一些意见和建议。 -
《2018中国不良资产蓝皮书》绿法联盟研究院基于对整体不良资产行业进行深入的考察、研究的基础上,与北京市道可特律师事务所共同编制了《2018中国不良资产蓝皮书》,希望能够对行业带来指导,也能体现不良资产行业本身的创新,具有一定的学术性和公益性。 -
《全国私募基金法律健康指数报告》本次报告的目的为以私募基金行业指数的形式提供关于立法、监管、司法的洞见。绿法联盟作为首个以法律为核心要素,以研究院为依托,以互联网为平台,以国际化为视野的法律跨界联盟,一直关注立法、监管、司法将以何种方式影响私募行业。时至今日,私募基金的体量已经发展至可以和公募基金等量齐观,其发展不得不称之为迅猛。但是,私募基金高歌猛进的同时也繁芜丛杂,自2016年始,监管、立法层对私募基金更加关注,故此尝试编纂私募基金行业法律健康指数报告,以量化考察私募基金行业法律风险方面的变化。以期以史鉴今,为未来的私募基金行业发展提供一点洞见。
品牌活动
更多-
[05/28]道可特20周年系列活动丨科技驱动型企业法律服务创新论坛
在各界同仁的关心和支持下,道可特成都办公室在注册成立的半年里即取得快速发展。作为道可特二十周年系列活动之一,我们拟于2023年5月28日在成都天府新区中央法务产业大厦隆重举办“高端法律服务业创新与发展论坛暨科技驱动型企业法律服务创新论坛”。届时,行业内外的领导嘉宾、专家学者、企业高管、全国知名律所贤达和著名媒体代表,将悉数出席。 -
[05/28]道可特20周年系列活动丨高端法律服务业创新发展论坛
在各界同仁的关心和支持下,道可特成都办公室在注册成立的半年里即取得快速发展。作为道可特二十周年系列活动之一,我们拟于2023年5月28日在成都天府新区中央法务产业大厦隆重举办“高端法律服务业创新与发展论坛暨科技驱动型企业法律服务创新论坛”。届时,行业内外的领导嘉宾、专家学者、企业高管、全国知名律所贤达和著名媒体代表,将悉数出席。 -
[04/22]济南·2023年“世界知识产权日”主题论坛
在第23个世界知识产权日到来之际,作为道可特二十周年系列活动之一,由多家单位主办、北京市道可特(济南)律师事务所承办的2023年“世界知识产权日”主题论坛将在山东济南隆重举行。本届论坛以知识产权高质量发展为导向,以国内知识产权现状分析及相关热点问题为核心,以数据合规、全链条知产法律服务、专利维权、知产价值最大化为抓手,以期推动知识产权服务业全方位高质量发展。届时,来自各级司法部门领导,各级知识产权协会及律师协会领导,行业专家、学者,全国知名媒体人共聚一堂,共聚发展之智,共谋发展之策。
