北交所观察之二十七|北交所《再融资办法(试行)》正式版对比解读
来源: 道可特律所 时间: 2021-11-30 19:44:24 作者: 证券业务团队
摘要:2021年10月30日晚间,中国证券监督管理委员会(以下简称“证监会”)发布了北京证券交易所(以下简称“北交所”)基础制度,初步构建了北交所发行融资、持续监管、交易所治理等基础制度体系,并明确了基础制度于2021年11月15日施行。其中,《北京证券交易所上市公司证券发行注册管理办法(试行)》(以下简称“《再融资办法》正式稿”)作为上市公司进行再融资需要重点关注的正式规则,其与2021年9月3日证监会发布的《北京证券交易所上市公司证券发行注册管理办法(试行)(征求意见稿)》(以下简称“《征求意见稿》“)之间究竟存在怎样的区别,本文将进行详细比较论述。
一、为其他融资品种预留制度空间
10月30日发布的《再融资办法》正式稿相较于之前的《征求意见稿》,将“第一章 总则”的第三条,调整为“上市公司发行证券,可以向不特定合格投资者公开发行,也可以向特定对象发行。”相较于《征求意见稿》“上市公司可以向不特定合格投资者公开发行股票、可转换为股票的公司债券,也可以向特定对象发行股票、可转换为股票的公司债券。”的规定,《再融资办法》正式稿为北交所上市公司发行除普通股、可转债、优先股外的其他融资品种预留制度空间,构建了普通股、优先股、可转债并行的多元化融资工具体系。

二、增加了可转债发行的消极条件
《再融资办法》正式稿第十三条增加了不得发行可转换为股票的公司债券的情形,“上市公司存在下列情形之一的, 不得发行可转换为股票的公司债券:(一) 对已公开发行的公司债券或者其他债务有违约或者延迟支付本息的事实, 仍处于继续状态;(二) 违反《证券法》规定,改变公开发行公司债券所募资金用途。”

三、删除了财务性投资的类别界定
《征求意见稿》规定“上市公司最近一期末存在持有金额较大的交易性金融资产和可供出售的金融资产、借予他人款项、委托理财等财务性投资的,保荐人应当对上市公司本次募集资金的必要性和合理性审慎发表核查意见”,《再融资办法》正式稿在第十五条将其调整为“上市公司最近一期末存在持有金额较大的财务性投资的,保荐人应当对上市公司本次募集资金的必要性和合理性审慎发表核查意见”,不再具体规定财务性投资的类别。

四、完善了上市公司股东大会可授权董事会授权发行股票融资额的规定
《再融资办法》正式稿第二十二条内容为“根据公司章程的规定,上市公司年度股东大会可以授权董事会向特定对象发行累计融资额低于一亿元且低于公司最近一年末净资产20%的股票(以下简称授权发行),该项授权的有效期不得超过上市公司下一年度股东大会召开日”,相较于《征求意见稿》,增加了“最近一年末”内容,完善了上市公司股东大会可授权董事会授权发行股票融资额的规定。

五、保荐人持续督导期限的调整
《再融资办法》正式稿将保荐人持续督导期间调整为“证券上市当年剩余时间及其后两个完整会计年度”,相较于《征求意见稿》规定的持续督导期间延长了一个完整会计年度。

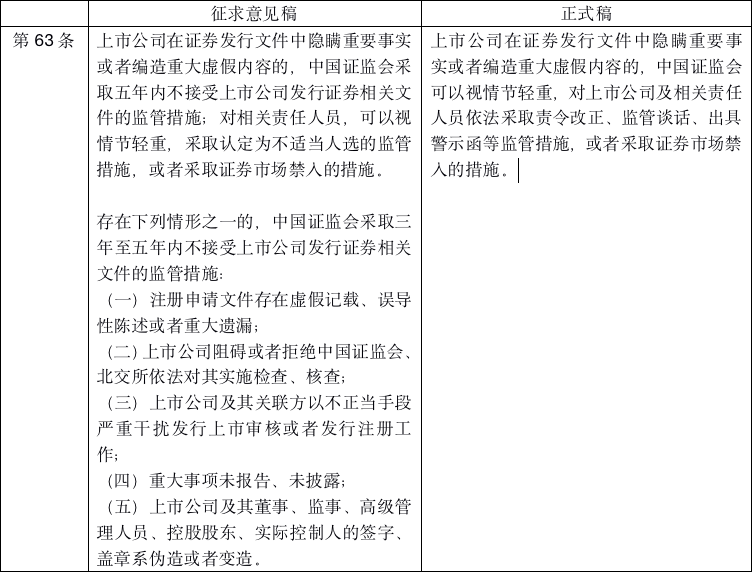
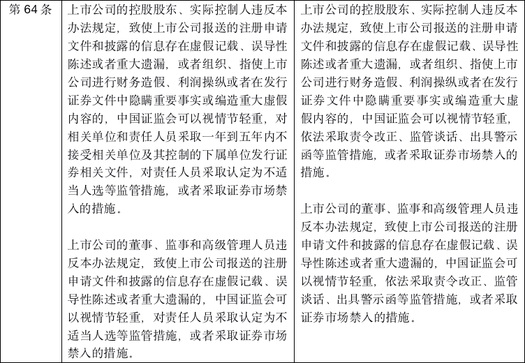
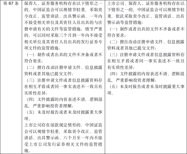
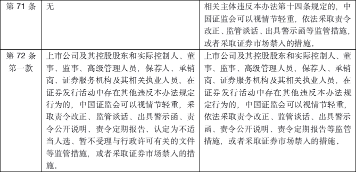
六、强化各方责任追究
《再融资办法》正式稿“第五章 监督管理与法律责任”强化了再融资过程中各方主体违法违规行为的责任追究,对比《征求意见稿》做了十个条款的调整,具体如下:







七、结语
根据上述规定,证监会对上市公司、中介机构以及责任人员的违法违规行为可以采取市场禁入等严厉措施,强化行政监管“硬”约束。同时加大行政、刑事追责力度,相关主体依法应予以行政处罚的,证监会依法予以行政处罚,涉嫌犯罪的,依法移送司法机关追究刑事责任。
对比《征求意见稿》,《再融资办法》正式稿坚持市场化法治化方向,在深入总结新三板发行监管实践的基础上,吸收借鉴成熟市场做法,建立和完善契合创新型中小企业特点的持续融资机制。在借鉴沪深交易所成熟做法的基础上,突出北交所市场特色,契合创新型中小企业需求。充分尊重企业发展规律和成长阶段,满足创新型中小企业多元化的融资需求。同时注重强化投资者合法权益保护,设置有针对性的风险防控机制。
可能感兴趣
专业团队
- A
- B
- C
- D
- E
- F
- G
- H
- I
- J
- K
- L
- M
- N
- O
- P
- Q
- R
- S
- T
- U
- V
- W
- X
- Y
- Z
行业研究
更多-
《全国私募基金法律健康指数报告》本次报告的目的为以私募基金行业指数的形式提供关于立法、监管、司法的洞见。绿法联盟作为首个以法律为核心要素,以研究院为依托,以互联网为平台,以国际化为视野的法律跨界联盟,一直关注立法、监管、司法将以何种方式影响私募行业。时至今日,私募基金的体量已经发展至可以和公募基金等量齐观,其发展不得不称之为迅猛。但是,私募基金高歌猛进的同时也繁芜丛杂,自2016年始,监管、立法层对私募基金更加关注,故此尝试编纂私募基金行业法律健康指数报告,以量化考察私募基金行业法律风险方面的变化。以期以史鉴今,为未来的私募基金行业发展提供一点洞见。 -
《全国保险行业法律健康指数报告(2015-2017)》《全国保险行业法律健康指数报告(2015-2017)》是由绿法(国际)联盟(GLGA)作为编制单位,北京市道可特律师事务所作为专业支持单位,并在外部专家团队的指导下,共同打造的资本市场行业法律健康指数报告系列研究课题之一。2017年,绿法(国际)联盟(GLGA)成功发布了其资本市场行业法律健康指数报告系列研究课题的首份研究成果,即《私募基金行业法律健康指数报告》。《保险行业法律健康指数报告》是该研究课题的第二份研究成果。 -
《央企(A股)上市公司法律健康指数报告》《央企(A股)上市公司法律健康指数报告》是目前市场上首份以法律健康为导向和评判标准的、研究央企(A股)上市公司发展健康度的指数报告,是第一份由第三方机构推出的带有公益性和学术性的央企(A股)上市公司指数报告,是研究、评价央企(A股)上市公司的一个全新视角与一项创新性举措。报告对央企(A股)上市公司的健康度做了全视角、多层次的分析和解读;报告以动态发展的数据库为支撑,在绿法(国际)联盟(GLGA)的协调下与相关监管部门、治理机构、重要行业组织、经营主体形成互动机制,围绕央企(A股)上市公司开展长期跟踪研究,努力推出对认识央企(A股)上市公司、推进央企(A股)上市公司发展具有重要影响的学术成果。
品牌活动
更多-
[05/28]道可特20周年系列活动丨科技驱动型企业法律服务创新论坛
在各界同仁的关心和支持下,道可特成都办公室在注册成立的半年里即取得快速发展。作为道可特二十周年系列活动之一,我们拟于2023年5月28日在成都天府新区中央法务产业大厦隆重举办“高端法律服务业创新与发展论坛暨科技驱动型企业法律服务创新论坛”。届时,行业内外的领导嘉宾、专家学者、企业高管、全国知名律所贤达和著名媒体代表,将悉数出席。 -
[05/28]道可特20周年系列活动丨高端法律服务业创新发展论坛
在各界同仁的关心和支持下,道可特成都办公室在注册成立的半年里即取得快速发展。作为道可特二十周年系列活动之一,我们拟于2023年5月28日在成都天府新区中央法务产业大厦隆重举办“高端法律服务业创新与发展论坛暨科技驱动型企业法律服务创新论坛”。届时,行业内外的领导嘉宾、专家学者、企业高管、全国知名律所贤达和著名媒体代表,将悉数出席。 -
[04/22]济南·2023年“世界知识产权日”主题论坛
在第23个世界知识产权日到来之际,作为道可特二十周年系列活动之一,由多家单位主办、北京市道可特(济南)律师事务所承办的2023年“世界知识产权日”主题论坛将在山东济南隆重举行。本届论坛以知识产权高质量发展为导向,以国内知识产权现状分析及相关热点问题为核心,以数据合规、全链条知产法律服务、专利维权、知产价值最大化为抓手,以期推动知识产权服务业全方位高质量发展。届时,来自各级司法部门领导,各级知识产权协会及律师协会领导,行业专家、学者,全国知名媒体人共聚一堂,共聚发展之智,共谋发展之策。
