道可特研究丨浅谈我国房地产税的立法目的及改革趋势
来源: 道可特律所 时间: 2021-11-12 21:13:44 作者: 房地产业务团队
摘要:房地产行业作为国民经济最重要的支柱性产业,他的发展关系到整个国民经济的运行情况,尤其是在税收和产业带动方面。另外,考虑到我国近些年来的房价的持续暴涨、贫富差距不断拉大和现行税制中财产税的缺失等方面的问题,房地产税的全面改革已经迫在眉睫。房地产税立法法理障碍、房地产税立法是否会导致房价暴跌影响金融稳定等各种复杂困境,导致房地产税的立法一直未能真正的落地。任何制度改革都有障碍和成本,经过十多年试点,市场已经对房地产税的改革有了心理预期,所以我国应参考房产税试点地区的实施效果,尽快推动房地产税的立法,在完善不动产登记和不动产评估制度的基础上,设置一定的人均免税面积和税收优惠政策,制定差别比例税率,在全国范围内对不动产普遍征收房地产税。
关键词:房地产税;财产税;立法目的;改革
2021 年 5 月 11 日,财政部、全国人大常委会预算工委、住房城乡建设部、税务总局 4 个部门的相关负责人员在北京联合召开了房地产税改革试点工作座谈会,一时间,房地产税相关讨论在社交媒体上热闹起来。2011 年起,上海及重庆就开始开展房产税的试点工作,2013 年,中央提出对房地产税加快立法,此后多年,房地产税的筹备和立法一直备受市场关注。对地方政府来说,房地产税是100%的地方税,税收全部归地方政府所有。当土地财政面临枯竭,房地产税出台的动力就会前所未有之高。但房地产税的立法年年讨论,年年推迟,足以看出房地产税改革过程中存在的诸多困境。
一、房地产征税的前提条件
根据专家学者的研究成果,笔者认为房地产征税需要具备四个基本条件:
第一,必须坚持全民共同富裕原则;
第二,全国的不动产统一登记和信息汇总工作一定要全面完成;
第三,房地产行业基本趋于稳定状态;
第四,根除地方政府对土地财政的依赖性。
根据国家目前的发展态势,尤其是在后疫情时期,面对美国贸易制裁,如果想在短期内完成对房地产征税的相关立法和政策确实存在一定的难度,但是为降低未来一段时期内面临的更大风险,防止系统性的政策管理危机,在满足目前的基本条件的情况下,国家相关政府部门正在积极主动的推动房产税的立法和征收工作。
二、房地产税的立法目的分析
“房产税”和“房地产税”看似仅一字之差,实则不同。“房地产税”作为不动产持有期间的税收成本,狭义上来说包括我国现行的“房产税”和“城镇土地使用税”。根据国内学术界目前的讨论,我国房地产税的改革目的主要包括以下几点:
第一,增加政府财政收入;
第二,完善我国税制结构中财产税的缺失,调节收入分配;
第三,控制房价,预防房价过快增长。
首先,从增加地方政府财政收入的角度来看,目前我国多个城市对土地出让金的财政依赖度很高,而可开发的土地却在不断减少,土地财政的不可持续导致地方政府需要开拓新的财政收入来源,一旦对不动产普遍开征房地产税,房地产税未来即可成为地方政府一个稳定的财政收入来源。
中央财经大学财政税务学院教授、中财-中证鹏元地方财政投融资研究所执行所长温来成在接受本报记者采访时表示,房地产税在一定程度上很难代替土地财政,但会改变过去地方政府过于依赖土地财政的现状。
“前几年我们调研时发现,一些地方土地财政收入占到整个财政收入的60%。但是,土地资源是有限的,部分一二线城市已经开始遭遇土地资源枯竭的尴尬,这就凸显了房地产税的重要性。”温来成说,因此,房地产税改革试点将改变我国地方政府过度依赖土地财政的现状,降低地方财政风险。
景晖智库首席经济学家胡景晖在接受本报记者采访时指出,一方面,近几年受楼市调控影响,土地出让金收入持续减少;另一方面,从中长期来看可出让的国有建设用地越来越少,土地出让金收入越来越少将是大趋势。“尽快试点、立法并正式落地推出房地产税,来替代日渐枯竭的土地出让金迫在眉睫。”
其次,从完善财产税结构和降低贫富差距的角度来看,目前的社会风气和民间讨论中,民众对目前国内贫富差距较大的情况是存在不满情绪的,贫富分化不利于社会公平,更不利于社会的和谐稳定。所以无论是学术界还是广大人民群众,对完善财产税有了一定的共识和社会基础。房产不可转移,房地产税的征管难度较其他隐蔽财产较低,而且房地产税税源丰富,带来的财政收入效果也较好。
根据 2019 年的调查数据,房产在我国家庭财富中占比超过70%,而且高收入家庭户均拥有更多房产。我国城镇居民家庭的住房拥有率为96%,户均拥有住房1.5 套,如果对家庭持有的第一套房产免税,仅对家庭持有的第二套及以上房产征税,中国超过 30% 的房产需要缴纳房地产税,超过 21% 的家庭财产需要征税。利用房地产税的立法完善加强我国税制结构中财产税和直接税的比重,降低我国贫富差距,稳定房价,为房产投机行为降温可以说是一举多得的事情。
最后,从控制房价方面来说,房产持有环节的轻税负导致房产在我们国家不仅仅是一种住所,是居民生活的必需品,更带有投资属性。目前在我国家庭财富的组成分析中,对房产的投资超过对其他任何金融产品的投资,房产投资可以说是房价暴涨的重要主动力之一,这也是为什么近年来国家一直强调“房子是用来住的,不是用来炒的”原因。而且,房价的过高导致中低收入家庭需要用“六个钱包”来帮助年轻人购买房子,已经严重影响了这些家庭的债务杠杆和消费能力,降低了他们的日常消费支出和消费水平。2019 年的调查结果显示,我国的城镇居民家庭负债参与率较高,其中房贷是主要构成部分。调查显示户均家庭住房贷款余额约为 39 万元,在家庭总负债中占比 76%。对房产税影响房价和收入分配的实证分析研究证明,增加房屋持有期间的税负成本可以减少房产投资行为,对房价的抑制有显著影响,同时也能有效调节贫富差距,促进社会公平。
三、现行房地产税制及试点房产税解析
目前除上海和重庆两个试点城市外,我国其他地区现行的房产税主要特点有:
第一,以房屋为征税对象,以房产余值或租金为计税依据,向产权人征收;
第二,从价计征的房产税计税依据为房产原值一次减除10%—30% 后的余值,税率为1.2%;
第三,从租计征,税率为12%;
第四,对个人出租住房和单位向个人出租住房,按 4% 的税率征收房产税;
第五,对个人拥有的非营业性住房免税。
而我国的城镇土地使用税采用差别税额,土地使用人按照每年实际土地使用面积征收每平方米 0.6 元—30 元不等的税款,个人非营业建房用地免征城镇土地使用税。
从上述特点我们可以看出,我国现行房地产税制度虽然征管简便,但存在征税范围窄、计税依据不合理、税负较轻、收入调节效果较差等问题。
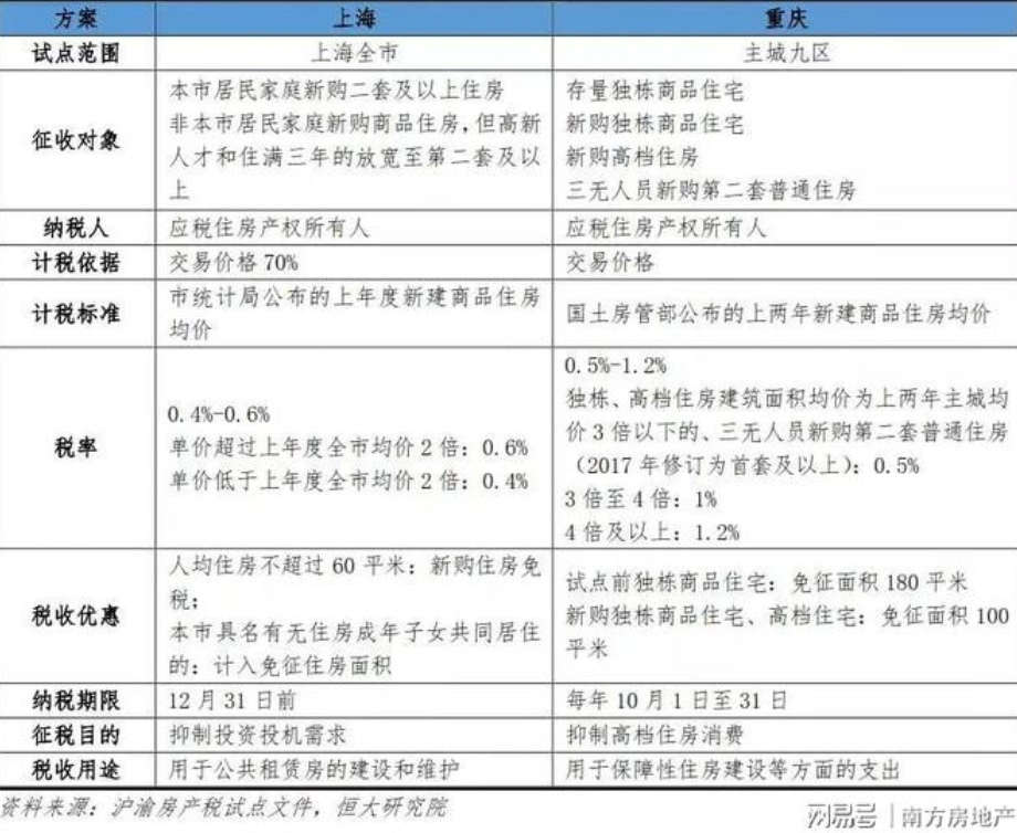
从重庆和上海的试点房产税情况来看,重庆房产税征税对象为主城九区内的独栋商品住宅,高档住房(单价达到当地均价 2 倍及以上),在重庆市同时无户籍、无企业、无工作的个人新购第二套(含第二套)以上的普通住房,税率分为 0.5%、1%、1.2% 三档。上海市房产税征税对象为本市居民家庭新购第二套及以上住房、非上海市居民家庭在本市新购住房,税率分为 0.4% 和 0.6% 两档。
重庆主要针对高档住房征税(含存量和新增)和部分外来人口的新购二套房,上海主要对新购住房征税,税基更窄, 二者试点情况存在不同,但都存在征税对象较为片面的问题, 主要调节对象是拥有多套房产及豪华房产的中高财富个体和家庭。
同时,两地房产税都有不少的免税面积,其中重庆免税面积按照家庭扣除,不同房产扣除标准也不同。而上海扣免税面积按照人均60 平方米扣除,扣除标准一致,更为公平。

四、其他典型国家房地产税的特点
目前在世界范围内的房地产税制度比较多样,部分国家对房屋和土地合并征税,例如美国、日本等国家,也有国家对房屋和土地分开征税,例如韩国、土耳其等国家;计税依据方面,有些国家以房产评估价格作为计税依据,也有国家以房产交易价格作为计税依据或者以产权面积作为计税依据;税率方面,同时存在比例税率、定额税额和累进税率等形式。我国的房地产税改革可以参考同样是人口密度较高,地理、文化比较接近的日本及韩国。日本在不动产持有期间的房地产税主要有两种,分别是固定资产税和都市计划税,这两个税种均同时对不动产和土地价格的评估价格征收财产税,其中固定资产税 =(土地 + 建筑)评估价格×1.4%,都市计划税 =(土地 + 建筑)评估价格×0.3%。在实际征管过程中,日本房产税也有一些税收减免制度,比如对新购住房、年度内改造的住房或者自用面积 200 平方米以下的住宅进行部分房地产税的减免。
韩国在不动产持有期间对产权人课征物业税和综合不动产税,其中物业税是所有不动产持有人普遍征收的,为累进税率,税率为 0.15%—4%;另外,为了控制房价和打击炒房,2005年,韩国开征综合不动产税,针对价值较高的住宅产权人征税,计税依据为房产评估价值的 60%—70%,累进税率为1%—3%。2008年韩国将该税率降至0.5%—1%,之后随着韩国房价的攀升,2017年韩国政府将对高价住宅拥有者征收的综合房地产税率提高至 2.0%—2.5%,2020年韩国又推行新的综合不动产税法,多套房持有者将最高被征收 6% 的综合不动产税。
五、我国房地产税的改革趋势分析
1、从税种设置方面看,参照日本及韩国的经验,我国房地产税的税种可不局限于一种,除房产税推广到个人非营业住房外,城镇土地使用税也可对个人非营业性住房开征,为了征管便利,城镇土地使用税可仍按照产权面积计征。但笔者认为此举虽然降低了征管难度,但该方式忽视了片区内房产的单价差别,易造成税负不公的情况。
2、从免税措施和税率设置来看,社会上有些观点认为房地产税改革会导致房价暴跌并影响金融系统的安全,进而影响整个社会的经济发展,或者认为房地产税的支出会降低居民的可支配收入并降低日常消费。也有观点认为无论房地产税的免税面积如何设置,均会存在部分低收入人群无力缴纳税款。一些专家学者通过构建多部门动态随机一般均衡(DSGE)模型的研究结果表明,采取包含免税措施房地产税的方案可以很大程度上降低房地产税对经济环境和金融系统的冲击,同时还能在不过分降低负债性家庭消费水平的情况下改善负债性家庭的住房条件。
从重庆和上海的房产税试点情况来看,两地的试点均未对当地房价和金融系统的稳定产生明显影响,当然这一点也可能是由于试点的税率较低和税基较窄造成的。为了能够在保证较好的收入调节和房价调控效果的同时不增加低收入群体的税收负担,本文建议我国的房地产税改革中应适当调高比例税率,或者制定累进税率,对家庭拥有的第3套、第4套甚至更多房产征收更高的税率,并制定合理的人均免税面积和税收优惠政策,例如上海的人均60平免税面积,可在全国推广,不考虑首套房及二套房问题,只对超过免税标准的部分征税。此举可避免家庭成员之间房产分配和“假离婚”等社会问题,这样大部分中低收入家庭就可以免交房地产税,也可以更好地实现房地产税“抑富济贫”的效果。
3、从计税依据及法理障碍上来看,部分学者和民间讨论认为我国的土地所有权归国家所有,居民名下的房产所拥有的只有70年使用权,房地产税的法理依据存疑。但对于这种观点笔者认为,土地所有权国有问题并不构成房产税开征的法理障碍,重复征税也是多个国家复合税制的普遍现象。
在实际生活中,考虑到我国商品房发展过程中土地出让金价格前后变化很大,同时存在“房改房”“老公房”“回迁房”等特殊房产,我国房地产税的计税依据确定为:房产评估价格-扣除标准,其中扣除标准可以根据不同的房产性质和土地出让金水平来差异化确定。
4、有观点认为房地产税未必能起到很好地控制房价的目的,反而会由于房东将税负转嫁给租客导致房租上升,笔者认为,房地产税立法过程中可以同时考虑征收房屋空置税,可以有效增加市场上的出租房屋供给量,进而控制房租过快增长,也可以有效减少市场上多余的房产投资和空置行为。
六、结语
我国房地产税的改革可以考虑房产税、城镇土地使用税和空置税三个税种的全面改革和完善,推广城镇土地使用税至个人非营业性住房,并在房地产税改革的同时开征空置税。
可能感兴趣
专业团队
- A
- B
- C
- D
- E
- F
- G
- H
- I
- J
- K
- L
- M
- N
- O
- P
- Q
- R
- S
- T
- U
- V
- W
- X
- Y
- Z
行业研究
更多-
《全国保险行业法律健康指数报告(2015-2017)》《全国保险行业法律健康指数报告(2015-2017)》是由绿法(国际)联盟(GLGA)作为编制单位,北京市道可特律师事务所作为专业支持单位,并在外部专家团队的指导下,共同打造的资本市场行业法律健康指数报告系列研究课题之一。2017年,绿法(国际)联盟(GLGA)成功发布了其资本市场行业法律健康指数报告系列研究课题的首份研究成果,即《私募基金行业法律健康指数报告》。《保险行业法律健康指数报告》是该研究课题的第二份研究成果。 -
《2018中国保险行业法律健康蓝皮书》《2018中国保险行业法律健康蓝皮书》包括上篇《保险行业法律健康指数报告》及下篇《保险行业法律专题报告》。其中,《保险行业法律健康指数报告》是由绿法(国际)联盟(GLGA)继2018年成功发布首份《保险行业法律健康指数报告》之后连续第二年发布,该指数能够综合、直观反映近三年来保险行业整体的法律健康状态。《保险行业法律专题报告》则结合近年来保险行业及保险资金运用领域法律实务,针对当下行业实务中的热点及疑难复杂问题,从法律视角予以分析和解读,以期为保险行业及保险资金运用的合法合规发展提供一些意见和建议。 -
《央企(A股)上市公司法律健康指数报告》《央企(A股)上市公司法律健康指数报告》是目前市场上首份以法律健康为导向和评判标准的、研究央企(A股)上市公司发展健康度的指数报告,是第一份由第三方机构推出的带有公益性和学术性的央企(A股)上市公司指数报告,是研究、评价央企(A股)上市公司的一个全新视角与一项创新性举措。报告对央企(A股)上市公司的健康度做了全视角、多层次的分析和解读;报告以动态发展的数据库为支撑,在绿法(国际)联盟(GLGA)的协调下与相关监管部门、治理机构、重要行业组织、经营主体形成互动机制,围绕央企(A股)上市公司开展长期跟踪研究,努力推出对认识央企(A股)上市公司、推进央企(A股)上市公司发展具有重要影响的学术成果。
品牌活动
更多-
[05/28]道可特20周年系列活动丨科技驱动型企业法律服务创新论坛
在各界同仁的关心和支持下,道可特成都办公室在注册成立的半年里即取得快速发展。作为道可特二十周年系列活动之一,我们拟于2023年5月28日在成都天府新区中央法务产业大厦隆重举办“高端法律服务业创新与发展论坛暨科技驱动型企业法律服务创新论坛”。届时,行业内外的领导嘉宾、专家学者、企业高管、全国知名律所贤达和著名媒体代表,将悉数出席。 -
[05/28]道可特20周年系列活动丨高端法律服务业创新发展论坛
在各界同仁的关心和支持下,道可特成都办公室在注册成立的半年里即取得快速发展。作为道可特二十周年系列活动之一,我们拟于2023年5月28日在成都天府新区中央法务产业大厦隆重举办“高端法律服务业创新与发展论坛暨科技驱动型企业法律服务创新论坛”。届时,行业内外的领导嘉宾、专家学者、企业高管、全国知名律所贤达和著名媒体代表,将悉数出席。 -
[04/22]济南·2023年“世界知识产权日”主题论坛
在第23个世界知识产权日到来之际,作为道可特二十周年系列活动之一,由多家单位主办、北京市道可特(济南)律师事务所承办的2023年“世界知识产权日”主题论坛将在山东济南隆重举行。本届论坛以知识产权高质量发展为导向,以国内知识产权现状分析及相关热点问题为核心,以数据合规、全链条知产法律服务、专利维权、知产价值最大化为抓手,以期推动知识产权服务业全方位高质量发展。届时,来自各级司法部门领导,各级知识产权协会及律师协会领导,行业专家、学者,全国知名媒体人共聚一堂,共聚发展之智,共谋发展之策。
