道可特研究丨QDLP最新试点政策解读——以海南省、江苏省为视角
来源: 道可特律所 时间: 2021-11-10 21:48:24 作者: 资管业务团队
一、QDLP制度概述
QDLP(Qualified Domestic LimitedPartner)制度,是指在获得QDLP试点资格和额度的机构——试点基金管理企业,在中国境内面向合格投资者——合格境内有限合伙人,募集资金并设立试点基金投资于境外的一级、二级市场。
2012年,上海首先发布QDLP相关实施办法,率先启动了QDLP试点。随后,QDLP试点陆续拓展至天津、青岛、北京、海南、重庆、广东、江苏等地。2021年7月,人民银行副行长、国家外汇局局长潘功胜表示,支持私募股权投资基金开展跨境产业、实业投资,扩大合格境内有限合伙人(QDLP)试点和合格境外有限合伙人(QFLP)试点。截至2021年9月末,在所有已获得QDLP试点资格的地区中,上海已落地51家QDLP试点机构,数量居全国首位。截至2021年9月末,关于各地QDLP试点相关制度(暂行办法、实施细则等)汇总如下:

QDLP制度的常见架构如下:

二、海南省、江苏省QDLP制度对比
2021年8月6日,《海南省合格境内有限合伙人(QDLP)境外投资首批试点名单》正式公布,名单包括华能景顺罗斯(北京)投资基金管理有限公司、KKR投资集团、中粮私募基金管理(海南)有限公司等14家股权投资类试点企业和海南平安私募基金管理有限公司、中国光大控股有限公司、龙石资本管理有限公司等10家非股权投资类试点企业。自2021年4月份海南省发布QDLP制度及配套文件以来,截至2021年9月末,海南省共办理QDLP业务2笔,登记金额4.3亿美元,累计跨境流出0.84亿美元。而江苏省2021年7月20日才正式出台QDLP制度,截至9月末,公开渠道未显示相关试点企业名单及QDLP业务办理信息。本文通过梳理海南省、江苏省两地QDLP制度,分享两地QDLP试点制度的异同,主要对比内容为试点资格申请、QDLP基金设立门槛、QDLP管理机构设立门槛、境内托管人和行政管理方面。
1. 试点资格申请
关于QDLP试点资格的取得,海南省和江苏省设置了类似规定,即QDLP试点资格一般由当地的省金融监管部门、外汇管理部门、省市场监管部门、证券监管部门等相关单位共同参与,联合审核授予。
2. QDLP基金设立门槛

通过上表可知,海南省和江苏省QDLP基金在投资者要求、投资范围、额度总量方面设置了相同要求。此外,海南省和江苏省在其各自的QDLP制度文件中直接规定了试点基金管理企业的组织形式,即皆可采用公司型、合伙型或契约型三种类型设立QDLP基金。
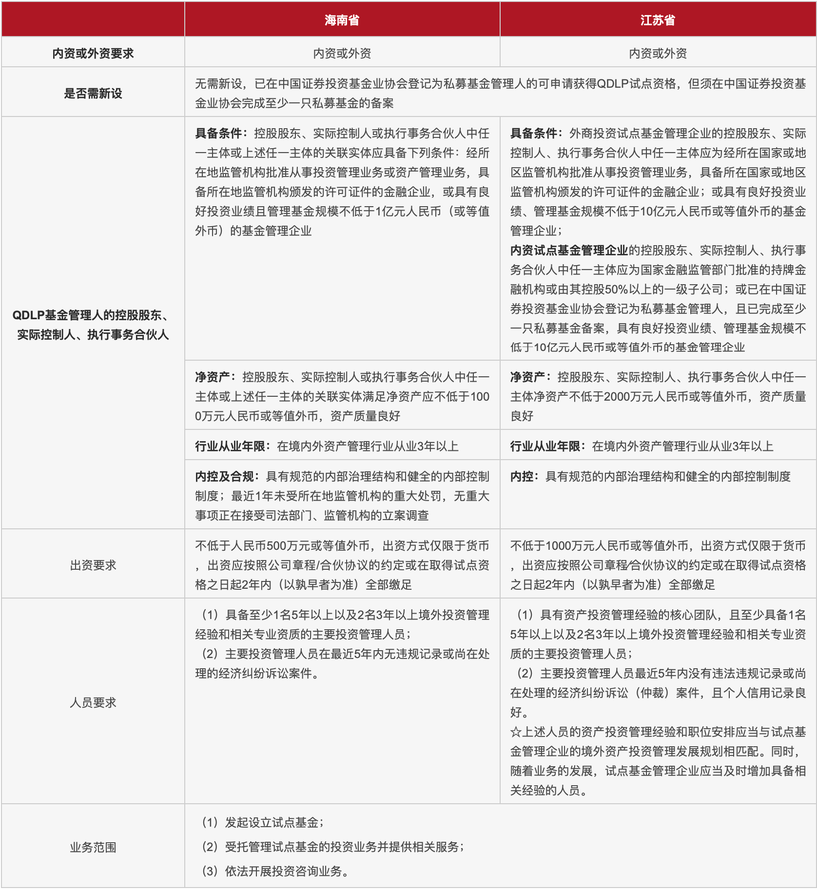
3. QDLP管理机构设立门槛
中国证券投资基金业协会于2018年发布的《关于合格境内有限合伙人(QDLP)在协会进行管理人登记的特别说明》中明确QDLP管理机构可登记为“其他类私募基金管理人”。

相对于江苏省,海南省进一步放宽了QDLP基金管理人的控股股东、实际控制人、执行事务合伙人的净资产要求、基金管理人的出资要求;两省皆进一步放宽了出资缴付时间门槛性要求,且就业务范围作出了相同规定。海南省和江苏省QDLP管理机构无需新设,已在中国证券投资基金业协会登记为私募基金管理人的可申请获得QDLP试点资格,但须在中国证券投资基金业协会完成至少一只私募基金的备案。
4. 境内托管人和行政管理
根据海南省和江苏省QDLP相关试点制度,海南省和江苏省皆要求QDLP试点基金管理企业委托符合一定条件的商业银行或金融机构作为试点基金的境内托管人。区别在于,海南省要求试点基金管理企业应委托一家在海南省设有分支机构的商业银行或具有基金托管资质并符合一定条件的金融机构作为试点基金的境内托管人,而江苏省仅要求试点基金管理企业应委托一家在江苏省内具有托管资格的金融机构作为试点基金的境内托管人,并作为独立第三方监控资金使用情况。
海南省和江苏省QDLP相关试点制度中,对担任境内托管人应满足的条件、须履行的职责作出了相似规定,在此不再一一赘述。
同时,QDLP试点基金管理企业可自行管理或委托符合一定条件的境内/外企业作为行政事务管理人/行政管理人。海南省要求试点基金管理企业可自行管理或委托符合相关条件的境内企业作为行政事务管理人,江苏省在满足前述条件下,将行政管理人范围扩大至“境外”,即亦可委托符合相关条件的境外企业作为行政管理人。根据海南省和江苏省QDLP相关试点制度,行政管理人的主要职责是:
1)依照试点基金的估值政策和流程计算基金的资产净值和投资收益情况,并定期向合格境内有限合伙人发布;
2)维护试点基金的财务账簿和记录,并可提供完整的试点基金执行的交易记录;
3)维护与试点基金投资、退出及交易有关的支持基金的资产净值计算的所有文件;
4)提供与权益的发行、转移和赎回有关的登记及过户代理服务并执行相关操作;
5)依照有关反洗钱政策和程序,核实试点基金投资者的身份等。
三、结语
QDLP制度试点地区、试点规模的不断扩大,侧面反映了中国境内投资者开展境外投资和全球资产配置需求的增强以及我国资产管理领域对外开放程度的深化。境内投资者可通过QDLP投向境外股权投资基金/证券投资基金、大宗商品、金融衍生品、Reits房地产基金等投资品种。虽然目前QDLP制度试点地区、试点规模较为有限,且某些试点地区或未公开最新明文规定、或未制定明文配套制度文件,但其作为境外投资重要渠道之一,有望被进一步推广及完善。我们将持续关注各地QDLP制度的进展及实践情况,适时与读者分享交流。
可能感兴趣
专业团队
- A
- B
- C
- D
- E
- F
- G
- H
- I
- J
- K
- L
- M
- N
- O
- P
- Q
- R
- S
- T
- U
- V
- W
- X
- Y
- Z
行业研究
更多-
《全国保险行业法律健康指数报告(2015-2017)》《全国保险行业法律健康指数报告(2015-2017)》是由绿法(国际)联盟(GLGA)作为编制单位,北京市道可特律师事务所作为专业支持单位,并在外部专家团队的指导下,共同打造的资本市场行业法律健康指数报告系列研究课题之一。2017年,绿法(国际)联盟(GLGA)成功发布了其资本市场行业法律健康指数报告系列研究课题的首份研究成果,即《私募基金行业法律健康指数报告》。《保险行业法律健康指数报告》是该研究课题的第二份研究成果。 -
《2018中国保险行业法律健康蓝皮书》《2018中国保险行业法律健康蓝皮书》包括上篇《保险行业法律健康指数报告》及下篇《保险行业法律专题报告》。其中,《保险行业法律健康指数报告》是由绿法(国际)联盟(GLGA)继2018年成功发布首份《保险行业法律健康指数报告》之后连续第二年发布,该指数能够综合、直观反映近三年来保险行业整体的法律健康状态。《保险行业法律专题报告》则结合近年来保险行业及保险资金运用领域法律实务,针对当下行业实务中的热点及疑难复杂问题,从法律视角予以分析和解读,以期为保险行业及保险资金运用的合法合规发展提供一些意见和建议。 -
《全国私募基金法律健康指数报告》本次报告的目的为以私募基金行业指数的形式提供关于立法、监管、司法的洞见。绿法联盟作为首个以法律为核心要素,以研究院为依托,以互联网为平台,以国际化为视野的法律跨界联盟,一直关注立法、监管、司法将以何种方式影响私募行业。时至今日,私募基金的体量已经发展至可以和公募基金等量齐观,其发展不得不称之为迅猛。但是,私募基金高歌猛进的同时也繁芜丛杂,自2016年始,监管、立法层对私募基金更加关注,故此尝试编纂私募基金行业法律健康指数报告,以量化考察私募基金行业法律风险方面的变化。以期以史鉴今,为未来的私募基金行业发展提供一点洞见。
品牌活动
更多-
[05/28]道可特20周年系列活动丨科技驱动型企业法律服务创新论坛
在各界同仁的关心和支持下,道可特成都办公室在注册成立的半年里即取得快速发展。作为道可特二十周年系列活动之一,我们拟于2023年5月28日在成都天府新区中央法务产业大厦隆重举办“高端法律服务业创新与发展论坛暨科技驱动型企业法律服务创新论坛”。届时,行业内外的领导嘉宾、专家学者、企业高管、全国知名律所贤达和著名媒体代表,将悉数出席。 -
[05/28]道可特20周年系列活动丨高端法律服务业创新发展论坛
在各界同仁的关心和支持下,道可特成都办公室在注册成立的半年里即取得快速发展。作为道可特二十周年系列活动之一,我们拟于2023年5月28日在成都天府新区中央法务产业大厦隆重举办“高端法律服务业创新与发展论坛暨科技驱动型企业法律服务创新论坛”。届时,行业内外的领导嘉宾、专家学者、企业高管、全国知名律所贤达和著名媒体代表,将悉数出席。 -
[04/22]济南·2023年“世界知识产权日”主题论坛
在第23个世界知识产权日到来之际,作为道可特二十周年系列活动之一,由多家单位主办、北京市道可特(济南)律师事务所承办的2023年“世界知识产权日”主题论坛将在山东济南隆重举行。本届论坛以知识产权高质量发展为导向,以国内知识产权现状分析及相关热点问题为核心,以数据合规、全链条知产法律服务、专利维权、知产价值最大化为抓手,以期推动知识产权服务业全方位高质量发展。届时,来自各级司法部门领导,各级知识产权协会及律师协会领导,行业专家、学者,全国知名媒体人共聚一堂,共聚发展之智,共谋发展之策。
