北交所观察之二十一|北交所上市规则落地,与《征求意见稿》究竟有何区别?
来源: 道可特律所 时间: 2021-11-09 19:27:56 作者: 证券业务团队
摘要:2021年10月30日,北京证券交易所(以下简称“北交所”)发布了北交所上市与审核的4件基本业务规则以及6件配套细则和指引,经中国证监会批准,自2021年11月15日起施行。其中,《北京证券交易所股票上市规则(试行)》(以下简称《上市规则》)作为企业在北交所上市需要重点关注的正式规则,其与征求意见稿之间究竟存在怎样的区别,本文将进行详细比较论述。
一、增加未按照《证券法》和中国证监会的相关规定编制和披露年度报告、中期报告的影响期要求
9月30日发布的《上市规则》相较于之前的征求意见稿,将“第二章 股票上市和交易”的第一节2.1.4条第五款,调整为“最近 36 个月内,未按照《证券法》和中国证监会的相关规定在每个会计年度结束之日起 4 个月内编制并披露年度 报告,或者未在每个会计年度的上半年结束之日起 2 个月内编制并披露中期报告”,即增加了“最近36个月”的影响期要求。该调整与该条的第一款对发行人及其控股股东、实际控制人重大违法行为的影响期要求规定保持一致。

二、披露上市公告等相关文件的时间节点变化
正式规则第2.2.2条内容为“上市公司在股票发行结束后,应当按照本所规定披露上市公告等相关文件,并向本所申请办理新增股份上市事宜”,相较于征求意见稿,删掉了“并完成登记”内容,将披露上市公告等相关文件的时间节点变为“股票发行结束后”。

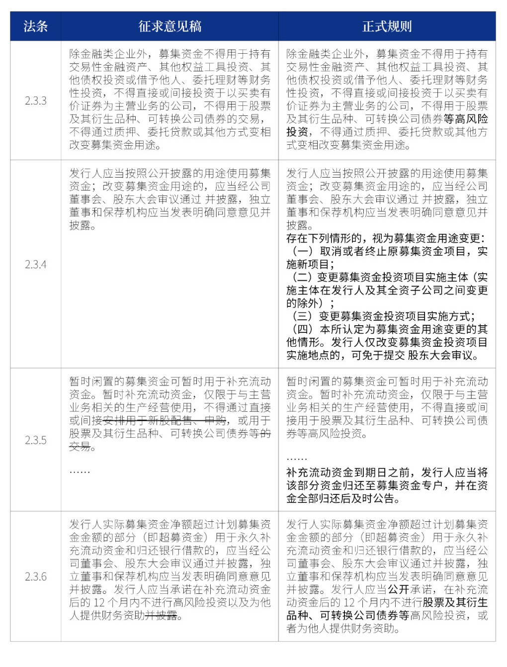
三、募集资金管理方面的调整
正式规则第二章第三节关于募集资金管理方面做了四个条款的调整,具体如下:
第2.3.3条第三款在募集资金的负面清单中增加了“高风险投资”作为兜底规定;
第2.3.4条增加了募集资金用途变更的四种具体情形;
第2.3.5条将征求意见稿的“不得通过直接或间接安排用于新股配售、申购,或用于股票及其衍生品种、可转换公司债券等的交易”变更为“不得直接或间接用于股票及其衍生品种、可转换公司债券等高风险投资”,增加了“补充流动资金到期日之前,发行人应当将该部分资金归还至募集资金专户,并在资金全部归还后及时公告”的规定;
第2.3.6条将征求意见稿规定的“发行人应当承诺在补充流动资金后的12个月内不进行高风险投资以及为他人提供财务资助并披露”调整为“发行人应当公开承诺,在补充流动资金后的12个月内不进行股票及其衍生品种、可转换公司债券等高风险投资,或者为他人提供财务资助”。

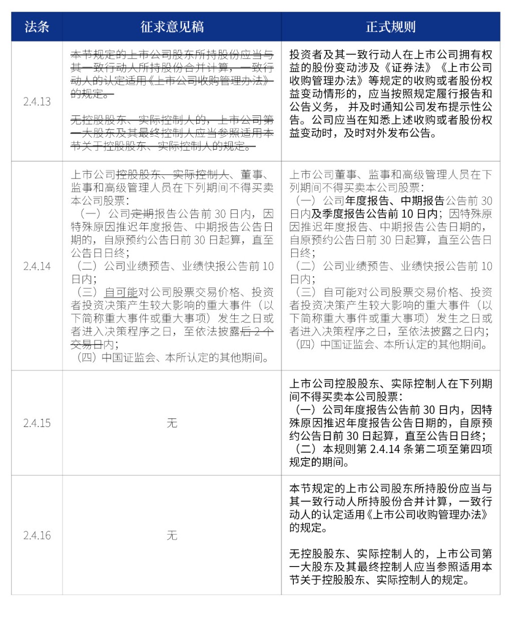
四、上市公司董监高、控股股东及实际控制人不得买卖本公司股票的时间限制调整
正式规则对第二章第四节上市公司的董监高以及控制股东、实际控制人不得买卖本公司股票的时间限制分拆成两个条款,进行区别规定,对董监高的要求更加严格,不仅“公司年度报告公告前30日内”且“中期报告公告前30日内及季度报告公告前10日内”均不可买卖本公司股票。此外,正式规则将不得买卖本公司股票的重大事件情形时间由“至依法披露后2个交易日内”缩短至“依法披露之日内”。

五、延长持续督导期间,增加对一致行动人的披露审查
正式规则第三章仅调整了两个法条,分别为第一节第二条将公开发行并上市的持续督导期间从2个会计年度延长至3个完成会计年度,第二节第十三条在征求意见稿的基础上增加了对“一致行动人”的披露审查。

六、上市公司股东大会审议重大事项、表决权差异安排变更的调整
正式规则对上市公司股东大会审议影响中小股东利益的重大事项、表决权差异安排的变更进行了调整,比如:增加了“员工持股计划”;将征求意见稿的“申请股票在其他证券交易场所交易”分为“向境内其他证券交易所申请股票转板 (以下简称申请转板)或向境外其他证券交易所申请股票上市”;增加了“上市公司表决权差异安排的变更,应当按照设置表决权差异安排时有关规则规定履行相应程序并披露,变更后的安排应当符合设置时的规定。上市公司应当聘请律师事务所出具专项意见”等相关规定。

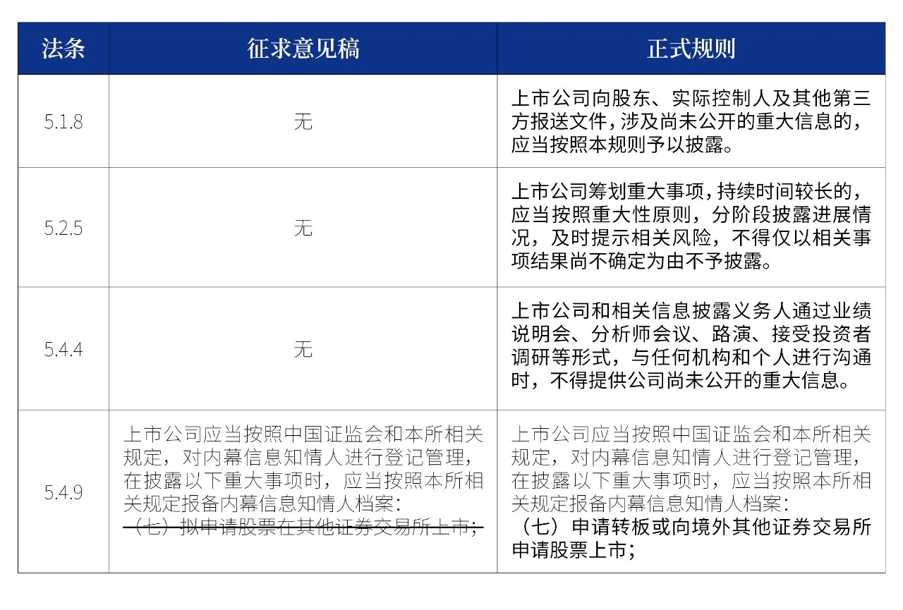
七、增加重大信息、重大事项披露以及重大信息保密义务的规定
正式规则增加了上市公司向股东、实际控制人及其他第三方报送文件,重大信息、重大事项予以披露的规定,以及重大信息的保密义务规定。

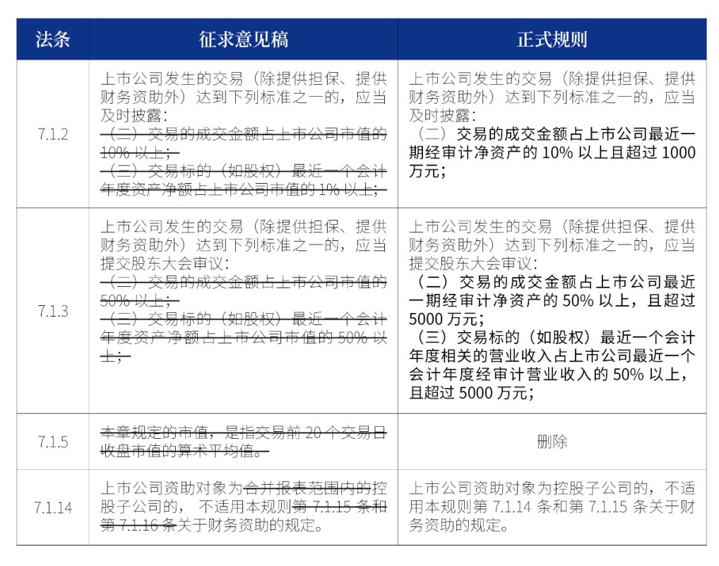
八、增加上市公司发生的交易披露、股东大会审议标准的具体限额
正式规则将征求意见稿的上市公司发生交易标准第(二)(三)种情形调整为“(二)交易的成交金额占上市公司最近一期经审计净资产的10%以上且超过1000万元”,上市公司发生的交易提交股东大会审议的标准第(二)(三)种情形调整为“超过5000万元”。

九、增加重大诉讼、仲裁等事项的披露,全国股转系统挂牌期间股权激励计划延续规定
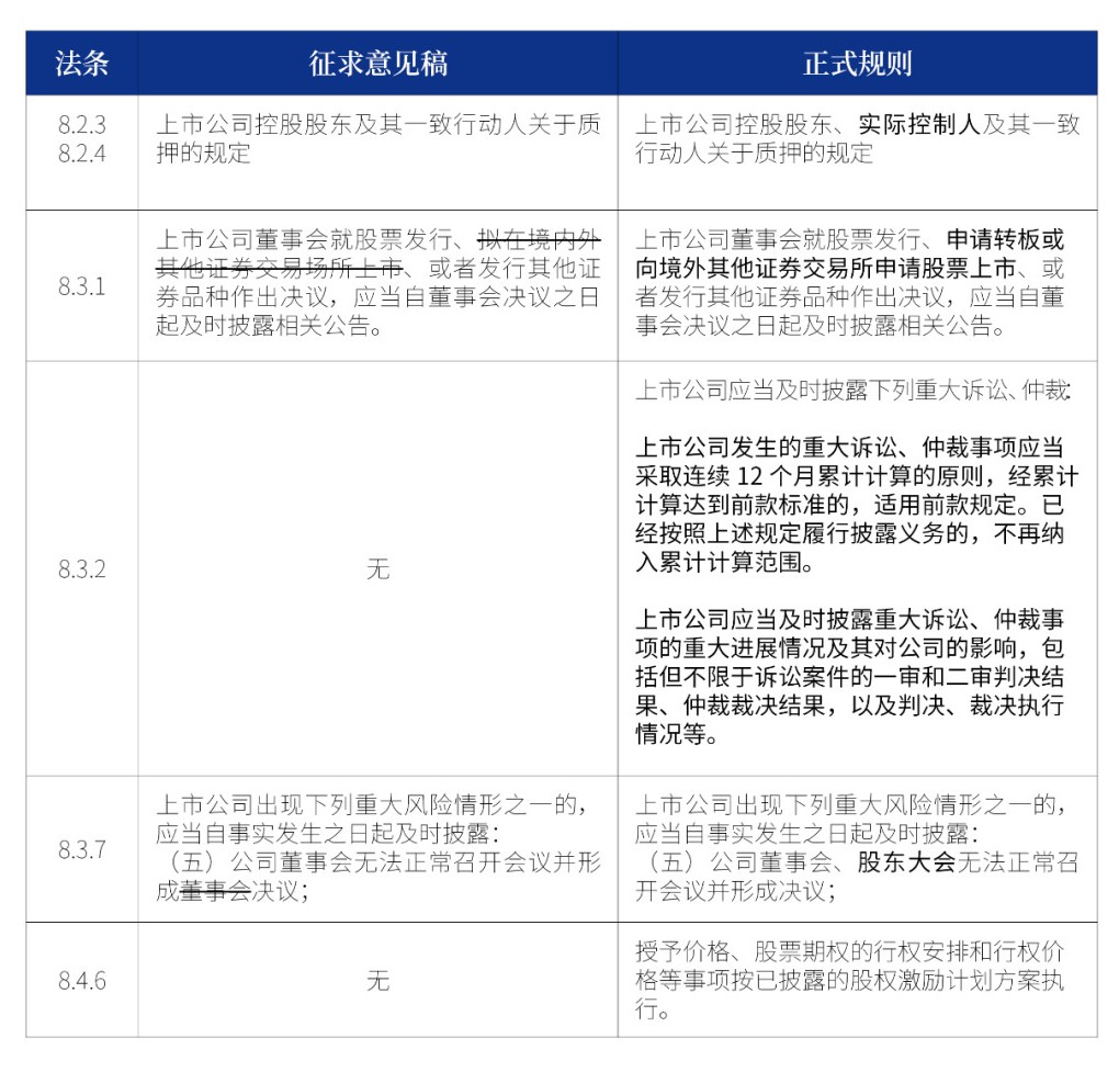
正式规则在第八章应披露的其他事项中,增加了对“实际控制人”的质押规定,对上市公司发生的重大诉讼、仲裁事项的披露,以及行权安排和行权价格的股权激励方案的延续性规定。

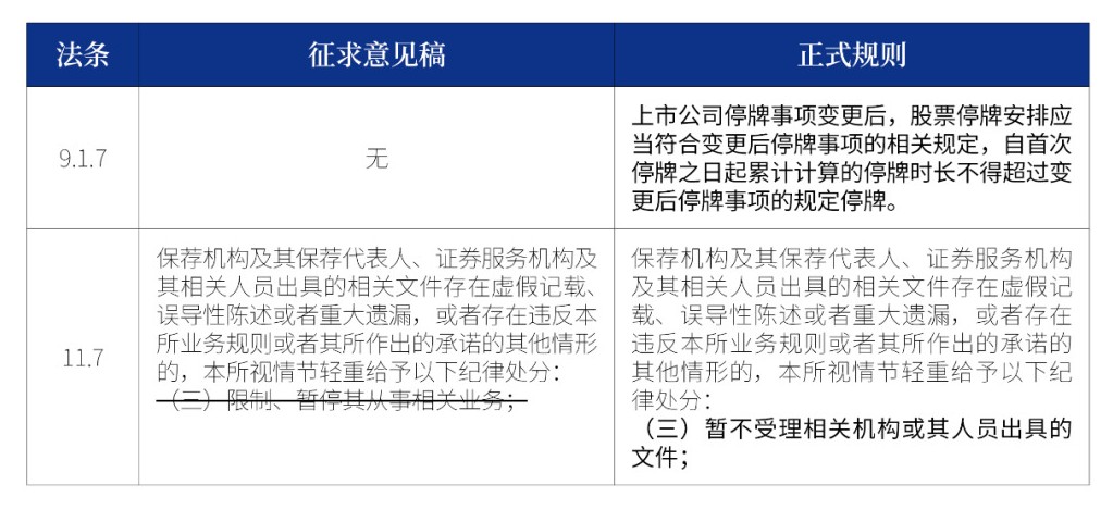
十、增加停牌事项变更后,股票停牌的相关规定等内容调整
正式规则在第九章第一节第7条增加了上市公司停牌事项变更后,股票停牌安排应当符合变更后停牌事项的相关规定等内容;第十一章第七条将征求意见稿的对保荐机构及其保荐代表人、证券服务机构及其相关人员出具的相关文件存在虚假记载、误导性陈述或者重大遗漏等情形时,给予的纪律处分第(三)种情形调整为“暂不受理相关机构或其人员出具的文件”。

结语
《上市规则》正式稿相较于征求意见稿,做了上述内容的调整,不仅规则条文设置更加合理,而且增加了披露的事项,加强了审核的力度,也更能体现北交所的《上市规则》与新三板规则之间的延续性。
可能感兴趣
专业团队
- A
- B
- C
- D
- E
- F
- G
- H
- I
- J
- K
- L
- M
- N
- O
- P
- Q
- R
- S
- T
- U
- V
- W
- X
- Y
- Z
行业研究
更多-
《全国保险行业法律健康指数报告(2015-2017)》《全国保险行业法律健康指数报告(2015-2017)》是由绿法(国际)联盟(GLGA)作为编制单位,北京市道可特律师事务所作为专业支持单位,并在外部专家团队的指导下,共同打造的资本市场行业法律健康指数报告系列研究课题之一。2017年,绿法(国际)联盟(GLGA)成功发布了其资本市场行业法律健康指数报告系列研究课题的首份研究成果,即《私募基金行业法律健康指数报告》。《保险行业法律健康指数报告》是该研究课题的第二份研究成果。 -
《央企(A股)上市公司法律健康指数报告》《央企(A股)上市公司法律健康指数报告》是目前市场上首份以法律健康为导向和评判标准的、研究央企(A股)上市公司发展健康度的指数报告,是第一份由第三方机构推出的带有公益性和学术性的央企(A股)上市公司指数报告,是研究、评价央企(A股)上市公司的一个全新视角与一项创新性举措。报告对央企(A股)上市公司的健康度做了全视角、多层次的分析和解读;报告以动态发展的数据库为支撑,在绿法(国际)联盟(GLGA)的协调下与相关监管部门、治理机构、重要行业组织、经营主体形成互动机制,围绕央企(A股)上市公司开展长期跟踪研究,努力推出对认识央企(A股)上市公司、推进央企(A股)上市公司发展具有重要影响的学术成果。 -
《全国私募基金法律健康指数报告》本次报告的目的为以私募基金行业指数的形式提供关于立法、监管、司法的洞见。绿法联盟作为首个以法律为核心要素,以研究院为依托,以互联网为平台,以国际化为视野的法律跨界联盟,一直关注立法、监管、司法将以何种方式影响私募行业。时至今日,私募基金的体量已经发展至可以和公募基金等量齐观,其发展不得不称之为迅猛。但是,私募基金高歌猛进的同时也繁芜丛杂,自2016年始,监管、立法层对私募基金更加关注,故此尝试编纂私募基金行业法律健康指数报告,以量化考察私募基金行业法律风险方面的变化。以期以史鉴今,为未来的私募基金行业发展提供一点洞见。
品牌活动
更多-
[05/28]道可特20周年系列活动丨科技驱动型企业法律服务创新论坛
在各界同仁的关心和支持下,道可特成都办公室在注册成立的半年里即取得快速发展。作为道可特二十周年系列活动之一,我们拟于2023年5月28日在成都天府新区中央法务产业大厦隆重举办“高端法律服务业创新与发展论坛暨科技驱动型企业法律服务创新论坛”。届时,行业内外的领导嘉宾、专家学者、企业高管、全国知名律所贤达和著名媒体代表,将悉数出席。 -
[05/28]道可特20周年系列活动丨高端法律服务业创新发展论坛
在各界同仁的关心和支持下,道可特成都办公室在注册成立的半年里即取得快速发展。作为道可特二十周年系列活动之一,我们拟于2023年5月28日在成都天府新区中央法务产业大厦隆重举办“高端法律服务业创新与发展论坛暨科技驱动型企业法律服务创新论坛”。届时,行业内外的领导嘉宾、专家学者、企业高管、全国知名律所贤达和著名媒体代表,将悉数出席。 -
[04/22]济南·2023年“世界知识产权日”主题论坛
在第23个世界知识产权日到来之际,作为道可特二十周年系列活动之一,由多家单位主办、北京市道可特(济南)律师事务所承办的2023年“世界知识产权日”主题论坛将在山东济南隆重举行。本届论坛以知识产权高质量发展为导向,以国内知识产权现状分析及相关热点问题为核心,以数据合规、全链条知产法律服务、专利维权、知产价值最大化为抓手,以期推动知识产权服务业全方位高质量发展。届时,来自各级司法部门领导,各级知识产权协会及律师协会领导,行业专家、学者,全国知名媒体人共聚一堂,共聚发展之智,共谋发展之策。
