北交所观察之十一 | 聚焦上市公司重大资产重组监管底层逻辑
来源: 道可特律所 时间: 2021-09-29 20:21:19 作者: 证券业务团队
摘要:针对北交所上市公司重大资产重组行为,证监会起草了《北京证券交易所上市公司重大资产重组审核规则(试行)》及配套披露规则《公开发行证券的公司信息披露内容与格式准则第X号——北京证券交易所上市公司重大资产重组》,再次将资本市场的视线聚焦到重大资产重组监管问题上。本文将对重大资产重组的监管体系进行全面分析,深入解读重大资产重组监管的重点内容,分析北交所重大资产重组监管特点,对北交所及未来重大资产重组的监管方向进行初探。
一、重大资产重组监管顶层设计
重大资产重组监管体系主要由四部分组成,包括法律、部门规章、规范性文件、自律规则。法律主要包含《证券法》、《公司法》,因其主要为原则性规定并未对重大资产重组监管作出具体指引,本文将主要从部门规章、规范性文件、自律规则三方面整体把握重大资产重组监管体系。

1. 部门规章
重大资产重组部门规章监管主要包含《上市公司重大资产重组管理办法》(以下简称《重组办法》),《重组办法》由证监会发行,参照《关于上市公司重大购买、出售、置换资产若干问题的通知》框架,主要内容为设定重大资产重组的原则和标准、重大资产重组的程序、重大资产重组的信息管理、发行股份购买资产、监督管理和法律责任,对特别重大资产重组的第二类行为进行了扩充修改。《重组办法》是证监会首次正式发布的重大资产重组监管要求,奠定了重大资产重组监管体系的基础。《重组办法》发布至今共进行了四次修订,其中2014年的《重组办法》首次在规章层面确定借壳上市的IPO发行条件和锁股条件,其后的两次修订都进一步细化了借壳上市的条件,对市场进一步放宽。
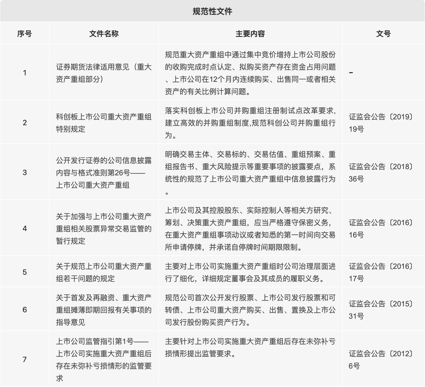
2.规范性文件
重大资产重组规范性文件监管从内容上划分主要包含借壳上市、特殊交易、重组业绩、信息披露、定价事项五大内容,主要文件有《证券期货法律适用意见》(以下简称《适用意见》)、《关于规范上市公司重大资产重组若干问题的规定》(以下简称《问题规定》等。重大资产重组主要规范性文件监管内容如下:

对比上述规定的主要内容不难看出,无论是《适用意见》还是《问题规定》,其实质都是对《重组办法》的进一步解读。上市公司重大资产重组过程往往面临着诸多问题,仅仅一部《重组办法》无法对重大资产重组中面临的繁杂问题进行规范,细化《重组办法》让其具有实操性是证监会制定一系列规范性文件的首要目的,正因如此,重大资产重组进行监管的规范性文件数量众多,对应的监管问答也层出不穷,上市公司在重大资产重组应重视对相关规范的核查,对重大资产重组行为持审慎态度。
3.自律规则
重大资产重组的自律规则监管主要是指沪深交易所、全国中小企业股份转让系统有限责任公司出台的相关规定,相关文件从类型上大致可划分为审核规则、审核业务指引、信息披露指引三大类,重大资产重组的自律规则监管三大板块体系如下表所示。

重大资产重组自律规则监管是自律监管机构针对各上市公司或中小企业重大资产重组实践过程中出台的特色性规范,往往直击上市企业或中小企业重大资产重组特性,相比部门规章更具灵活性和针对性,能够为不同上市企业在重大资产重组时面临的关键问题提供差异化指引。
二、重大资产重组监管重点透视
涉及重大资产重组的监管文件虽条目众多,但监管重点始终围绕在信息披露和审核机制上,根据科创板和创业板重大资产重组监管在信息披露和审核机制方面的规定,对重大资产重组监管重点作出如下梳理:
1.重大资产重组全面信息披露
重大资产重组监管始终坚持以信息披露为核心,力求相关主体真实、准确、完整地进行信息披露。在重大资产重组信息披露主体方面,对上市公司、交易对方,上市公司、交易对方的相关主体,独立财务顾问,证券服务机构(会计师事务所、律师事务所、资产评估机构)等对象的信息披露义务作出具体规范。
2020 年 12 月 31 日,德力西新疆交通运输集团股份有限公司(以下简称德力西)披露《重大资产购买报告书(草案)》,拟收购标的公司即东莞致宏精密模具有限公司100%股权。公司同时聘请长江证券承销保荐有限公司(以下简称长江证券)作为财务顾问,长江证券指派谌某、刘某作为项目的主要负责人。经证监会核查发现,标的公司存在信息披露不准确、内部治理不规范的情形。财务顾问未能勤勉尽责,未能发现标的公司销售订单确认不准,研发费用核算金额不准确,亦未充分关注职工薪酬体外流转以及代垫代付的完整性问题。上交所在认定财务顾问存在上述情形后即对相关人员采取监管措施,予以监管警示。
在重大资产重组信息披露的要求方面,价值判断和投资决策所必需的信息、申请文件及信息披露内容要求、披露本次交易的必须事项、标的资产信息、本次交易的必要性事项、本次交易资产定价的合理性、业绩承诺相关的信息是重点披露内容。
以标的资产信息披露监管为例,今年4月,证监会正式对天山生物并购重组中涉嫌信息披露违法违规事项作出行政处罚,责令天山生物改正,并处以30万罚款。天山生物曾因股票连续12个交易日暴涨,涨幅近500%被业内称为“妖股”,因其异常涨幅引起证监会注意,怀疑其可能存在市场操纵的行为。证监会核查后未发现天山生物市场操纵行为但却认定其存在信息披露违规。天山生物在重大资产重组阶段,标的公司大象广告刻意隐瞒与关联方发生的非经营性资金往来1.09亿元、为关联方提供担保6100万元,致使天山生物披露的《重组报告书》、《实施情况报告书》中存在重大遗漏,导致天山生物未能及时、准确、完整披露上述信息,最终受到行政处罚。
2.重大资产重组严格审核标准
重大资产重组在审核标准和认定问题上,证监会及交易所重视标的资产的性质,强调标的资产和表决权差异安排的净利润值和营业收入,强调对上市公司控股股东和实际控制人的股份持减作出限制。以标的资产审核标准为例,深沪交易所均对标的公司的净利润和营业收入作出底线要求,上市公司可以依照相关规定进行自查。今年9月,中设股份发布公告,宣布终止发行股份及支付现金购买悉地设计100%股份相关事项。重大资产重组标的公司悉地设计由于受到恒大集团商业承兑汇票逾期未能兑付的影响,营业利润不及预期,完成2021年承诺业绩存在较大不确定性,遂决定终止本次重大资产重组。中设股份通过自查发现其标的资产很大程度无法达到证监会要求,终止重大资产重组工作,及时止损。
三、北交所重大资产重组监管动向把脉
北交所已出台的重大资产重组监管文件有《北京证券交易所上市公司重大资产重组审核规则(试行)》及《公开发行证券的公司信息披露内容与格式准则第X号——北京证券交易所上市公司重大资产重组》,从整体框架来看仍紧紧围绕信息披露和审核标准两大监管重点内容。但在重大资产重组认定标准方面,北交所更加适应创新型中小企业发展特色,首次明确规定“不纳入重大资产重组管理”的行为,规定现金购买土地、厂房、机械设备等行为在能够充分说明合理性和必要性后应视为日常经营行为。与此同时,对比深沪交易所,北交所降低了对标的资产的净利润和经营收入的要求,具体标准如下图所示。

北交所对日常经营行为的细化认定、降低标的资产营收要求符合创新型中小企业生产经营特点,显示出北交所重大资产重组监管要求在吸收借鉴科创板、创业板试点经验的同时,更具适应性、包容性。中小企业应参考已有重大资产重组体系规定并结合北交所新规,不断提升可持续发展能力、抗风险能力,利用重组做大做强。
可能感兴趣
专业团队
- A
- B
- C
- D
- E
- F
- G
- H
- I
- J
- K
- L
- M
- N
- O
- P
- Q
- R
- S
- T
- U
- V
- W
- X
- Y
- Z
行业研究
更多-
《全国私募基金法律健康指数报告》本次报告的目的为以私募基金行业指数的形式提供关于立法、监管、司法的洞见。绿法联盟作为首个以法律为核心要素,以研究院为依托,以互联网为平台,以国际化为视野的法律跨界联盟,一直关注立法、监管、司法将以何种方式影响私募行业。时至今日,私募基金的体量已经发展至可以和公募基金等量齐观,其发展不得不称之为迅猛。但是,私募基金高歌猛进的同时也繁芜丛杂,自2016年始,监管、立法层对私募基金更加关注,故此尝试编纂私募基金行业法律健康指数报告,以量化考察私募基金行业法律风险方面的变化。以期以史鉴今,为未来的私募基金行业发展提供一点洞见。 -
《央企(A股)上市公司法律健康指数报告》《央企(A股)上市公司法律健康指数报告》是目前市场上首份以法律健康为导向和评判标准的、研究央企(A股)上市公司发展健康度的指数报告,是第一份由第三方机构推出的带有公益性和学术性的央企(A股)上市公司指数报告,是研究、评价央企(A股)上市公司的一个全新视角与一项创新性举措。报告对央企(A股)上市公司的健康度做了全视角、多层次的分析和解读;报告以动态发展的数据库为支撑,在绿法(国际)联盟(GLGA)的协调下与相关监管部门、治理机构、重要行业组织、经营主体形成互动机制,围绕央企(A股)上市公司开展长期跟踪研究,努力推出对认识央企(A股)上市公司、推进央企(A股)上市公司发展具有重要影响的学术成果。 -
《2018中国保险行业法律健康蓝皮书》《2018中国保险行业法律健康蓝皮书》包括上篇《保险行业法律健康指数报告》及下篇《保险行业法律专题报告》。其中,《保险行业法律健康指数报告》是由绿法(国际)联盟(GLGA)继2018年成功发布首份《保险行业法律健康指数报告》之后连续第二年发布,该指数能够综合、直观反映近三年来保险行业整体的法律健康状态。《保险行业法律专题报告》则结合近年来保险行业及保险资金运用领域法律实务,针对当下行业实务中的热点及疑难复杂问题,从法律视角予以分析和解读,以期为保险行业及保险资金运用的合法合规发展提供一些意见和建议。
品牌活动
更多-
[05/28]道可特20周年系列活动丨科技驱动型企业法律服务创新论坛
在各界同仁的关心和支持下,道可特成都办公室在注册成立的半年里即取得快速发展。作为道可特二十周年系列活动之一,我们拟于2023年5月28日在成都天府新区中央法务产业大厦隆重举办“高端法律服务业创新与发展论坛暨科技驱动型企业法律服务创新论坛”。届时,行业内外的领导嘉宾、专家学者、企业高管、全国知名律所贤达和著名媒体代表,将悉数出席。 -
[05/28]道可特20周年系列活动丨高端法律服务业创新发展论坛
在各界同仁的关心和支持下,道可特成都办公室在注册成立的半年里即取得快速发展。作为道可特二十周年系列活动之一,我们拟于2023年5月28日在成都天府新区中央法务产业大厦隆重举办“高端法律服务业创新与发展论坛暨科技驱动型企业法律服务创新论坛”。届时,行业内外的领导嘉宾、专家学者、企业高管、全国知名律所贤达和著名媒体代表,将悉数出席。 -
[04/22]济南·2023年“世界知识产权日”主题论坛
在第23个世界知识产权日到来之际,作为道可特二十周年系列活动之一,由多家单位主办、北京市道可特(济南)律师事务所承办的2023年“世界知识产权日”主题论坛将在山东济南隆重举行。本届论坛以知识产权高质量发展为导向,以国内知识产权现状分析及相关热点问题为核心,以数据合规、全链条知产法律服务、专利维权、知产价值最大化为抓手,以期推动知识产权服务业全方位高质量发展。届时,来自各级司法部门领导,各级知识产权协会及律师协会领导,行业专家、学者,全国知名媒体人共聚一堂,共聚发展之智,共谋发展之策。
