北交所观察之八 | 强监管环境下的《北交所招股说明书准则》法律审查要点解读
来源: 道可特律所 时间: 2021-09-24 20:35:56 作者: 证券业务团队
摘要:在资本市场强监管的大背景下,北交所的相关政策必然要延续强监管要求。作为北交所监管框架的一环,《北交所招股说明书准则》展现了强监管背景下,监管部门对北交所上市公司募资信息披露的基本思路。本文主要对《北交所招股说明书准则》中的法律审查相关要点进行解读,这些要点包括对(一)新三板挂牌情况;(二)特殊投资约定条款;(三)公司关键资源要素;(四)募集资金用途的法律关注。
自北京证券交易所成立以来,证监会紧锣密鼓地出台了一系列政策法规,北交所的制度“大厦”已见雏形。为进一步完善这座“大厦”,夯实制度基础,保障相关改革措施落地,中国证监会于2021年9月17日发布了《公开发行证券的公司信息披露内容与格式准则第X号——北京证券交易所公司招股说明书》(征求意见稿)(以下简称《北交所招股说明书准则》或“北交所准则”)等多件规范性文件,使制度落地为可以适用的具体标准,为尚为钢筋骨架的制度“大厦”填充了水泥和砖瓦。
为了更好地在实务中参照适用《招股说明书准则》,我们有必要对北交所准则中体现的法律细节进行进一步梳理。本文将通过对比《公开发行证券的公司信息披露内容与格式准则第41号——科创板公司招股说明书》(以下简称《科创板招股说明书准则》或“科创板准则”),考察北交所准则所关注的法律审核要点,剖析北交所在上市招股时所应着重披露的重要信息,并力所能及地分析监管部门在企业招股上市阶段可能关注的法律要点问题。
要点一:明确了对新三板挂牌情况的信息披露要求

北交所准则与科创板准则皆对发行人在其他证券市场的上市、挂牌情况提出了信息披露的要求。由于科创板的相对独立地位,该条规则对拟于科创板上市的公司来说实为“名存实亡”,而由于北交所拟上市公司全部源于“新三板”的特殊原因,北交所准则对发行人在“新三板”的挂牌情况提出了更加明确、具体的信息披露要求。除了挂牌期间股票的基本信息,以及中介机构的变化情况外,北交所准则还要求拟上市公司披露:
(一)股票的交易方式
根据《全国中小企业股份转让系统股票交易方式确定及变更指引》,新三板股票的交易方式包括做市交易方式、集合竞价交易方式和连续竞价交易方式。不同的交易方式可能会对股票流动性和定价等因素产生影响。因此股票的交易方式和变动情况首先被要求予以披露。
(二)报告期内的发行融资情况与重大资产重组情况
北交所准则要求明确披露报告期内的再融资情况,包括发行方式、金额、资金用途等;并要求明确披露公司报告期内的重大资产重组情况,包括重大资产重组对发行人业务和管理、股权结构及经营业绩的影响。这体现了监管机关对拟上市公司全生命周期的强监管要求:公司自挂牌新三板之日,便进入了“制度之笼”。
(三)报告期内的控制权变动及股利分配情况
在“新三板”挂牌阶段,公司控制权变更及股利分配情况即属于需要披露的重要信息,直接影响公司的持续经营能力。北交所准则继续要求对上述情况在招股说明书中进行全面披露。
虽然北交所准则对“新三板”挂牌情况披露的相关要求采取了不设“兜底条款”的列举模式,但并不代表准则中规定的八项内容是拟上市公司应当披露的全部信息。对于挂牌期间存在的通报批评、公开谴责、出具警示函等信息,以及其他类型的重要交易,也难免会成为需要披露的对象。上述规则无一不向北交所拟上市公司表明:挂牌“新三板”,仅仅是开始。
要点二:特殊投资约定可能产生的法律风险

公司控制权的稳定直接影响了公司的持续经营能力。由于特殊投资条款等股权协议安排的存在,导致公司控制权可能产生不利于公司持续经营的变化。因此,在沿用“新三板”上市信息披露规则的基础上,北交所准则明确要求对特殊投资条款等可能导致公司股权结构变化的事项予以披露,并应同时说明其对公司经营状况、财务状况和控制权变化的影响。
这些特殊投资条款可能包括共同出售条款、强制随售条款、反摊薄条款、对赌条款等等。对于这些五花八门的条款安排,拟上市公司除了应当披露条款的全部内容外,监管部门还会着重要求说明此类条款是否为协议各方的真实意思表示、是否经过相关决议机构审查通过、是否存在违反监管要求的约定等,律师应当着重审核此类条款安排是否存在上述问题。
根据《挂牌公司股票发行常见问题解答(四)——特殊投资条款》的规定,特殊投资条款不得存在以下问题:
(一)挂牌公司作为特殊投资条款所属协议的当事人,但投资者以非现金资产认购或发行目的为股权激励等情形中,挂牌公司作为受益人的除外;
(二)限制挂牌公司未来股票发行融资的价格或发行对象;
(三)强制要求挂牌公司进行权益分派,或者不能进行权益分派;
(四)挂牌公司未来再融资时,如果新投资方与挂牌公司约定了优于本次发行的特殊投资条款,则相关条款自动适用于本次发行认购方;
(五)发行认购方有权不经挂牌公司内部决策程序直接向挂牌公司派驻董事,或者派驻的董事对挂牌公司经营决策享有一票否决权;
(六)不符合相关法律法规规定的优先清算权、查阅权、知情权等条款;
(七)触发条件与挂牌公司市值挂钩;
(八)其他损害挂牌公司或者其股东合法权益的特殊投资条款。
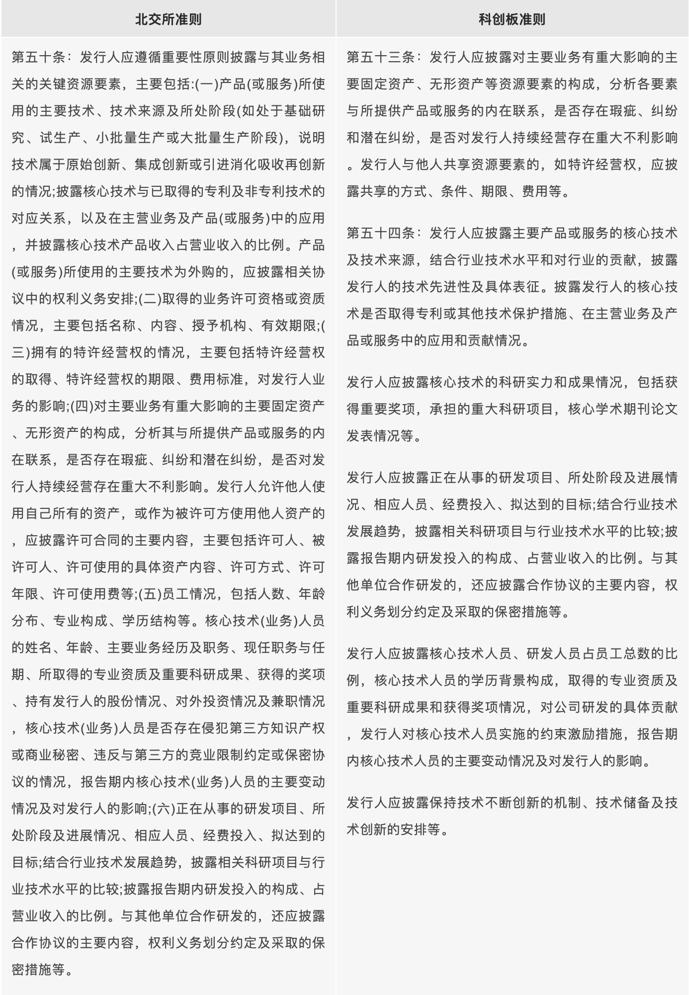
要点三:公司关键资源要素的法律风险

公司的关键资源要素是企业的重要禀赋,是影响企业持续经营能力、未来发展状况的决定性因素。正是因为企业内部有形资源、无形资源以及积累的知识等关键资源要素在企业间存在差异,资源优势会产生企业竞争优势,企业具有的有价值性、稀缺性、知识性和不可复制性以及以低于价值的价格获取的资源,可以产生成本低或差异化高的产品,是企业获得持续竞争优势以及成功的关键因素,企业竞争力就体现在这些特殊的资源体系中。因此,对公司的关键资源要素进行具体、明确的信息披露,是拟上市公司的义务之所在。
北交所准则与科创板准则对公司关键资源要求都提出了信息披露要求。通过整理,我们不难发现监管部门所关注的焦点主要集中于公司的无形资产情况上,包括产品关键技术、业务许可证、特许经营权、核心人员、研发投入等等。
对于关键资源要素,应当关注以下重点法律问题:
(一)对于产品关键技术来自于外购专利技术的,律师应当着重关注专利实施许可协议、专利转让协议等相关协议中的权利义务安排等。对于存在许可权即将到期、存在排他许可等可能影响公司持续经营能力的问题,应当重点排查。
(二)对业务许可证、特许经营权等需要相关政府监管部门审批并许可后经营的,律师应着重关注相关证照的取得是否按照法律规定的程序履行,是否存在潜在的许可可能被收回、被撤销等不利影响等。
(三)结合具体业务,律师应当关注企业资产是否存在潜在的权利瑕疵:例如土地使用权取得未依照法定程序、重要设备几乎全部通过租赁取得,且租赁权即将到期等。
(四)核心人员是否存在违反与第三方保密协议或竞业限制、侵犯第三方知识产权、侵犯第三方商业秘密的情况。对于核心技术人员,可关注其为公司带来的关键技术是否已与之前单位进行了明确分割等;对于核心业务人员,可关注其名下客户是否与之前单位存在业务往来等。
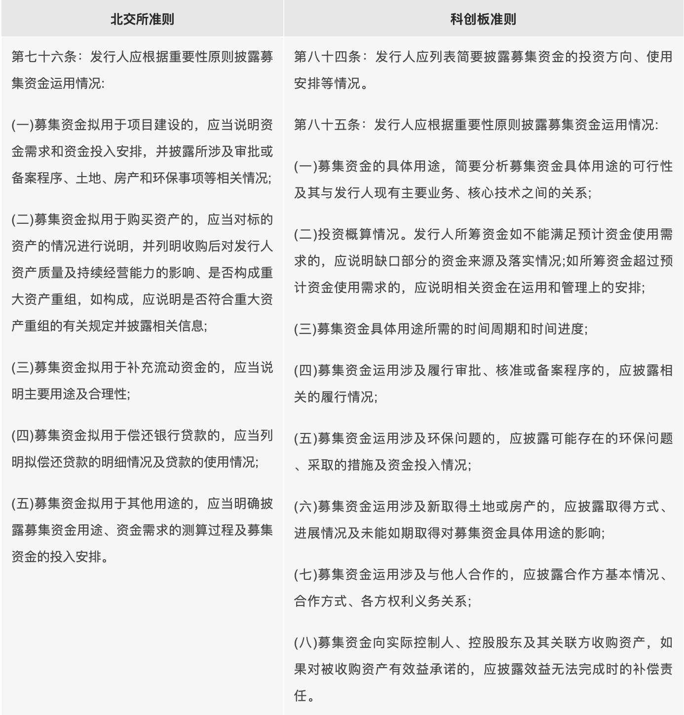
要点四:明确募集资金运用的披露要求

募集资金的用途直接决定了底层资产的内容和性质,也反映了公司目前的经营状况与未来的发展,一般是投资者投入资金前着重关注的问题。招股说明书中募集资金用途的披露是公司向市场发送信号的重要手段,而较高的募集资金用途披露程度可以发挥桥梁作用,减少公司和投资者之间的信息不对称性,从而降低股票发行抑价。因此,如果募集资金的实际用途与投资者所了解的情况不一致,或者根本无法被投资者明确了解,既不利于投资者利益保护,也无法帮助企业募集足够的资金。
相比于科创板准则采取的以“涉及问题”为导向的募集资金信息披露规则,北交所准则沿用了精选层挂牌企业招股说明书的要求,采取以“资金募集用途”为导向的披露原则,规定拟上市企业应当对募集资金的实际用途进行明确披露。
北交所根据募集资金的用途,将其分类为项目建设、购买资产、补充流动性、偿还贷款和其他五类,并分别作出了具体的要求。具体而言:
(一)项目建设包括固定资产建设,也包括新产品开发、技术研发等无形资产项目投入。公司应当披露项目开发的具体进度和时间表,律师应当对开发前的前置许可等内容进行审查等。
(二)购买资产的,包括购买固定资产、购买专利许可、土地使用权等无形资产,也包括向其他企业增资或进行股份收购,可关注购买资产后对持续经营能力的影响,例如是否会产生额外的管理投入、是否会产生额外的债务压力、是否会导致企业的主营业务发生变化等。律师则主要应当关注背后交易的真实性,例如交易合同订立是否真实,是否存在可能的合同风险等。
(三)用于补充流动性或偿还贷款等一般用途,应结合公司行业特点、现有规模及成长性、资金周转速度等因素,披露募资规模的合理性;用于偿还银行贷款的,应结合银行信贷及债权融资环境、公司偿债风险控制目标等说明偿还银行贷款后公司负债结构合理性等。
可能感兴趣
专业团队
- A
- B
- C
- D
- E
- F
- G
- H
- I
- J
- K
- L
- M
- N
- O
- P
- Q
- R
- S
- T
- U
- V
- W
- X
- Y
- Z
行业研究
更多-
《2018中国不良资产蓝皮书》绿法联盟研究院基于对整体不良资产行业进行深入的考察、研究的基础上,与北京市道可特律师事务所共同编制了《2018中国不良资产蓝皮书》,希望能够对行业带来指导,也能体现不良资产行业本身的创新,具有一定的学术性和公益性。 -
《央企(A股)上市公司法律健康指数报告》《央企(A股)上市公司法律健康指数报告》是目前市场上首份以法律健康为导向和评判标准的、研究央企(A股)上市公司发展健康度的指数报告,是第一份由第三方机构推出的带有公益性和学术性的央企(A股)上市公司指数报告,是研究、评价央企(A股)上市公司的一个全新视角与一项创新性举措。报告对央企(A股)上市公司的健康度做了全视角、多层次的分析和解读;报告以动态发展的数据库为支撑,在绿法(国际)联盟(GLGA)的协调下与相关监管部门、治理机构、重要行业组织、经营主体形成互动机制,围绕央企(A股)上市公司开展长期跟踪研究,努力推出对认识央企(A股)上市公司、推进央企(A股)上市公司发展具有重要影响的学术成果。 -
《2018中国保险行业法律健康蓝皮书》《2018中国保险行业法律健康蓝皮书》包括上篇《保险行业法律健康指数报告》及下篇《保险行业法律专题报告》。其中,《保险行业法律健康指数报告》是由绿法(国际)联盟(GLGA)继2018年成功发布首份《保险行业法律健康指数报告》之后连续第二年发布,该指数能够综合、直观反映近三年来保险行业整体的法律健康状态。《保险行业法律专题报告》则结合近年来保险行业及保险资金运用领域法律实务,针对当下行业实务中的热点及疑难复杂问题,从法律视角予以分析和解读,以期为保险行业及保险资金运用的合法合规发展提供一些意见和建议。
品牌活动
更多-
[05/28]道可特20周年系列活动丨科技驱动型企业法律服务创新论坛
在各界同仁的关心和支持下,道可特成都办公室在注册成立的半年里即取得快速发展。作为道可特二十周年系列活动之一,我们拟于2023年5月28日在成都天府新区中央法务产业大厦隆重举办“高端法律服务业创新与发展论坛暨科技驱动型企业法律服务创新论坛”。届时,行业内外的领导嘉宾、专家学者、企业高管、全国知名律所贤达和著名媒体代表,将悉数出席。 -
[05/28]道可特20周年系列活动丨高端法律服务业创新发展论坛
在各界同仁的关心和支持下,道可特成都办公室在注册成立的半年里即取得快速发展。作为道可特二十周年系列活动之一,我们拟于2023年5月28日在成都天府新区中央法务产业大厦隆重举办“高端法律服务业创新与发展论坛暨科技驱动型企业法律服务创新论坛”。届时,行业内外的领导嘉宾、专家学者、企业高管、全国知名律所贤达和著名媒体代表,将悉数出席。 -
[04/22]济南·2023年“世界知识产权日”主题论坛
在第23个世界知识产权日到来之际,作为道可特二十周年系列活动之一,由多家单位主办、北京市道可特(济南)律师事务所承办的2023年“世界知识产权日”主题论坛将在山东济南隆重举行。本届论坛以知识产权高质量发展为导向,以国内知识产权现状分析及相关热点问题为核心,以数据合规、全链条知产法律服务、专利维权、知产价值最大化为抓手,以期推动知识产权服务业全方位高质量发展。届时,来自各级司法部门领导,各级知识产权协会及律师协会领导,行业专家、学者,全国知名媒体人共聚一堂,共聚发展之智,共谋发展之策。
