道可特研究丨健康医疗数据共享合规之道
来源: 道可特律所 时间: 2021-09-24 20:21:14 作者: 数据合规团队
场景一:电子病历共享
2018年年初,北京市共有30家试点医院实现了电子病历共享调阅,患者在这30家医院中的任意一家就诊后,再到其他29家医院就诊,医生可随时调取患者既往一段时间的检验检查结果、主要诊断、用药、手术情况等信息,无需患者再次提供。
场景二:居民健康档案共享
《上海市居民电子健康档案服务规范(2020版)》规定,市、区卫生健康行政部门应充分利用居民健康档案信息,对管辖范围内居民主要健康问题、主要健康需求与现有资源供给满足情况予以分析梳理,作为确定辖区卫生健康重点、制订区域卫生规划、统筹医疗资源配置、对医疗健康服务开展评价的依据。
场景三:医疗数据商保对接共享
商保结算平台打通医院和保险公司的数据信息库后,患者住院时填写相关申请,出院时医院会将治疗费用、门诊数据、急诊数据和住院数据等信息推送至后台,商业保险公司核赔人员再对患者医疗数据资料进行审核,审核成功后患者出院结算时实现“秒”赔。
上述三个场景分别代表健康医疗数据共享的医院间互联互通应用场景、政府管理应用场景、商业化应用场景。对于健康医疗数据的控制者(主要为医疗机构)来说,数据共享应用方案的设计、实施须在每一个环节中避免侵害到患者的个人信息权利,如何合规地使方案落地运行是一道难题。本文主要站在健康医疗数据控制者的角度,结合既有规定以及我们的项目服务经验,提炼通常的共享应用之道,主要为四个方面:
• 数据分级;
• 数据共享的合法性基础;
• 数据共享的方式;
• 数据共享的要求。
一、数据分级
基于数据的敏感程度、等级保护不同,数据共享的范围、方式、要求也相应不同。因此,首先有必要对数据控制者所掌握的数据按照类别进行划分,并按照重要程序、敏感程度对数据进行分级,或者说数据分类服务于数据分级。
基于《个人信息保护法》、《人类遗传资源管理条例》等对不同类别信息的规定,可将健康医疗数据划分成5级:
• 人类遗传资源数据
• 敏感个人信息
• 一般个人信息
• 匿名化数据
• 机构数据
第1级,人类遗传资源数据
涉及人类遗传资源数据(包括含有人体基因组、基因等遗传物质的器官、组织、细胞等遗传材料以及利用人类遗传资源材料产生的数据),数据控制者应按照《人类遗传资源管理条例》的规定执行。
第2级,敏感个人信息
《个人信息保护法》第二十八条第一款规定:“敏感个人信息是一旦泄露或者非法使用,容易导致自然人的人格尊严受到侵害或者人身、财产安全受到危害的个人信息,包括生物识别、宗教信仰、特定身份、医疗健康、金融账户、行踪轨迹等信息,以及不满十四周岁未成年人的个人信息。”根据该定义,健康医疗数据中的个人属性数据(例如个人身份信息、生物识别信息)、健康状况数据(例如既往病史、人体微生物检测)、医疗应用数据(例如用药信息、病程记录)、医疗支付数据(例如医保支付信息、交易金额)大多数属于敏感个人信息。对于敏感个人信息的处理(包括共享),《个人信息保护法》设专节特殊规定。
第3级,一般个人信息
除敏感个人信息外,健康医疗数据中已识别或者可识别的自然人有关的各种信息属于一般个人信息。对其处理(包括共享),也应按照《个人信息保护法》的相关规定进行。
第4级,匿名化数据
《个人信息保护法》对个人信息的定义中不包括匿名化处理后的信息,对其进行共享无需考虑《个人信息保护法》的系列规定。所谓匿名化处理后的数据,是指个人信息经过处理无法识别特定自然人且不能复原的数据。通常而言,公共卫生数据(例如环境卫生数据、传染病疫情数据、疾病监测数据、疾病预防数据、出生死亡数据等)即属于匿名化数据。
第5级,机构运营数据
与患者、自然人无关的信息都属于该类数据,如医院运营数据、剩余床位信息、剩余可就诊号源信息。
当然,医疗机构等数据控制者宜根据其所管辖数据的类型、特性、规模以及机构特性等因素,综合考虑本机构数据安全管理的总体目标和安全策略要求,按照一定的颗粒度对数据进行合理的梳理、归类和细分,最终确定数据分级清单。
二、数据共享的合法性基础
在数据分级的基础上,我们分别分析各级数据共享的合法性基础。
第1级数据,其共享的合法性基础规定于《人类遗传资源管理条例》,该条例第三章分别就境内机构、外方单位利用人类遗传资源开展研究开发活动作了原则性规定,具体实施细则还有待行政规章、规范性文件进行细化。
第2级数据与第3级数据事关个人信息,梳理《个人信息保护法》,其共享合法性基础有以下三点:
1. 取得个人的同意。根据《个人信息保护法》第二十三条的规定,第2级数据与第3级数据如共享给其他数据处理者,都须取得个人的单独同意。所谓单独同意,区别于一揽子概括式同意,而是针对特定事项的同意。
2. 履行法定职责或者法定义务所必需。法定职责中的“法”是广义的法,既包括全国人大及其常委会颁布的法律,也包括行政法规、地方性法规、部门规章和地方政府规章等规范性法律文件。法定义务不同于法定职责,前者则限于普通的民事主体即自然人、法人和非法人组织,后者仅指公权力机关即国家机关以及法律法规授权的具有管理公共事务职能的组织。本文首部医院间的电子病历共享,如系相关主管部门以规范性文件规定,则医院共享电子病历系履行法定职责行为,无须取得个人同意。
3. 应对突发公共卫生事件或者紧急情况所必需。法益具有位阶,特殊情况下,个人权利应让位于公共利益。《国家突发公共卫生事件应急预案》即规定:未发生突发公共卫生事件的地区应根据其他地区发生事件的性质、特点、发生区域和发展趋势,须重点做好的工作之一为密切保持与事件发生地区的联系、及时获取相关信息。该种情形下,相关个人信息的共享也无须取得个人同意。
第4级数据,相关规定鼓励充分利用、为社会和公众服务,其共享的合法性基础主要是单位内部的审批,由数据控制机构根据具体情况判断是否可以公开。《全国卫生统计工作管理办法》第二十五条规定:“卫生行政部门、卫生事业单位内其他机构公布业务统计数字,必须经本部门、本单位统计机构或综合统计工作所在机构审核。”
第5级数据,在法律性质上主要为医疗卫生机构在提供社会公共服务过程中制作、获取的信息,其共享的合法性基础见之于主管部门的规定:《国家卫生计生委办公厅关于印发医院、计划生育技术服务机构等9类医疗卫生机构信息公开目录的通知》(国卫办政务发〔2015〕12号)。
三、数据共享的方式
实践中的数据共享方式主要有两种。
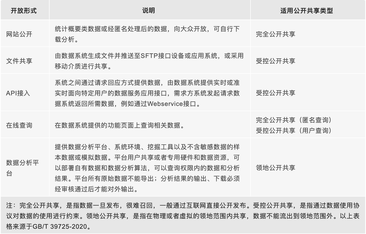
在国家标准GB/T 39725-2020《健康医疗数据安全指南》中,数据共享的五种方式及说明、适用类型见下表:

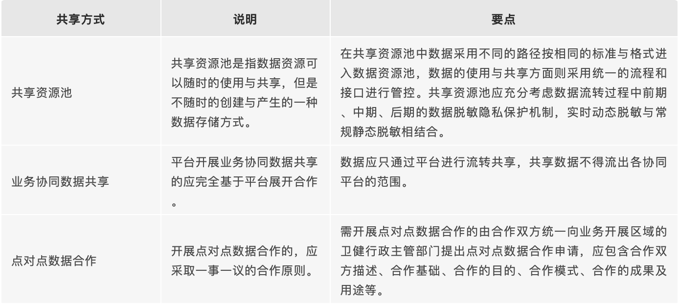
在地方标准方面T/SHIA 8—2020《四川省健康医疗大数据共享应用指南》中,三种数据共享方式、说明及要点整理如下:

四、数据共享的要求
商保对接、临床科研、患者查询、远程医疗等不同应用场景在共享数据的级别、用途、对象都有差别,因而涉及数据共享的具体要求也有诸多差异。一般而言,共性上的数据共享要求主要有以下几点:
1、合理确定数据处理的操作权限。信息共享系统中不同操作人员应具有不同的操作权限,从信息安全来说不应该随意进行系统的操作授权,确保在数据共享传递中不向非权限主体透露敏感信息。
2、采取相应的加密、去标识化等安全技术措施。在一些公共场所,发生过经由信息系统透露患者隐私的情况,信息系统在显示患者信息或语音播放信息时,应通过特殊符号、加工处理的语音来通知患者。医疗机构宜尽可能采用替换、重排、截断或掩码等去标识化技术对患者信息进行去标识化处理。详细要求可参考GBT 37964-2019《个人信息去标识化指南》。
3、数据共享影响评估。鉴于健康医疗数据涉及大量的个人敏感信息,因此须按照《个人信息保护法》规定进行个人信息保护影响评估,并对数据共享处理过程进行记录。包括以下内容:个人信息的处理目的、处理方式等是否合法、正当、必要;对个人权益的影响及安全风险;所采取的保护措施是否合法、有效并与风险程度相适应。
4、书面约束数据使用者。以商保对接数据共享场景为例,医疗机构应对数据对接的方案进行安全评估,通过协议约定与商业保险公司针对所披露的健康医疗数据各自承担的安全责任,明确向商业保险公司披露健康医疗的信息内容与范围,包括健康医疗数据的使用范围、健康医疗数据的种类、健康医疗数据的使用方式、健康医疗数据的使用期限等。
可能感兴趣
专业团队
- A
- B
- C
- D
- E
- F
- G
- H
- I
- J
- K
- L
- M
- N
- O
- P
- Q
- R
- S
- T
- U
- V
- W
- X
- Y
- Z
行业研究
更多-
《2018中国保险行业法律健康蓝皮书》《2018中国保险行业法律健康蓝皮书》包括上篇《保险行业法律健康指数报告》及下篇《保险行业法律专题报告》。其中,《保险行业法律健康指数报告》是由绿法(国际)联盟(GLGA)继2018年成功发布首份《保险行业法律健康指数报告》之后连续第二年发布,该指数能够综合、直观反映近三年来保险行业整体的法律健康状态。《保险行业法律专题报告》则结合近年来保险行业及保险资金运用领域法律实务,针对当下行业实务中的热点及疑难复杂问题,从法律视角予以分析和解读,以期为保险行业及保险资金运用的合法合规发展提供一些意见和建议。 -
《央企(A股)上市公司法律健康指数报告》《央企(A股)上市公司法律健康指数报告》是目前市场上首份以法律健康为导向和评判标准的、研究央企(A股)上市公司发展健康度的指数报告,是第一份由第三方机构推出的带有公益性和学术性的央企(A股)上市公司指数报告,是研究、评价央企(A股)上市公司的一个全新视角与一项创新性举措。报告对央企(A股)上市公司的健康度做了全视角、多层次的分析和解读;报告以动态发展的数据库为支撑,在绿法(国际)联盟(GLGA)的协调下与相关监管部门、治理机构、重要行业组织、经营主体形成互动机制,围绕央企(A股)上市公司开展长期跟踪研究,努力推出对认识央企(A股)上市公司、推进央企(A股)上市公司发展具有重要影响的学术成果。 -
《全国保险行业法律健康指数报告(2015-2017)》《全国保险行业法律健康指数报告(2015-2017)》是由绿法(国际)联盟(GLGA)作为编制单位,北京市道可特律师事务所作为专业支持单位,并在外部专家团队的指导下,共同打造的资本市场行业法律健康指数报告系列研究课题之一。2017年,绿法(国际)联盟(GLGA)成功发布了其资本市场行业法律健康指数报告系列研究课题的首份研究成果,即《私募基金行业法律健康指数报告》。《保险行业法律健康指数报告》是该研究课题的第二份研究成果。
品牌活动
更多-
[05/28]道可特20周年系列活动丨科技驱动型企业法律服务创新论坛
在各界同仁的关心和支持下,道可特成都办公室在注册成立的半年里即取得快速发展。作为道可特二十周年系列活动之一,我们拟于2023年5月28日在成都天府新区中央法务产业大厦隆重举办“高端法律服务业创新与发展论坛暨科技驱动型企业法律服务创新论坛”。届时,行业内外的领导嘉宾、专家学者、企业高管、全国知名律所贤达和著名媒体代表,将悉数出席。 -
[05/28]道可特20周年系列活动丨高端法律服务业创新发展论坛
在各界同仁的关心和支持下,道可特成都办公室在注册成立的半年里即取得快速发展。作为道可特二十周年系列活动之一,我们拟于2023年5月28日在成都天府新区中央法务产业大厦隆重举办“高端法律服务业创新与发展论坛暨科技驱动型企业法律服务创新论坛”。届时,行业内外的领导嘉宾、专家学者、企业高管、全国知名律所贤达和著名媒体代表,将悉数出席。 -
[04/22]济南·2023年“世界知识产权日”主题论坛
在第23个世界知识产权日到来之际,作为道可特二十周年系列活动之一,由多家单位主办、北京市道可特(济南)律师事务所承办的2023年“世界知识产权日”主题论坛将在山东济南隆重举行。本届论坛以知识产权高质量发展为导向,以国内知识产权现状分析及相关热点问题为核心,以数据合规、全链条知产法律服务、专利维权、知产价值最大化为抓手,以期推动知识产权服务业全方位高质量发展。届时,来自各级司法部门领导,各级知识产权协会及律师协会领导,行业专家、学者,全国知名媒体人共聚一堂,共聚发展之智,共谋发展之策。
