北交所观察之五 | 链接深沪交易所,北交所持续监管办法的“延续”与“发展”
来源: 道可特律所 时间: 2021-09-15 21:28:43 作者: 证券业务团队
摘要
为深化新三板改革、将精选层变更设立为北京证券交易所(以下简称北交所)的总体要求,为规范北交所上市公司相关各方行为,证监会起草了《北京证券交易所上市公司持续监管办法(试行)》(以下简称《持续监管办法》),本文将从《持续监管办法》基本框架、监管要点、具体措施的要三个层面进行解读,并通过对比精选层监管规则,分析北交所监管特点,为中小企业北交所上市提供监管层面的法律建议。
为贯彻落实习近平总书记关于“深化新三板改革,设立北京证券交易所”的重要指示精神和党中央、国务院的决策部署,为完善顶层设计,证监会以《证券法》《公司法》等法律法规为依据,在延续现行上市公司持续监管规则的基础上,结合北交所上市公司特点,作出针对性的监管制度安排,起草了《持续监管办法》,为中小企业在北交所上市提供了公司治理的规范指引。
一、“延续”与“发展”:持续监管办法的实践蓝图
持续监管办法整体看来主要包含两大基本思路:
一是延续,持续监管办法针对市场功能和市场主体的基本权利义务的要求基本延续了沪深交易所的监管标准,参考沪深交易所的基本框架,构建了总则、公司治理、信息披露、股份减持、股权激励、重大资产重组、其他事项、附则等八个章节,严格遵循现有法律框架,并完善制度可行性,与现行上市公司主要安排接轨,落实了市场主体的法律责任。
二是发展,持续监管办法在结合沪深交易所上市公司在长期监管下的实践经验,以及中小企业规模较小、资金不足的特点,更加注重平衡企业合规成本的差异化制度,通过完善市场约束机制与公司自我治理两大手段的监管机制,努力为中小企业减负,提升了制度的可操作性和适应性。

二、“坚守”与“出新”:北交所持续监管的包容性探索
北交所持续监管办法对公司治理、信息披露、股份减持、股权激励、重大资产重组等事项进行了详细的规定,笔者现对持续监管办法中的监管主要内容作出如下分析:

1. 公司治理
持续监管办法在公司治理层面规定三会运作、独立董事任选机制,进一步压实控股股东和实际控制人的主体责任,并特别规定了董事会专门委员会制度,鼓励上市公司根据需要设立审计、战略、提名、薪酬与考核等专门委员会,并规定专门委员会对董事会负责,依照公司章程和董事会授权履行职责。对于专门委员会成员有了硬性规定,必须全部由董事构成,并且其中审计委员会、提名委员会、薪酬与考核委员会中独立董事应当占多数并担任召集人,对于专业性更强的审计委员会也有了更细节的要求,审计委员会召集人应当为会计专业人士。
本规定借鉴了沪深交易所的上市公司要求设立审计委员会的监管要求,虽在北交所持续监管办法中仅是倡议性规定,但值得中小企业关注的是,该规则是北交所关注上市公司监管科学性、专业性的重要信号,在具备条件的情况下,建议中小企业在北交所上市前建立相应的专门委员会,以适应上市、转板需要。
2. 信息披露
持续监管办法借鉴创业板、科创板的监管机制,规定了控股股东和实际控制人的配合义务,并且对重大事项披露规定特殊情况说明制度。在适用中国证监会、北交所信息披露规定可能导致难以反映经营活动的实际情况、难以符合行业监管要求的情况下,披露义务人在充分说明原因和替代方案后,可对有关规定暂缓适用或免于适用。
关于信息披露的内容,北交所持续监管办法基本平移了《科创板上市公司持续监管办法》,中小企业在适应北交所上市时应充分借鉴科创板、创业板上市已有经验,充分履行信息披露义务。
3. 股份减持
持续监管办法对于股份持减规定了预先披露制度,预先披露制度要求持股百分之五以上股东、实际控制人、董事、监事、高级管理人员规定了首次卖出的十五个交易日前的披露义务,对于拟在三个月内通过北交所集中竞价交易减持股份的总数超过公司股份总数百分之一的,持续监管办法规定了更为宽限的披露时间,须在首次卖出的三十个交易日前进行披露。
预先披露制度是北交所考虑到上市公司全范围从公开市场产生,通过减持进行套利的空间有限,放宽对主要股东、实际控制人和董监高减持时间和减持数量的限制,有利于做好减持与限售之间的平衡,使中小企业适应北交所上市。
4. 股权激励

持续监管办法在股权激励制度设计上考虑到中小企业实际需求,规定了灵活的股权激励形式。
首先在激励对象方面,除对单独或合计持有股份百分之五以上的一定条件的股东、实际控制人可以成为激励对象外,上述人员的近亲属作为公司董事、高级管理人员、核心技术人员或者核心业务人员的也可以成为股权激励的对象,该规定吸收科创板和创业板已有经验,涵盖对象具有针对性、可行性,有望充分发挥股权激励稳定团队的重要作用。
其次,在股权激励价格和比例方面,持续监管办法规定股权激励的限制性股票的价格可以低于市场参考价百分之五十、股票期权的行权价格可以低于市场参考价,但需要有合理的定价依据及定价方式,该规定是延续新三板现行规定,符合中小企业持续发展的需要。
北交所上市公司在设置股权激励时应当形成合理的公司业绩和个人绩效等考核指标、聘请独立财务顾问,使股权激励机制符合股东利益、符合上市公司实际发展需要。
5. 重大资产重组
持续监管办法在重大资产重组方面引用《上市公司重大资产重组管理办法》第十二条、第十三条规定,结合中小企业现状及发展特点,对重大资产重组认定标准中营业收入指标标准进行了强调说明,明确营业收入指标标准为:购买、出售的资产在最近一个会计年度所产生的营业收入占上市公司同期经审计的合并财务会计报告营业收入的比例达到百分之五十以上,且超过五千万元人民币。
中小企业在北交所上市进行重大资产重组时应重点关注北交所对于重大资产重组的认定标准、标的资产等相关行业规定,注重审核注册等程序性规定。
三、“借鉴”与“融合”:北交所持续监管措施的审慎哲学
北交所虽尚未出台配套自律监管措施和纪律处分实施细则等具体规定,但根据现有北交所监管规则制度设计,可以预见《深圳证券交易所自律监管措施和纪律处分实施细则》、《上海证券交易所纪律处分和监管措施实施办法》将对北交所建立监管措施体系产生重要影响。
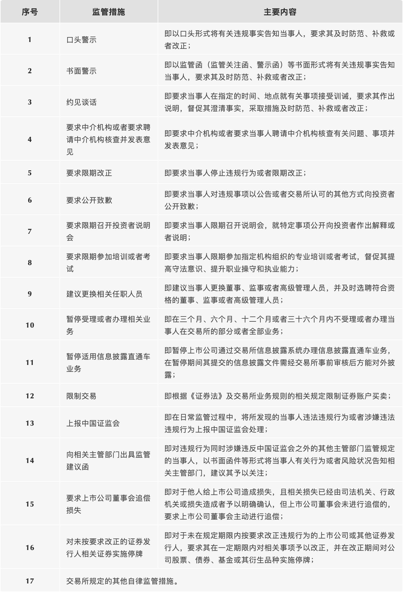
笔者现将沪深交易所共计17类的监管措施归纳如下,以供参考:

四、“链接”与“指引”:北交所持续监管纪律处分的罚与度
正如上文所述,持续监管办法尚未出台纪律处分实施的具体规定,持续监管办法对于上市公司及其股东、实际控制人、董事、监事、高级管理人员、其他信息披露义务人、内幕信息知情人等相关主体违反监管办法相关规定,对于证券公司、证券服务机构及其人员未勤勉尽责且情节严重的情况仅作出指引性规定,规定由中国证监会根据《证券法》等法律法规和中国证监会其他有关规定,依法追究相关主体的法律责任。
为避免盲目入市,在北交所尚未出台相关细则前,笔者建议以沪深交易所相关纪律处分的实施规则作为上市参考,充分理解交易所纪律处分的相关规定,现将沪深交易所处罚内容归纳如下:

《持续监管办法》是北交所发布的首个系统性监管规定,对规范北交所上市公司相关各方行为具有重要意义。公司及相关责任主体应当加强公司董事、监事、高级管理人员和相关人员对北交所业务规则及其他相关法律法规的学习,根据相关规则对拟上市公司进行逐条治理,切不可盲目行事。
可能感兴趣
专业团队
- A
- B
- C
- D
- E
- F
- G
- H
- I
- J
- K
- L
- M
- N
- O
- P
- Q
- R
- S
- T
- U
- V
- W
- X
- Y
- Z
行业研究
更多-
《央企(A股)上市公司法律健康指数报告》《央企(A股)上市公司法律健康指数报告》是目前市场上首份以法律健康为导向和评判标准的、研究央企(A股)上市公司发展健康度的指数报告,是第一份由第三方机构推出的带有公益性和学术性的央企(A股)上市公司指数报告,是研究、评价央企(A股)上市公司的一个全新视角与一项创新性举措。报告对央企(A股)上市公司的健康度做了全视角、多层次的分析和解读;报告以动态发展的数据库为支撑,在绿法(国际)联盟(GLGA)的协调下与相关监管部门、治理机构、重要行业组织、经营主体形成互动机制,围绕央企(A股)上市公司开展长期跟踪研究,努力推出对认识央企(A股)上市公司、推进央企(A股)上市公司发展具有重要影响的学术成果。 -
《2018中国保险行业法律健康蓝皮书》《2018中国保险行业法律健康蓝皮书》包括上篇《保险行业法律健康指数报告》及下篇《保险行业法律专题报告》。其中,《保险行业法律健康指数报告》是由绿法(国际)联盟(GLGA)继2018年成功发布首份《保险行业法律健康指数报告》之后连续第二年发布,该指数能够综合、直观反映近三年来保险行业整体的法律健康状态。《保险行业法律专题报告》则结合近年来保险行业及保险资金运用领域法律实务,针对当下行业实务中的热点及疑难复杂问题,从法律视角予以分析和解读,以期为保险行业及保险资金运用的合法合规发展提供一些意见和建议。 -
《2018中国不良资产蓝皮书》绿法联盟研究院基于对整体不良资产行业进行深入的考察、研究的基础上,与北京市道可特律师事务所共同编制了《2018中国不良资产蓝皮书》,希望能够对行业带来指导,也能体现不良资产行业本身的创新,具有一定的学术性和公益性。
品牌活动
更多-
[05/28]道可特20周年系列活动丨科技驱动型企业法律服务创新论坛
在各界同仁的关心和支持下,道可特成都办公室在注册成立的半年里即取得快速发展。作为道可特二十周年系列活动之一,我们拟于2023年5月28日在成都天府新区中央法务产业大厦隆重举办“高端法律服务业创新与发展论坛暨科技驱动型企业法律服务创新论坛”。届时,行业内外的领导嘉宾、专家学者、企业高管、全国知名律所贤达和著名媒体代表,将悉数出席。 -
[05/28]道可特20周年系列活动丨高端法律服务业创新发展论坛
在各界同仁的关心和支持下,道可特成都办公室在注册成立的半年里即取得快速发展。作为道可特二十周年系列活动之一,我们拟于2023年5月28日在成都天府新区中央法务产业大厦隆重举办“高端法律服务业创新与发展论坛暨科技驱动型企业法律服务创新论坛”。届时,行业内外的领导嘉宾、专家学者、企业高管、全国知名律所贤达和著名媒体代表,将悉数出席。 -
[04/22]济南·2023年“世界知识产权日”主题论坛
在第23个世界知识产权日到来之际,作为道可特二十周年系列活动之一,由多家单位主办、北京市道可特(济南)律师事务所承办的2023年“世界知识产权日”主题论坛将在山东济南隆重举行。本届论坛以知识产权高质量发展为导向,以国内知识产权现状分析及相关热点问题为核心,以数据合规、全链条知产法律服务、专利维权、知产价值最大化为抓手,以期推动知识产权服务业全方位高质量发展。届时,来自各级司法部门领导,各级知识产权协会及律师协会领导,行业专家、学者,全国知名媒体人共聚一堂,共聚发展之智,共谋发展之策。
