北交所观察之二|创新型中小企业北交所上市,交易规则要点抢先看
来源: 道可特律所 时间: 2021-09-08 20:27:12 作者: 证券业务团队
目录
一、《交易规则》背景
二、北交所市场交易规则基本框架
三、上市主体应遵循的交易规则
四、未来交易监管要点
五、结语
一、《交易规则》背景
2021年9月2日,国家主席习近平在2021年中国国际服务贸易交易会全球服务贸易峰会致辞中宣布,深化新三板改革,设立北京证券交易所(以下简称“北交所”),打造服务创新型中小企业主阵地。
9月3日,中国证券监督管理委员会发布了《北京证券交易所向不特定合格投资者公开发行股票注册管理办法(试行)》、《北京证券交易所上市公司证券发行注册管理办法(试行)》、《北京证券交易所上市公司持续监管办法(试行)》及修订后的《证券交易所管理办法》等多项相关规则的征求意见稿,构建北交所基础制度体系。
9月5日,北交所通过全国中小企业股份转让系统公布《北京证券交易所股票上市规则(试行)》(以下简称《上市规则》)、《北京证券交易所交易规则(试行)》(以下简称《交易规则》)和《北京证券交易所会员管理规则(试行)》(以下简称《会员管理规则》)等基础业务规则体系。
北交所在总体平移精选层各项基础制度的基础上,探索具有差异化、特色的制度安排,探索形成服务中小企业发展的良好生态,以新三板精选层为基础组建北京证券交易所,提升精选层的法律定位和功能。本文将从基本框架、内容要点、交易监管三个层次对《交易规则》进行要点解读。
二、北交所市场交易规则基本框架
《交易规则》起草背景为新三板精选层开市一年以来,市场运行平稳,市场深度明显增加,前期的交易制度改革效果整体符合预期,北交所坚持精选层较为灵活的交易制度,不改变投资者交易习惯,不增加市场负担,体现中小企业股票交易特点,确保市场交易的稳定性和连续性。
结合《交易规则》及《<交易规则>起草说明》,未来北交所基础规则之交易规则的基本架构为:
《交易规则》文本共十章、一百一十五条,包括总则、交易市场、证券交易、其他交易事项、交易信息、交易行为监督、交易异常情况处理、交易纠纷、交易费用、附则等章节。

《交易规则》延续已经过实践检验的成熟交易制度,在交易方式、涨跌幅限制、申报规则、价格稳定机制等核心内容方面力求保持不变,以确保交易制度平稳过渡。
结合《交易规则》的基本框架,接下来对《交易规则》涉及的交易规则、交易监管作出要点解读,结合精选层已有交易内容和经验,系统理解北交所未来在证券交易制度层面的架构设计。
三、上市主体应遵循的交易规则
《交易规则》整体上按照平移设立北交所的指导思想,围绕提高上市公司质量的总目标,对精选层现有的涨跌幅限制、申报规则、大宗交易规则等单项业务规则进行体系化整合,延续精选层现有的交易方式,在不改变投资者交易习惯的同时,突出中小企业股票交易特点,确保市场交易的稳定性和连续性。
1. 明确涨跌幅限制
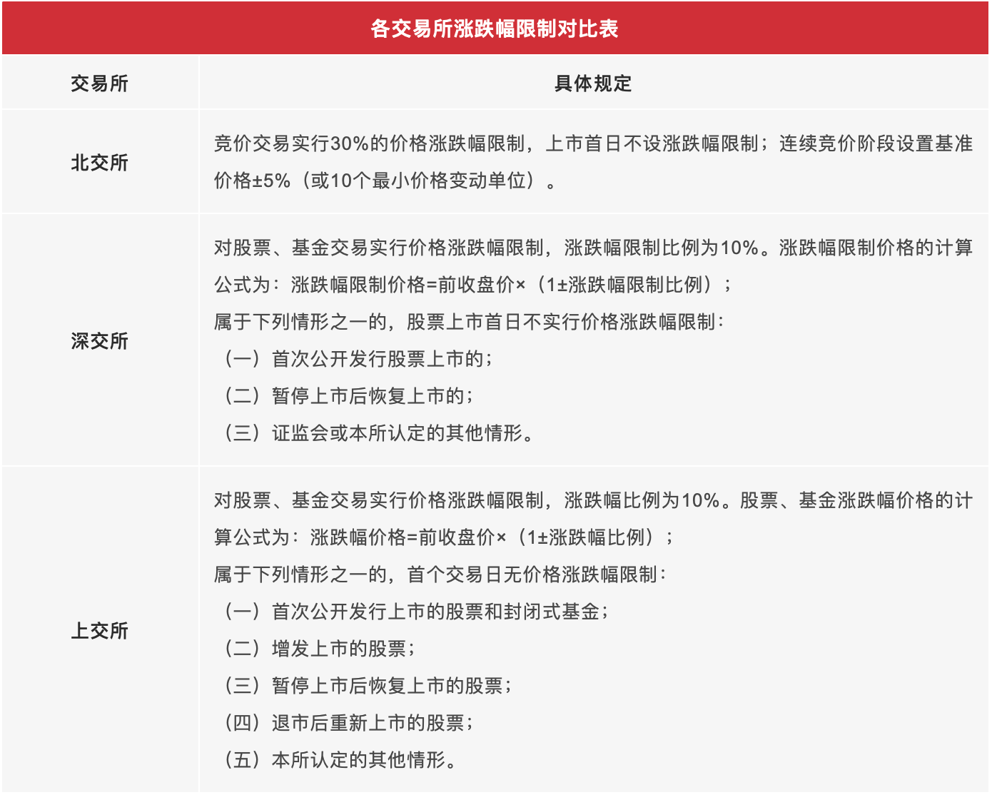
北交所实行对买卖申报逐笔连续撮合的连续竞价交易,新股上市首日不设涨跌幅限制,自次日起涨跌幅限制为30%,同时,为减少投资者的非理性交易,针对不设涨跌幅限制的股票实施临时停牌机制。此外,为促进盘中价格收敛,连续竞价阶段设置基准价格±5%(或10个最小价格变动单位)的申报有效价格范围。
北交所股票公开发行后进入二级市场交易,要经过从一级市场到二级市场、从部分参与申购的投资者到全市场投资者的价格博弈。成交首日不设涨跌幅,利于市场的价格发现,增强价格连续性。临时停牌机制,能够避免股价快速非理性波动带来市场恐慌和盲目交易,给予市场一定的冷静期限。
不同于深交所、上交所设置的限制性上市首日不设涨跌幅限制及涨跌幅比例控制在10%的规则,北交所首日不设限及30%比例的涨跌幅,在制度设计上坚持精选层较为灵活的交易制度,体现了与沪深错位发展的差异化交易安排。此项交易规则,利于增加市场弹性,防范市场投机炒作,将强化公司自治和市场约束,确保北交所交易市场的活跃度、稳定性,适合高风险承受能力者及专业投资者参与。在未来交易市场,北交所应坚持合适的投资者创新管理制度,促进买卖力量均衡。

2. 制定竞价交易申报规则
北交所竞价交易单笔申报应不低于100股,每笔申报可以1股为单位递增,卖出股票时余额不足100股的部分应当一次性申报卖出。竞价交易申报类型为限价申报和市价申报。
此外,北交所股票公开发行后在未来交易市场,可能会继续延续精选层在连续竞价阶段股票申报价格范围的设置,即买入申报价格不得高于买入基准价格的105%,卖出申报价格不得低于卖出基准价格的95%,实时动态调整。当基准价格低于2元时,允许投资者以基准价格上下浮动0.1元作为申报有效价格范围,按照“下限上入、上限下舍”的原则取至0.01元。例如,精选层某股票收盘价为8.05元/股,那么当日某股票涨幅限制价格为8.05×(1+30%)=10.465元,跌幅限制价格为8.05×(1-30%)=6.635元,此时满足规则要求的涨停价格应当是10.46元/股,跌停价格应当是6.63元/股。

《交易规则》整体延续了精选层以连续竞价为核心的交易制度,与深交所、上交所接轨,采用同沪深市场相同的竞价交易申报类型,可降低投资者单笔交易成本、学习成本。在单笔申报方面,《交易规则》提出了更具象化的要求,对投资者的专业能力、抗风险能力提出更高要求,在更高标准的加持下,更有可能激发市场创新,保持市场成交活跃度,降低投资者投资风险。

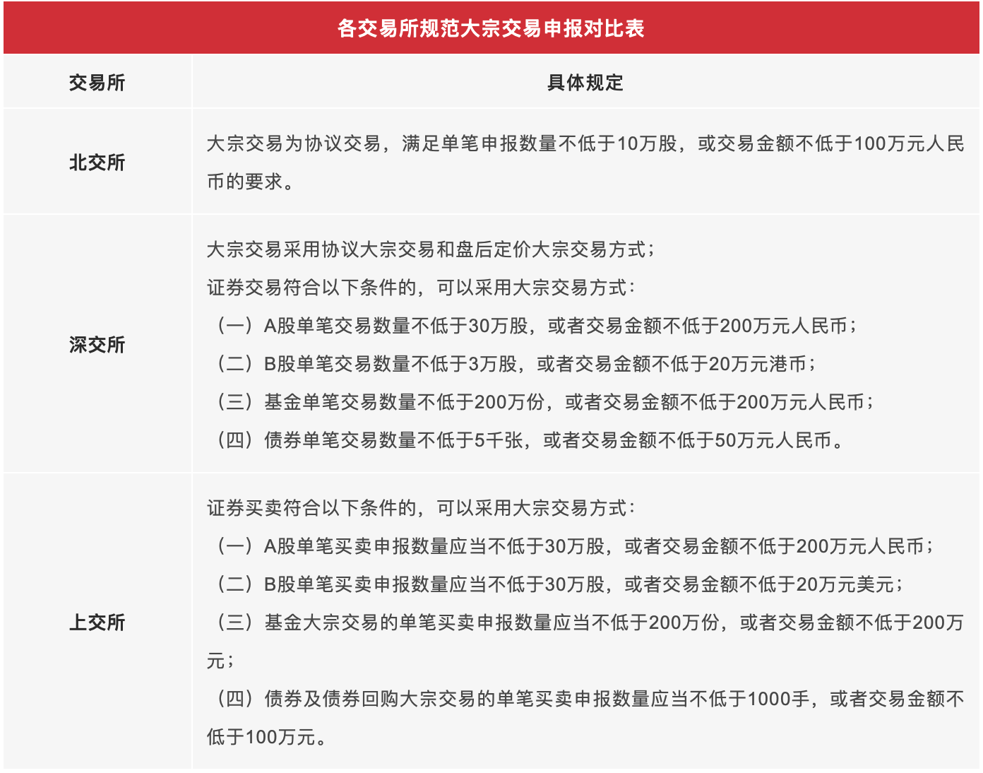
3. 规范大宗交易规则
北交所股票交易单笔申报数量不低于10万股,或者交易金额不低于100万元人民币的,可以采用大宗交易方式,北交所可根据市场情况调整大宗交易的最低限额。
大宗交易是在到达最低限额的证券单笔买卖申报,经过协议买卖双方达成一致并经过交易所确定后成交的证券交易。深交所大宗交易采用协议大宗交易和盘后定价大宗交易方式,此项设置在未来北交所的公开交易市场有可能会被参考。按照以往交易所关于大宗交易的实践,北交所未来大宗交易可能会沿用现有的交易习惯,在正常交易日限定时间进行,有涨幅限制的须在当日涨跌幅价格限制范围内,无涨跌幅限制的须在前收盘价的上下30%,由买卖双方协商确定成交价,经交易所确认后成交。
总体来说,北交所单笔交易数量或交易金额略低于深交所、上交所的要求,与新三板保持一致,符合即将在北交所上市的主体股本规模比主板公司更低的特质,满足投资者的大宗交易需求。此外,北交所可能会延续精选层在大宗交易成交价范围时前收盘价的上下30%的设置,缩小大宗交易价格范围,可避免大宗交易价格大幅偏离盘中价格,防控异常交易风险,符合北交所市场服务创新性、创业型中小企业的定位。

四、未来交易监管要点
北交所坚持市场化、法治化原则,既遵循证券交易所制度建设的普遍规律,又充分考虑北交所服务创新型中小企业的市场定位,注重于北交所与深交所、上交所、区域性股权市场错位发展,北交所与新三板创新层、基础层协调转接的关系,整体来说构建北交所多层次资本市场体系,通过行政化管理,稳住存量经济,推动经济结构转型升级。
《交易规则》交易监管要点来讲,将延续精选层《非上市公众公司监督管理办法》、证监会信息披露准则以及全国股转公司自律规则等相关规定,结合精选层公司特点,明确公司监管安排与专业自律管理的要求,构建契合中小企业需求的持续监管机制。
1. 明确公司监管安排
《交易规则》延续精选层贴合中小企业实际的市场特色,强化公司自治和市场约束,在公司治理、信息披露、股权激励、股份减持等方面形成差异化的制度安排,平衡企业融资需求和规范成本。
北交所资本市场未来在创新型中小企发展、融资方面将发挥重要作用,并且北交所已注册为公司制,交易所本身、市场主体未来均离不开市场力量来资源优化配置和完善激励约束机制,具体而言,强化公司自治和市场约束,应坚持业务开拓、内控监督齐头并进,建立健全环环相扣、相互制约的内部控制监督机制,完善岗位的设置和业务操作规程的设计,完善公司内控检查机制、评价体系。
北交所充分借鉴现有上市公司监管经验,一方面强化市场约束,提升投资者关系管理意识,打造北交所自律监管特色,持续发挥市场内外部监管协作优势,以监管促规范,以监管促发展,助力提升挂牌公司质量,保障投资者合法权益;另一方面强调公司自治,注重规范公司决策程序,对一些的体事项,可延续精选层的现行方式,取消很多强制性的规定,给予公司一定的自主权和选择空间。
2. 明确专业管理职能
《交易规则》制定交易监管要求,规定股票交易的重点监控范围和异常交易行为类型,以及对违规主体采取的自律监管措施和纪律处分。

《2020年12月新三板挂牌公司及相关主体监管情况通报》:2020年12月,全国股转公司对8宗违规行为给予纪律处分;对177宗违规行为采取自律监管措施,其中140宗违规行为被采取口头警示、要求提交书面承诺的自律监管措施,37宗违规行为被采取书面形式的自律监管措施。
具体而言,北交所交易监管延续精选层监管规则,如突出监管重点,紧盯“关键少数”,以控股股东、实际控制人、董监高等为重点,强化责任追究,对情节严重的违规行为,加重处理负有主要责任的主体,公开谴责并处认定不适合担任董监高的纪律处分;再如,强化监管保障,充实监管力量,设立中介机构的监管工作,持续打造专业化监管队伍。
如果缺乏制度建设,对于企业而言,一不小心就容易被主办券商的糖衣炮弹迷惑。真正能够做到自律的企业能有多少?主板上市公司拥有完善的公司治理结构、管理制度、监督程序,尚有数不清的上市公司造假案件,更何况即将在北交所上市的刚出茅庐、尚不具备稳定架构的中小企业,同时吸收新三板原有快速发展后企业后续持续出现质量良莠不齐的情况,北交所也应加强专业管理。
五、结语
制定《交易规则》是北京证券交易所成立后履行法定职责的重要体现,《交易规则》结合既有资本经验,明确北交所交易制度安排,与《上市规则》、《会员管理规则》共同构建了北交所的基本制度框架,北交所尊重中小企业的发展规律和成长阶段,探索契合创新型中小企业特点具有特色、差异化的技术安排,强化多层次资本市场的互联互通,努力建设一个规范、透明、开放、有活力、有韧性的资本市场。
可能感兴趣
专业团队
- A
- B
- C
- D
- E
- F
- G
- H
- I
- J
- K
- L
- M
- N
- O
- P
- Q
- R
- S
- T
- U
- V
- W
- X
- Y
- Z
行业研究
更多-
《2018中国保险行业法律健康蓝皮书》《2018中国保险行业法律健康蓝皮书》包括上篇《保险行业法律健康指数报告》及下篇《保险行业法律专题报告》。其中,《保险行业法律健康指数报告》是由绿法(国际)联盟(GLGA)继2018年成功发布首份《保险行业法律健康指数报告》之后连续第二年发布,该指数能够综合、直观反映近三年来保险行业整体的法律健康状态。《保险行业法律专题报告》则结合近年来保险行业及保险资金运用领域法律实务,针对当下行业实务中的热点及疑难复杂问题,从法律视角予以分析和解读,以期为保险行业及保险资金运用的合法合规发展提供一些意见和建议。 -
《全国私募基金法律健康指数报告》本次报告的目的为以私募基金行业指数的形式提供关于立法、监管、司法的洞见。绿法联盟作为首个以法律为核心要素,以研究院为依托,以互联网为平台,以国际化为视野的法律跨界联盟,一直关注立法、监管、司法将以何种方式影响私募行业。时至今日,私募基金的体量已经发展至可以和公募基金等量齐观,其发展不得不称之为迅猛。但是,私募基金高歌猛进的同时也繁芜丛杂,自2016年始,监管、立法层对私募基金更加关注,故此尝试编纂私募基金行业法律健康指数报告,以量化考察私募基金行业法律风险方面的变化。以期以史鉴今,为未来的私募基金行业发展提供一点洞见。 -
《2018中国不良资产蓝皮书》绿法联盟研究院基于对整体不良资产行业进行深入的考察、研究的基础上,与北京市道可特律师事务所共同编制了《2018中国不良资产蓝皮书》,希望能够对行业带来指导,也能体现不良资产行业本身的创新,具有一定的学术性和公益性。
品牌活动
更多-
[05/28]道可特20周年系列活动丨科技驱动型企业法律服务创新论坛
在各界同仁的关心和支持下,道可特成都办公室在注册成立的半年里即取得快速发展。作为道可特二十周年系列活动之一,我们拟于2023年5月28日在成都天府新区中央法务产业大厦隆重举办“高端法律服务业创新与发展论坛暨科技驱动型企业法律服务创新论坛”。届时,行业内外的领导嘉宾、专家学者、企业高管、全国知名律所贤达和著名媒体代表,将悉数出席。 -
[05/28]道可特20周年系列活动丨高端法律服务业创新发展论坛
在各界同仁的关心和支持下,道可特成都办公室在注册成立的半年里即取得快速发展。作为道可特二十周年系列活动之一,我们拟于2023年5月28日在成都天府新区中央法务产业大厦隆重举办“高端法律服务业创新与发展论坛暨科技驱动型企业法律服务创新论坛”。届时,行业内外的领导嘉宾、专家学者、企业高管、全国知名律所贤达和著名媒体代表,将悉数出席。 -
[04/22]济南·2023年“世界知识产权日”主题论坛
在第23个世界知识产权日到来之际,作为道可特二十周年系列活动之一,由多家单位主办、北京市道可特(济南)律师事务所承办的2023年“世界知识产权日”主题论坛将在山东济南隆重举行。本届论坛以知识产权高质量发展为导向,以国内知识产权现状分析及相关热点问题为核心,以数据合规、全链条知产法律服务、专利维权、知产价值最大化为抓手,以期推动知识产权服务业全方位高质量发展。届时,来自各级司法部门领导,各级知识产权协会及律师协会领导,行业专家、学者,全国知名媒体人共聚一堂,共聚发展之智,共谋发展之策。
