道可特研究 | 再出发:《科创属性评价指引(试行)》修订解读
来源: 道可特律所 时间: 2021-04-27 22:48:46 作者: 常法中心
摘要:2021年4月16日,证监会修订《科创属性评价指引(试行)》,此次修订是根据科创板的运行状况,参照去年科创板上市公司的总体表现,在面对现实问题时主动调整的结果。从监管部门多维完善科创属性评价指标体系的新举措可以窥见近期监管风向。
一、聚焦:科创属性评价指标体系修订要点
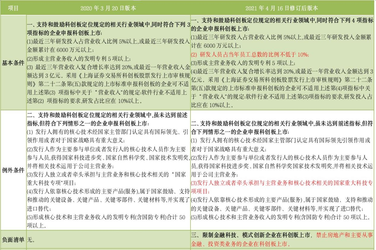
此次证监会对《科创属性评价指引(试行)》的修订是科创板一项重要制度调整,与2020年3月20日公布的《科创属性评价指引(试行)》相比较,主要有以下几处重大调整:

同时,在证监会修订《科创属性评价指引(试行)》文件中还确定强调了(1)在咨询委工作规则中,要完善专家库和征求意见制度,形成监管合力。(2)在交易所在发行上市审核中,要按照实质重于形式的原则,重点关注发行人的自我评估是否客观,保荐机构对科创属性的核查把关是否充分,并作出综合判断,以上两项实际操作内容。
二、透视:主要修订内容解读
1. 限制 “伪装科创概念”的传统企业
根据《广发证券证劵研究报告》统计的数据,截至2021年4月16日,已上市261家科创板企业的科创属性常规指标达标情况如下图:

结合以上各项指标的达标情况可以看出:目前,科创板企业仅有77%满足本次新增的研发人员指标(已披露的符合研发人员指标要求的企业为201家),研发人员指标与其他三类指标相比,是合格率最低的一项。换言之,部分科创板企业尚不具备“硬科技”属性。
以2019年科创板上市企业公布的员工构成情况来看,研发人员占比的中位数为25%,且研发人员占总员工过半数的达到了34%。在2019年,研发人员占比最高的成都先导达到了惊人的83.88%,而研发人员绝对数量最高的中国通号,研发人员超过4000人。由此可以看出,此次修订中对研发人员占比不低于10%的规定并非高门槛条款。
可以预见的是,监管层对研发人员的关注,必然引导科创板拟上市公司在申报上市过程中增加研发团队衡量维度,亦即更加重视研发人员科技能力表征的相关信息披露,例如高学历人才的数量和占比、研发人员的高级职称与获奖情况、研发人员薪酬待遇等,因为这很可能成为上市审核过程中的“加分项”,同时也可能成为被重点问询的对象。
2. 分类设置负面清单,持续服务“硬科技”企业
服务“硬科技”企业、致力于攻克我国“卡脖子”技术的优秀企业及行业标杆,实现科创板企业与资本的高效对接一直是科创板秉持的宗旨。截至目前,科创板上市公司已经超过250家,集成电路、生物医药、新材料、高端制造等领域的一批高科技企业先后登陆科创板,其中还包括18家未盈利企业、3家红筹企业,2家特殊股权结构企业,科创板“硬科技”的成色和市场包容性逐步显现。
监管层按照支持类、限制类、禁止类对科创板企业的行业领域实行了全面的分类处理,其中房地产企业以及主要从事金融、投资类业务的企业因与科创板定位属性不符,被列入禁止类清单。房地产企业以及主要从事金融投资类业务的企业在科创板IPO,不符合科创板支持方向,其科创属性、科技创新能力也很难达到相关指标要求。
证监会明确表示,科创板各项制度设计,必须紧紧围绕培育出更多具有“硬科技”实力和市场竞争力的创新企业,这是检验科创板是否成功的首要标准。
3. 前瞻:科创属性评价体系修订释放的积极信号
从拟申报企业角度来看,在短期内,科创属性评价体系的修订在客观上提高了科创板的准入门槛(尤其是行业准入条件),并对保荐机构等中介机构准确把握科创板定位、加强对发行人的行业领域归类、提高科创属性指标的核查敏感度与专业判断能力提出了新的要求;而从中长期来看,对科创属性评价指标的进一步明确化与定量化,有利于增强科创板IPO工作的透明度和规范性,改善科创板上市公司质量与资本市场生态;最终,受益于制度性改善的科创板,有望在资本市场的开放度与包容性上获得进一步提升空间。
三、赋能与进阶:多维度加持科创属性
科创属性评价指标体系的修改,将对科创板市场未来发展产生重大影响,短期阵痛是必经之路。传统企业伪装科技概念,享受科创板带来便利条件的时代已经成为过去。科创板企业想要在多维完善、高强度监管的大环境下实现监管合规和稳定发展,我们建议,应从以下几个层面作出调整:
1.找准企业定位。拟科创板IPO企业应当结合自身业务实质,准确认定所属行业,认真评估是否符合科创板定位。除了要满足多维完善和优化科创属性的评价标准,还要肯在关键核心技术上下功夫、加大科研投入、勇于突破技术短板。保荐机构应当督促拟科创板IPO企业按照要求在专项说明中充分、客观反映自身的科创属性,并在专项意见中详细说明核查依据。
2.削尖科创属性。科创企业应持续优化创新生态环境,充分利用各项产业发展扶持政策,完善知识产权促进和保护制度,积极引进高层次科研创新人才,进行中长期骨干人才储备规划,提高研发投入在营业收入中的占比。
3.重视监管合规。科创与资本结合的市场是一个充满活力的颠覆性市场。完善科创企业的治理结构和内部控制制度,重视企业经营合规,关注监管环境的变化与走向,切实将科创企业的合规风险。特别是有志于申报科创板上市的企业,对于风险的管控更是重中之重,应当体现在内部控制制度设计的各个环节。
此外,许多高新技术企业是由掌握了核心专利技术的创始人直接发起设立,利用其手中的技术作为企业立足并发展的根本。这种模式会导致的后果之一就是企业对于创始人的依赖性强,对于创始人的权力限制也就较为困难。因此有志于科创板上市的高新技术企业,对于公司治理结构的完善一定要尤为重视。
可能感兴趣
专业团队
- A
- B
- C
- D
- E
- F
- G
- H
- I
- J
- K
- L
- M
- N
- O
- P
- Q
- R
- S
- T
- U
- V
- W
- X
- Y
- Z
行业研究
更多-
《2018中国保险行业法律健康蓝皮书》《2018中国保险行业法律健康蓝皮书》包括上篇《保险行业法律健康指数报告》及下篇《保险行业法律专题报告》。其中,《保险行业法律健康指数报告》是由绿法(国际)联盟(GLGA)继2018年成功发布首份《保险行业法律健康指数报告》之后连续第二年发布,该指数能够综合、直观反映近三年来保险行业整体的法律健康状态。《保险行业法律专题报告》则结合近年来保险行业及保险资金运用领域法律实务,针对当下行业实务中的热点及疑难复杂问题,从法律视角予以分析和解读,以期为保险行业及保险资金运用的合法合规发展提供一些意见和建议。 -
《全国保险行业法律健康指数报告(2015-2017)》《全国保险行业法律健康指数报告(2015-2017)》是由绿法(国际)联盟(GLGA)作为编制单位,北京市道可特律师事务所作为专业支持单位,并在外部专家团队的指导下,共同打造的资本市场行业法律健康指数报告系列研究课题之一。2017年,绿法(国际)联盟(GLGA)成功发布了其资本市场行业法律健康指数报告系列研究课题的首份研究成果,即《私募基金行业法律健康指数报告》。《保险行业法律健康指数报告》是该研究课题的第二份研究成果。 -
《全国私募基金法律健康指数报告》本次报告的目的为以私募基金行业指数的形式提供关于立法、监管、司法的洞见。绿法联盟作为首个以法律为核心要素,以研究院为依托,以互联网为平台,以国际化为视野的法律跨界联盟,一直关注立法、监管、司法将以何种方式影响私募行业。时至今日,私募基金的体量已经发展至可以和公募基金等量齐观,其发展不得不称之为迅猛。但是,私募基金高歌猛进的同时也繁芜丛杂,自2016年始,监管、立法层对私募基金更加关注,故此尝试编纂私募基金行业法律健康指数报告,以量化考察私募基金行业法律风险方面的变化。以期以史鉴今,为未来的私募基金行业发展提供一点洞见。
品牌活动
更多-
[05/28]道可特20周年系列活动丨科技驱动型企业法律服务创新论坛
在各界同仁的关心和支持下,道可特成都办公室在注册成立的半年里即取得快速发展。作为道可特二十周年系列活动之一,我们拟于2023年5月28日在成都天府新区中央法务产业大厦隆重举办“高端法律服务业创新与发展论坛暨科技驱动型企业法律服务创新论坛”。届时,行业内外的领导嘉宾、专家学者、企业高管、全国知名律所贤达和著名媒体代表,将悉数出席。 -
[05/28]道可特20周年系列活动丨高端法律服务业创新发展论坛
在各界同仁的关心和支持下,道可特成都办公室在注册成立的半年里即取得快速发展。作为道可特二十周年系列活动之一,我们拟于2023年5月28日在成都天府新区中央法务产业大厦隆重举办“高端法律服务业创新与发展论坛暨科技驱动型企业法律服务创新论坛”。届时,行业内外的领导嘉宾、专家学者、企业高管、全国知名律所贤达和著名媒体代表,将悉数出席。 -
[04/22]济南·2023年“世界知识产权日”主题论坛
在第23个世界知识产权日到来之际,作为道可特二十周年系列活动之一,由多家单位主办、北京市道可特(济南)律师事务所承办的2023年“世界知识产权日”主题论坛将在山东济南隆重举行。本届论坛以知识产权高质量发展为导向,以国内知识产权现状分析及相关热点问题为核心,以数据合规、全链条知产法律服务、专利维权、知产价值最大化为抓手,以期推动知识产权服务业全方位高质量发展。届时,来自各级司法部门领导,各级知识产权协会及律师协会领导,行业专家、学者,全国知名媒体人共聚一堂,共聚发展之智,共谋发展之策。
