道可特研究 | 从阿里巴巴反垄断处罚案谈互联网平台经济领域反垄断的趋势、流程与认定及规模企业反垄断合规
来源: 道可特律所 时间: 2021-04-22 21:56:48 作者: 资管业务团队
引言:自从2007年8月30日,全国人大常委会通过《中华人民共和国反垄断法》(以下简称《反垄断法》)以来,市场监管机关对垄断行为,特别是针对互联网行业内广为人知的垄断状况,秉持着相对克制的态度。监管机关从维护互联网市场经济稳定、确保国内互联网企业的发展不因反垄断大棒受阻的角度出发,采取了相对克制与放任的监管策略,即“包容审慎的柔性监管方针”,一方面使技术、资金方面具有竞争优势的大厂,投入更多资源打造平台,促进了平台经济的长足发展;但另一方面,也使得大量的经营者、消费者与具有竞争优势的平台绑定,培育了垄断的土壤。
基于此,本文将从互联网平台经济领域反垄断的趋势出发,结合阿里巴巴反垄断处罚案,从监管视角研究并梳理认定互联网平台经济垄断行为的一般流程与认定标准,并在此基础上对包括互联网平台企业在内的各行业企业的反垄断合规提出合理的建议,以期为相关企业的反垄断合规与反垄断应对提供参考。
一、互联网平台经济反垄断执法态势严峻
互联网平台经济起源于国外,并在拥有广阔市场的中国境内获得了长足的发展。平台经济的鼎盛,开启了流量经济时代。各大互联网公司你方唱罢我登场,为了提高用户粘性,夺取流量资源,这些平台提供者广泛采用“二选一”策略,限制平台内经营者的选择范围;通过长期经营产生的大量客户信息和行业数据,进行“大数据杀熟”与“自我优待”;通过“扼杀式并购”,消灭潜在的竞争者。这些行为不仅损害了包括消费者、经营者在内的广大市场主体,也阻碍了平台经济的进一步发展。
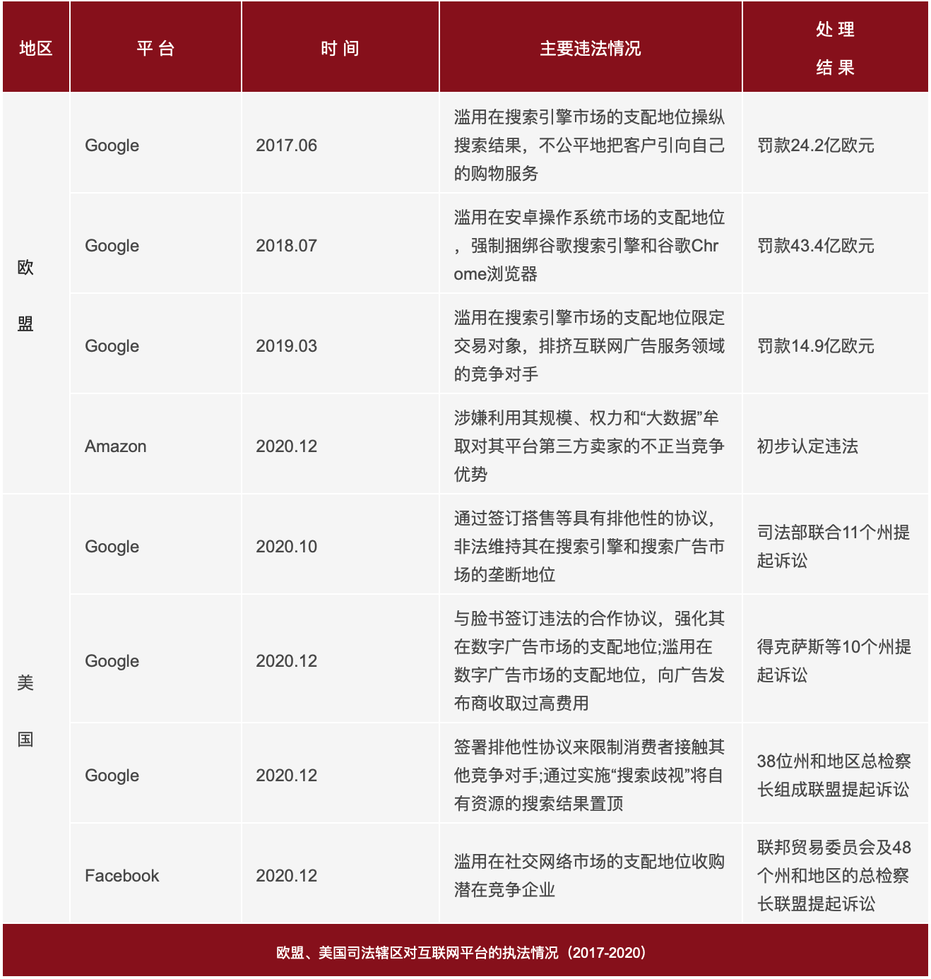
自2017年以来,欧盟、美国两大司法辖区开始了针对以Google、Amazon、Facebook为代表的互联网平台的反垄断围猎。具体执法情况如下表所示:

国内监管机关也逐步展开针对互联网平台的反垄断调查和惩戒。2021年4月10日,国家市场监督管理总局依法对阿里巴巴集团实施的“二选一”垄断行为作出行政处罚,总计罚款182.28亿元人民币,标志着我国针对互联网平台经济的反垄断监管政策从“柔性”向“刚性”的转变。紧接着,4月13日,国家市场监督管理总局、中央网信办、税务总局召开了互联网平台企业行政指导会,进一步针对互联网平台广泛存在的“二选一”问题,提出了进一步的自查、整改要求。各大互联网平台相继表态,按照监管要求作出《依法合规经营承诺》。
正如《反垄断法》起草专家组成员、中国政法大学副校长时建中教授所述:……平台经济领域反垄断执法进入了新阶段,释放了清晰的政策信号,即国家在鼓励和促进平台经济发展的同时,强化反垄断监管,有效预防和制止平台企业滥用数据、技术和资本等优势损害竞争、创新和消费者利益的行为,规范和引导平台经济持续健康创新发展。
我们可以判断,互联网平台经济反垄断的大幕已经拉开,未来的互联网平台将迎来更全面的反垄断审查与更严厉的监管处置。
二、互联网平台经济反垄断监管的流程与认定标准
在上述背景下,我们有必要整理《反垄断法》及相关配套反垄断法律法规,结合监管部门对阿里巴巴集团下达的行政处罚决定,从监管视角出发,研究并梳理互联网平台经济垄断行为的认定标准,以期为相关互联网平台企业反垄断合规,以及反垄断审查应对提供一定的思路借鉴。
本文将按照监管机关审查反垄断行为的一般流程,从(1)相关市场界定(2)支配地位认定(3)垄断行为认定三个步骤出发进行讨论。
(一)互联网平台经济的相关市场界定
根据《国务院反垄断委员会关于相关市场界定的指南》(国反垄发〔2009〕3号,以下简称《市场界定指南》)的阐述:任何竞争行为(包括具有或可能具有排除、限制竞争效果的行为)均发生在一定的市场范围内。科学合理地界定相关市场,对识别竞争者和潜在竞争者、判定经营者市场份额和市场集中度、认定经营者的市场地位、分析经营者的行为对市场竞争的影响、判断经营者行为是否违法以及在违法情况下需承担的法律责任等关键问题,具有重要的作用。
因此,对相关市场范围进行界定,是对平台提供者竞争行为进行分析的起点,也是讨论平台提供者是否存在垄断行为的前提。
在此基础上,《市场界定指南》进一步明确了相关市场范围界定的两个方面,相关商品市场与相关地域市场。市场监管部门需要综合考虑市场中广泛的商品、服务消费者与供给者,并进一步考虑需求与供给的可替代关系,并判断所关注的市场范围是否与其他市场范围存在重叠或交叉,从而认定相关市场的范围。笔者将以“阿里巴巴反垄断处罚案”为例说明:
1. 网络零售平台服务市场——“左右通吃”的双边市场
当平台向消费者、经营者双方索取的总价格不变时,任何一方价格的变化都会对平台的总需求和交易量产生直接的影响,这个平台市场则被称为双边市场。双边市场平台需要考虑一个问题:平台为了吸引市场中一边(消费者或者经营者)的用户,首先应当保证拥有大量的另一边用户;而同时,只有平台能够确保拥有大量的一边用户,另一边用户才会考虑进入平台进行交易。因此,只有在双方必须对平台的服务同时产生需求、平台也必须同时对双边用户提供服务的情况下,才能产生双边市场。平台通过羊群效应、潮流效应、平台效应、锁定效应,进一步巩固自己的地位,最终实现对消费者与经营者的“左右通吃”,这是双边市场的显著特征。
■ 举例来说,杂志广告业就是典型的双边市场:
销售杂志的收入来源于读者支付的杂志购买费用,以及其他主体支付的广告费用。一方面,只有当杂志存在广泛的读者时,才会有人愿意支付大量的广告费。而如果杂志向读者收取较高的杂志购买费用,读者也会降低购买愿望,造成杂志销量的降低,进一步影响所能获得的广告费;另一方面,读者也更倾向于购买内容和信息较多的杂志,广告的加入无疑提高了杂志所蕴含的信息量。在这种情况下,杂志出版商可以通过控制向双方收取的价格,最大化自身利润。与此类似,以大型购物中心为代表的商业地产行业,以及各种中介行业,都属于此类双边市场。
阿里巴巴反垄断案中,市场监管部门将本案相关市场界定为“网络零售平台服务市场”。网络零售平台的特点在于平台提供者为平台内经营者与消费者同时提供服务,形成典型“左右通吃”的双边市场:
一方面,平台为经营者提供信息展示、营销推广、订单处理等服务;
另一方面,平台又为消费者提供搜索、产品比对与推荐等服务。
平台通过提供此类服务,撮合双方交易,在此基础上对双边主体施加影响,具有显著的跨边网络效应。
以天猫、淘宝互联网平台为代表的阿里巴巴旗下产品所提供的服务即属于典型的网络零售平台服务。从平台内经营者一方考虑,只有在平台拥有可预见的大量客源和流量的基础上,经营者才愿意选择入驻平台,并支付相应的费用购买平台提供的各项服务(即便这些服务以经营者牺牲部分自主性为前提);而从消费者一方考虑,消费者也更倾向于选择拥有产品种类更多、商家数量更多,特别是各类知名品牌商更多的平台进行消费。
基于双边市场的特征,对于以网络零售平台服务为代表的双边市场,相比其他单边市场而言,需要课以更加严格的反垄断监管要求。
2. 相关商品市场界定——网络平台与线下服务的区分
按照《国务院反垄断委员会关于平台经济领域的反垄断指南》(国反垄发〔2021〕1号,以下简称《平台经济反垄断指南》)的规定:界定相关商品市场时,可以基于平台功能、商业模式、应用场景、用户群体、多边市场、线下交易等因素进行需求替代分析;当供给替代对经营者行为产生的竞争约束类似于需求替代时,可以基于市场进入、技术壁垒、网络效应、锁定效应、转移成本、跨界竞争等因素考虑供给替代分析。
网络零售平台服务市场作为平台经济市场的类型之一,其主要应与线下零售商业服务市场互相区分。按照《市场界定指南》的规定,监管机关通过替代性分析,并参照《平台经济反垄断指南》的规定,判断平台是否符合平台经济市场界定的要求。如果互联网平台与线下商业服务之间不具有紧密的替代关系,则说明两者之间不属于同一相关商品市场,也就表明头部平台在该平台经济市场可能具有垄断地位与竞争优势。如下文所述,国家市场监督管理总局从经营者和消费者两个角度分别进行需求替代分析和供给替代分析,得出阿里网络平台与线下服务并非同一相关商品市场的结论:
第一,从平台内经营者需求替代分析,二者不具有紧密替代关系。网络平台与线下服务存在覆盖地域和服务时间不同、所服务经营者的经营成本构成不同、支持经营者匹配潜在消费者的能力不同、为经营者提供的市场需求反馈效率不同四处主要区别。除上述区别外,笔者认为,阿里平台经济存在广泛的跨平台网络效应。阿里系旗下天猫、淘宝、阿里巴巴、支付宝、阿里旅行、阿里金融等平台已经实现了跨平台网络效应,进一步造成了经营者对阿里系平台的依赖,而线下服务很难实现这种跨平台效应。阿里的跨平台效应提高了经营者转向线下服务的成本,因此网络平台与线下服务并非同一相关商品市场。
第二,从消费者需求替代分析,二者不具有紧密替代关系。网络平台与线下服务存在可供消费者选择的商品范围不同、为消费者提供的购物便捷程度不同、为消费者比较和匹配商品的效率不同三处主要区别。同理,跨平台网络效应也广泛影响消费者的选择。
第三,从供给替代分析,二者不具有紧密替代关系。网络平台与线下服务盈利模式不同,且线下服务转变为网络平台服务难度较大。
3. 相关地域市场界定——境内市场与境外市场的区分
《平台经济反垄断指南》规定:平台经济领域相关地域市场界定同样采用需求替代和供给替代分析。在个案中界定相关地域市场时,可以综合评估考虑多数用户选择商品的实际区域、用户的语言偏好和消费习惯、相关法律法规的规定、不同区域竞争约束程度、线上线下融合等因素。根据平台特点,相关地域市场通常界定为中国市场或者特定区域市场,根据个案情况也可以界定为全球市场。
本案中,监管机关认定相关地域市场为中国境内。从平台内经营者需求替代分析,经营者主要通过境内平台,将商品销售给境内消费者;从消费者需求替代分析,由于关税、语言、售后保障、支付结算等方面的障碍,消费者一般也不会选择境外平台作为替代;从供给替代分析,碍于监管许可,以及先期投入壁垒等因素,境外平台难以及时、有效地进入中国境内市场。同时,中国境内的平台可以借助互联网,为全国各地的经营者和消费者提供服务,因此本案相关地域市场界定为中国境内。
综上所述,阿里巴巴反垄断案相关市场界定为中国境内网络零售平台服务市场。
(二)互联网平台提供者的支配地位认定
对相关市场范围的界定,即是对市场主体在经营活动中能够施加垄断的空间范围的认定,进一步的,使我们能够分析市场主体在已经界定的市场范围内是否具有支配地位。
《反垄断法》第十八条规定:认定经营者具有市场支配地位,应当依据下列因素:
(一)该经营者在相关市场的市场份额,以及相关市场的竞争状况;
(二)该经营者控制销售市场或者原材料采购市场的能力;
(三)该经营者的财力和技术条件;
(四)其他经营者对该经营者在交易上的依赖程度;
(五)其他经营者进入相关市场的难易程度;
(六)与认定该经营者市场支配地位有关的其他因素。
《反垄断法》第十九条规定:有下列情形之一的,可以推定经营者具有市场支配地位:(一)一个经营者在相关市场的市场份额达到二分之一的;……
具体而言:
1. 经营者在相关市场的市场份额以及相关市场的竞争状况
根据《平台经济反垄断指南》的建议,确定平台经济领域经营者市场份额,可以考虑交易金额、交易数量、销售额、活跃用户数、点击量、使用时长或者其他指标在相关市场所占比重,同时考虑该市场份额持续的时间;分析相关市场竞争状况,可以考虑相关平台市场的发展状况、现有竞争者数量和市场份额、平台竞争特点、平台差异程度、规模经济、潜在竞争者情况、创新和技术变化等。阿里巴巴反垄断案中,监管机关通过测算2015年-2019年阿里网络零售平台服务收入与商品交易额在中国境内10家主要网络零售平台合计服务收入与中国境内网络零售商品交易总额中的占比,认定阿里的市场份额超过50%。
2. 经营者控制市场的能力
根据《平台经济反垄断指南》的建议,确定平台经营者控制市场的能力,可以考虑该经营者控制上下游市场或者其他关联市场的能力,阻碍、影响其他经营者进入相关市场的能力,相关平台经营模式、网络效应,以及影响或者决定价格、流量或者其他交易条件的能力等。本案中,监管机关认为阿里巴巴具有控制平台服务价格、流量导向、销售渠道的能力,结合阿里平台占市场份额超过50%的因素,认定其对平台内经营者具有很强的影响力。
3. 经营者的财力和技术条件
根据《平台经济反垄断指南》的建议,确定平台经营者的财力和技术条件,可以考虑该经营者的投资者情况、资产规模、资本来源、盈利能力、融资能力、技术创新和应用能力、拥有的知识产权、掌握和处理相关数据的能力,以及该财力和技术条件能够以何种程度促进该经营者业务扩张或者巩固、维持市场地位等。本案中,监管机关通过分析阿里巴巴年报中公布的净利润、市值等财务数据,结合阿里巴巴所拥有的先发优势、先进算法等因素,综合判断阿里巴巴利用其所掌握的财力和技术条件,巩固了其市场地位。
4. 其他经营者对该经营者在交易上的依赖程度
根据《平台经济反垄断指南》的建议,确定其他经营者对该经营者的依赖程度,可以考虑其他经营者与该经营者的交易关系、交易量、交易持续时间,锁定效应、用户黏性,以及其他经营者转向其他平台的可能性及转换成本等。本案中,阿里平台对平台内经营者具有很强的网络效应与锁定效应;其作为平台内经营者形象展示的重要渠道,用户黏性极高;且平台内经营者转换到其他平台的极高成本,监管机关认定平台内经营者在交易上高度依赖阿里平台。
5. 其他经营者进入相关市场的难易程度
根据《平台经济反垄断指南》的建议,确定其他经营者进入相关市场的难易程度,可以考虑市场准入、平台规模效应、资金投入规模、技术壁垒、用户多栖性、用户转换成本、数据获取的难易程度、用户习惯等。本案中,监管机关通过分析网络零售平台相关市场的进入成本,比如基础设施建设成本、品牌营销成本、获客成本等,认定潜在平台经营者进入该市场的难度较大。
综上所述,监管机构认定阿里巴巴平台在中国境内网络零售平台服务市场中具有垄断支配地位。
(三)互联网平台提供者的垄断行为认定
以技术为导向的互联网平台的本质特征,在于其商业模式、产品形态、底层应用技术的不断创新。“企业必须依靠创新而生存”,正如Porter所指出的:“由于竞争的作用是通过生产率的增长来提高一个国家的生活水平和长期的消费者福利,因此反垄断法的重点应更多地放在刺激企业生产率和创新上”。这种快速创新给监管者们带来了更多的挑战:如何识别和判断互联网平台的垄断行为,如何使法律规范的更新速度更适应创新的节奏,如何维持创新效率与监管效率之间的平衡。
因此,从监管者的视角出发,我们有必要对平台经济比较典型的垄断行为进行梳理,帮助我们在缤纷繁杂的互联网创新活动中,确定此类活动是否有可能被关入反垄断之笼中。具体而言,典型的互联网平台垄断行为主要包括:
1. 数据滥用、算法共谋与数字化垄断组织
具有垄断地位的互联网平台在经营过程中将产生海量的数据,而数据滥用是对互联网平台利用其掌握的数据资源对抗供应商、竞争者和消费者的统称。“大数据杀熟”是一种典型的数据滥用行为,例如机票预定平台、外卖平台、网购平台等通过掌握的消费者大数据,对不同消费偏好的消费者实施精准的差别定价。此外,Facebook还被爆出其通过收集消费者对各类app的使用情况和花费时常,以识别、跟踪可能威胁其市场地位的潜在竞争对手。
算法共谋是市场中的竞争者们借助自动化的计算机程序,通过公开或者非公开的市场信息所作出的预测性反应,这种反应将导致市场价格的偏离。算法共谋可以根据经营者主体间达成共谋合意的态度,分类为信使类共谋、辐射类共谋、预测类共谋与自主类共谋四类。
数字化垄断组织是在数据滥用与算法共谋的基础上,形成的对相关市场具有垄断地位的实体或协议安排。与传统的垄断组织不同,数字化垄断组织可以通过使用定价算法和大数据进行协调定价,快速达成价格共谋,并通过即时数据来随时调整定价,极大的提高了通过垄断价格摄取消费者剩余的效率;并且,人工智能技术与机器深度学习技术在数据处理上的应用,使这种基于数据和算法的共谋极为隐蔽,经营者之间甚至可以通过默示达成共谋,这几乎完全突破了目前《反垄断法》对横向垄断协议的监管限制。
2. 掠夺性定价
掠夺性定价是指互联网平台通过交叉补贴等方式,以低于成本的价格销售商品或服务,将客户绑定在平台的生态系统中,从而挤压竞争对手并占领市场。掠夺性定价要求平台具备雄厚的资本实力,以及潜在的大规模客户。例如,一些平台通过对平台内注册的商户或服务提供者进行现金补贴,压低消费者实际支付的价格,从而垄断市场;而一旦平台吸引了足够的消费者并确立其在市场的主导地位之后,便转而提高价格并取消补贴。
3. 拒绝交易与限定交易
拒绝交易是指具有市场支配地位的互联网平台拒绝与第三方开展业务,从而剥夺市场参与者的竞争可能;而限定交易是指具有市场支配地位的互联网平台限定他人按照自己的意愿进行交易,从而排斥其他经营者的公平竞争。国内电商平台的“二选一”行为,即是典型的限定交易。
4. 搭售与捆绑销售
具有支配地位的互联网垄断平台会采取订立排他性协议,或要求消费者在使用某一产品时,需要另外安装其他产品实现搭售与捆绑销售。例如,Google滥用在安卓操作系统市场的支配地位,通过签订具有排他性的合同,强制智能手机厂商预先安装其旗下产品:Google搜索引擎和Chrome浏览器,并将其设置为默认应用状态,以此阻碍应用市场中的其他竞争对手;又如腾讯、奇虎360在用户使用产品时,未经消费者同意捆绑下载并安装其他产品。
5. 自我优待
平台可以通过对平台规则与算法的操纵,实现对平台自有产品、服务与竞争对手的差别对待,增强平台自有产品与服务的竞争优势,削减市场中其他竞争者的优势地位。2010年,欧盟对Google展开相关调查,主要原因即在于Google搜索引擎在显示搜索结果时,对自家产品和竞争对手的产品采取了不一样的待遇。投诉者们指出:“谷歌必须做到一视同仁。它必须使用完全相同的爬虫、相同的索引、相同的排名、相同的显示和相同的惩罚算法,将所有服务(包括自己的服务)保持在完全相同的标准上。”
6. 扼杀型并购
大型互联网平台凭借其资本优势,对各类具有创新产品与服务模式的互联网初创企业和新生企业进行并购,或者向这些企业支付一笔买断性费用,收购其创新产品。很多时候,这些被收购的企业都完全让渡或终止了对创新产品的开发,这使得大型互联网平台的垄断地位更加凸显。由于很多初创企业的营业额尚未达到《反垄断法》规定的经营者集中申报标准,因而逃脱了反垄断监管,反垄断执法机构甚至没有阻止过任何一起并购交易,造成很多初创企业面临“要么被收购,要么被消灭”的境遇。
综上,结合监管部门针对阿里巴巴互联网平台垄断行为的认定,包括禁止平台内经营者在其他竞争性平台开店、参加其他竞争性平台促销活动,并通过多种奖惩措施保障上述禁止性要求的实施,即属于对平台内经营者实施的限制交易行为,这种限制性交易损害了包括平台内经营者、消费者、其他竞争者在内的多方主体的利益,限制了互联网平台经济的发展。
三、企业反垄断的合规应对思路
对阿里巴巴平台进行的反垄断处罚,不会是我国反垄断行政执法的结束,而仅仅是开始。无论是互联网平台经济领域,还是其他市场领域,都将面临更加严格的反垄断监管环境:仅仅在阿里遭受反垄断处罚后不到一周,市场监管总局又针对扬子江药业集团实施垄断协议的行为,开出7.64亿的大额罚单。如此密集的反垄断处罚,对全行业起到了敲山震虎的作用,给全行业规模企业敲响了反垄断警钟。
基于此,笔者认为,不仅仅是互联网平台企业——以上市企业为代表的在一定市场范围内具有一定垄断优势的规模企业,都应借助监管的相对空窗期,开展一次全面的反垄断自查工作,并针对可能存在的反垄断风险及时展开应对策略,以实现企业的长期稳定发展。
企业的平稳经营是企业发展壮大的前提条件,企业反垄断合规则是“治”垄断之“未病”的良药。企业应当按照《经营者反垄断合规指南》的要求,全面提升反垄断合规能力与反垄断应对水平,在事前全面审查反垄断合规风险,事中主动开展经营者集中申报、国家安全审查申报等程序,事后积极配合反垄断调查,申请宽大等,保证企业在反垄断合规轨道上运行。具体而言:
1. 树立企业反垄断合规文化
企业文化可以使员工的活动集中于特定的有范围的安排之中,并减轻企业内权利运动对企业产生的危害。因此,企业应当树立一套自上而下的反垄断文化,并将这种企业文化根植于企业日常运营中,进一步形成反垄断的具体可操作规范。这是杜绝企业垄断行为的根本所在。
2. 建立完善的企业反垄断合规制度
无规矩不方圆,只有拥有一套完善的反垄断合规制度,才能从整体上约束企业行为,并向市场与监管机构表明企业反垄断的决心。具体而言可包括:
① 由高级管理人员作出公开、明确的反垄断合规承诺;
② 建立反垄断合规管理部门,明确合规工作职责和负责人;
③ 建立完善的合规咨询、合规检查、合规汇报、合规培训、合规考核等内部机制;
④ 建立健全反垄断合规风险识别、风险评估、风险提醒、风险处置和应对机制;
⑤ 委托律师事务所、会计师事务所等专业机构,从内部与外部定期全面审查反垄断合规风险等。
3. 对反垄断重点领域进行全面梳理
反垄断监管重点打击垄断协议、滥用市场支配地位与未依法申报进行经营者集中三大方面的反垄断行为。因此,对于上述三个方面,应该有针对性的进行风险预防与处置。具体而言可包括:
① 全面梳理现有生效合同是否存在与其他竞争者达成固定价格、限制数量、分割销售市场或原材料市场、联合抵制交易等垄断协议,或与交易相对人达成针对第三人的价格垄断协议等被纳入反垄断监管打击范围的行为。并针对可能的上述协议采取申请宽大、变更或终止履行等措施;
② 全面梳理是否存在不合理的以不公平价格销售或购买商品、拒绝与他人交易、限定交易、差别待遇等滥用市场支配地位的行为;
③ 建立健全企业内部经营者集中申报流程,定期更新行业内数据与企业数据等。
可能感兴趣
专业团队
- A
- B
- C
- D
- E
- F
- G
- H
- I
- J
- K
- L
- M
- N
- O
- P
- Q
- R
- S
- T
- U
- V
- W
- X
- Y
- Z
行业研究
更多-
《全国保险行业法律健康指数报告(2015-2017)》《全国保险行业法律健康指数报告(2015-2017)》是由绿法(国际)联盟(GLGA)作为编制单位,北京市道可特律师事务所作为专业支持单位,并在外部专家团队的指导下,共同打造的资本市场行业法律健康指数报告系列研究课题之一。2017年,绿法(国际)联盟(GLGA)成功发布了其资本市场行业法律健康指数报告系列研究课题的首份研究成果,即《私募基金行业法律健康指数报告》。《保险行业法律健康指数报告》是该研究课题的第二份研究成果。 -
《全国私募基金法律健康指数报告》本次报告的目的为以私募基金行业指数的形式提供关于立法、监管、司法的洞见。绿法联盟作为首个以法律为核心要素,以研究院为依托,以互联网为平台,以国际化为视野的法律跨界联盟,一直关注立法、监管、司法将以何种方式影响私募行业。时至今日,私募基金的体量已经发展至可以和公募基金等量齐观,其发展不得不称之为迅猛。但是,私募基金高歌猛进的同时也繁芜丛杂,自2016年始,监管、立法层对私募基金更加关注,故此尝试编纂私募基金行业法律健康指数报告,以量化考察私募基金行业法律风险方面的变化。以期以史鉴今,为未来的私募基金行业发展提供一点洞见。 -
《央企(A股)上市公司法律健康指数报告》《央企(A股)上市公司法律健康指数报告》是目前市场上首份以法律健康为导向和评判标准的、研究央企(A股)上市公司发展健康度的指数报告,是第一份由第三方机构推出的带有公益性和学术性的央企(A股)上市公司指数报告,是研究、评价央企(A股)上市公司的一个全新视角与一项创新性举措。报告对央企(A股)上市公司的健康度做了全视角、多层次的分析和解读;报告以动态发展的数据库为支撑,在绿法(国际)联盟(GLGA)的协调下与相关监管部门、治理机构、重要行业组织、经营主体形成互动机制,围绕央企(A股)上市公司开展长期跟踪研究,努力推出对认识央企(A股)上市公司、推进央企(A股)上市公司发展具有重要影响的学术成果。
品牌活动
更多-
[05/28]道可特20周年系列活动丨科技驱动型企业法律服务创新论坛
在各界同仁的关心和支持下,道可特成都办公室在注册成立的半年里即取得快速发展。作为道可特二十周年系列活动之一,我们拟于2023年5月28日在成都天府新区中央法务产业大厦隆重举办“高端法律服务业创新与发展论坛暨科技驱动型企业法律服务创新论坛”。届时,行业内外的领导嘉宾、专家学者、企业高管、全国知名律所贤达和著名媒体代表,将悉数出席。 -
[05/28]道可特20周年系列活动丨高端法律服务业创新发展论坛
在各界同仁的关心和支持下,道可特成都办公室在注册成立的半年里即取得快速发展。作为道可特二十周年系列活动之一,我们拟于2023年5月28日在成都天府新区中央法务产业大厦隆重举办“高端法律服务业创新与发展论坛暨科技驱动型企业法律服务创新论坛”。届时,行业内外的领导嘉宾、专家学者、企业高管、全国知名律所贤达和著名媒体代表,将悉数出席。 -
[04/22]济南·2023年“世界知识产权日”主题论坛
在第23个世界知识产权日到来之际,作为道可特二十周年系列活动之一,由多家单位主办、北京市道可特(济南)律师事务所承办的2023年“世界知识产权日”主题论坛将在山东济南隆重举行。本届论坛以知识产权高质量发展为导向,以国内知识产权现状分析及相关热点问题为核心,以数据合规、全链条知产法律服务、专利维权、知产价值最大化为抓手,以期推动知识产权服务业全方位高质量发展。届时,来自各级司法部门领导,各级知识产权协会及律师协会领导,行业专家、学者,全国知名媒体人共聚一堂,共聚发展之智,共谋发展之策。
