道可特研究丨民法典时代下代位权规则的完善与适用
来源: 道可特律所 时间: 2021-03-19 09:28:30 作者: 争议解决团队
摘要:2021年1月1日,《中华人民共和国民法典》正式施行,其中第五百三十五条至第五百三十七规定将代位权制度的基本规则进行了修改完善,扩大了代位权的行使范围、降低了代位权行使的限制、删除了债务人异议审查结论、新增了代位权保存行为、继承了代位权直接清偿规则,在坚持保护积极行使代位权的债权人的基础上,兼顾了对全体债权人共同保护的价值衡量。我们将代位权基本规则的新旧规定作对比分析,以期从中体会立法目的的考量原意,从而更好地反馈到代位权行使的司法实务中。
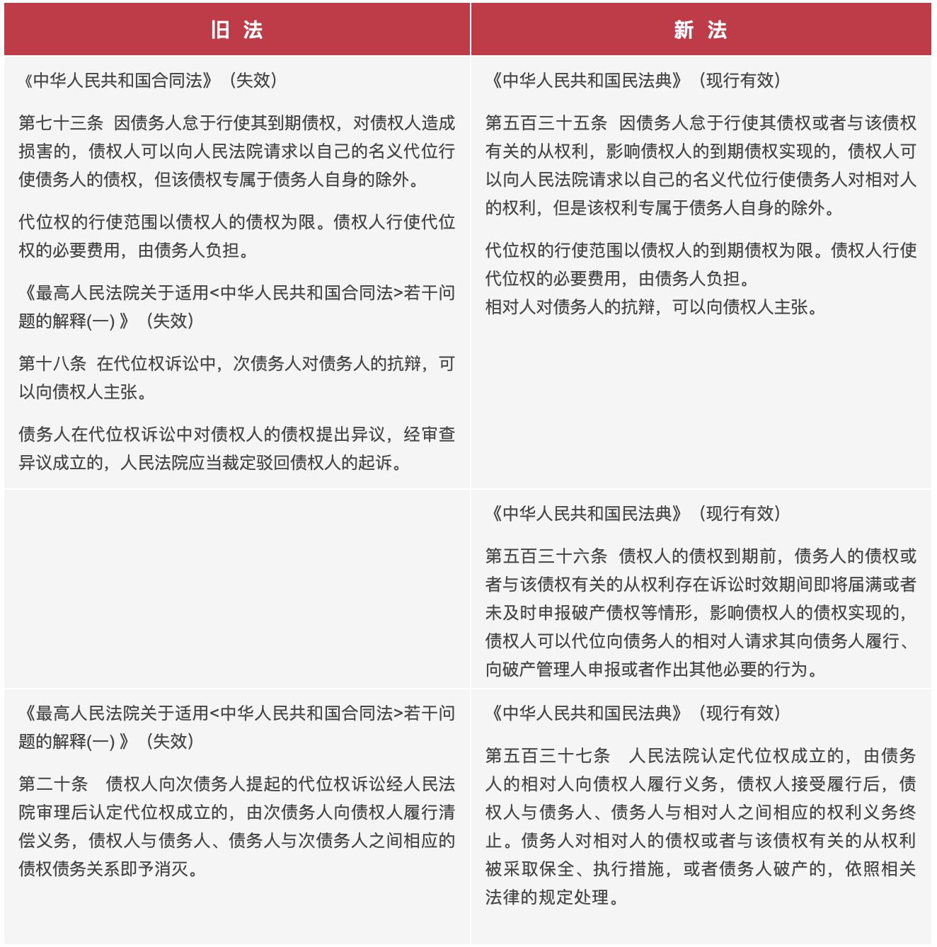
“因债务人怠于行使其到期债权,对债权人造成损害的,债权人可以向人民法院请求以自己的名义代位行使债务人的债权。”此为代位权的基本规则,经1999年10月1日生效的《中华人民共和国合同法》制定施行。同年,《最高人民法院关于适用<中华人民共和国合同法>若干问题的解释(一)》作出补充规定,明确了对代位权制度具体适用规则。至此,代位权制度的基本法律规范形成。
代位权制度突破了债权相对性,为债权人主张权利提供了新的权益保护路径,施行至今已经为难以数计的债权人执行债权提供了法律支持。然而,《中华人民共和国合同法》及其司法解释对代位权之诉的界定较为狭窄,为代位权的适用设定了债务人的债权须已到期、债务人怠于履行债权须达到对债权人造成损害程度等限制条件,因而未能最大程度地发挥其制度的优越性,在司法实践中备受争议。

2021年1月1日,《中华人民共和国民法典》正式施行,其中第五百三十五条至第五百三十七规定将代位权的基本规则进行了修改完善,对司法实务中主要争议问题作出了回应,在坚持保护积极行使代位权的债权人的基础上,兼顾了对全体债权人共同保护的价值衡量。我们将代位权基本规则的新旧规定作对比分析,以期从中体会立法目的的考量原意,从而更好地反馈到代位权行使的司法实务中。

以上为代位权基本规则的新旧规定,从中我们可以看出《中华人民共和国民法典》对代位权基本规则的修改主要体现在:
一、民法典扩大了代位权的行使范围
1. 删除怠于行使债权的“到期”条件
《中华人民共和国民法典》第五百三十五条规定“因债务人怠于行使债权或者与该债权有关的从权利”,删除了原《中华人民共和国合同法》第七十三条规定“因债务人怠于行使其到期债权”中的“到期”,对此,我们认为:

首先,删除“到期”并不等于代位权直接扩大至全部未到期债权。一般情况下,若该债权未到期,债务人就无权提前向相对人主张该债权,则债务人不构成“怠于行使”,债权人此时向相对人主张该债权便不符合代位权的行使条件;
其次,删除“到期”为主张特殊情况下的未到期债权留存空间。例如预期违约、附条件债权等特殊情形,债权虽未到期但依法可主张,删除“到期”也为主张这些未到期的特殊债权情形留存了法律空间;
最后,删除“到期”是为了与新增“与该债权有关的从权利”衔接。代位行使与该债权有关的从权利通常并不单纯以债权到期为限,为行文统一删除“到期”。
2. 扩大“债权”至“债权与该债权有关的从权利”
原《中华人民人民共和国合同法》第七十三条规定债权人行使代位权的前提条件是因债务人怠于行使其到期债权对债权人造成损害,将债务人怠于行使的权利限制在债权权利,就“债权的从权利是否能够成为代位权行使的客体”这一问题并未明确规定。因此,对这一问题的具体适用存在截然相反的两种观点,以北京市房山区人民法院审理南京银行股份有限公司北京分行与中企信用融资担保有限公司等债权人代位权纠纷系列案件的判决为例:
NO.1 (2017)京0111民初11677号《民事判决书》:担保物权作为债权的附属权利,可以成为代位权的客体
北京市房山区人民法院在其作出的(2017)京0111民初11677号《民事判决书》中载明,“对于担保物权能否成为代位权行使的客体,我国合同法及其司法解释均未作禁止性规定。设定担保物权的目的在于担保债权的实现,即在债务人届期不履行或不完全履行债务时,担保权人有权通过处分担保物,以获得的价款优先受偿其债权。担保权人对担保物权的实现方式主要是担保物的价值变现权,而非取得担保物的所有权,其本质在于保证债权的实现。因此在本案中,担保物权作为债权的附属权利,亦可以成为代位权的客体。”
除上述北京市房山区人民法院判决之外,亦有其他地区对此问题持相同观点,例如上海市高级人民法院在其作出的《关于民商事审判中适用〈合同法〉若干问题的处理意见》中就此问题的法理阐述和处理意见与(2017)京0111民初11677号《民事判决书》所载完全一致。
NO.2 (2017)京0111民初12308号《民事判决书》:担保物权系他物权,不属于代位权的行使范围
北京市房山区人民法院在其作出的(2017)京0111民初12308号《民事判决书》中载明,“《中华人民共和国合同法》第73条第2款规定,代位权的行使范围以债权人的债权为限。担保物权系他物权,不属于合同法规定的代位权的行使范围。因此,中企信用公司虽对李明东为其办理抵押的两套房屋享有担保物权,但南京银行北京分行无权要求对其行使代位权。”
南京银行股份有限公司北京分行对此认定不服,遂申请二审、再审,北京市第二中级人民法院(2019)京02民终6741号《民事判决书》、北京市高级人民法院(2020)京民申2378号《民事裁定书》均表示支持一审判决观点,称“担保物权系他物权,他物权本质上不属于债权,不应当成为代位权的客体。”
上述两份一审判决均为北京市房山区人民法院对南京银行股份有限公司北京分行与中企信用融资担保有限公司等债权人代位权纠纷系列案件的判决书,却在“债权的从权利是否能够成为代位权行使的客体”这一问题上适用了两种截然相反的观点,并均已生效执行。如此,便形成了同一法院在同一时间对同一系列案件作出了不同判决的“同案不同判”现象。在同一法院竟能观点分化至此,则在全国范围内对这一问题的司法争议之激烈,可见一斑。

鉴于司法实务中对“债权的从权利是否能够成为代位权行使的客体”这一问题观点不一,民法典在编撰过程中充分听取了各方意见,综合考虑法理逻辑、债权人实际需求、债权人与债务人利益平衡等因素,将原《中华人民共和国合同法》第七十三条规定的因债务人怠于行使的“债权”扩大至“债权与该债权有关的从权利”。自此,以担保物权为代表的债权从权利正式被纳入代位权可主张的权利范围。
以上民法典对代位权基本规则的修改,扩大了债权人行使代位权的范围,为债权人更大程度地救济自身合法权利提供了实体法依据。
二、民法典降低了代位权行使的限制
原《中华人民共和国合同法》第七十三条规定债权人行使代位权的条件之一是债务人怠于行使债权的行为“对债权人造成了损害”。原《最高人民法院关于适用<中华人民共和国合同法>若干问题的解释(一)》第十三条规定进一步将此“损害”限定在“债务人既不履行其对债权人的到期债务,又不以诉讼方式或者仲裁方式向其债务人主张其享有的具有金钱给付内容的到期债权,致使债权人的到期债权未能实现”的情形下。
依据原合同法及其司法解释的规定,债权人需等待“因债务人怠于行使其到期债权,对债权人造成损害的”这一代位权行使要件达到一系列限制条件,方能提起代位权之诉。如此,债权人的合法债权已经遭受长期实质损害,其经济效益、时间成本能否被代位权之诉的事后救济完全弥补,恐难保证,同时亦与代位权制度提高债权执行效率初衷相背离。
考虑到以上债权人行使代位权的现实困境,《中华人民共和国民法典》第五百三十五条规定将其修改为债务人怠于行使债权或与该债权有关的从权利的行为“影响债权人的到期债权实现”。

一定程度上,我们可以将其看做是民法典赋予债权人的不安抗辩权,即不要求债务人怠于行使债权的行为对债权人已经造成了实际损害,而是在债务人怠于行使债权的行为达到影响债权人实现到期债权的程度时,债权人便能直接提起代位权诉讼。如此修改,从法律规范层面将债权人行使代位权时间提前、避免了其债权遭受实质损害才能行使代位权的困境,降低了债权人行使代位权的限制,更及时更广泛地保障了债权人的合法权利。
三、民法典删除了债务人异议审查结论
《中华人民共和国民法典》第五百三十五条第三款规定,“相对人对债务人的抗辩,可以向债权人主张”。此规定系原《最高人民法院关于适用<中华人民共和国合同法>若干问题的解释(一)》第十八条第一款规定演化而来,原规定为“在代位权诉讼中,次债务人对债务人的抗辩,可以向债权人主张。”
同时,《中华人民共和国民法典》第五百三十五条规定在援引该规定时,删除了原《最高人民法院关于适用<中华人民共和国合同法>若干问题的解释(一)》第十八条第二款规定,即“债务人在代位权诉讼中对债权人的债权提出异议,经审查异议成立的,人民法院应当裁定驳回债权人的起诉。”
此处未将司法解释第十八条第二款纳入《中华人民共和国民法典》,原因可能有二:
一是此规定是诉讼过程中的审查环节规定,一定程度上更倾向于程序法而非实体法,故不宜纳入作为实体法的民法典中;
二是此审查规定实际上是当然性规定,是法院实际审理过程中理应遵循的基本审理逻辑,故无需单独作出相关规定。因此处修改系基于法律编撰体系下的法律规定整合,未对代位权制度作实质性更改,同时存在将其规定在后续司法解释中的可能性,故就此修改不再赘述。
四、民法典新增了代位权保存行为
《中华人民共和国民法典》新增第五百三十六条规定,“债权人的债权到期前,债务人的债权或者与该债权有关的从权利存在诉讼时效期间即将届满或者未及时申报破产债权等情形,影响债权人的债权实现的,债权人可以代位向债务人的相对人请求其向债务人履行、向破产管理人申报或者作出其他必要的行为。”此规定不仅是在列举“影响债权人的债权实现的”情形,更重要的是新增了代位权保存行为。

代位权保存行为系与代位权实行行为对比而言。《中华人民共和国民法典》第五百三十五条规定了代权人行使代位权的方式是通过“向人民法院请求”的方式,此为代位权实行行为,即债权人通过向法院提起代位权之诉直接要求执行债权;《中华人民共和国民法典》第五百三十六条规定债权人可通过“向相对人请求其向债务人履行、向破产管理人申报或者作出其他必要的行为”等方式行使代位权,此为代位权保存行为,即并非直接要求相对人清偿,而是通过申报债权等方式维持债务人责任财产的现状,保存代位权行使可能性。
具体而言,以申报破产债权为例,《中华人民共和国企业破产法》第四十六条规定“未到期的债权,在破产申请受理时视为到期”,此时,相对人的破产申请被受理即债务人的债权已到期,然而债务人怠于向相对人申报破产债权,同时债权人对债务人的债权尚未到期。如此情形,按照原合同法规定债权人将无法行使代位权,然而依据现行民法典规定,债权人在其债权未到期的情况下即可代位向债务人的相对人破产管理人申报该债务人债权,从而保存了自身债权到期时得以实现的可能性。
总之,《中华人民共和国民法典》新增第五百三十六条规定,增添了代位权保存行为路径,完善了代位权制度的救济维度,弥补了我国法律规定行使代位权的形态仅限于实行行为的立法缺憾。
五、民法典继承了代位权直接清偿原则
《中华人民共和国民法典》第五百三十七条规定基本继承了原《最高人民法院关于适用<中华人民共和国合同法>若干问题的解释(一)》第二十条规定的代位权“直接清偿规则”,然而修改之处依然明显,具体而言:
1. 调整法律表述
此条规定对法律表述的调整主要体现在将“次债务人”调整为“相对人”,将“清偿”调整为“履行”、将“相应的债权债务关系即予消灭”调整为“相应的权利义务终止”。
如此调整是在衔接代位权行使客体“因债务人怠于行使其债权与该债权有关的从权利”的修改,将抵押人、出质人等非债务人涵盖在“相对人”范围内,将担保关系等非单一债权债务关系涵盖在“权利义务”的关系范畴内。同时,从“消灭”到“终止”亦是为法律关系形态留存空间。如此调整使得代位权制度的整体逻辑更加统一,法律规定更加精准完善。
2. 新增“直接清偿规则”的限制适用条款
《中华人民共和国民法典》第五百三十七条规定在继承代位权“直接清偿规则”的基础上,新增了限制适用条款,即“债务人对相对人的债权或者与该债权有关的从权利被采取保全、执行措施,或者债务人破产的,依照相关法律的规定处理。”

此规定并未言明采取保全、执行措施是因本案法律关系引起还是另案法律关系引起,则行使代位权的债权人和另案第三人均可能是申请保全、执行该债权的主体。若系另案法律关系引起或债务人破产的,则很可能会造成法律适用的冲突,例如破产申请制度与代位权制度的冲突,届时将不能再径行适用单一的直接清偿原则,而需要结合其他相关法律的规定处理。
有人认为,这是学界倡导的代位权“入库规则”的直接体现,即基于债权的平等性,债权人代位之诉胜诉后不享有优先受偿的权利,而是由相对人向债务人清偿,使债务人的责任财产回到行为前的状态,从而实现对全体债权的担保。对此,我们持谨慎意见,仅认为限制适用条款是“直接清偿原则”的外延,是基于民法典体系下的协调性规定。虽然限制适用条款在一定程度上体现了“入库原则”平衡全体债权人利益的价值导向,但仅限定在保全、执行、破产等债权执行程序层面而不涉及债权实体层面,并未违背“直接清偿原则”将代位权法律效果归属于债权人的制度核心,与将代位权法律效果归属于债务人的“入库规则”存在本质区别。
总体而言,《中华人民共和国民法典》第五百三十七条规定调整了法律表述、新增了限制适用条款,均系对代位权“直接清偿原则”的润色补充,并未实质更改代位权制度的核心规则。
六、结语
综上所述,相较于已失效的合同法及其司法解释,现行有效的《中华人民共和国民法典》第五百三十五条至五百三十七条规定是对原代位权基本规则相关利弊得失的思考和完善,更好地协调了程序和实体规则的统一,更明显地向保护债权人合法利益的角度倾斜,更大程度地强化了代位权制度的保全功能,为具体适用代位权制度提供了更充实的实体法依据。
可能感兴趣
专业团队
- A
- B
- C
- D
- E
- F
- G
- H
- I
- J
- K
- L
- M
- N
- O
- P
- Q
- R
- S
- T
- U
- V
- W
- X
- Y
- Z
行业研究
更多-
《央企(A股)上市公司法律健康指数报告》《央企(A股)上市公司法律健康指数报告》是目前市场上首份以法律健康为导向和评判标准的、研究央企(A股)上市公司发展健康度的指数报告,是第一份由第三方机构推出的带有公益性和学术性的央企(A股)上市公司指数报告,是研究、评价央企(A股)上市公司的一个全新视角与一项创新性举措。报告对央企(A股)上市公司的健康度做了全视角、多层次的分析和解读;报告以动态发展的数据库为支撑,在绿法(国际)联盟(GLGA)的协调下与相关监管部门、治理机构、重要行业组织、经营主体形成互动机制,围绕央企(A股)上市公司开展长期跟踪研究,努力推出对认识央企(A股)上市公司、推进央企(A股)上市公司发展具有重要影响的学术成果。 -
《全国私募基金法律健康指数报告》本次报告的目的为以私募基金行业指数的形式提供关于立法、监管、司法的洞见。绿法联盟作为首个以法律为核心要素,以研究院为依托,以互联网为平台,以国际化为视野的法律跨界联盟,一直关注立法、监管、司法将以何种方式影响私募行业。时至今日,私募基金的体量已经发展至可以和公募基金等量齐观,其发展不得不称之为迅猛。但是,私募基金高歌猛进的同时也繁芜丛杂,自2016年始,监管、立法层对私募基金更加关注,故此尝试编纂私募基金行业法律健康指数报告,以量化考察私募基金行业法律风险方面的变化。以期以史鉴今,为未来的私募基金行业发展提供一点洞见。 -
《2018中国保险行业法律健康蓝皮书》《2018中国保险行业法律健康蓝皮书》包括上篇《保险行业法律健康指数报告》及下篇《保险行业法律专题报告》。其中,《保险行业法律健康指数报告》是由绿法(国际)联盟(GLGA)继2018年成功发布首份《保险行业法律健康指数报告》之后连续第二年发布,该指数能够综合、直观反映近三年来保险行业整体的法律健康状态。《保险行业法律专题报告》则结合近年来保险行业及保险资金运用领域法律实务,针对当下行业实务中的热点及疑难复杂问题,从法律视角予以分析和解读,以期为保险行业及保险资金运用的合法合规发展提供一些意见和建议。
品牌活动
更多-
[05/28]道可特20周年系列活动丨科技驱动型企业法律服务创新论坛
在各界同仁的关心和支持下,道可特成都办公室在注册成立的半年里即取得快速发展。作为道可特二十周年系列活动之一,我们拟于2023年5月28日在成都天府新区中央法务产业大厦隆重举办“高端法律服务业创新与发展论坛暨科技驱动型企业法律服务创新论坛”。届时,行业内外的领导嘉宾、专家学者、企业高管、全国知名律所贤达和著名媒体代表,将悉数出席。 -
[05/28]道可特20周年系列活动丨高端法律服务业创新发展论坛
在各界同仁的关心和支持下,道可特成都办公室在注册成立的半年里即取得快速发展。作为道可特二十周年系列活动之一,我们拟于2023年5月28日在成都天府新区中央法务产业大厦隆重举办“高端法律服务业创新与发展论坛暨科技驱动型企业法律服务创新论坛”。届时,行业内外的领导嘉宾、专家学者、企业高管、全国知名律所贤达和著名媒体代表,将悉数出席。 -
[04/22]济南·2023年“世界知识产权日”主题论坛
在第23个世界知识产权日到来之际,作为道可特二十周年系列活动之一,由多家单位主办、北京市道可特(济南)律师事务所承办的2023年“世界知识产权日”主题论坛将在山东济南隆重举行。本届论坛以知识产权高质量发展为导向,以国内知识产权现状分析及相关热点问题为核心,以数据合规、全链条知产法律服务、专利维权、知产价值最大化为抓手,以期推动知识产权服务业全方位高质量发展。届时,来自各级司法部门领导,各级知识产权协会及律师协会领导,行业专家、学者,全国知名媒体人共聚一堂,共聚发展之智,共谋发展之策。
