道可特研究 | 家族信托如何持股境内上市公司
来源: 道可特律所 时间: 2020-12-28 10:33:45 作者: 国际业务团队
引言:家族信托持股架构在海外资本市场属于十分常见的控股实体和财富传承方式,具有相对成熟的运转机制,然而于中国资本市场却鲜为人见,其主要原因在于中国资本市场及监管机构对于发行人股权清晰的严格要求。
2020年9月,盛美成为A股第一个以家族信托作为持股顶层结构的上市公司,这对于国内超高净值个人财富传承和家族财富管理行业而言,具有里程碑意义。意味着实际控制人通过家族信托在满足一定条件下可作为拟上市企业的持股顶层结构。今后,在满足股权清晰的前提下,家族信托持股架构将有可能得到监管机构的认可从而成为创始人、实际控制人、股东、高级管理人员以及高净值个人在投资管理过程中的选项之一。
一、上市前采用信托持股架构成功过会的案例
1.盛美股份
盛美股份,全名“盛美半导体设备(上海)有限公司”,成立于2005年,坐落于上海浦东新区张江高科技园区,是上海市政府重点引进的集成电路装备企业。2017年,盛美在美国纳斯达克上市;2020年9月,盛美股份在科创板IPO成功过会,采用“A+N”模式在A股及纳斯达克同时上市。
创始人王晖先生及其家人作为公司的实际控制人,均是美国国籍身份,属于美国的税务居民。为了在美国避开一系列法律限制及税务负担,王晖和家人通过Family Living Trust生前信托及Irrevocable Trust不可撤销信托两个信托持有控股公司美国上市公司部分股权。股权及信托结构如下图所示:

信托基本情况如下:

证监会监管重点:
详细披露信托的基本情况、信托协议的主要内容等;
说明信托架构是否影响发行人的股权清晰,结合信托的决策机制说明是否影响实际控制人对发行人的控制权及其稳定性。
律师意见:
详细披露家族信托的基本情况,包括设立时间、具体类型、运作方式、信托期限、相关权利人、义务人及权利、义务安排、表决方式等;
说明家族信托是为家族财产管理、传承与税收筹划之目的而设立,而非刻意规避国内的监管;
家族信托间接持有发行人股权,持股比例较低,不会影响发行人的股权清晰;
对于实际控制人的家族信托,其决策机制能够确保该家族信托与实际控制人保持一致,不会影响实际控制人的控制权。
法律分析:
科创板上市规则和条件与主板、中小板上市规则和条件略有不同。根据《首次公开发行股票并上市管理办法》规定,主板、中小板上市条件对股权清晰的股东要求:“发行人的股权清晰”。然而,《科创板首次公开发行股票并注册管理办法(试行)》关于企业申报科创板上市的发行条件之一,则仅要求发行人控制权稳定,控股股东和受控股股东、实际控制人支配的股东(即特定主体)“所持发行人的股份”权属清晰,最近2年实际控制人没有发生变更,不存在导致控制权可能变更的重大权属纠纷。由此可见,上市核查要求的范围有所不同,可能是监管层面在盛美科创板上市企业过程中予以了一定条件的放行的原因。
此外,实控人外籍身份、发行人母公司已在境外上市、信托设立年代较早具有现实目的,信托持股比例偏低等可能也是促成盛美股份成功过会的原因。
2.深信服
2018年4月4日,证监会发审委会议审议通过深信服科技股份有限公司上市发行。根据深信服的招股说明书,深信服董事李基培的家族信托The Li 2007 Family Trust间接持有深信服0.98%的股份。股权及信托结构如下图所示:

信托基本情况如下:

法律分析:
相比于已过会的上海凯赛生物技术股份有限公司(“凯赛生物”)在申报期间,上交所在第二轮问询中质疑该等受托人决策机制是否影响发行人控制权稳定,随后凯赛生物拆除了家族信托持股架构。拆除后,实际控制人家庭直接持有控股股东100%股权,从而间接持有凯赛生物31.47%股份。对比分析监管机构对凯赛生物及深信服的不同态度,可以看出实际控制人通过家族信托持有发行人少量股权存在被监管机构认可的可能和空间,但通过家族信托控制发行人可能仍存在一定难度与挑战。
3.三生国健
2020年5月21日,上交所科创板股票上市委员会审议通过三生国健发行上市。三生国健系香港联合交易所主板上市公司3SBio Inc.(“三生制药”)下属控股子公司,LOU JING通过三生制药及其下属企业和达佳国际(香港)有限公司合计控制三生国健94.49%股份的表决权并担任三生国健董事长,为三生国健的实际控制人。根据三生国健的招股说明书,三生制药的上层股权结构中存在LOU JING的家族信托,股权及信托结构如下图所示:

信托基本情况如下:

法律分析:
已搭建家族信托持股架构的境外已上市公司分拆境内下属子公司申请境内IPO的情况下,由于其家族信托架构已披露并已被境外资本市场认可,因此分拆下属子公司IPO时存在被境内监管机构认可的可能和空间。同时,境内监管机构对于境外已上市公司的信托架构主要关注其对实际控制人控制权的影响,未过多关注信托文件的具体条款及约定。
二、上市后采用信托持股架构案例
1.英飞拓
英飞拓于2010年12月24日在深交所中小板上市交易,实际控制人为刘肇怀先生,其直接及间接通过SPV共计持有该公司70.26%的股份。刘肇怀先生于2015年2月6日至2016年9月24日的一年半的时间里,将其持有的部分SPV股份收益权作为信托财产转为由Robert S. Liu作为受托人的家族信托JZHKC LIU(#E),以及由Anna Liu作为受托人的家族信托JZ LIU(#1),同时刘肇怀先生仍保留该部分股权的投票权。英飞拓家族信托的成功设立肯定了境内上市公司股东以其控股公司的股权设立家族信托的可能性,对在我国境内或境外设立信托持股上市公司具有一定的借鉴意义。股权及信托结构如下图所示:

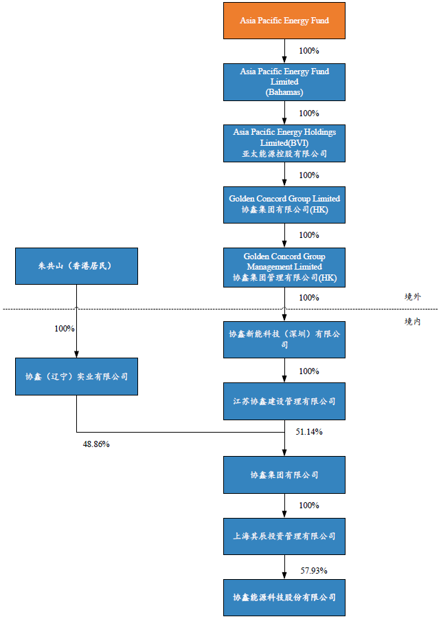
2. 协鑫能科
2017年10月26日,协鑫科技控股有限公司(后更名为协鑫创展控股有限公司,简称“协鑫创展”)受让江苏霞客环保色纺股份有限公司(“霞客环保”)第一大股东及第二大股东合计持有的霞客环保21.51%股权。本次股权转让完成后,协鑫创展成为霞客环保第一大股东,朱共山成为霞客环保实际控制人。
朱共山作为委托人曾于2008年7月23日签署一份信托契约设立了家族信托AsiaPacific Energy Fund,Credit Suisse Trust Limited系家族信托的受托人,Long Vision Investments Limited(“LongVision”)系家族信托的唯一保护人,朱共山系Long Vision唯一的股东和董事。根据信托合同,受托人行使其被赋予的权利的前提是取得保护人的书面同意,因此Long Vision作为家族信托的保护人能够通过受托人支配家族信托对AsiaPacific Energy Fund Limited的股份表决权,从而对其形成实际控制。股权及信托结构如下图所示:

三、思考与总结
通过分析近年来家族信托在境内资本市场的实践案例,可以看出家族信托在IPO、重组上市、已上市公司股东财富规划环节均已有先例,市场监管的认可度有一定的发展和突破。对于拟IPO企业,需要在上市前提早设计适合的家族信托持股结构,在家族信托与上市之间寻求巧妙平衡点,在保证发行人成功发行上市的前提下最大限度实现家族财富传承。
1.信托架构方面
1)就非控股股东、实际控制人的境外信托持股而言,在充分说明持股比例、解释该等信托持股具有合法合理性、不存在任何现实或潜在的纠纷、不会对发行人的控制权及其稳定性产生不利影响的前提下,是有可能通过上市审核的。
2)就控股股东、实际控制人的境外信托持股而言,外籍实际控制人通过境外信托持股境外上市公司,进而境内控制发行人的情形,却没有受到太多的挑战,这可能是因为本身即为上市公司,保留原来在上市公司之上的信托持股结构具有现实合理性,亦不会对发行人的股权清晰及控制权稳定性产生实质影响。
3)现有科创板上市公司的境外信托持股结构多属于拆分红筹架构回国上市,对于这些发行人持股结构中已有的境外信托结构,审核机构均采取了现有法规框架下审慎包容的态度,这契合当前企业回归境内资本市场的趋势。
4)目前被上市审核所接受的科创板上市公司的境外信托持股结构均不是由中国大陆自然人设立的。对于中国大陆自然人设立的境外信托持股结构,需要更为谨慎地处理。
2.信托条款方面
1)约定只转移股权的收益权。如果受托人是专门的信托公司,在转移股权的情况下,委托人通常不愿意放弃公司的经营权,而受托人通常也没有管理公司的相应经验,因此可以采用委托人和受托人约定只是转移股权的收益权,而委托人依然保留投票权。
2)《信托合同》中约定委托人的提名权。双方在《信托合同》中约定委托人享有对公司高管的提名权,而由受托人以股东身份对委托人的提名进行确认。这样委托人同样实质上保留了对公司或者SPV的控制权。
3)设立SPV实现信托目的。通过设立SPV的方式持有拟设立信托的上市公司股份,由个人股东享有决策权,同时,信托持有股权但没有决策权。此时,虽然委托人只持有少部分股权,但是仍然对上市公司形成有效的控制。此外,家族信托通过间接方式持有发行人股权,间接持股模式有助于解释并论证发行人股权清晰。
4)合理设置家族信托的受托人决策机制、运作方式,特别是受托人大于或等于2人时的决策机制。
可能感兴趣
专业团队
- A
- B
- C
- D
- E
- F
- G
- H
- I
- J
- K
- L
- M
- N
- O
- P
- Q
- R
- S
- T
- U
- V
- W
- X
- Y
- Z
行业研究
更多-
《央企(A股)上市公司法律健康指数报告》《央企(A股)上市公司法律健康指数报告》是目前市场上首份以法律健康为导向和评判标准的、研究央企(A股)上市公司发展健康度的指数报告,是第一份由第三方机构推出的带有公益性和学术性的央企(A股)上市公司指数报告,是研究、评价央企(A股)上市公司的一个全新视角与一项创新性举措。报告对央企(A股)上市公司的健康度做了全视角、多层次的分析和解读;报告以动态发展的数据库为支撑,在绿法(国际)联盟(GLGA)的协调下与相关监管部门、治理机构、重要行业组织、经营主体形成互动机制,围绕央企(A股)上市公司开展长期跟踪研究,努力推出对认识央企(A股)上市公司、推进央企(A股)上市公司发展具有重要影响的学术成果。 -
《2018中国保险行业法律健康蓝皮书》《2018中国保险行业法律健康蓝皮书》包括上篇《保险行业法律健康指数报告》及下篇《保险行业法律专题报告》。其中,《保险行业法律健康指数报告》是由绿法(国际)联盟(GLGA)继2018年成功发布首份《保险行业法律健康指数报告》之后连续第二年发布,该指数能够综合、直观反映近三年来保险行业整体的法律健康状态。《保险行业法律专题报告》则结合近年来保险行业及保险资金运用领域法律实务,针对当下行业实务中的热点及疑难复杂问题,从法律视角予以分析和解读,以期为保险行业及保险资金运用的合法合规发展提供一些意见和建议。 -
《2018中国不良资产蓝皮书》绿法联盟研究院基于对整体不良资产行业进行深入的考察、研究的基础上,与北京市道可特律师事务所共同编制了《2018中国不良资产蓝皮书》,希望能够对行业带来指导,也能体现不良资产行业本身的创新,具有一定的学术性和公益性。
品牌活动
更多-
[05/28]道可特20周年系列活动丨科技驱动型企业法律服务创新论坛
在各界同仁的关心和支持下,道可特成都办公室在注册成立的半年里即取得快速发展。作为道可特二十周年系列活动之一,我们拟于2023年5月28日在成都天府新区中央法务产业大厦隆重举办“高端法律服务业创新与发展论坛暨科技驱动型企业法律服务创新论坛”。届时,行业内外的领导嘉宾、专家学者、企业高管、全国知名律所贤达和著名媒体代表,将悉数出席。 -
[05/28]道可特20周年系列活动丨高端法律服务业创新发展论坛
在各界同仁的关心和支持下,道可特成都办公室在注册成立的半年里即取得快速发展。作为道可特二十周年系列活动之一,我们拟于2023年5月28日在成都天府新区中央法务产业大厦隆重举办“高端法律服务业创新与发展论坛暨科技驱动型企业法律服务创新论坛”。届时,行业内外的领导嘉宾、专家学者、企业高管、全国知名律所贤达和著名媒体代表,将悉数出席。 -
[04/22]济南·2023年“世界知识产权日”主题论坛
在第23个世界知识产权日到来之际,作为道可特二十周年系列活动之一,由多家单位主办、北京市道可特(济南)律师事务所承办的2023年“世界知识产权日”主题论坛将在山东济南隆重举行。本届论坛以知识产权高质量发展为导向,以国内知识产权现状分析及相关热点问题为核心,以数据合规、全链条知产法律服务、专利维权、知产价值最大化为抓手,以期推动知识产权服务业全方位高质量发展。届时,来自各级司法部门领导,各级知识产权协会及律师协会领导,行业专家、学者,全国知名媒体人共聚一堂,共聚发展之智,共谋发展之策。
