道可特独家|换股并购:金融控股公司监管合规的进路选择
来源: 道可特律所 时间: 2020-12-03 13:52:30 作者: 乔兆姝、冯林玉等
摘要:金融控股公司股权结构调整与资产重组是未来一年金融控股公司监管合规的重点工作。换股并购作为一种常见的资产重组方式,是金融控股公司进行股权结构调整、业务整合的主流选择。随着未来监管的不断深入,换股并购势必成为诸多金融控股公司的主流模式之一。
《关于实施金融控股公司准入管理的决定》《金融控股公司监督管理试行办法》的出台,为金融控股公司的股权结构和主体层级提出了明确的要求,金融控股公司的整合潮将接踵而至。
一、换股并购的界定与法律依据
1. 换股并购的界定
换股并购,又称为股票互换式并购,作为企业兼并和收购的基本类型,是与现金并购相对应的概念,是指收购公司将目标公司的股票按一定比例换成本公司股票,换股并购完成后目标公司被注销,或成为收购公司的子公司。根据收购方股权来源的不同,换股并购可分为三类:增资换股、库存股换股、母公司与子公司交叉换股。
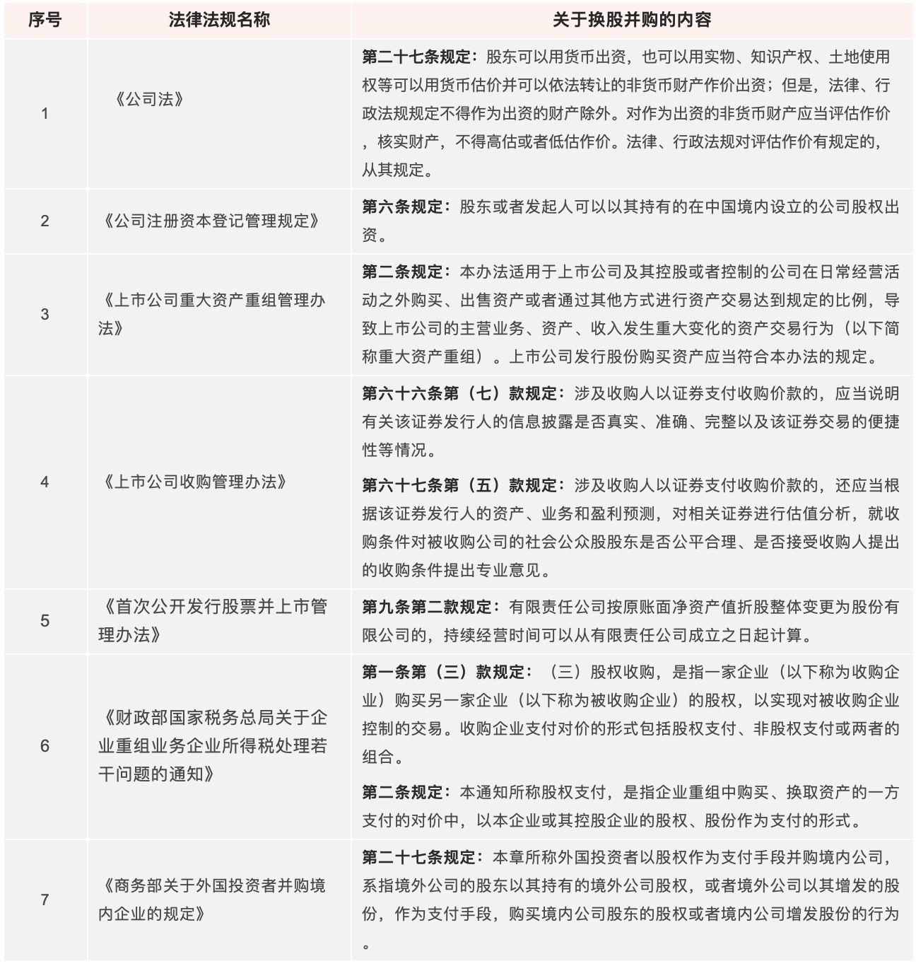
2. 换股并购的法律依据

《公司法》的规定是换股并购在中国法律框架下的基础性法律规定,但均未涉及换股并购的具体内容。《上市公司收购管理办法》和《上市公司重大资产重组管理办法》着重从监管角度对上市公司换股并购简单提及。散见于财政部、税务总局的政策性文件如《财政部国家税务总局关于企业重组业务企业所得税处理若干问题的通知》也从侧面对换股并购进行明确,是换股并购的直接法律依据之一。但前述法律法规对换股并购的零星规定仅停留在监管层面,或重点关注支付方式,并未对换股并购的交易模式、程序性内容给予细致规定。
二、换股并购的经典案例回顾
1. 国金证券与国联证券换股吸收合并
2020年9月20日下午,国联证券、国金证券发布公告“官宣”,国联证券正筹划换股吸收合并国金证券,两券商A股股票21日起停牌。但最终于两家券商首次“官宣合体”后的22天,宣布终止筹划重大资产重组事项。终止筹划重大资产重组的原因是交易相关方未能就本次重大资产重组方案的部分核心条款达成一致意见。券商投行人士分析,导致此次两家券商合并失败的原因大概有两种:
一是双方控股股东在价格上没有谈拢或在具体的收购条款上存在分歧,最后导致收购未按照双方的预期来推进。
二是监管部门可能对双方的合并存有顾虑,未充分支持双方的合并。
2. 宏源证券与申银万国证券换股吸收合并
2013年11月18日,申银万国证券和宏源证券签署了资产重组的意向书,后两家进行重大资产重组。宏源证券是国内第一家上市证券公司,申银万国是新中国第一家股份制证券公司。申银万国通过换股的方式,吸收合并了宏源证券,宏源证券首先完成退市,再与申银万国合并为申万宏源重新上市。至2014年12月,证监会批准了这项重组。彼时,申银万国发行81.41亿股股份吸收合并宏源证券,吸收合并完成后,宏源证券解散,原宏源证券营业部、分公司等均变更为申银万国所有。随后,宏源证券于2015年1月26日起在深交所终止上市。
3. 君实生物换股并购众合医药
2015年10月27日,君实生物(833330)发布重大资产重组报告,用换股吸收合并了众合医药(430598)。这是新三板首例换股吸收合并的成功案例。君实生物作为存续方向众合医药全体股东定向发行股份吸收合并众合医药。合并完成后,众合医药将被注销。此次君实生物换股吸并众合医药实现上市成为新三板上首例换股吸并案。其主要诉求在于借换股吸收合并实现上市,将重点放在了资源整合,而非曲线挂牌。君实生物首先向全国股转公司递交了挂牌申请,将换股吸并与挂牌同时进行,挂牌新三板是换股吸并众合医药的前提条件,通过换股吸并,使得两家企业将得以实现人才、技术、资金、管理等各种资源的共享和优势互补,扭转亏损局面。
三、换股并购的重点问题分析
1. 换股并购方案设计
换股并购涉及众多交易主体,各方利益诉求的平衡是换股并购的关键。换股并购方案的设计除关注交易结构、交易程序、交易意向书签订、交易文件核心条款、资产交割、金融牌照交割、资产重组、业务整合、债权债务处理、盈利承诺、员工安置、税务筹划、投后管理、时间安排外,还应当在换股并购各环节关注各方交易主体的利益诉求。
并购条款内容繁多,并购后的公司治理、股权转让限制、对赌与回购条款、反稀释条款、领售、随售、清算等条款已经变为公司并购协议的基础性条款。换股并购则在这一基础上增加了复杂性,并购双方需要在这些问题上双向考虑,综合考量各方利益诉求。
2. 股权估值
在换股并购项目中,价格的确定是最重要的核心问题之一,也是各交易主体利益诉求的集中点。换股并购交易定价首先需要基于目标资产或股权的公允价值,此外,定价受交易行业资源、交易特定市场背景、交易双方的议价谈判、收购方支付方式、交易方案与交易结构等多重因素的影响。以国有企业股权价值确定为例,换股股权属于非上市国有企业的,需到国有资产部门进行立项、确认,立项完成后聘请评估机构对股权权益价值进行评估,评估报告需向国有资产监督管理机构申请核准或备案,最后以经核准或备案的价格为定价依据。
3. 监管合规
因不同公司的基本情况不同,因此其审批流程也是存在差异的,如上市公司股权转让协议需经交易所审核确认,国有企业涉及到评估报告备案及审批等,忽略审批规范的限制,有时会导致股权转让行为无效,有时会造成履行障碍,最终影响股权交易的实现。非上市公司的股权转让具有无需上市挂牌交易、没有严格的流程性规范、没有法定第三方机构监管的特点,股权转让只需交易双方达成合意即可协议转让,交易便捷、交易成本低。而针对上市公司,要受到证监会和证券交易所的监管,如为国有企业还要受到国有资产监督管理机构的监管。
四、金融控股公司换股并购法律建议
换股并购作为一种常见的资产重组方式,是金融控股公司进行股权结构调整、业务整合的主流选择。随着未来监管的不断深入,换股并购势必成为诸多金融控股公司的首选模式之一。但该模式交易复杂,除可能面临的市场风险和经营风险外,涉及的法律问题也较为广泛,如清产核资、股权瑕疵、牌照交割、监管合规等。鉴于此,交易双方可寻求相关专业机构的辅助,完善前期股权价值评估,对股权情况予以详细尽职调查,完善交易结构和交易核心条款,合规安排交易事项。
作者|乔兆姝 北京市道可特律师事务所高级合伙人
冯林玉 北京市道可特律师事务所律师助理
邹 韦 北京市道可特律师事务所律师助理
可能感兴趣
专业团队
- A
- B
- C
- D
- E
- F
- G
- H
- I
- J
- K
- L
- M
- N
- O
- P
- Q
- R
- S
- T
- U
- V
- W
- X
- Y
- Z
行业研究
更多-
《全国保险行业法律健康指数报告(2015-2017)》《全国保险行业法律健康指数报告(2015-2017)》是由绿法(国际)联盟(GLGA)作为编制单位,北京市道可特律师事务所作为专业支持单位,并在外部专家团队的指导下,共同打造的资本市场行业法律健康指数报告系列研究课题之一。2017年,绿法(国际)联盟(GLGA)成功发布了其资本市场行业法律健康指数报告系列研究课题的首份研究成果,即《私募基金行业法律健康指数报告》。《保险行业法律健康指数报告》是该研究课题的第二份研究成果。 -
《央企(A股)上市公司法律健康指数报告》《央企(A股)上市公司法律健康指数报告》是目前市场上首份以法律健康为导向和评判标准的、研究央企(A股)上市公司发展健康度的指数报告,是第一份由第三方机构推出的带有公益性和学术性的央企(A股)上市公司指数报告,是研究、评价央企(A股)上市公司的一个全新视角与一项创新性举措。报告对央企(A股)上市公司的健康度做了全视角、多层次的分析和解读;报告以动态发展的数据库为支撑,在绿法(国际)联盟(GLGA)的协调下与相关监管部门、治理机构、重要行业组织、经营主体形成互动机制,围绕央企(A股)上市公司开展长期跟踪研究,努力推出对认识央企(A股)上市公司、推进央企(A股)上市公司发展具有重要影响的学术成果。 -
《2018中国保险行业法律健康蓝皮书》《2018中国保险行业法律健康蓝皮书》包括上篇《保险行业法律健康指数报告》及下篇《保险行业法律专题报告》。其中,《保险行业法律健康指数报告》是由绿法(国际)联盟(GLGA)继2018年成功发布首份《保险行业法律健康指数报告》之后连续第二年发布,该指数能够综合、直观反映近三年来保险行业整体的法律健康状态。《保险行业法律专题报告》则结合近年来保险行业及保险资金运用领域法律实务,针对当下行业实务中的热点及疑难复杂问题,从法律视角予以分析和解读,以期为保险行业及保险资金运用的合法合规发展提供一些意见和建议。
品牌活动
更多-
[05/28]道可特20周年系列活动丨科技驱动型企业法律服务创新论坛
在各界同仁的关心和支持下,道可特成都办公室在注册成立的半年里即取得快速发展。作为道可特二十周年系列活动之一,我们拟于2023年5月28日在成都天府新区中央法务产业大厦隆重举办“高端法律服务业创新与发展论坛暨科技驱动型企业法律服务创新论坛”。届时,行业内外的领导嘉宾、专家学者、企业高管、全国知名律所贤达和著名媒体代表,将悉数出席。 -
[05/28]道可特20周年系列活动丨高端法律服务业创新发展论坛
在各界同仁的关心和支持下,道可特成都办公室在注册成立的半年里即取得快速发展。作为道可特二十周年系列活动之一,我们拟于2023年5月28日在成都天府新区中央法务产业大厦隆重举办“高端法律服务业创新与发展论坛暨科技驱动型企业法律服务创新论坛”。届时,行业内外的领导嘉宾、专家学者、企业高管、全国知名律所贤达和著名媒体代表,将悉数出席。 -
[04/22]济南·2023年“世界知识产权日”主题论坛
在第23个世界知识产权日到来之际,作为道可特二十周年系列活动之一,由多家单位主办、北京市道可特(济南)律师事务所承办的2023年“世界知识产权日”主题论坛将在山东济南隆重举行。本届论坛以知识产权高质量发展为导向,以国内知识产权现状分析及相关热点问题为核心,以数据合规、全链条知产法律服务、专利维权、知产价值最大化为抓手,以期推动知识产权服务业全方位高质量发展。届时,来自各级司法部门领导,各级知识产权协会及律师协会领导,行业专家、学者,全国知名媒体人共聚一堂,共聚发展之智,共谋发展之策。
