道可特独家 | 金融控股公司股东监管透视:《金控办法》视域下的股东条款解读
来源: 道可特律所 时间: 2020-09-18 09:39:12 作者: 乔兆姝、冯林玉等
摘要:《金融控股公司监督管理试行办法》将金融控股公司股东纳入监管,并明确各类股东的准入条件和参与经营的合规要求。《办法》即将正式实施且《办法》给予各类金融控股公司的整改过渡期较短,金融控股公司股东应把握机遇尽快完善股东资质、调整持股方式、优化关联交易、建立退出机制,实现合规进阶。
2020年9月13日,国务院发布《关于实施金融控股公司准入管理的决定》(以下简称《决定》),同日,中国人民银行发布《金融控股公司监督管理试行办法》(以下简称《办法》),《办法》以中国人民银行会同相关部门于2019年7月26日起草并对外发布了《金融控股公司监督管理试行办法(征求意见稿)》(以下简称《征求意见稿》)为蓝本,进一步细化《决定》,初步构建起对金融控股公司进行有效监督管理规范体系。本文主要对《办法》中金融控股公司股东及股东应遵循的相关合规要求进行分析,并提出相应建议。
一、定位:股东的内涵与外延解读
根据《办法》的规定,金融控股公司的股东包括境内非金融企业、自然人以及经认可的法人。非金融企业是指商业银行、金融租赁公司、信托公司、金融资产管理公司、证券公司、期货公司、保险公司等取得金融业务许可证以外的企业。相对于《征求意见稿》,《办法》增加了“经认可的法人”作为金融控股公司的股东。鉴于近几年,部分地方国有资产管理部门、地方政府、地方财政部门、地方发改委、地方行政事业单位资产管理中心、地方基金、国土资源部门等作为发起人或实际控制人大力推进地方政府金控平台的发展,我们认为,地方国有资产管理部门、地方政府、地方财政部门、地方发改委、地方行政事业单位资产管理中心、地方基金、国土资源部门等属于“经认可的法人”的范畴。
同时,《办法》依据股东的持股比例、对金融控股公司的影响力和控制力进一步将股东分为非主要股东、主要股东、控股股东、实际控制人,具体分类标准如下表。

虽然《办法》未对重大影响进行界定,我们认为,重大影响通常包括但不限于向金融控股公司派驻董事、监事或高级管理人员,通过协议或其他方式影响金融控股公司的财务和经营管理决策以及国务院金融管理部门认定的其他情形。
二、准入:股东正负面清单解读
《办法》以宏观审慎监管为原则,采取差异化监管标准,分别对金融控股公司的非主要股东、主要股东、控股股东或实际控制人的准入条件、禁止性内容和特殊情形进行明确规定。

值得关注的是,金融控股公司股东准入门槛主要为非金融企业和自然人而设,经认可的法人作为《办法》新增的股东主体,较少被提及。
三、合规:股东穿透管理思路解读
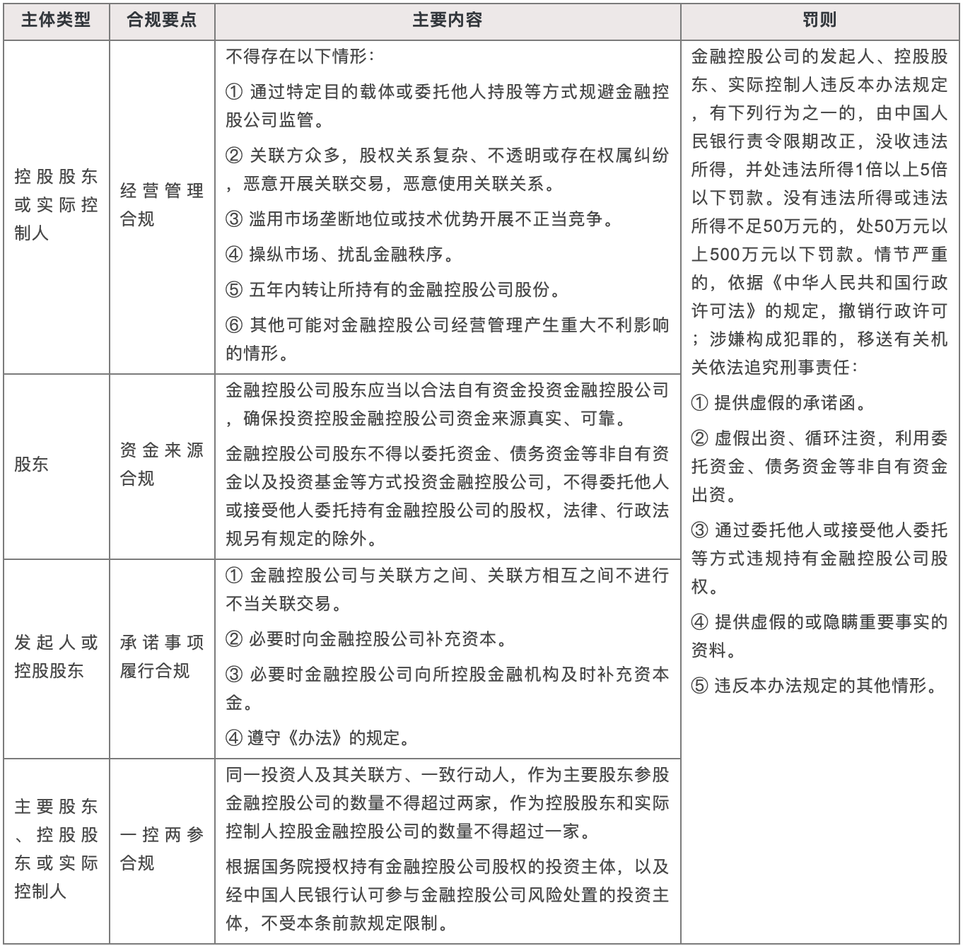
作为对金融领域监管加强的历史性行动,《办法》针对金融控股公司存在的一些痛点问题予以明确回应,尤其是确立股东参与金融控股公司经营管理的合规要点,如经营管理合规、资金来源合规、承诺事项履行合规以及一控两参合规等内容,为后续股东参与金融控股公司经营管理厘清思路。

目前,《办法》虽然对非主要股东和主要股东的准入条件、禁止性条件作出了明确的规定,但在监管过程中,《办法》尚未明确对非主要股东和主要股东的罚则。由此可知,在金融控股公司的经营管理中,发起人、控股股东、实际控制人是《办法》的重点监管对象。
四、建议:强监管时代下股东进阶路径
《办法》的出台将对地方金控集团、央企金控集团、民营金控集团以及互联网公司等众多企业带来深刻的影响,金融控股集团野蛮生长的时代已经成为过去。我们建议,金融控股公司股东从以下几个层面作出调整:
1. 完善股东资质
针对非金融企业股东而言,除了具备充足的资本和合规资金来源外,还须具备清晰的股权结构、治理结构、稳健的经营计划、良好的信用记录、社会名誉以及风控能力。针对自然人股东而言,除了具备良好的财务情况和合规资金来源外,其还须具备良好的信用记录、社会名誉以及一定的知识、经验和能力。
在《办法》正式实施前,我们建议非金融企业股东、自然人股东参照上述资质内容开展自查,充分准确核实自身是否具备金融控股公司股东资质。并进一步根据自查结果制定整改行动方案。
2. 调整持股方式
委托他人或接受他人委托持有金融控股公司或金融机构股权是《办法》重点予以规制的情况,尤其是针对发起人、控股股东或实际控制人而言,罚则更为严苛。针对股权代持情况,我们建议相关投资人根据《办法》第18条规定的“简明、清晰、可穿透的股权结构,实际控制人和最终受益人可识别”的标准在过渡期内调整持股方式,切实简化股权关系,提高股权关系透明度,降低违法违规风险。
3. 优化关联交易
为确保金融控股公司所控股机构的安全稳健运行,《办法》对与金融控股公司相关的关联交易秉持审慎监管的态度,包括金融控股公司股东之间的关联交易,金融控股公司与关联方之间、关联方相互之间的不当关联交易等。我们建议相关股东尽快梳理与金融控股公司之间各类关联交易,并针对不同关联交易的类别分别制定优化方案,强化关联交易“防火墙”,提前消除违规风险。
4. 建立退出机制
根据《决定》,申请设立金融控股公司未获批准或逾期未申请的,应当按照中国人民银行会同国务院银行保险监督管理机构、国务院证券监督管理机构提出的要求,采取转让所控股金融机构的股权或者转移实际控制权等措施。我们建议,股东结合自身情况合理评估自身潜在的风险和机遇,提前建立一套退出机制,合并重组相关同类金融业务,尽量避免被相关主管部门清退。
作者 | 乔兆姝 北京市道可特律师事务所高级合伙人
冯林玉 北京市道可特律师事务所律师助理
邹 韦 北京市道可特律师事务所律师助理
可能感兴趣
专业团队
- A
- B
- C
- D
- E
- F
- G
- H
- I
- J
- K
- L
- M
- N
- O
- P
- Q
- R
- S
- T
- U
- V
- W
- X
- Y
- Z
行业研究
更多-
《2018中国保险行业法律健康蓝皮书》《2018中国保险行业法律健康蓝皮书》包括上篇《保险行业法律健康指数报告》及下篇《保险行业法律专题报告》。其中,《保险行业法律健康指数报告》是由绿法(国际)联盟(GLGA)继2018年成功发布首份《保险行业法律健康指数报告》之后连续第二年发布,该指数能够综合、直观反映近三年来保险行业整体的法律健康状态。《保险行业法律专题报告》则结合近年来保险行业及保险资金运用领域法律实务,针对当下行业实务中的热点及疑难复杂问题,从法律视角予以分析和解读,以期为保险行业及保险资金运用的合法合规发展提供一些意见和建议。 -
《央企(A股)上市公司法律健康指数报告》《央企(A股)上市公司法律健康指数报告》是目前市场上首份以法律健康为导向和评判标准的、研究央企(A股)上市公司发展健康度的指数报告,是第一份由第三方机构推出的带有公益性和学术性的央企(A股)上市公司指数报告,是研究、评价央企(A股)上市公司的一个全新视角与一项创新性举措。报告对央企(A股)上市公司的健康度做了全视角、多层次的分析和解读;报告以动态发展的数据库为支撑,在绿法(国际)联盟(GLGA)的协调下与相关监管部门、治理机构、重要行业组织、经营主体形成互动机制,围绕央企(A股)上市公司开展长期跟踪研究,努力推出对认识央企(A股)上市公司、推进央企(A股)上市公司发展具有重要影响的学术成果。 -
《2018中国不良资产蓝皮书》绿法联盟研究院基于对整体不良资产行业进行深入的考察、研究的基础上,与北京市道可特律师事务所共同编制了《2018中国不良资产蓝皮书》,希望能够对行业带来指导,也能体现不良资产行业本身的创新,具有一定的学术性和公益性。
品牌活动
更多-
[05/28]道可特20周年系列活动丨科技驱动型企业法律服务创新论坛
在各界同仁的关心和支持下,道可特成都办公室在注册成立的半年里即取得快速发展。作为道可特二十周年系列活动之一,我们拟于2023年5月28日在成都天府新区中央法务产业大厦隆重举办“高端法律服务业创新与发展论坛暨科技驱动型企业法律服务创新论坛”。届时,行业内外的领导嘉宾、专家学者、企业高管、全国知名律所贤达和著名媒体代表,将悉数出席。 -
[05/28]道可特20周年系列活动丨高端法律服务业创新发展论坛
在各界同仁的关心和支持下,道可特成都办公室在注册成立的半年里即取得快速发展。作为道可特二十周年系列活动之一,我们拟于2023年5月28日在成都天府新区中央法务产业大厦隆重举办“高端法律服务业创新与发展论坛暨科技驱动型企业法律服务创新论坛”。届时,行业内外的领导嘉宾、专家学者、企业高管、全国知名律所贤达和著名媒体代表,将悉数出席。 -
[04/22]济南·2023年“世界知识产权日”主题论坛
在第23个世界知识产权日到来之际,作为道可特二十周年系列活动之一,由多家单位主办、北京市道可特(济南)律师事务所承办的2023年“世界知识产权日”主题论坛将在山东济南隆重举行。本届论坛以知识产权高质量发展为导向,以国内知识产权现状分析及相关热点问题为核心,以数据合规、全链条知产法律服务、专利维权、知产价值最大化为抓手,以期推动知识产权服务业全方位高质量发展。届时,来自各级司法部门领导,各级知识产权协会及律师协会领导,行业专家、学者,全国知名媒体人共聚一堂,共聚发展之智,共谋发展之策。
