道可特解读|离岸基金的新选择—在新加坡设立VCC
来源: 道可特律所 时间: 2020-08-12 10:16:52 作者: 国际业务团队
背景信息
除了卢森堡、爱尔兰、开曼群岛、毛里求斯等之外的一个基金设立热门地——新加坡,在2018年之前,并没有针对投资基金专门设计的主体形式,无论是在灵活性还是应用多样性,都远不及开曼群岛,这也使得很多新加坡基金管理公司将基金设在离岸。
2020年1月15日,新加坡金融管理局(MAS)联合会计与企业管制局(ACRA)发布声明,宣布推出“可变动资本公司”(VCC)框架。VCC框架推出之后,新加坡有了针对投资基金专门设计的主体形式。VCC架构解决并消除了新加坡基金经理管理海外投资基金的不便,提高成本和时间效率的同时,也为基金在新加坡的注册和营运提供更大的灵活度。
北京市道可特律师事务所国际业务团队将对新加坡VCC的特点、与开曼SPC的比较以及新加坡基金的税收优惠政策进行介绍分析。
什么是可变动资本公司?
可变动资本公司(Variable Capital Company,简称VCC)是除了公司、有限合伙企业和单位信托以外,一种全新的新加坡基金架构。简单来说,一间可变动资本公司类似于一个自由流动的资金池,投资者将资产注入池中,再交由专业基金经理进行管理,以达到基金投资的目的。相较于新加坡传统的基金结构,VCC的主要特点之一是它既可以作为一个独立公司制基金设立,也可以作为一个拥有多个子基金的“伞型基金”设立,这些子基金可具有不同的投资目标、投资者、资产和负债,使得VCC架构更具灵活性。
VCC的特点和优势
可设立为单体公司基金,也可以注册为包含多个子基金的伞形基金结构,在后者情形下子基金之间的资产和负债相互隔离;
可同时发行封闭式基金(如私募股权基金)和开放式基金(如对冲基金);
无需召开年度股东大会,且无需公开股东名册;
允许现有新加坡境外的公司制基金可以转移至新加坡并注册为VCC;
VCC激励计划,最高补助15万新元;
可享受基金税务豁免政策。
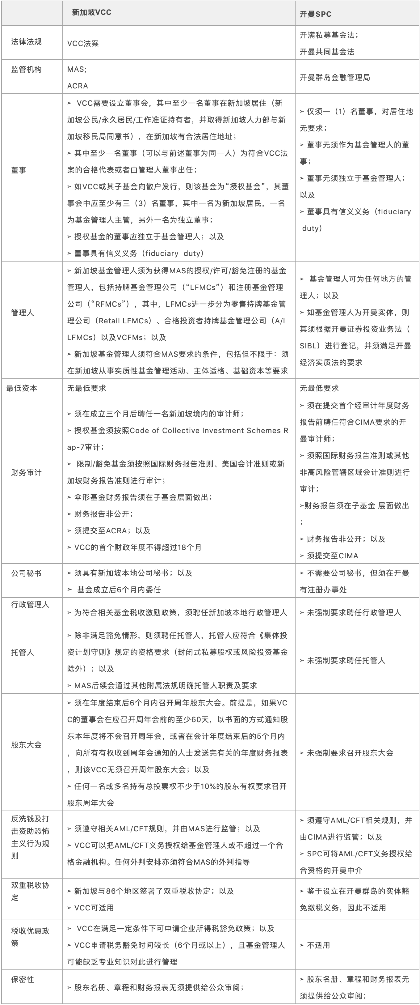
新加坡VCC与开曼SPC之比较
VCC的法律框架在某种程度上类似于开曼群岛独立投资组合公司(“SPC”)结构。但相较于SPC结构,VCC属于新加坡在岸基金的实质经营模式。我们在此将两地伞形基金组建及注册要求进行对比。

VCC可适用的税收优惠政策
新加坡针对基金的免税计划主要包括:离岸基金免税计划(Offshore Fund Tax Exemption,Section 13CA ofthe SITA)、新加坡境内基金免税计划(Onshore (Singapore ResidentCompany)Fund Tax Exemption Scheme,Section 13R of theSITA)和特级基金免税计划(Enhanced Tier Fund Tax Exemption Scheme,Section 13X of the SITA)。

可能感兴趣
专业团队
- A
- B
- C
- D
- E
- F
- G
- H
- I
- J
- K
- L
- M
- N
- O
- P
- Q
- R
- S
- T
- U
- V
- W
- X
- Y
- Z
行业研究
更多-
《2018中国不良资产蓝皮书》绿法联盟研究院基于对整体不良资产行业进行深入的考察、研究的基础上,与北京市道可特律师事务所共同编制了《2018中国不良资产蓝皮书》,希望能够对行业带来指导,也能体现不良资产行业本身的创新,具有一定的学术性和公益性。 -
《央企(A股)上市公司法律健康指数报告》《央企(A股)上市公司法律健康指数报告》是目前市场上首份以法律健康为导向和评判标准的、研究央企(A股)上市公司发展健康度的指数报告,是第一份由第三方机构推出的带有公益性和学术性的央企(A股)上市公司指数报告,是研究、评价央企(A股)上市公司的一个全新视角与一项创新性举措。报告对央企(A股)上市公司的健康度做了全视角、多层次的分析和解读;报告以动态发展的数据库为支撑,在绿法(国际)联盟(GLGA)的协调下与相关监管部门、治理机构、重要行业组织、经营主体形成互动机制,围绕央企(A股)上市公司开展长期跟踪研究,努力推出对认识央企(A股)上市公司、推进央企(A股)上市公司发展具有重要影响的学术成果。 -
《全国私募基金法律健康指数报告》本次报告的目的为以私募基金行业指数的形式提供关于立法、监管、司法的洞见。绿法联盟作为首个以法律为核心要素,以研究院为依托,以互联网为平台,以国际化为视野的法律跨界联盟,一直关注立法、监管、司法将以何种方式影响私募行业。时至今日,私募基金的体量已经发展至可以和公募基金等量齐观,其发展不得不称之为迅猛。但是,私募基金高歌猛进的同时也繁芜丛杂,自2016年始,监管、立法层对私募基金更加关注,故此尝试编纂私募基金行业法律健康指数报告,以量化考察私募基金行业法律风险方面的变化。以期以史鉴今,为未来的私募基金行业发展提供一点洞见。
品牌活动
更多-
[05/28]道可特20周年系列活动丨科技驱动型企业法律服务创新论坛
在各界同仁的关心和支持下,道可特成都办公室在注册成立的半年里即取得快速发展。作为道可特二十周年系列活动之一,我们拟于2023年5月28日在成都天府新区中央法务产业大厦隆重举办“高端法律服务业创新与发展论坛暨科技驱动型企业法律服务创新论坛”。届时,行业内外的领导嘉宾、专家学者、企业高管、全国知名律所贤达和著名媒体代表,将悉数出席。 -
[05/28]道可特20周年系列活动丨高端法律服务业创新发展论坛
在各界同仁的关心和支持下,道可特成都办公室在注册成立的半年里即取得快速发展。作为道可特二十周年系列活动之一,我们拟于2023年5月28日在成都天府新区中央法务产业大厦隆重举办“高端法律服务业创新与发展论坛暨科技驱动型企业法律服务创新论坛”。届时,行业内外的领导嘉宾、专家学者、企业高管、全国知名律所贤达和著名媒体代表,将悉数出席。 -
[04/22]济南·2023年“世界知识产权日”主题论坛
在第23个世界知识产权日到来之际,作为道可特二十周年系列活动之一,由多家单位主办、北京市道可特(济南)律师事务所承办的2023年“世界知识产权日”主题论坛将在山东济南隆重举行。本届论坛以知识产权高质量发展为导向,以国内知识产权现状分析及相关热点问题为核心,以数据合规、全链条知产法律服务、专利维权、知产价值最大化为抓手,以期推动知识产权服务业全方位高质量发展。届时,来自各级司法部门领导,各级知识产权协会及律师协会领导,行业专家、学者,全国知名媒体人共聚一堂,共聚发展之智,共谋发展之策。
