道可特视点 | 深陷信任危机,中概股如何应对监管挑战?
来源: 道可特律所 时间: 2020-06-12 18:34:14 作者: 张婷律师
2020年4月2日,在美国股市开盘之前,瑞幸咖啡(Luckin Coffee Inc.)发布公告,承认其2019年第二至第四季度涉及虚假交易销售额22亿人民币,且相关成本也有虚报。
随之,4月21日美国证监会(SEC)主席以及其他三名主管官员,与美国公众公司会计监督委员会(PCAOB)主席共5名官员联名发布《新兴市场投资涉及重大信息披露、财务报告和其他风险,补救措施有限》[1],5月21日美国参院通过了《外国公司问责法》[2]。
面对这一系列政策与新的监管环境,中概股公司的出路在哪里?又有哪些应对之道呢?
北京市道可特律师事务所高级合伙人、国际业务部主任张婷律师对此问题进行了独家解读。
Q1:瑞幸咖啡事件自爆造假后,相关主体采取了哪些措施?上市公司、其管理人员以及相关中介机构可能面临什么处罚?
瑞幸咖啡自曝造假之后,开盘随即触发熔断,股价跌近80%,报5.62美元/股,市值相较于前一交易日蒸发近50亿美元,仅剩14.23亿美元。据外媒报道,瑞幸咖啡将面临在美多家律所代理的投资者集体诉讼。
同时根据《萨班斯法案》的规定,除了投资者可以对公众公司和中介机构开展集体诉讼之外,相关责任人还可能被SEC追究刑事责任:
若被认定为故意证券欺诈犯罪,相关财务造假责任人可能被判处25年监禁,且犯有欺诈罪的个人和公司,可能分别被处以最高500万美元和2500万美元罚款;
若被认定为故意破坏或捏造文件以阻止、妨碍或影响联邦调查罪,相关财务造假责任人可能被处罚款、20年监禁或二者并罚。
此外,上市公司首席执行官和财务总监须对报送给SEC的财务报告的合法性和公允性进行宣誓,虚假财报可能将致使首席执行官和财务总监被处以50万美元以下的罚款或判处5年监禁;
且上市公司发行时的审计和复核工作底稿应至少保存5年,故意违反的,相关责任人可能面临罚款或判处10年监禁。
就财务造假的事件,相关责任的会计师事务所和会计师可能会临时或永久面临被限制执业活动,事务所或会计师个人都可能会被临时或永久吊销执照。
且对于故意或者过失的行为,会计师个人将可能面临75万或10万美元以下的罚款,会计师事务所可能面临1500万或200万美元以下的罚款。
长期以来,PCAOB无法检查中国本地注册会计师事务所以及相关审计底稿,部分中概股公司也得以避开美国会计监督审计机构的审查。SEC与中国监管部门进行了长达十年的沟通与谈判,希望检查在美国上市的中国公司的审计情况,但截至目前,PCAOB仍然无法直接访问这些关键记录。
4月21日,SEC主席以及其他三名主管官员、PCAOB主席共5名官员联名发布的《新兴市场投资涉及重大信息披露、财务报告和其他风险,补救措施有限》中,提示投资者美国证监会:
对于中概股包括公司高管的执法措施有限,投资者在投资中概股受损之后能采取的索赔手段也非常有限;
指数公司在编撰新兴市场相关的指数时,没有将中概股在财报及信息披露上的风险考虑在内;
对于中国境内的审计机构,PCAOB无法有效核查中概股的审计工作底稿。
当然,该提示称SEC的职责在于保护投资者、保持资本市场的完整性以及令市场信息畅通流动,发布此提示并非为了限制投资者对中概股的投资,而且此提示不代表SEC的立场。
5月21日,美国参院通过了《外国公司问责法》,该法案要求外国公司证明其不是外国政府所拥有或控制的。
同时,对于外国上市公司聘请的会计师事务所,如果其成员所或者办事机构所处的司法管辖区,PCAOB无法进行检查的,SEC仍需要其进行披露和汇报;如果PCAOB连续三年无法对公司的会计师事务所进行检查,发行人的证券将被禁止在美国交易所进行交易。
6月4日,SEC因一名个人提供了一家上市公司不当行为的详细第一手观察资料,向其颁发了近5000万美元的告密者奖,这是有史以来美国证券交易委员会举报人项目授予个人的最大金额。
同日,国务卿迈克·庞培(Mike Pompeo)警示美国投资者注意中概股公司的财务造假行为,同时建议纳斯达克近期在做决定之时应当针对此类公司收紧措施。
他在一份声明中称:他对于纳斯达克要求“审计公司确保所有上市公司遵守国际报告和检查标准”表示赞赏,他认为纳斯达克的要求对于中概股公司财务欺诈问题非常重要,美国投资者不应承受这样公司存在的隐性和不当的风险,这样的公司没有遵守与美国公司相同的规则。
Q2:在瑞幸事件发生之前,中概股公司在美国市场受到的监管体系和相关法律法规限制有哪些?
监管机构
在瑞幸事件发生之前,美国市场就中概股公司进行监管的机构包括:
1)美国证券交易委员会(SEC)
SEC是一家独立的联邦政府监管机构,负责保护投资者,维持证券市场的公平有序运作并促进资本形成。它由美国国会于1934年创建,是证券市场的第一位联邦监管者。
SEC促进全面公开披露,保护投资者免受市场中欺诈和操纵行为的侵害,并监控美国的公司收购行动,它还批准了承销商之间账簿管理人的注册声明。
2)美国公众公司会计监督委员会(PCAOB)
PCAOB是由美国国会成立的非营利组织,负责评估美国上市公司的审计工作,以保护投资者的利益。PCAOB还监督经纪人和经销商审计,包括根据联邦证券法提交的合规报告。
此外,PCAOB为在美注册的公共会计师事务所建立审计和相关专业惯例标准,以帮助他们准备和发布审计报告。
3)金融业监管局(FINRA)
FINRA是一个独立的非政府组织,负责制定和执行管理美国注册经纪人和经纪公司的规则,其使命是保护投资大众免受欺诈和不良行为的侵害。
4)美国司法机构
在美国证券交易所挂牌上市的公司受到美国司法体系的管辖,包括联邦司法体系的管辖以及州司法体系的管辖,他们的责任在于执行美国联邦以及州法律的相关规定并依法维护美国的利益。
相关法律法规限制
SEC公布和汇总的美国颁布的涉及证券行业主要法律法规包括:
1933年证券法
1934年证券交易法
信托契约法
投资公司法
投资顾问法
萨班斯法案
多德-弗兰克法案
乔布斯法案
中概股公司在美国市场受到的主要法律法规及规则限制包括:
1)1933年证券法
此为一项联邦立法,美国第一部有效的公司融资监管法,该法最大的变化是建立了信息披露制度。通过证券注册来披露重要的财务信息,这些披露的信息能够让投资者(而不是政府)在是否购买公司证券上做出明智的判断。
尽管SEC要求所提供的信息准确无误,但不能保证此准确性,购买证券并蒙受损失的投资者,如果能够证明重要信息的披露不完整或不正确,则有重要的追偿权。同时,禁止在证券销售中进行欺骗,虚假陈述和其他欺诈行为。
2)萨班斯法案
萨班斯法案是美国“安然”财务造假事件之后颁布的一项极其严苛的法案,旨在严格监管上市公司财务以及公司治理。
在萨班斯法案的规定下,成立了PCAOB,监管执行公众公司审计职业,同时强化了SEC的监管职责以及美国审计总署的调查职责;加强注册会计师的独立性,加大了公司财务报告的责任以及上市公司财务披露义务;对于违法行为的处罚,加重了惩罚措施。
针对于财务造假的相关责任人的处罚,萨班斯法案有着非常详细且明确的规定。
3)各交易所上市规则
中概股公司比较活跃的两大美国证券交易所,分别是美国纽约证券交易所(NYSE),以及纳斯达克证券市场(NASDAQ),这两大交易所均对于挂牌于本交易所的上市公司制定了一系列相应的上市规则。挂牌于此的上市公司均要符合相应交易所的上市规则,且要符合交易所时不时颁出的相应要求。
Q3:在跨境证券监管方面,美国对于中概股公司的监管存在哪些历史问题?
如在前文中所提及,中概股公司在美国市场受到的SEC、PCAOB以及美国司法机构等一系列监管以及相关法律法规的限制。
长臂管辖
就司法管辖而言,中概股公司可能会面临美国法院通过“长臂管辖”原则对其的管辖甚至制裁。
长臂管辖权(Long-Arm Jurisdiction)最初是为了解决美国境内跨州管辖权的问题,可以理解成,当被告的住所不在法院地州,但和该州有最低联系(Minimum Contacts),而且诉讼请求和最低联系相关时,则该州就此诉讼请求对于该被告具有属人管辖权,后发展至解决跨国管辖纠纷。
现在,根据北京高院对“长臂管辖权”的总结,“长臂管辖权”是指法院对外国被告(非居民)所主张的特别管辖权的总称。2016年以及2017年,美国甚至通过长臂管辖原则对中国上市公司中兴通讯股份有限公司予以了制裁和限制。
瑞幸咖啡主要业务在中国开展,注册地在开曼群岛,于2019年在美国纳斯达克上市公司,就瑞幸咖啡的财务造假问题,美国法院可能会通过“长臂管辖”原则受理来自投资者的巨额集体诉讼。
美国诉讼案件结果对于瑞幸咖啡在中国市场的运营以及后续的发展造成的后续影响还要视诉讼结果、诉讼执行以及中美司法协助的情况而定。
审计底稿纠纷
审计底稿是审计人员在上市公司审计过程中形成的审计工作记录和获取的上市公司资料,美国监管部门对于中概股公司审计底稿无法获取的问题不满已久。
根据《中国证券监督管理委员会、国家保密局、国家档案局关于加强在境外发行证券与上市相关保密和档案管理工作的规定》等相关法律法规的规定,会计师事务所的审计底稿等档案应当存放在境内,且不得违反相关规定擅自使用任何手段技术传递给境外机构或者个人。
如果境外监管机构要针对中概股公司进行调查,应该通过证监会共同协商和合作,而审计底稿包含了大量中概股公司被删除的本身的信息,这可能是被认为涉及国家机密或者国家重大利益信息的部分。
2012年,SEC曾对德勤华永会计师事务所、安永华明会计师事务所、毕马威华振会计师事务所、普华永道中天会计师事务所和立信大华会计师事务所这五大会计师事务所中国分公司提起行政诉讼,指控其拒绝提供涉嫌财务欺诈的9家在美上市中概股公司的审计工作底稿,这违反了《美国证券交易法案》和《萨班斯法案》。
此次诉讼即为SEC试图通过司法“长臂管辖”原则而解决审计底稿问题,最终以和解达成了就中概股公司的中美监管合作。
2013年5月,中国证券监督管理委员会、中国财政部与PCAOB就审计调查核查的问题签署了执法合作备忘录,PCAOB可向中国证监会或财政部提出协助请求,中方按照相关程序在一定范围内提供相应的底稿。但是,中概股公司向SEC以及PCAOB提供审计底稿问题仍然没有办法达到其预期目标。
根据今年3月1日生效的《中华人民共和国证券法》(以下简称为“新证券法”)第177条第二款的规定:
境外证券监督管理机构不得在中华人民共和国境内直接进行调查取证等活动。未经国务院证券监督管理机构和国务院有关主管部门同意,任何单位和个人不得擅自向境外提供与证券业务活动有关的文件和资料。
更加明确限制了境外证券监管机构对中概股公司境内直接进行调查,也严格禁止了任何受新证券法管辖的任何机构和个人,擅自向境外提供任何中概股公司涉及证券活动的所有材料。
此次瑞幸咖啡事件爆发之后,美国监管机构向美国投资者针对中概股公司发布的一系列投资者风险提示,以及通过的各项法案均主要是针对中概股公司审计底稿问题而展开的。
Q4:瑞幸事件发生之后,中概股在美国市场面临的监管环境又有哪些变化?
瑞幸事件发生之后,纳斯达克将通过新规则收紧中小企业上市规定,还将要求审计公司确保他们的国际特许经营业务符合全球标准,这将遏制中国小企业在纳斯达克的首次公开募股。
同时,公平法案(Equitable Act)正在加快其审批流程,一旦通过,也将进一步遏制在美上市的中国公司。
该法案是2019年6月5日由美国两党组成的法团提出的一项法案草案,该法案迫使在美国股票交易市场上交易的中国公司遵守美国会计标准,否则将会被摘牌。
以及开篇所提到的风险提示和《外国公司问责法》,一旦上述限制法律生效,中概股公司将失去其与美国公司相较的优势性,中概股公司的监管环境将会加大,中概股公司的管理成本会增加,且将会面临PCAOB反复针对其审计底稿以及原始会计文件的核查。
为了应对上述的一些监管变化,我们针对已经上市和拟上市的中概股企业提出如下的建议:
第一,中概股企业需要聘请美国资本市场接受的审计师为公司进行服务;
第二,中概股企业需要进行内部的合规性梳理,同时对可能存在的监管要求和民事诉讼进行预判和处理;
第三,聘请熟悉美国资本市场的投资者关系和首席财务官以及团队、美国国籍的董事等,应对新的政策要求;
最后,实践中,目前融资额小于2000万美元,或者业务和美国没有联系或未来也没有联系的企业建议暂缓赴美上市。
Q5:对已上市的企业而言,可以做哪些安排?
面对越来越严苛的美国上市公司监管制度,众多企业都在考虑是否要继续上市或者进行私有化,退出美国证券市场。
中概股公司如果选择退出美国证券交易市场,可以根据自身公司的发展需求以及未来发展方向选择私有化,或者私有化后再于其他证券交易所上市:
对于中概股私有化的方式通常有两种:
一种为一步并购法,即中概股公司通过内部决策的方式,一步到位收购90%以上发行在外的股份进行私有化;
一种为两步并购法,即先通过要约收购的方式收购部分公众股权,再进一步收购进行私有化。美国公司法以及证券法分别针对于此两种不同的方式做出了相应的规定。
对于中概股私有化之后再上市,可以选择通过股权转让后回购,或者增资后回购或股权转让的方式拆除红筹架构后再上市;也可以选择保留原红筹架构,在境内直接发行股票的方式直接上市。
采用上述的方法均面临着不同的法律问题、税务问题以及合规问题,需要根据中概股公司的具体情况予以分析而作出再上市安排。
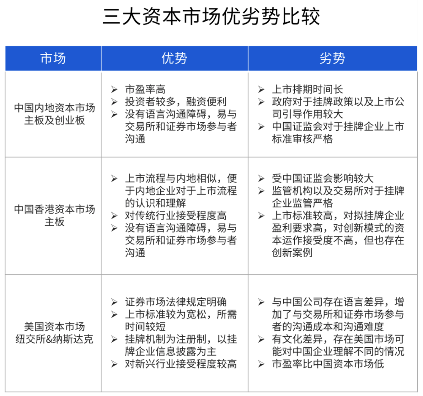
对于有私有化后再上市计划的中概股公司,可以在进行私有化之前,根据公司自身情况与国内资本市场、香港资本市场以及美国资本市场的优劣进行比较后,选择是否作出私有化以及二次上市的决定:

Q6:对未上市企业而言,如何处理已有的公司架构?
对于未上市公司而言,还是需要考虑到公司的目前的现实状况、上市时间表的安排以及境内外上市地选择的目的和需求来综合确定。
如果已搭建的VIE结构,企业希望保留境外上市这条路径的选择,同时企业满足现阶段境内上市的要求,可以有条件地保留境外实体,选择通过解除一系列控制文件后,直接由境内主体在境内上市。
已搭建的VIE结构的美国上市公司,也可以采取私有化之后,选择赴港上市:
如果企业从事的行业是中国限制类和禁止类的行业,可以选择保留VIE结构直接赴港上市;如果企业从事的行业是中国允许类的行业,香港交易所不太接受这个类型的企业采取VIE结构,因此可能还是需要采取其他结构,通常为直接外资持股赴港上市。
所以,对于未上市企业而言,现有架构的调整还需要根据个案进行处理。
Q7:中国证券交易监管的变化及对中概股公司的影响有哪些?
对于境外上市的中概股公司的监管问题,根据新证券法第二条第四款规定:
在中华人民共和国境外的证券发行和交易活动,扰乱中华人民共和国境内市场秩序,损害境内投资者合法权益的,依照本法有关规定处理并追究法律责任。
该条款赋予了中国证券监管机构对于境外上市的公司扰乱境内市场和境内投资者权益行为的管辖权,这对于原本主要经营活动在中国境内的中概股公司而言产生了较大的监管力度。
就瑞幸咖啡财务造假事件,中国证监会2020年4月3日发表声明,称其高度重视,将按照国际证券监管合作的有关安排依法对相关情况进行核查,并切实保护投资者权益。
未来对于调查结果,中国证监会是否会根据新证券法追究瑞幸咖啡的责任,或者如何追究瑞幸咖啡财务造假事件相关机构以及责任人的责任,将由调查结果来导向,且将可能成为新证券法颁布以来中国证监会对于中概股公司财务造假问题处理的首个案例。
同时,新证券法第二百二十四条规定:
境内企业直接或者间接到境外发行证券或者将其证券在境外上市交易,应当符合国务院的有关规定。
这条将对未来中国企业直接或者间接到境外发行证券会产生哪些新的指引性影响,还需要根据国务院进一步的规定而判断。
【注】
[1]《Emerging Market Investments Entail Significant Disclosure, Financial Reporting and Other Risks; Remedies and Limited》
[2]《Holding Foreign companies Accountable Act》
1431316505675053465.jpg
作者 | 张婷律师
来源 | 富途安逸(微信号:futu-ie)
可能感兴趣
专业团队
- A
- B
- C
- D
- E
- F
- G
- H
- I
- J
- K
- L
- M
- N
- O
- P
- Q
- R
- S
- T
- U
- V
- W
- X
- Y
- Z
行业研究
更多-
《2018中国保险行业法律健康蓝皮书》《2018中国保险行业法律健康蓝皮书》包括上篇《保险行业法律健康指数报告》及下篇《保险行业法律专题报告》。其中,《保险行业法律健康指数报告》是由绿法(国际)联盟(GLGA)继2018年成功发布首份《保险行业法律健康指数报告》之后连续第二年发布,该指数能够综合、直观反映近三年来保险行业整体的法律健康状态。《保险行业法律专题报告》则结合近年来保险行业及保险资金运用领域法律实务,针对当下行业实务中的热点及疑难复杂问题,从法律视角予以分析和解读,以期为保险行业及保险资金运用的合法合规发展提供一些意见和建议。 -
《央企(A股)上市公司法律健康指数报告》《央企(A股)上市公司法律健康指数报告》是目前市场上首份以法律健康为导向和评判标准的、研究央企(A股)上市公司发展健康度的指数报告,是第一份由第三方机构推出的带有公益性和学术性的央企(A股)上市公司指数报告,是研究、评价央企(A股)上市公司的一个全新视角与一项创新性举措。报告对央企(A股)上市公司的健康度做了全视角、多层次的分析和解读;报告以动态发展的数据库为支撑,在绿法(国际)联盟(GLGA)的协调下与相关监管部门、治理机构、重要行业组织、经营主体形成互动机制,围绕央企(A股)上市公司开展长期跟踪研究,努力推出对认识央企(A股)上市公司、推进央企(A股)上市公司发展具有重要影响的学术成果。 -
《全国私募基金法律健康指数报告》本次报告的目的为以私募基金行业指数的形式提供关于立法、监管、司法的洞见。绿法联盟作为首个以法律为核心要素,以研究院为依托,以互联网为平台,以国际化为视野的法律跨界联盟,一直关注立法、监管、司法将以何种方式影响私募行业。时至今日,私募基金的体量已经发展至可以和公募基金等量齐观,其发展不得不称之为迅猛。但是,私募基金高歌猛进的同时也繁芜丛杂,自2016年始,监管、立法层对私募基金更加关注,故此尝试编纂私募基金行业法律健康指数报告,以量化考察私募基金行业法律风险方面的变化。以期以史鉴今,为未来的私募基金行业发展提供一点洞见。
品牌活动
更多-
[05/28]道可特20周年系列活动丨科技驱动型企业法律服务创新论坛
在各界同仁的关心和支持下,道可特成都办公室在注册成立的半年里即取得快速发展。作为道可特二十周年系列活动之一,我们拟于2023年5月28日在成都天府新区中央法务产业大厦隆重举办“高端法律服务业创新与发展论坛暨科技驱动型企业法律服务创新论坛”。届时,行业内外的领导嘉宾、专家学者、企业高管、全国知名律所贤达和著名媒体代表,将悉数出席。 -
[05/28]道可特20周年系列活动丨高端法律服务业创新发展论坛
在各界同仁的关心和支持下,道可特成都办公室在注册成立的半年里即取得快速发展。作为道可特二十周年系列活动之一,我们拟于2023年5月28日在成都天府新区中央法务产业大厦隆重举办“高端法律服务业创新与发展论坛暨科技驱动型企业法律服务创新论坛”。届时,行业内外的领导嘉宾、专家学者、企业高管、全国知名律所贤达和著名媒体代表,将悉数出席。 -
[04/22]济南·2023年“世界知识产权日”主题论坛
在第23个世界知识产权日到来之际,作为道可特二十周年系列活动之一,由多家单位主办、北京市道可特(济南)律师事务所承办的2023年“世界知识产权日”主题论坛将在山东济南隆重举行。本届论坛以知识产权高质量发展为导向,以国内知识产权现状分析及相关热点问题为核心,以数据合规、全链条知产法律服务、专利维权、知产价值最大化为抓手,以期推动知识产权服务业全方位高质量发展。届时,来自各级司法部门领导,各级知识产权协会及律师协会领导,行业专家、学者,全国知名媒体人共聚一堂,共聚发展之智,共谋发展之策。
