道可特解读 | 红筹企业A股上市新规重点法律要素解读
来源: 道可特律所 时间: 2020-06-02 11:34:00 作者: 金融资本市场团队
摘要:本文首先将列举出目前我国针对红筹企业回归A股的监管框架;其次就《26号公告》进行了解读,并结合相关的法律监管规定,回应资本市场关注的红筹企业回归A股的法律要素。
引言
2019年5月于美国上市的瑞幸咖啡,因被爆财务造假而引起的一连串连锁反应惊动了中美两国证监会。不仅殃及到了一些已经成功在境外上市的中概股,还使得一些付出了大量时间和经济成本的正准备境外上市的红筹企业进退维谷。在国内外资本市场形势严峻之际,2020年4月27日创业板注册制改革先行启动,随之2020年4月30日,中国证监会发布[2020]26号公告《关于创新试点红筹企业在境内上市相关安排的公告》(以下简称“26号公告”),这一连发布的制度规定无疑为有意愿在境内上市的科技创新型红筹企业指引了一条明路。
一、红筹企业回归A股的监管框架
2018年3月30日,国务院办公厅转发了《证监会关于开展创新企业境内发行股票或存托凭证试点若干意见》(以下简称“创新企业若干意见”),提出符合条件的已在境外上市的大型红筹企业和未在境外上市的创新企业(包括红筹企业和境内注册企业)可直接在境内发行股票或存托凭证上市,正式开启了红筹企业在保留红筹架构直接回归A股的制度先河。而后中国证监会、上海证券交易所、深圳证券交易所亦相继出台了一系列相关规定,目前,我国关于红筹企业回归A股的监管框架可总结如下:

二、26号公告法律要素解读
2020年4月30日,中国证监会发布《26号公告》短短三条,但条条重磅,该公告主要内容可总结为四个方面:调整已境外上市红筹企业境内上市的市值标准;明确红筹企业A股回归路径;为带有VIE架构的红筹企业境内上市提供政策导引;为未境外上市的红筹企业存量老股减持预留空间。
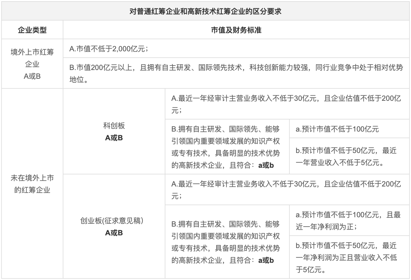
(一)调整已境外上市红筹企业境内上市的市值标准
《26号公告》调整的第一大要点即是在《创新企业若干意见》及《创新企业实施办法》中关于红筹企业境内上市的市值及财务标准的基础上,增加了一项标准,将允许市值未达到2,000亿元但超过200亿元的红筹企业境内A股上市。结合《26号公告》以及其他科创板、创业板的相关规定,红筹企业境内上市的市值及财务标准如下:

基于《26号公告》这一最新标准,降低了红筹企业境内上市的门槛。5月5日晚间,境内规模最大的集成电路制造企业集团中芯国际对外宣布,将谋求上海科创板上市,打响了基于最新标准实施后红筹企业回归的第一枪。另外,市值在200亿人民币以上的科技创新型公司有爱奇艺、微博、携程等等一系列知名的企业,如这些优质企业回归A股不仅会为A股市场带来一定的增量资金,也能够让国内投资者分享他们成长的红利。
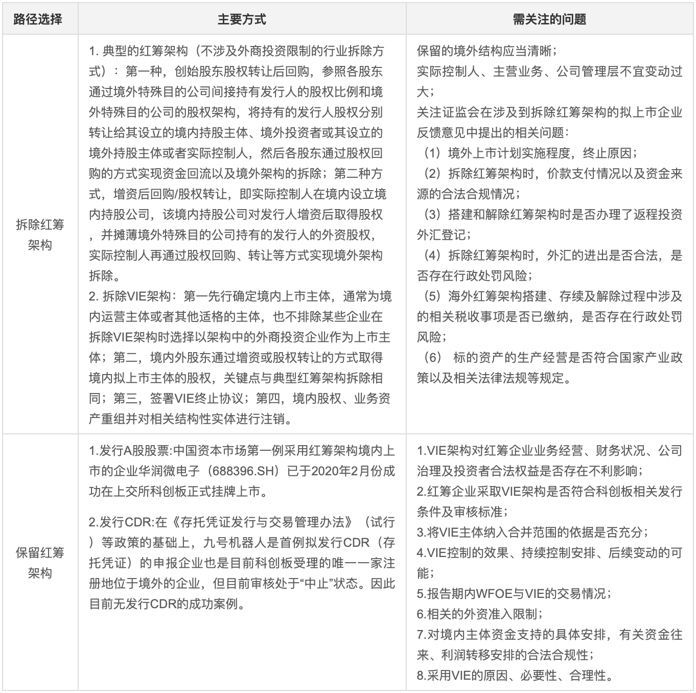
(二)明确红筹企业A股回归路径
《26号公告》调整的第二大要点在于其进一步明确了红筹企业在符合一定条件下,不但可选择在科创板和创业板上市,还可以选择在境内主板、中小企业板上市,红筹企业境内回归上市的路径可通过如下方式:

近年来,国家为优化国内资本市场,为优质的科技创新型企业回归境内上市相继出台了多项利好措施,为红筹企业回归开阔了新的路径,《26号公告》即是扩宽红筹企业境内回归上市路径的举措之一,但红筹企业无论选择何种方式,均应在充分分析利弊的基础上进行选择。
(三)为带有VIE架构的红筹企业境内上市提供政策导引
《26号公告》调整的第三大要点即是进一步明确了红筹企业回归A股时征求相关行业部门意见的实施路径,即中国证监会受理相关申请后,需要征求红筹企业境内实体实际从事业务的国务院行业主管部门和国家发展改革委、商务部意见,此外未对存在VIE架构的红筹企业回归A股具体审核要求及流程做出更为具体的规定,有待后续出台配套规则进一步予以明确。
(四)为未境外上市的红筹企业存量老股减持预留空间
《26号公告》对尚未境外上市的红筹企业存量老股的减持事宜作出了规定,即由红筹企业在申报前就存量股份减持等涉及用汇的事项形成方案,报中国证监会,由中国证监会征求相关主管部门意见。
由上述规定可以看出,在征得相关主管部门的同意后,对尚未在境外上市红筹企业的存量老股亦有望在A股实现减持。红筹企业存量老股能否在A股市场实现减持,无论是对红筹企业还是各股东而言都是有着重要意义的,如若减持事宜获得了国家政策的支持,亦将在很大程度上推动一批红筹企业下定决心回归A股。
三、结论
通过对新规的解读并结合有关红筹企业回归境内上市的相关规定可以看出,面对目前红筹企业的困境,国内给了境外红筹企业回归更多的选择,《26号公告》新的门槛规定亦有利于吸引符合国家战略、具备核心竞争力且市场认可度高的科技创新型企业“回归潮”,但为更好的规范国内资本市场的秩序,亦存在较多方面的监管壁垒需要去突破,例如关于红筹企业在中国境内A股上市如何更好的协调注册地的法律法规与境内的法律法规;股东名册境内外如何置备;ESOP相关事宜的外汇登记等问题予以规范。深化资本市场供给侧结构性改革是推动实体经济高质量发展的必然选择,但推进过程不是一蹴而就的,想要打造出一个规范、透明、开放、有活力、有韧性的中国资本市场,亦将在不断的摸索中砥砺前行。
作者 | 道可特金融资本市场团队
可能感兴趣
专业团队
- A
- B
- C
- D
- E
- F
- G
- H
- I
- J
- K
- L
- M
- N
- O
- P
- Q
- R
- S
- T
- U
- V
- W
- X
- Y
- Z
行业研究
更多-
《央企(A股)上市公司法律健康指数报告》《央企(A股)上市公司法律健康指数报告》是目前市场上首份以法律健康为导向和评判标准的、研究央企(A股)上市公司发展健康度的指数报告,是第一份由第三方机构推出的带有公益性和学术性的央企(A股)上市公司指数报告,是研究、评价央企(A股)上市公司的一个全新视角与一项创新性举措。报告对央企(A股)上市公司的健康度做了全视角、多层次的分析和解读;报告以动态发展的数据库为支撑,在绿法(国际)联盟(GLGA)的协调下与相关监管部门、治理机构、重要行业组织、经营主体形成互动机制,围绕央企(A股)上市公司开展长期跟踪研究,努力推出对认识央企(A股)上市公司、推进央企(A股)上市公司发展具有重要影响的学术成果。 -
《全国保险行业法律健康指数报告(2015-2017)》《全国保险行业法律健康指数报告(2015-2017)》是由绿法(国际)联盟(GLGA)作为编制单位,北京市道可特律师事务所作为专业支持单位,并在外部专家团队的指导下,共同打造的资本市场行业法律健康指数报告系列研究课题之一。2017年,绿法(国际)联盟(GLGA)成功发布了其资本市场行业法律健康指数报告系列研究课题的首份研究成果,即《私募基金行业法律健康指数报告》。《保险行业法律健康指数报告》是该研究课题的第二份研究成果。 -
《2018中国保险行业法律健康蓝皮书》《2018中国保险行业法律健康蓝皮书》包括上篇《保险行业法律健康指数报告》及下篇《保险行业法律专题报告》。其中,《保险行业法律健康指数报告》是由绿法(国际)联盟(GLGA)继2018年成功发布首份《保险行业法律健康指数报告》之后连续第二年发布,该指数能够综合、直观反映近三年来保险行业整体的法律健康状态。《保险行业法律专题报告》则结合近年来保险行业及保险资金运用领域法律实务,针对当下行业实务中的热点及疑难复杂问题,从法律视角予以分析和解读,以期为保险行业及保险资金运用的合法合规发展提供一些意见和建议。
品牌活动
更多-
[05/28]道可特20周年系列活动丨科技驱动型企业法律服务创新论坛
在各界同仁的关心和支持下,道可特成都办公室在注册成立的半年里即取得快速发展。作为道可特二十周年系列活动之一,我们拟于2023年5月28日在成都天府新区中央法务产业大厦隆重举办“高端法律服务业创新与发展论坛暨科技驱动型企业法律服务创新论坛”。届时,行业内外的领导嘉宾、专家学者、企业高管、全国知名律所贤达和著名媒体代表,将悉数出席。 -
[05/28]道可特20周年系列活动丨高端法律服务业创新发展论坛
在各界同仁的关心和支持下,道可特成都办公室在注册成立的半年里即取得快速发展。作为道可特二十周年系列活动之一,我们拟于2023年5月28日在成都天府新区中央法务产业大厦隆重举办“高端法律服务业创新与发展论坛暨科技驱动型企业法律服务创新论坛”。届时,行业内外的领导嘉宾、专家学者、企业高管、全国知名律所贤达和著名媒体代表,将悉数出席。 -
[04/22]济南·2023年“世界知识产权日”主题论坛
在第23个世界知识产权日到来之际,作为道可特二十周年系列活动之一,由多家单位主办、北京市道可特(济南)律师事务所承办的2023年“世界知识产权日”主题论坛将在山东济南隆重举行。本届论坛以知识产权高质量发展为导向,以国内知识产权现状分析及相关热点问题为核心,以数据合规、全链条知产法律服务、专利维权、知产价值最大化为抓手,以期推动知识产权服务业全方位高质量发展。届时,来自各级司法部门领导,各级知识产权协会及律师协会领导,行业专家、学者,全国知名媒体人共聚一堂,共聚发展之智,共谋发展之策。
