道可特资管 | 独家:《九民纪要》后审查保险资金债权投资计划担保决议的分析(上篇)
来源: 道可特律所 时间: 2020-05-25 10:35:39 作者: 资管业务团队
摘要:道可特资管团队以上、下篇系列文章的形式,对《九民纪要》中关于公司为他人提供担保的合同效力问题的规定进行分析,指出债权投资计划受托人在审查担保决议时需要注意的问题,并提供一定的参考意见。上篇(即本文)主要讨论了司法实践中对《公司法》第十六条规范性质的不同观点、《九民纪要》关于债权人善意的认定标准,并针对性地提出审查担保决议的建议;下篇将主要讨论《九民纪要》中规定的四类无须机关决议的特殊情况,以及如何审查上市公司提供的担保。
引言
2019年11月14日,最高人民法院发布《全国法院民商事审判工作会议纪要》(“《九民纪要》”),其中第二部分“关于公司纠纷案件的审理”第(六)点“关于公司为他人提供担保”对公司法定代表人越权担保、债权人是否善意等问题进行论述,规范了公司为他人提供担保的合同效力认定的司法裁判标准,也为债权人如何审查担保决议提供了指引。《基础设施债权投资计划管理暂行规定》(保监发〔2012〕92号)明确要求保险资管机构设立保险资金债权投资计划(“债权投资计划”)必须确定有效的信用增级,为债权投资计划设置可靠且有效的担保成为债权投资计划受托人的重要工作内容。《九民纪要》对公司为他人提供担保的合同效力问题的论述和观点,将为债权投资计划受托人审查担保决议等信用增级安排中的核心工作提供新的操作方案和解决思路。
一、司法实践中对《公司法》第十六条规范性质的不同观点
《公司法》第十六条规定,公司为他人提供担保,依照公司章程的规定,由董事会或者股东会、股东大会决议,公司为公司股东或者实际控制人提供担保的,必须经股东会或者股东大会决议。在相当长的一段时间内,司法实践主流观点认为,《公司法》第十六条在性质上属于管理性规定,即使法定代表人未经决议程序擅自对外签订担保合同,也不影响合同效力。这种观点完全架空了《公司法》第十六条的规定,且不利于保护公司股东特别是中小股东的利益。另一种观点认为,《公司法》第十六条在性质上属于效力性规定,法定代表人未经公司有权机关决议与债权人签订的担保合同,因违反该条规定而归于无效,这种观点不利于保护善意相对人的利益。第三种观点是代表权限制说,这种观点认为,公司的法定代表人在一般情况下可以代表公司对外进行民事行为,但因担保行为涉及公司和股东的重大利益,不是法定代表人能单独决定的事项,必须要以股东(大)会、董事会的决议来授权法定代表人代表公司从事担保行为。若未经股东(大)会、董事会授权,法定代表人即为他人提供担保,则法定代表人构成越权代表,此时需要根据《合同法》第五十条的规定认定担保的效力。
笔者注意到,2017年12月2日召开的最高人民法院民二庭第七次法官会议的会议纪要、2018年8月9日印发的《最高人民法院关于审理公司为他人提供担保纠纷案件适用法律问题的解释(稿)》以及《九民纪要》都采纳了“代表权限制说”。其中,《九民纪要》第十七条规定:“为防止法定代表人随意代表公司为他人提供担保给公司造成损失,损害中小股东利益,《公司法》第16条对法定代表人的代表权进行了限制。根据该条规定,担保行为不是法定代表人所能单独决定的事项,而必须以公司股东(大)会、董事会等公司机关的决议作为授权的基础和来源。法定代表人未经授权擅自为他人提供担保的,构成越权代表,人民法院应当根据《合同法》第50条关于法定代表人越权代表的规定,区分订立合同时债权人是否善意分别认定合同效力:债权人善意的,合同有效;反之,合同无效。”。
另外,笔者通过裁判文书网查询到12份最高人民法院在2019年作出的关于法定代表人越权担保的判决或裁定,其中11份采纳了“代表权限制说”,只有一份采纳了“管理性规定说”,该裁定书认为“公司章程及股东会决议,均系公司内部管理规定,在其法定代表人超越权限对外作出意思表示时,公司及股东可向其主张损害赔偿,但不能以此作为对抗第三人的依据”。由上可以看出,近年来,关于公司越权担保效力认定的裁判标准,司法实践中已经逐渐采纳“代表权限制说”。随着《九民纪要》的出台,“代表权限制说”将成为法院在处理公司越权担保问题时的裁判标准。
二、《九民纪要》关于债权人善意的认定标准
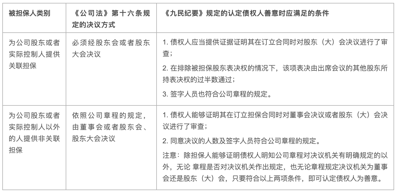
《九民纪要》第十七条明确以债权人是否善意来认定法定代表人越权担保合同的效力,债权人善意的,则越权担保合同有效,债权人恶意的,则无效。《九民纪要》第十八条对善意的认定标准作了详细的规定,并区分关联担保和非关联担保,对二者提出了不同的认定标准,具体如下表所示:

从上述规定可以看出,债权人若主张其是善意的,首先必须证明其已经审核过担保人的有关担保决议。这就要求债权投资计划的受托人在确定有效的信用增级安排时,必须要求担保人提供担保决议。在业务实践中,有时担保人会在担保合同中以承诺的方式来代替提供担保决议,比如担保人在担保合同中承诺其“具备担当保证人的合法资格,签署本合同以及履行本合同项下的担保义务符合法律、行政法规、规章及公司章程的规定,且已经取得公司内部有权机构的同意。”。虽然最高人民法院曾在(2019)最高法民申3895号裁定中,认为担保人在担保合同中明确承诺担保程序合法合规而债权人没有审核担保决议,并不足以证明债权人知道或者应当知道法定代表人越权担保。但是鉴于最高人民法院2019年作出的关于法定代表人越权担保的判决或裁定中,几乎全部将债权人是否审查担保决议作为认定其是否为善意债权人的标准,以及《九民纪要》明确以债权人审核担保决议作为认定其构成善意的条件之一,本文认为,为避免发生担保无效的法律后果,债权投资计划受托人应要求担保人提供担保决议,而不应仅要求其作出担保程序合法合规的承诺。
(二)作出担保决议的机关是否适格
在担保人提供担保决议的情况下,债权人需要审核作出担保决议的机关是否适格,为此,需要区分关联担保和非关联担保两种情况。第一种情况,当担保人为公司股东或者实际控制人提供关联担保时,作出担保决议的机关应为股东(大)会,若担保人提供的关联担保决议为董事会作出,债权投资计划受托人应要求其补充提供股东(大)会决议。第二种情况,当担保人为公司股东或者实际控制人以外的人提供非关联担保时,作出担保决议的机关可以是董事会或者股东(大)会,在实践中,公司章程中可能将董事会规定为非关联担保的决议机关,也可能将股东(大)会规定为非关联担保的决议机关,或者不规定决议机关。根据《九民纪要》的规定,在非关联担保情况下,原则上只要债权人审查过担保决议,且经审查发现同意担保决议的人数及签字人员符合公司章程的规定,就可认定债权人是善意的,无需考虑公司章程中是否规定决议机关,也无需考虑公司章程中规定的决议机关是股东(大)会还是董事会,唯一的例外是,担保人能够证明债权人明知公司章程对决议机关有明确规定。
考虑到债权人在审查同意担保决议的人数及签字人员是否符合公司章程的规定时,必然会要求担保人提供公司章程进行审阅。如果担保人向债权人提供的公司章程中亦对担保决议机关有明确规定,那么是否能够认为“债权人明知公司章程对决议机关有明确规定”?如果公司章程规定的决议机关为股东(大)会,而担保人提供的担保决议的作出机关为董事会,在这种情况下债权人是否为善意?本文认为,在《九民纪要》对上述问题无明确规定的情况下,债权投资计划受托人应审慎安排信用增级,严格审查作出担保决议的机关是否符合公司章程的规定,若不符合,应要求担保人重新出具担保决议。
(三)对担保决议内容的审查
《九民纪要》规定,债权人对担保决议内容的审查一般限于形式审查,只要求尽到必要的注意义务即可,标准不宜太过严苛。担保人以担保决议系法定代表人伪造或者变造、决议程序违法、签章(名)不实、担保金额超过法定限额等事由抗辩债权人非善意的,人民法院一般不予支持。但是,担保人有证据证明债权人明知决议系伪造或者变造的除外。
根据《九民纪要》第十七条的规定,对担保决议进行形式审查的基本要求包括:
(1)审查股东或董事的表决权是否达到《公司法》和公司章程的要求;
(2)审查关联股东或董事是否已按规定回避表决;
(3)审查股东或者董事的身份是否属实;
(4)审查决议签字人员是否符合《公司法》和公司章程的要求。
考虑到在司法实践中,法官往往会综合考虑各种因素判断债权人是否为善意,本文认为,债权投资计划受托人在审查担保决议时,除了按照《九民纪要》的规定进行审查外,应尽量对担保人的担保程序、会议的召集程序和表决方式、担保金额等是否符合法律和章程以及公司担保管理制度等的规定进行一定程度的审查。
三、结语
《九民纪要》对法定代表人越权担保效力的认定采纳“代表权限制说”,原则上要求债权人应对担保人的担保决议进行形式审查,对债权人的担保审查能力提出了新的要求,将对越权担保效力认定的裁判规则以及担保决议的审查方式产生较大影响。
可能感兴趣
专业团队
- A
- B
- C
- D
- E
- F
- G
- H
- I
- J
- K
- L
- M
- N
- O
- P
- Q
- R
- S
- T
- U
- V
- W
- X
- Y
- Z
行业研究
更多-
《全国保险行业法律健康指数报告(2015-2017)》《全国保险行业法律健康指数报告(2015-2017)》是由绿法(国际)联盟(GLGA)作为编制单位,北京市道可特律师事务所作为专业支持单位,并在外部专家团队的指导下,共同打造的资本市场行业法律健康指数报告系列研究课题之一。2017年,绿法(国际)联盟(GLGA)成功发布了其资本市场行业法律健康指数报告系列研究课题的首份研究成果,即《私募基金行业法律健康指数报告》。《保险行业法律健康指数报告》是该研究课题的第二份研究成果。 -
《央企(A股)上市公司法律健康指数报告》《央企(A股)上市公司法律健康指数报告》是目前市场上首份以法律健康为导向和评判标准的、研究央企(A股)上市公司发展健康度的指数报告,是第一份由第三方机构推出的带有公益性和学术性的央企(A股)上市公司指数报告,是研究、评价央企(A股)上市公司的一个全新视角与一项创新性举措。报告对央企(A股)上市公司的健康度做了全视角、多层次的分析和解读;报告以动态发展的数据库为支撑,在绿法(国际)联盟(GLGA)的协调下与相关监管部门、治理机构、重要行业组织、经营主体形成互动机制,围绕央企(A股)上市公司开展长期跟踪研究,努力推出对认识央企(A股)上市公司、推进央企(A股)上市公司发展具有重要影响的学术成果。 -
《全国私募基金法律健康指数报告》本次报告的目的为以私募基金行业指数的形式提供关于立法、监管、司法的洞见。绿法联盟作为首个以法律为核心要素,以研究院为依托,以互联网为平台,以国际化为视野的法律跨界联盟,一直关注立法、监管、司法将以何种方式影响私募行业。时至今日,私募基金的体量已经发展至可以和公募基金等量齐观,其发展不得不称之为迅猛。但是,私募基金高歌猛进的同时也繁芜丛杂,自2016年始,监管、立法层对私募基金更加关注,故此尝试编纂私募基金行业法律健康指数报告,以量化考察私募基金行业法律风险方面的变化。以期以史鉴今,为未来的私募基金行业发展提供一点洞见。
品牌活动
更多-
[05/28]道可特20周年系列活动丨科技驱动型企业法律服务创新论坛
在各界同仁的关心和支持下,道可特成都办公室在注册成立的半年里即取得快速发展。作为道可特二十周年系列活动之一,我们拟于2023年5月28日在成都天府新区中央法务产业大厦隆重举办“高端法律服务业创新与发展论坛暨科技驱动型企业法律服务创新论坛”。届时,行业内外的领导嘉宾、专家学者、企业高管、全国知名律所贤达和著名媒体代表,将悉数出席。 -
[05/28]道可特20周年系列活动丨高端法律服务业创新发展论坛
在各界同仁的关心和支持下,道可特成都办公室在注册成立的半年里即取得快速发展。作为道可特二十周年系列活动之一,我们拟于2023年5月28日在成都天府新区中央法务产业大厦隆重举办“高端法律服务业创新与发展论坛暨科技驱动型企业法律服务创新论坛”。届时,行业内外的领导嘉宾、专家学者、企业高管、全国知名律所贤达和著名媒体代表,将悉数出席。 -
[04/22]济南·2023年“世界知识产权日”主题论坛
在第23个世界知识产权日到来之际,作为道可特二十周年系列活动之一,由多家单位主办、北京市道可特(济南)律师事务所承办的2023年“世界知识产权日”主题论坛将在山东济南隆重举行。本届论坛以知识产权高质量发展为导向,以国内知识产权现状分析及相关热点问题为核心,以数据合规、全链条知产法律服务、专利维权、知产价值最大化为抓手,以期推动知识产权服务业全方位高质量发展。届时,来自各级司法部门领导,各级知识产权协会及律师协会领导,行业专家、学者,全国知名媒体人共聚一堂,共聚发展之智,共谋发展之策。
