道可特专题(一) | 外资PE在境内投资的几个关键问题之“外汇问题”
来源: 道可特律所 时间: 2019-11-05 13:40:48 作者: 金融资本市场团队
外汇、税收、审批是外资PE在境内投资几个重要问题,其不仅在投资阶段存在,在募集设立以及退出都是外资PE十分关注的问题。在投资阶段探讨这些问题,其原因在于投资阶段比较集中体现和突出这些问题。北京市道可特律师事务所金融与资本市场团队针对外资PE在境内投资几个重要问题推出专题解读,本文将重点讨论“外汇问题”。
外汇问题是外资PE在境内投资比较关键的问题,也是外资PE区别于本土PE的主要地方,外资PE之所以相对于内资PE呈现出独特和不一样之处,其关键之处即在于其外资PE存在外汇,其投资的资金全部或者部分来源于境外。而中国作为外汇管制国家,并未完全放开外汇领域。境外投资者要想进入中国进行投资,其必须经历外汇管理关口,必然按照外汇管制部门要求管理和运营相应外汇,否则将会在比较大的法律和经济风险。
一、涉及外资PE的外汇管理框架介
外汇管理是指一国政府授权货币当局或其他机构,对外汇的收支、买卖、借贷、转移以及国际间结算、外汇汇率和外汇市场等实行的管制行为。《中华人民共和国外汇管理条例》所称外汇,是指下列以外币表示的可以用作国际清偿的支付手段和资产:(一)外币现钞,包括纸币、铸币;(二)外币支付凭证或者支付工具,包括票据、银行存款凭证、邮政储蓄凭证、银行卡等;(三)外币有价证券,包括债券、股票等;(四)特别提款权;(五)其他外汇资产。
我国最初由于对于外汇紧缺,在管理理念和制度安排上奉行“宽进严出”原则。告别外汇短缺时代后,我国外汇管理进入了一个新的历史时期,主要目标转变为通过对外汇资金流入和流出的均衡管理,促进国际收支平衡、维护国家金融安全和服务经济发展。
我国目前外汇管制框架为经常项目外汇管理、资本项目外汇管理、金融机构外汇业务管理、国际收支统计和监测、外汇储备管理、人民币汇率和外汇市场管理、外汇管理检查与处罚。其中重点需要关注的是前两项。经常项目外汇管理指经常项目,通常是指一个国家或地区对外交往中经常发生的交易项目,包括贸易及服务、收益、经常转移,其中贸易及服务是最主要的内容。一般而言,对于国际收支中经常性的交易项目对外支付和转移不予限制。
而通常所说的资本项目(或称资本账户)是对国际收支平衡表中资本和金融账户的总称。其中,资本账户包括涉及资本转移的收取或支付,以及非生产、非金融资产的收买或放弃的所有交易。金融账户包括涉及一国经济体对外资产和负债所有权变更的所有交易。外商直接投资外汇管理属于资本项目外汇管理的内容。外商直接投资可分为新设投资和并购投资。新设投资,也称绿地投资,是指境外投资者从无到有设立外商投资企业的活动。并购投资,是指境外投资者并购已经存在的内资企业。我们在本书中讨论的外资PE投资属于并购投资的一类型。
现行的外商直接投资管理框架是:第一步,投资前期的签署协议、调查及筹办工作(可经外汇管理部门核准开立外国投资者专用外汇账户);第二步,到商务主管部门办理外商直接投资的审批程序;第三步,到工商管理部门办理营业执照;第四步,到外汇管理部门办理企业外汇登记、外资外汇登记等相关手续;第五步,从事经营活动(可经外汇管理部门核准开立资本金账户,可到银行直接开立经常项目账户,产生的利润可到银行办理相应购付汇手续);第六步,外商投资企业清算、终止或外国投资者将所持有境内企业股权出让(有关交易需经商务主管部门批准,外国投资者清算撤资或转股所得资金经外汇管理部门核准后可以购汇汇出)。
在外汇管理方面,外商直接投资的便利化程度相对较高,重点在于统计监测外商直接投资项下的跨境资本流动。同时,现行的外汇管理主要以外汇账户为核心进行相应的外商投资企业外汇资本金结汇管理。外汇管理部门对每一家外商投资企业进行外汇登记,开立资本金账户,并根据审批部门核定的金额确定该账户的最高限额。外商投资企业的外国投资者外汇资金入账后,外商投资企业聘请的会计师事务所在验资过程中需要向外汇管理部门进行验资询证;外汇管理部门根据会计师事务所提交的相关入资证明,记录外资流入的具体形式和金额。会计师事务所出具验资报告后,外商投资企业可向外汇指定银行根据实需原则(即有实际的支出需求,如购买原材料、设备、支付工资等)申请外汇资本金结汇。同时,为便利外商投资企业小额支付需要,允许外商投资企业直接将一定限额内的外汇资金(目前为5万美元)结汇使用,无需提交支付用途凭证等凭证。
在外商直接投资资金流出时,同样也需要先由商务主管部门对减资、转让股权、清算、撤资等事项作出批复。之后,外汇管理部门以审批部门的核准文件等为依据审核外商投资企业的撤资金额,外商投资企业的外国投资者可将所得资金汇出境外或者用于境内的再投资。此外,外商投资企业的外方所得利润可以在纳税后,直接向外汇指定银行申请购付汇,汇出境外。
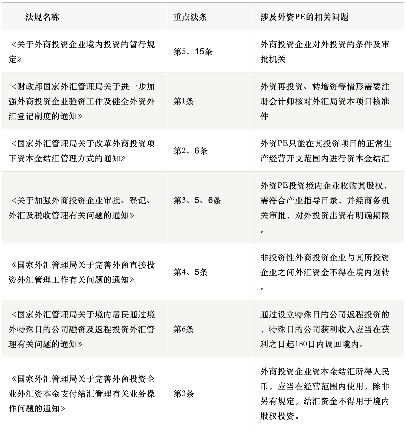
二、涉及外资PE外汇管理的重要法规

注:本文摘自北京市道可特律师事务所编著的《外资PE在中国的运作与发展》一书,文章内容有删减。该书已由中信出版集团正式出版。未经许可谢绝转载,欢迎读者购买官方正版图书。
可能感兴趣
专业团队
- A
- B
- C
- D
- E
- F
- G
- H
- I
- J
- K
- L
- M
- N
- O
- P
- Q
- R
- S
- T
- U
- V
- W
- X
- Y
- Z
行业研究
更多-
《全国保险行业法律健康指数报告(2015-2017)》《全国保险行业法律健康指数报告(2015-2017)》是由绿法(国际)联盟(GLGA)作为编制单位,北京市道可特律师事务所作为专业支持单位,并在外部专家团队的指导下,共同打造的资本市场行业法律健康指数报告系列研究课题之一。2017年,绿法(国际)联盟(GLGA)成功发布了其资本市场行业法律健康指数报告系列研究课题的首份研究成果,即《私募基金行业法律健康指数报告》。《保险行业法律健康指数报告》是该研究课题的第二份研究成果。 -
《2018中国不良资产蓝皮书》绿法联盟研究院基于对整体不良资产行业进行深入的考察、研究的基础上,与北京市道可特律师事务所共同编制了《2018中国不良资产蓝皮书》,希望能够对行业带来指导,也能体现不良资产行业本身的创新,具有一定的学术性和公益性。 -
《全国私募基金法律健康指数报告》本次报告的目的为以私募基金行业指数的形式提供关于立法、监管、司法的洞见。绿法联盟作为首个以法律为核心要素,以研究院为依托,以互联网为平台,以国际化为视野的法律跨界联盟,一直关注立法、监管、司法将以何种方式影响私募行业。时至今日,私募基金的体量已经发展至可以和公募基金等量齐观,其发展不得不称之为迅猛。但是,私募基金高歌猛进的同时也繁芜丛杂,自2016年始,监管、立法层对私募基金更加关注,故此尝试编纂私募基金行业法律健康指数报告,以量化考察私募基金行业法律风险方面的变化。以期以史鉴今,为未来的私募基金行业发展提供一点洞见。
品牌活动
更多-
[05/28]道可特20周年系列活动丨科技驱动型企业法律服务创新论坛
在各界同仁的关心和支持下,道可特成都办公室在注册成立的半年里即取得快速发展。作为道可特二十周年系列活动之一,我们拟于2023年5月28日在成都天府新区中央法务产业大厦隆重举办“高端法律服务业创新与发展论坛暨科技驱动型企业法律服务创新论坛”。届时,行业内外的领导嘉宾、专家学者、企业高管、全国知名律所贤达和著名媒体代表,将悉数出席。 -
[05/28]道可特20周年系列活动丨高端法律服务业创新发展论坛
在各界同仁的关心和支持下,道可特成都办公室在注册成立的半年里即取得快速发展。作为道可特二十周年系列活动之一,我们拟于2023年5月28日在成都天府新区中央法务产业大厦隆重举办“高端法律服务业创新与发展论坛暨科技驱动型企业法律服务创新论坛”。届时,行业内外的领导嘉宾、专家学者、企业高管、全国知名律所贤达和著名媒体代表,将悉数出席。 -
[04/22]济南·2023年“世界知识产权日”主题论坛
在第23个世界知识产权日到来之际,作为道可特二十周年系列活动之一,由多家单位主办、北京市道可特(济南)律师事务所承办的2023年“世界知识产权日”主题论坛将在山东济南隆重举行。本届论坛以知识产权高质量发展为导向,以国内知识产权现状分析及相关热点问题为核心,以数据合规、全链条知产法律服务、专利维权、知产价值最大化为抓手,以期推动知识产权服务业全方位高质量发展。届时,来自各级司法部门领导,各级知识产权协会及律师协会领导,行业专家、学者,全国知名媒体人共聚一堂,共聚发展之智,共谋发展之策。
