道可特解读 | 关于可得利益损失的认定依据以及裁判规则解读
来源: 本站 时间: 2019-06-27 10:39:12 作者: 佚名
摘要:在商事合作过程当中,往往一方因看中通过商业合作所产生不菲的预期利益而投入巨额资金,但由于另一方违约,最终给守约方预期利益造成损失。虽依据《合同法》第一百一十三条的规定可以提起预期利益损失主张,但该规定过于原则,而司法实践中对于可得利益损失的人地和计算标准也存在巨大争议。
一、可得利益损失的认定依据
可得利益损失是指在生产、销售或提供服务的合同中,生产者、销售者或服务提供者因对方的违约行为而受到的预期纯利润的损失。通常而言,常见的可得利益损失包括生产利润损失、经营利润损失、转售利润损失等。
关于可得利益损失的相关法律依据见于:
(1)《合同法》第一百一十三条“当事人一方不履行合同义务或者履行合同义务不符合约定,给对方造成损失的,损失赔偿额应当相当于因违约所造成的损失,包括合同履行后可以获得的利益,但不得超过违反合同一方订立合同时预见到或者应当预见到的因违反合同可能造成的损失。经营者对消费者提供商品或者服务有欺诈行为的,依照《中华人民共和国消费者权益保护法》的规定承担损害赔偿责任。”
(2)《最高人民法院关于当前形势下审理民商事合同纠纷案件若干问题的指导意见》(法发〔2009〕40号)第9、10、11条的规定,具体如下:
9、在当前市场主体违约情形比较突出的情况下,违约行为通常导致可得利益损失。根据交易的性质、合同的目的等因素,可得利益损失主要分为生产利润损失、经营利润损失和转售利润损失等类型。生产设备和原材料等买卖合同违约中,因出卖人违约而造成买受人的可得利益损失通常属于生产利润损失。承包经营、租赁经营合同以及提供服务或劳务的合同中,因一方违约造成的可得利益损失通常属于经营利润损失。先后系列买卖合同中,因原合同出卖方违约而造成其后的转售合同出售方的可得利益损失通常属于转售利润损失。
10、人民法院在计算和认定可得利益损失时,应当综合运用可预见规则、减损规则、损益相抵规则以及过失相抵规则等,从非违约方主张的可得利益赔偿总额中扣除违约方不可预见的损失、非违约方不当扩大的损失、非违约方因违约获得的利益、非违约方亦有过失所造成的损失以及必要的交易成本。存在合同法第一百一十三条第二款规定的欺诈经营、合同法第一百一十四条第一款规定的当事人约定损害赔偿的计算方法以及因违约导致人身伤亡、精神损害等情形的,不宜适用可得利益损失赔偿规则。
11、人民法院认定可得利益损失时应当合理分配举证责任。违约方一般应当承担非违约方没有采取合理减损措施而导致损失扩大、非违约方因违约而获得利益以及非违约方亦有过失的举证责任;非违约方应当承担其遭受的可得利益损失总额、必要的交易成本的举证责任。对于可以预见的损失,既可以由非违约方举证,也可以由人民法院根据具体情况予以裁量。
实践当中,关于预期利益损失的计算、认定以及责任分配原则如下表:

基于以上原则,学理界将可得利益赔偿的损失的计算公式总结如下:可得利益损失赔偿额-可得利益损失总额-不可预见的损失-扩大的损失-受害方因违约获得的利益-必要的成本。
二、可得利益损失的裁判规则解读
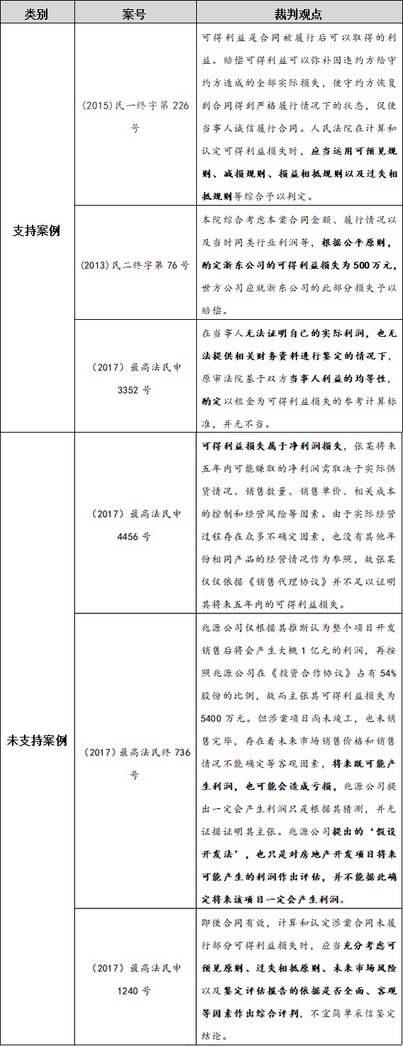
笔者检索了部分最高人民法院的关于可得利益损失的裁判案例并加以整理对比如下:

结合上述判例不难发现,关于合同纠纷中可得利益损失的争议,司法实践在具体认定上,尚没有一个统一、确定的标准可以。但无论如何,对于守约方而言,举证证明的重点在于预期利润的确定性及计算依据,在有鉴定条件的情形下仍应当申请鉴定,充实自己的证据链条,毕竟关于损失金额的举证责任在守约一方;对于违约方而言,举证证明的重点在于守约方没有采取合理减损措施而导致损失扩大、守约方因违约而获得利益以及守约方亦有过失所造成的损失。
但实践中,由于可得利益损失的认定没有相对明确的计算标准,司法认定亦存在一定难度。为降低发生纠纷时的举证难度,当事人各方可事先约定可得利益损失的计算标准及依据。
可能感兴趣
专业团队
- A
- B
- C
- D
- E
- F
- G
- H
- I
- J
- K
- L
- M
- N
- O
- P
- Q
- R
- S
- T
- U
- V
- W
- X
- Y
- Z
行业研究
更多-
《全国保险行业法律健康指数报告(2015-2017)》《全国保险行业法律健康指数报告(2015-2017)》是由绿法(国际)联盟(GLGA)作为编制单位,北京市道可特律师事务所作为专业支持单位,并在外部专家团队的指导下,共同打造的资本市场行业法律健康指数报告系列研究课题之一。2017年,绿法(国际)联盟(GLGA)成功发布了其资本市场行业法律健康指数报告系列研究课题的首份研究成果,即《私募基金行业法律健康指数报告》。《保险行业法律健康指数报告》是该研究课题的第二份研究成果。 -
《全国私募基金法律健康指数报告》本次报告的目的为以私募基金行业指数的形式提供关于立法、监管、司法的洞见。绿法联盟作为首个以法律为核心要素,以研究院为依托,以互联网为平台,以国际化为视野的法律跨界联盟,一直关注立法、监管、司法将以何种方式影响私募行业。时至今日,私募基金的体量已经发展至可以和公募基金等量齐观,其发展不得不称之为迅猛。但是,私募基金高歌猛进的同时也繁芜丛杂,自2016年始,监管、立法层对私募基金更加关注,故此尝试编纂私募基金行业法律健康指数报告,以量化考察私募基金行业法律风险方面的变化。以期以史鉴今,为未来的私募基金行业发展提供一点洞见。 -
《2018中国保险行业法律健康蓝皮书》《2018中国保险行业法律健康蓝皮书》包括上篇《保险行业法律健康指数报告》及下篇《保险行业法律专题报告》。其中,《保险行业法律健康指数报告》是由绿法(国际)联盟(GLGA)继2018年成功发布首份《保险行业法律健康指数报告》之后连续第二年发布,该指数能够综合、直观反映近三年来保险行业整体的法律健康状态。《保险行业法律专题报告》则结合近年来保险行业及保险资金运用领域法律实务,针对当下行业实务中的热点及疑难复杂问题,从法律视角予以分析和解读,以期为保险行业及保险资金运用的合法合规发展提供一些意见和建议。
品牌活动
更多-
[05/28]道可特20周年系列活动丨科技驱动型企业法律服务创新论坛
在各界同仁的关心和支持下,道可特成都办公室在注册成立的半年里即取得快速发展。作为道可特二十周年系列活动之一,我们拟于2023年5月28日在成都天府新区中央法务产业大厦隆重举办“高端法律服务业创新与发展论坛暨科技驱动型企业法律服务创新论坛”。届时,行业内外的领导嘉宾、专家学者、企业高管、全国知名律所贤达和著名媒体代表,将悉数出席。 -
[05/28]道可特20周年系列活动丨高端法律服务业创新发展论坛
在各界同仁的关心和支持下,道可特成都办公室在注册成立的半年里即取得快速发展。作为道可特二十周年系列活动之一,我们拟于2023年5月28日在成都天府新区中央法务产业大厦隆重举办“高端法律服务业创新与发展论坛暨科技驱动型企业法律服务创新论坛”。届时,行业内外的领导嘉宾、专家学者、企业高管、全国知名律所贤达和著名媒体代表,将悉数出席。 -
[04/22]济南·2023年“世界知识产权日”主题论坛
在第23个世界知识产权日到来之际,作为道可特二十周年系列活动之一,由多家单位主办、北京市道可特(济南)律师事务所承办的2023年“世界知识产权日”主题论坛将在山东济南隆重举行。本届论坛以知识产权高质量发展为导向,以国内知识产权现状分析及相关热点问题为核心,以数据合规、全链条知产法律服务、专利维权、知产价值最大化为抓手,以期推动知识产权服务业全方位高质量发展。届时,来自各级司法部门领导,各级知识产权协会及律师协会领导,行业专家、学者,全国知名媒体人共聚一堂,共聚发展之智,共谋发展之策。
