道可特专题 | 保险资金投资不动产专题(三):保险资金参与商业不动产投资合规要点
来源: 本站 时间: 2019-06-25 13:20:41 作者: 金融与资本市场团队
摘要:近年来,保险资金运用余额逐年增加,保险资金不动产投资在另类投资中的占比随之不断提升,不动产投资的模式创新也层出不穷,不动产相关金融产品更是日趋丰富。基于此,北京市道可特律师事务所金融与资本市场团队开设保险资金投资不动产专题,将针对保险资金投资不动产从政策监管的演变、投资现状、投资方式、合规要点、重难点法律问题等层面探究,并针对保险资金投资商业不动产、不动产金融产品等进行专题解读。
在《保险资金投资不动产专题(二)》中我们介绍了保险资金投资不动产的主要模式,包括通过投资不动产金融产品实现不动产投资。在本专题我们主要针对保险资金投资商业不动产的现状和合规要点做简要分析和解读。
一、保险资金投资商业不动产现状
在投资环境不佳的当下,处于城镇化大背景下的商业不动产,成为保险公司可信赖的长期投资领域之一。一方面随着保险公司保费收入逐年增长,保险公司自身具有不断增长的资金配置需求;另一方面,房地产板块历来具有高净资产收益率、低波动性、业绩预期优良等优质属性,且房地产行业已逐渐步入稳定发展期,在行业集中度不断提高背景下,龙头房企兼具价值与成长属性,因此对险资具有较大的吸引力。基于此,近年来保险资金在商业不动产领域相对活跃。
中国保险资产管理业协会统计的最新数据显示,2018年1-12月,26家保险资产管理公司注册不动产债权投资计划89项,注册规模1245.40亿元。另经不完全统计,地产股是险资重仓较多的行业之一,截至2018年底,保险资金重仓持有不下50家地产股,持有的数量达252.22亿股,持仓总市值达530.65亿元。
在国内主要的保险公司当中,安邦保险集团、富德生命、中国人寿、中国平安、新华保险、泰康人寿这些稳健的传统大中型保险企业对房地产企业的投资最为青睐,其中中国平安的投资性房地产资产遥遥领先。根据华夏幸福2018年度报告披露的信息里看,中国平安旗下中国平安人寿保险股份有限公司为华夏幸福基业股份有限公司前十大股东之一,通过“中国平安人寿保险股份有限公司-分红-个险分红”“中国平安人寿保险股份有限公司-万能-个险万能”“中国平安人寿保险股份有限公司-自有资金”三个账户合计持有华夏幸福19.42%的股份,成为其第二大股东。如华夏幸福年度报告所言,“随着华夏幸福与中国平安的牵手,公司治理结构优化、资本市场信心提振,不动产和金融深度融合构筑起强大的护城河,将重新书写中国不动产发展的新篇章!” 可以看出,中国平安举牌华夏幸福、作为其财务性投资方,可以说是险资对房地产重仓的经典案例,华夏幸福对此也是深感认同。实际上,中国平安在入股华夏幸福之前,就已经成为碧桂园控股有限公司、旭辉控股有限公司等房地产巨头的股东。
此外,从多家上市房企披露的信息来看,在上市房企的前十大股东中多有保险公司、保险资管持股,如中国铁建、中国金茂、招商蛇口、远洋地产、阳光城等地产巨头中均有保险系股东的踪影,有些甚至险企合计持股比达50%以上。例如金地(集团)股份有限公司,根据其披露的信息,截至2019年第一季度末,其前十大股东中保险系股东持股比例已达50.26%,其中富德生命人寿保险股份有限公司通过“富德生命人寿保险股份有限公司-万能H” “富德生命人寿保险股份有限公司-万能G” “富德生命人寿保险股份有限公司-分红”三个账户合计持股达29.83%%,安邦人寿保险股份有限公司通过“安邦人寿保险股份有限公司-稳健型投资组合”及“安邦人寿保险股份有限公司-保守型投资组合”及两个账户持股比达20.43%。
可见,从保险行业和房地产行业特点来看,一方是高负债高周转的房地产企业,一方是快速发展手握大量现金流的保险巨头,二者显然优势互补;更重要的是,虽然房地产市场降声一片,但根植于中国城镇化的大背景下,房地产市场长期投资收益依然值得期待,符合险资长期稳健的发展要求。
二、保险资金投资商业不动产的合规要点
《保险资金投资不动产暂行办法》(保监发〔2010〕80号,以下简称“80号文”)、《中国保险监督管理委员会关于保险资金投资股权和不动产有关问题的通知》(保监发〔2012〕59号,以下简称“59号文”)是当前我国保险资金投资不动产的主要监管文件。对于商业不动产投资,在 80号文第13条做了明确规定,“保险资金采用债权、股权或者物权方式投资的不动产,仅限于商业不动产、办公不动产……”。
综合80号文、59号文之规定,保险资金投资商业不动产,除了保险公司、资产管理机构等参与主体要满足相应的要求外,所投资基础资产也要符合条件。
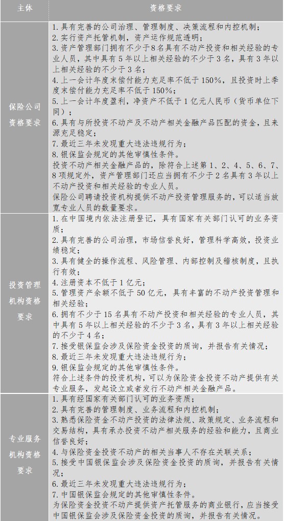
1.参与主体资质要求
如《保险资金不动产投资专题(二)》中我们所提到,保险资金不动产投资计划是保险资金参与不动产投资的主要方式之一,不动产债权投资计划涉及多方主体,包括委托人保险公司、受托保险资产管理机构以及其他的专业服务机构。
80号文对于各方参与主体的资质条件做了明确要求:

2.关于保险资金运用上限比例的要求
根据80号文第十四条的规定,保险公司投资不动产(不含自用性不动产),应当符合以下比例规定:一是投资不动产的账面余额,不高于本公司上季度末总资产的10%,投资不动产相关金融产品的账面余额,不高于本公司上季度末总资产的3%;投资不动产及不动产相关金融产品的账面余额,合计不高于本公司上季度末总资产的10%。二是投资单一不动产投资计划的账面余额,不高于该计划发行规模的50%,投资其他不动产相关金融产品的,不高于该产品发行规模的20%。
2014年,原保监会发布了《关于加强和改进保险资金运用比例监管的通知》(保监发〔2014〕13号),其中对投资比例做了调整,根据该通知,保险公司投资不动产类资产的账面余额,合计不高于本公司上季末总资产的30%。账面余额不包括保险公司购置的自用性不动产。保险公司购置自用性不动产的账面余额,不高于本公司上季末净资产的50%。同时,何为“不动产类资产”,在该通知中也予以了明确,即“境内品种主要包括不动产、基础设施投资计划、不动产投资计划、不动产类保险资产管理产品及其他不动产相关金融产品等,境外品种主要包括商业不动产、办公不动产和房地产信托投资基金(REITs),以及其他经中国保监会认定属于此类的工具或产品。”
3.基础资产要求
(1)商业不动产投资方式和权证要求。
区别于保险资金投资养老不动产、购置自用性不动产,也不同于保险资金投资于医疗、汽车服务等不动产,保险资金投资商业不动产,不仅要满足相关规划许可和权属凭证的要件,还根据投资方式的不同而受到不同的限制,同时还要满足区位的要求。
根据80号文的规定,保险资金可以投资投资符合下列条件的不动产:(1)已经取得国有土地使用权证和建设用地规划许可证的项目(以下简称“两证齐全”);(2)已经取得国有土地使用权证、建设用地规划许可证、建设工程规划许可证、施工许可证的在建项目(以下简称“四证齐全”);(3)取得国有土地使用权证、建设用地规划许可证、建设工程规划许可证、施工许可证及预售许可证或者销售许可证的可转让项目(以下简称“五证齐全”);(4)取得产权证或者他项权证的项目(以下简称“取得产权凭证”);(5)符合条件的政府土地储备项目。

如上图所示,根据投资方式的不同,保险资金投资不动产所受的限制也不同。根据80号文的规定,保险资金可以采用股权方式投资 “两证齐全”“四证齐全”“五证齐全”和取得产权凭证的不动产项目,采用债权方式可投资“两证齐全”“四证齐全”“五证齐全”、取得产权凭证的不动产项目以及符合条件的土储项目,采用物权方式则仅可投资“五证齐全”及取得产权凭证的不动产。可见,以债权方式投资不动产的可投资范围相对较广。
此外,所投资项目还需满足区位要件:即地处直辖市、省会城市或者计划单列市等具有明显区位优势的城市,以及产权清晰,无权属争议,而且管理权属相对集中,能够满足保险资产配置和风险控制要求。
(2)土地使用年限及转让期限的限制。
保险资金投资不动产还受到土地使用年限及转让期限的限制。
根据《保险资金投资不动产暂行办法》第十五条的规定,以债权、股权、物权方式投资的不动产,其剩余土地使用年限不得低于15年,且自投资协议签署之日起5年内不得转让。但是保险公司内部转让自用性不动产,或者委托投资机构以所持有的不动产为基础资产,发起设立或者发行不动产相关金融产品的除外。
综上所述,根据不动产类型的不同,所受的限制也有所区别,其中,保险资金投资养老不动产和自用不动产基本不受限制,而医疗、汽车服务等项目需取得国有土地使用权证许可和建设用地规划许可证,而投资商业地产、办公地产项目所受限制相对较多。除了上述类型外,保险资金不得投资开发或者销售商业住宅,也不得直接从事房地产开发建设(包括一级土地开发)。
4.以不同方式投资商业不动产需满足的合规要求

5.关于房地产开发企业资质的问题
在投资商业不动产项目中,融资主体/项目公司进行项目的开发建设,有可能会涉及关于房地产开发企业资质的问题,这也是项目审核中监管部门所关注的问题之一。
根据《房地产开发企业资质管理规定》第三条规定:“房地产开发企业应当按照本规定申请核定企业资质等级。未取得房地产开发资质等级证书(以下简称资质证书)的企业,不得从事房地产开发经营业务。”基于此,在投资商业不动产时,对该问题要予以重点关注,明确项目公司/融资主体是否获得资质、资质等级与所从事开发建设项目是否匹配等问题。
可能感兴趣
专业团队
- A
- B
- C
- D
- E
- F
- G
- H
- I
- J
- K
- L
- M
- N
- O
- P
- Q
- R
- S
- T
- U
- V
- W
- X
- Y
- Z
行业研究
更多-
《全国私募基金法律健康指数报告》本次报告的目的为以私募基金行业指数的形式提供关于立法、监管、司法的洞见。绿法联盟作为首个以法律为核心要素,以研究院为依托,以互联网为平台,以国际化为视野的法律跨界联盟,一直关注立法、监管、司法将以何种方式影响私募行业。时至今日,私募基金的体量已经发展至可以和公募基金等量齐观,其发展不得不称之为迅猛。但是,私募基金高歌猛进的同时也繁芜丛杂,自2016年始,监管、立法层对私募基金更加关注,故此尝试编纂私募基金行业法律健康指数报告,以量化考察私募基金行业法律风险方面的变化。以期以史鉴今,为未来的私募基金行业发展提供一点洞见。 -
《全国保险行业法律健康指数报告(2015-2017)》《全国保险行业法律健康指数报告(2015-2017)》是由绿法(国际)联盟(GLGA)作为编制单位,北京市道可特律师事务所作为专业支持单位,并在外部专家团队的指导下,共同打造的资本市场行业法律健康指数报告系列研究课题之一。2017年,绿法(国际)联盟(GLGA)成功发布了其资本市场行业法律健康指数报告系列研究课题的首份研究成果,即《私募基金行业法律健康指数报告》。《保险行业法律健康指数报告》是该研究课题的第二份研究成果。 -
《2018中国保险行业法律健康蓝皮书》《2018中国保险行业法律健康蓝皮书》包括上篇《保险行业法律健康指数报告》及下篇《保险行业法律专题报告》。其中,《保险行业法律健康指数报告》是由绿法(国际)联盟(GLGA)继2018年成功发布首份《保险行业法律健康指数报告》之后连续第二年发布,该指数能够综合、直观反映近三年来保险行业整体的法律健康状态。《保险行业法律专题报告》则结合近年来保险行业及保险资金运用领域法律实务,针对当下行业实务中的热点及疑难复杂问题,从法律视角予以分析和解读,以期为保险行业及保险资金运用的合法合规发展提供一些意见和建议。
品牌活动
更多-
[05/28]道可特20周年系列活动丨科技驱动型企业法律服务创新论坛
在各界同仁的关心和支持下,道可特成都办公室在注册成立的半年里即取得快速发展。作为道可特二十周年系列活动之一,我们拟于2023年5月28日在成都天府新区中央法务产业大厦隆重举办“高端法律服务业创新与发展论坛暨科技驱动型企业法律服务创新论坛”。届时,行业内外的领导嘉宾、专家学者、企业高管、全国知名律所贤达和著名媒体代表,将悉数出席。 -
[05/28]道可特20周年系列活动丨高端法律服务业创新发展论坛
在各界同仁的关心和支持下,道可特成都办公室在注册成立的半年里即取得快速发展。作为道可特二十周年系列活动之一,我们拟于2023年5月28日在成都天府新区中央法务产业大厦隆重举办“高端法律服务业创新与发展论坛暨科技驱动型企业法律服务创新论坛”。届时,行业内外的领导嘉宾、专家学者、企业高管、全国知名律所贤达和著名媒体代表,将悉数出席。 -
[04/22]济南·2023年“世界知识产权日”主题论坛
在第23个世界知识产权日到来之际,作为道可特二十周年系列活动之一,由多家单位主办、北京市道可特(济南)律师事务所承办的2023年“世界知识产权日”主题论坛将在山东济南隆重举行。本届论坛以知识产权高质量发展为导向,以国内知识产权现状分析及相关热点问题为核心,以数据合规、全链条知产法律服务、专利维权、知产价值最大化为抓手,以期推动知识产权服务业全方位高质量发展。届时,来自各级司法部门领导,各级知识产权协会及律师协会领导,行业专家、学者,全国知名媒体人共聚一堂,共聚发展之智,共谋发展之策。
