道可特专题 | 保险资金投资不动产专题(二):保险资金投资不动产的主要模式
来源: 本站 时间: 2019-06-24 15:47:11 作者: 金融与资本市场团队
摘要:近年来,保险资金运用余额逐年增加,保险资金另类投资中的不动产相关投资占比随之不断提升,不动产投资的模式创新层出不穷,不动产相关金融产品日趋丰富。基于此,北京市道可特律师事务所金融与资本市场团队开设保险资金投资不动产专题,针对保险资金投资不动产从政策监管的演变、投资现状、投资方式、合规要点、重难点法律问题等层面探究和解读,并针对保险资金投资商业不动产、不动产金融产品等进行专题解读。
在《保险资金投资不动产专题(一)》中我们主要介绍了保险资金投资不动产的监管政策演变、不动产投资的现状以及可投资不动产的范围,本文我们将主要介绍保险资金投资不动产的模式。
根据保险资金进入不动产领域的途径的不同,其投资模式主要是两大类,即直接投资和间接投资。
一、直接投资
直接投资,即保险公司作为资金的管理者直接进入不动产市场,以股权、物权、债权等方式,通过购买、建造、运营等实现资金配置。
对于直接投资方式,根据我国《保险资金投资不动产暂行办法》等相关规定,保险公司可以投资办公楼、商业不动产、养老实体等不动产,投资方式可以是股权、物权等多种。
(一)持有不动产项目公司股权
实践中最常见的直接投资方式为持有不动产项目公司股权。
《保险资金投资不动产暂行办法》第十六条明确规定,保险公司不得“投资设立房地产开发公司,或者投资未上市房地产企业股权(项目公司除外),或者以投资股票方式控股房地产企业”。该条中括号内的“项目公司除外”至关重要,据此,虽然保险公司不能投资未上市房地产公司股权,但是可以投资特定范围内的不动产项目公司的股权,即保险资金可以投向主要资产为商业不动产、办公不动产、汽车、医疗、养老不动产以及自用不动产等的项目公司(与保险资金投资不动产类型范围相一致)。
在这种方式下,保险公司主要以受让项目公司部分/全部股权的形式参与,可投资的不动产项目包括已取得相关权证的待建项目、在建项目、可转让项目、已取得产权证或者他项权证的项目,拟投不动产应当为项目公司的主要资产,且项目公司无重大法律诉讼,其股权未因不动产的抵押设限等落空或者受损,并直接对标的不动产享有所有权。项目可以“自用+租赁”的模式运营,从而可以在出租物业获取租金收入的同时,还可以作为项目公司股东获取项目带来的收益。
【经典案例】
早在2011年,中国人民保险集团股份有限公司(以下简称“人保集团”)集合中国人民健康保险股份有限公司、中国人保资产管理股份有限公司、中国人民人寿保险股份有限公司、人保投资控股有限公司、中国人民财产保险股份有限公司共同出资购置西长安街88号大厦(原首都时代广场)。
2010年12月29日,人保财险发布了《关联交易意向受让北京西长安街八十八号发展有限公司的产权》的公告,根据该公告,2010年12月29日,人保集团及其上述五家子公司订立了《关于联合受让北京西长安街八十八号发展有限公司产权的协议书》,同意组成联合体作为项目公司产权的意向受让方,将通过北京产权交易所公开的产权交易程序拟共同受让项目公司的全部股权和转让方对项目公司的债权。
项目公司为北京西长安街八十八号发展有限公司,其当时的股东为北京华融基础设施投资有限责任公司、北京市西单商业区建设开发公司,分别持股87.5%和12.5%。北京西长安街八十八号发展有限公司的营业范围主要包括在规划范围内开发、建设、出租、出售开发建设的办公用房,批发、零售用商业设施及其物业管理等,其核心资产即为位于北京市西长安街88号的建筑物,紧挨天安门广场的标志性建筑,其占据长安街19.65亩黄金土地,建筑总面积接近十二万平方米,整栋建筑结构共分为十六层(地上十三层,地下三层)。该大厦位于西长安街与宣武门内大街交汇,区位优势明显。最终人保集团及其五家子公司组成的联合体,通过北京产权交易所以总价格3744亿元人民币成功公开受让北京西长安街八十八号发展有限公司100%股权,联合体受让项目公司股权后,项目公司以市场化方式出租物业获得收入,项目公司经营取得的净利润向股东分红。

2011年9月人保集团正式入驻该大厦,随后其部分子公司人保资本、人保投控、人保健康等也入驻其中。2014年,人保集团各家子公司退出北京西长安街八十八号发展有限公司,当前人保集团为北京西长安街八十八号发展有限公司的唯一股东。
(二)自建自用模式
实践中还有保险公司通过旗下不动产投资平台开展自建自用模式。
在这种模式下,保险公司通过旗下不动产投资平台,与政府对接、获得项目用地,通过招投标将建设项目委托给专业房地产建设公司、专业机构代建或者通过成立项目公司,独立开发建设办公大楼和商业不动产。
人保集团很多分公司办公大楼均是采用这种模式建设起来的,由其旗下的不动产投资平台人保投资控股有限公司来具体参与操作,如陕西人保大厦、四川广安人保大厦等都是自建的。除了人保集团外,国寿、平安等大型保险集团公司各地的办公楼均采用自建自用的模式。
二、间接投资
间接投资,主要是指保险公司通过投资不动产金融产品间接投资非基础设施类不动产。
随着金融创新,陆续衍生出多种金融产品,根据中国保监会《关于保险资金投资有关金融产品的通知》(保监发〔2012〕91号),保险资金可以投资境内依法发行的商业银行理财产品、银行业金融机构信贷资产支持证券、信托公司集合资金信托计划、证券公司专项资产管理计划、保险资产管理公司基础设施投资计划、不动产投资计划和项目资产支持计划等金融产品。目前保险资金主要用于不动产投资的金融产品包括不动产投资计划、集合资金信托计划、资产支持计划等。
(一)不动产投资计划
不动产投资计划是指由保险资产管理公司发起设立,向保险机构等合格投资者发售产品份额,募集资金,并选聘商业银行或其他专业托管机构作为托管人,专门投资非基础设施类不动产的份额化资产管理产品,非基础设施类不动产包括商业写字楼、商业综合体等商业不动产、养老地产、棚户区改造项目、保障房等。
目前不动产债权投资计划的运作比较成熟,在项目合规性的判断等方面已有明确的规定,基于我们将在保险资金投资不动产专题(三)就保险资金投资商业不动产做专题解读,届时将结合对不动产债权投资计划的各项合规要点做解读,在此就不再详述。
一般而言,不动产投资计划交易结构如下:

与其他金融工具相比,债权投资计划具有期限灵活、综合成本较低、审批发行效率较高等优势,因此是保险资金间接投资不动产项目的主要方式之一。
根据保险资管协会披露的数据,2018年1-12月,26家保险资产管理公司注册债权投资计划和股权投资计划共213项,合计注册规模4547.26亿元;其中,不动产债权投资计划89项,注册规模1245.40亿元。2017年1-12月,24家保险资产管理公司注册债权投资计划和股权投资计划共216项,合计注册规模5075.47亿元;其中,不动产债权投资计划123项,注册规模2113.52亿元。

2017-2018年不动产债权投资计划注册情况
从图中也明显看出,近两年来,保险资金不动产投资计划无论是从量上还是从资金规模上都有大幅缩减,这与2018年包含资管新规在内的多项新政的落地实施、监管政策进一步加紧密切相关。
此外,根据资管协会披露的产品注册动态来看,太平洋资产管理有限责任公司作为中国太平洋保险(集团)股份有限公司旗下的资管公司, 2018年其注册的不动产债权投资计划数量最多,为12项,其次是中意资产管理有限责任公司,注册了8项不动产债权投资计划。此外,就基础资产来看,近两年不动产债权投资计划主要集中在商业不动产、棚户区改造、保障房项目等;从项目募集资金的用途来看,认购的险资主要用于推进各个地产项目的开发建设,同时,也有部分资金用于调整项目债务结构、替换项目贷款。
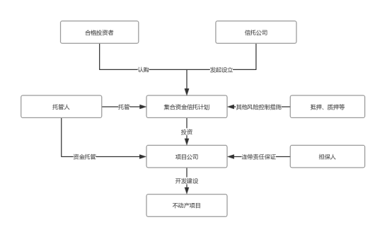
(二)集合资金信托计划
保信合作的历史,可以追溯至2012年原保监会发布的《关于保险资金投资有关金融产品的通知》,其中明确规定保险公司可以投资信托公司集合资金信托计划,从此打开了保险和信托的合作局面。
2014年,原保监会进一步规范保险资金投资信托计划,发布了《关于保险资金投资集合资金信托计划有关事项的通知》,对于保险资金投资信托计划的基础资产、“三不得”、产品信用登记等做了明确的要求,推动了保险资金与信托的全面合作。
根据中保登和保险资管协会披露的数据显示,2012年信保合作起步时,只有6家保险公司投资信托计划,当年投资规模为294亿元,占集合资金信托计划总规模的1.56%;到2018年底时,共152家保险公司投资信托计划,年度投资规模达1.26万亿元,占集合资金信托计划总规模的的9.1%,在保险机构可投的各类金融产品中占比最高,保险资金已经成为集合资金信托计划的重要资金来源
保险资金投资集合资金信托计划一般交易结构如下图所示:

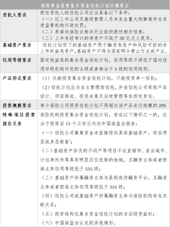
如前文所述,《关于保险资金投资集合资金信托计划有关事项的通知》中对于保险资金投资集合资金信托计划做了明确要求,包括受托信托公司、基础资产、特殊报告要求等,具体如下表所示:

需要注意的是,在上述就受托人信托公司的要求而言,虽然看似要求的条件也并不是很高,但是“近三年公司及高级管理人员未发生重大刑事案件且未受监管机构行政处罚”这一点很多信托公司难以达到,近几年随着监管不断趋严,受到行政处罚的信托公司不在少数,据不完全统计,目前能满足“净资产不低于30亿”的信托公司有59家,而在这59家中有33家受到过行政处罚,这也就意味着,全国68家信托公司中可与保险公司合作的仅有26家,符合合作条件的信托公司越来越少。当然考虑到未来信保合作的进一步加大,银保监会等监管部门是否会在关于“处罚”的要求上所有放宽,如对信托公司所受处罚分类等还有待于监管部门未来进一步的细化。
此外,根据相应的规范性文件要求,保险资金在投资信托产品时,要遵循穿透核查要求,即向上穿透识别信托产品得最终投资者,不得突破合格投资者各项规定;向下穿透识别产品底层资产,资金最终投向应符合银、证、保各类监管规定和合同约定,将相关信息向投资者充分披露。
(三)资产支持计划
2015年8月25日,原保监会为了支持资产证券化业务发展,制定并发布了《资产支持计划业务管理暂行办法》,明确规定“资产支持计划业务,是指保险资产管理公司等专业管理机构作为受托人设立支持计划,以基础资产产生的现金流为偿付支持,面向保险机构等合格投资者发行受益凭证的业务活动。”从此拉开了保险监管机构监管的资产证券化业务的序幕。
2018年,中保保险资产登记交易系统正式上线运行,随后上海保险交易所股份有限公司制定并发布了《保险资产管理产品登记办法》及《保险资产管理产品账户管理业务指引》《债权投资计划、股权投资计划、资产支持计划登记业务指引》《债权投资计划、股权投资计划、资产支持计划发行业务指引》《保险资产管理产品信息披露业务指引》,对于资产支持计划的信息披露、发行、登记等系列事项作了明确管理要求,推动资产支持计划受益凭证实现登记存管和交易流通。
经金融资本市场团队通过银保监会网站及其他渠道不完全统计,从2015年《资产支持计划业务管理暂行办法》发布至2018年底,银保监会共核准设立20单资产支持计划,具体如下:

从上述统计得信息来看,在3年得时间只有20单项目,无论是从数量还是资金规模来看,保险资产支持计划的发展较为缓慢。这跟监管对于保险资产支持计划的高要求、保险资金本身的低风险偏好息息相关。
从保险资产支持计划的交易结构来看,主要包括发起人(原始权益人)、发行机构/计划管理人(保险资产管理公司)、特殊目的载体(SPV)、服务机构、信用增级机构、信用评级机构、托管人、投资者等主要参与主体。其典型的交易结构如下图所示:

《资产支持计划业务管理暂行办法》对于上述结构中的主要参与主体的做了明确的要求:

除上述要求外,资产支持计划对于现金流覆盖也提出明确要求,在资产支持计划存续期间,国家政策支持的基础设施项目、保障房和城镇化建设等领域的基础资产除外,基础资产预期产生的现金流(不包括回购等增信方式产生的现金流),应当覆盖支持计划预期投资收益和投资本金,并且基础资产的规模、存续期限应当与支持计划的规模、存续期限相匹配。可见,相对于债权投资计划而言,资产支持计划对于现金流覆盖要求更高、更严。
另,《资产支持计划业务管理暂行办法》还明确提到“中国保监会根据基础资产风险状况和监管需要对基础资产的范围实施动态负面清单管理”,但实际上截至目前,并未有明确的负面清单公布。
从基础资产的分类来看,债权、收益权和不动产都是可以作为资产支持计划的基础资产。

虽然能够作为基础资产的类别较多,但是从已发行的资产支持计划来看,以融资租赁资产作为基础资产的最多、小额贷款其次。
我们以太平洋资产管理有限公司作为计划管理人的“太平洋-立根融资租赁资产支持计划”为例:立根融资租赁(上海)有限公司(下称“上海立根租赁”)成功发行一笔五年期,总金额12亿元的保险资金资产支持计划(ABS)——“太平洋-立根融资租赁资产支持计划”,上海立根租赁本期ABS采用优先次级分层结构,其中优先级发行10亿元,由太平洋保险及其他三家保险公司共同认购;次级发行2亿元,由上海立根租赁自持。该ABS于2017年12月19日获上海证券交易所批准发行,由中国太平洋保险集团下属太平洋资产管理有限公司担任受托方、计划管理人,上海立根租赁有限公司的母公司广州金融控股集团有限公司提供差额补足承诺。具体交易架构如下:

尽管在上述资产支持计划中,底层资产并非投向不动产,但是不动产类的融资方面有一定的的借鉴意义。
综上所述,无论是最为常见的不动产投资计划、集合资金信托计划,还是资产支持计划,均反映出保险资金所能投资不动产的模式与金融产品类型,呈现出逐步扩大的趋势。而且,除上述几类不动产金融产品外,还有REITS、类REITS、CMBS等也可由保险资金参与投资,但这类产品在我国发展和起步较晚,目前在保险资金运用领域并未真正发展起来,在此就不再专门介绍。
在《保险资金投资不动产专题(三)》中,我们将针对保险资金参与商业不动产投资相关要点做介绍,敬请关注。
可能感兴趣
专业团队
- A
- B
- C
- D
- E
- F
- G
- H
- I
- J
- K
- L
- M
- N
- O
- P
- Q
- R
- S
- T
- U
- V
- W
- X
- Y
- Z
行业研究
更多-
《央企(A股)上市公司法律健康指数报告》《央企(A股)上市公司法律健康指数报告》是目前市场上首份以法律健康为导向和评判标准的、研究央企(A股)上市公司发展健康度的指数报告,是第一份由第三方机构推出的带有公益性和学术性的央企(A股)上市公司指数报告,是研究、评价央企(A股)上市公司的一个全新视角与一项创新性举措。报告对央企(A股)上市公司的健康度做了全视角、多层次的分析和解读;报告以动态发展的数据库为支撑,在绿法(国际)联盟(GLGA)的协调下与相关监管部门、治理机构、重要行业组织、经营主体形成互动机制,围绕央企(A股)上市公司开展长期跟踪研究,努力推出对认识央企(A股)上市公司、推进央企(A股)上市公司发展具有重要影响的学术成果。 -
《全国保险行业法律健康指数报告(2015-2017)》《全国保险行业法律健康指数报告(2015-2017)》是由绿法(国际)联盟(GLGA)作为编制单位,北京市道可特律师事务所作为专业支持单位,并在外部专家团队的指导下,共同打造的资本市场行业法律健康指数报告系列研究课题之一。2017年,绿法(国际)联盟(GLGA)成功发布了其资本市场行业法律健康指数报告系列研究课题的首份研究成果,即《私募基金行业法律健康指数报告》。《保险行业法律健康指数报告》是该研究课题的第二份研究成果。 -
《2018中国保险行业法律健康蓝皮书》《2018中国保险行业法律健康蓝皮书》包括上篇《保险行业法律健康指数报告》及下篇《保险行业法律专题报告》。其中,《保险行业法律健康指数报告》是由绿法(国际)联盟(GLGA)继2018年成功发布首份《保险行业法律健康指数报告》之后连续第二年发布,该指数能够综合、直观反映近三年来保险行业整体的法律健康状态。《保险行业法律专题报告》则结合近年来保险行业及保险资金运用领域法律实务,针对当下行业实务中的热点及疑难复杂问题,从法律视角予以分析和解读,以期为保险行业及保险资金运用的合法合规发展提供一些意见和建议。
品牌活动
更多-
[05/28]道可特20周年系列活动丨科技驱动型企业法律服务创新论坛
在各界同仁的关心和支持下,道可特成都办公室在注册成立的半年里即取得快速发展。作为道可特二十周年系列活动之一,我们拟于2023年5月28日在成都天府新区中央法务产业大厦隆重举办“高端法律服务业创新与发展论坛暨科技驱动型企业法律服务创新论坛”。届时,行业内外的领导嘉宾、专家学者、企业高管、全国知名律所贤达和著名媒体代表,将悉数出席。 -
[05/28]道可特20周年系列活动丨高端法律服务业创新发展论坛
在各界同仁的关心和支持下,道可特成都办公室在注册成立的半年里即取得快速发展。作为道可特二十周年系列活动之一,我们拟于2023年5月28日在成都天府新区中央法务产业大厦隆重举办“高端法律服务业创新与发展论坛暨科技驱动型企业法律服务创新论坛”。届时,行业内外的领导嘉宾、专家学者、企业高管、全国知名律所贤达和著名媒体代表,将悉数出席。 -
[04/22]济南·2023年“世界知识产权日”主题论坛
在第23个世界知识产权日到来之际,作为道可特二十周年系列活动之一,由多家单位主办、北京市道可特(济南)律师事务所承办的2023年“世界知识产权日”主题论坛将在山东济南隆重举行。本届论坛以知识产权高质量发展为导向,以国内知识产权现状分析及相关热点问题为核心,以数据合规、全链条知产法律服务、专利维权、知产价值最大化为抓手,以期推动知识产权服务业全方位高质量发展。届时,来自各级司法部门领导,各级知识产权协会及律师协会领导,行业专家、学者,全国知名媒体人共聚一堂,共聚发展之智,共谋发展之策。
