PPP项目联合体实务问题探讨
来源: 本站 时间: 2018-10-12 09:44:57 作者: PPP项目团队
【摘要】
联合体仅是一个临时性组织,不具有独立的法人主体资格。在工程招投标过程中,不同的法人或组织可组成联合体参与投标。但在实践操作过程中,由于项目的特性、联合体成员的个性、地域的差异性等不同因素,面临诸多问题。在此,北京市道可特律师事务所PPP项目团队将探讨实际操盘PPP项目中联合体出现的实务问题。
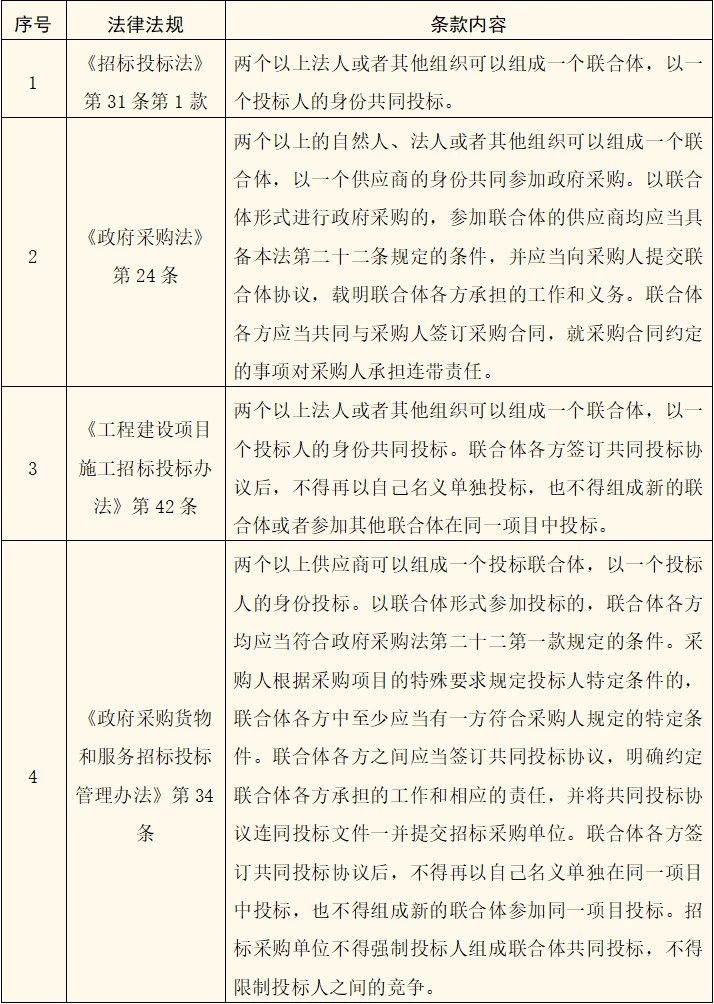
我国现行的《招标投标法》《政府采购法》及其他相关的法律法规和规章制度对联合体投标作了明确规定,我国招投标法律法规中规定的联合体类型是属于合伙型投标联合体,实质上是《民法通则》第52条中规定的“合伙型联营”的一种形式。这种合伙型联合体只是临时性组织,不具有独立的法人主体资格。联合体投标涉及的法律法规如下:

一、中标后联合体成员违约的问题
在项目的跟踪过程中,有意向的企业会提前寻找合作方,签订标前协议,成立联合体,共同推进项目的投标工作。在项目中标后,联合体成员一方违约,不愿意继续参与项目时,作为联合体其他成员将面临什么风险?怎样处理才能降低风险?
1.合同文件约定不明增加联合体成员违约风险
由于在投标文件中包含联合体协议,明确了联合体各方共同对项目招标人承担连带责任,因此联合体一方违约则其他方应共同承担违约责任。此时,联合体协议是向违约成员追偿的依据。实践中,由于联合体协议约定不明往往存在诸多问题:
(1)投标文件中的联合体协议约定不明
联合体协议的条款内容往往过于简单。例如《标准施工招标文件(2007年版)》中“联合体协议书”第3条约定:“联合体将严格按照招标文件的各项要求,递交投标文件,履行合同,并对外承担连带责任。”第4条约定“联合体各成员单位内部的职责分工如下:……”。联合体协议应针对联合体内部责任、成员分工和违约责任等进行细化和约定。
(2)标前合作协议约定不明
PPP项目联合体成员在项目采购前已经提前跟踪项目,组成联合体签订标前合作协议。该合作协议,联合体各方可能认为是合作框架协议,或是出于前期关系维护,没有在该协议中明确联合体各方在项目中各自的工作范围,具体内容,违约责任等,往往以条款内容笼统、不明确,导致条款在实际操作时难以实施。例如约定“若乙方违约,甲方有权要求乙方承担违约责任……”
2.成员间资信调查缺位增加联合体成员违约概率
实践操作中,由于对联合体成员的实力不甚清楚,尤其是融资单位,面对目前市场上实力参差不齐的各类信托公司、基金公司等,应高度重视其资信和融资能力,应开展尽职调查,了解其实力、行业经历、社会信用、商业信誉等方面。
3.联合体守约方风险分析
在PPP项目的不同阶段,联合体成员中任何一方的违约行为都将导致不同的风险发生。
(1)招标过程中联合体成员违约
在招标过程中发生联合体成员违约时,将导致不能继续开展投标工作。已经完成资格预审,则导致其他联合体成员也不能组成新的联合体进行投标;如果已经缴纳投标保证金,则导致投标保证金不能退还的风险。
(2)中标通知书发出后PPP合同签订前联合体违约
由于项目招标过程是社会投资人以联合体形式进行,招标人针对项目开展的资格预审、评标工作等均是依照联合体的共同能力进行综合判断。因此一旦联合体成员一方或多方发生违约,将导致PPP合同不再签订,联合体可能承担缔约过失责任或违约责任,投标保函将被没收,联合体成员信誉降低,甚至面临市场禁入的行政处罚。
(3)PPP合同履约过程中发生联合体违约
在PPP合同履约过程中违约,则将面临解除PPP合同、履约保证金扣除及其他违约赔偿金的风险。若项目实施机构不同意解除合同,要求联合体其他成员方要继续履约,则面临突发事件导致成本增加等风险。以联合体中的融资方违约为例,即使招标人同意更换联合体成员或是同意由守约的联合体其他成员继续履约,仍面临在短时间内寻找资金投入的问题,增加融资成本。
二、中标后能否增加融资机构组建项目公司的问题
1.区别变更中标单位与增加融资主体
《招标投标法》第45条的规定:“中标人确定后,招标人应当向中标人发出中标通知书,并同时将中标结果通知所有未中标的投标人。中标通知书对招标人和中标人具有法律效力。中标通知书发出后,招标人改变中标结果的,或者中标人放弃中标项目的,应当依法承担法律责任。”第46条第1款规定:“招标人和中标人应当自中标通知书发出之日起三十日内,按照招标文件和中标人的投标文件订立书面合同。招标人和中标人不得再行订立背离合同实质性内容的其他协议。”
依照《工程建设项目施工办法标投标》第43条规定,招标人接受联合体投标并进行资格预审的,联合体应当在提交资格预审申请文件前组成。资格预审后联合体增减、更换成员的,其投标无效。
依照上述规定,若在确定中标单位并发出中标通知书,改变合同签订主体,则面临违反招投标法的规定,导致已完成的招标程序无效的风险,最终可能导致签订的合同无效。但以上规定主要适用于传统的施工承包的招投标,其中不涉及中标人融资,也不涉及中标人运营,因此是否适用于PPP项目的招标有待讨论。PPP项目面临巨大的融资需求,如果不允许社会资本在不减少己方对政府方的责任的前提下进行融资安排,则不利于PPP的推进和落地。
2.非中标单位如何才能成为项目公司的股东
实际工作中,在社会资本单独中标的情形下,为融资需要安排金融机构作为项目公司股东的操作路径存在大量咨询。
(1)招标答疑文件中对歧义理解予以澄清
由于对组成项目公司的“社会资本”的具体范围理解存在疑问,或者作为投标方需要利用该理解歧义作文章。这需要招标人对疑问进行澄清,明确组建项目公司的“社会资本”是可以进行扩大理解,即以中标社会资本为主体牵头联合的其他社会资本均可。该澄清文件在公开招标的项目中尤其必要。
(2)从项目融资方案入手做好项目投标工作
融资方案分为项目公司股权融资方案和项目债权融资方案,项目融资方案是作为PPP项目投标文件的组成部分。在项目的融资方案中明确注明在中标后项目公司的股权融资模式,股东的数量、类别、各自所占股权比重等,在方案中详细列明。主要是明确在项目公司的组建中中标的社会资本会引入其他社会资本对项目进行融资。由于融资方案是投标文件的重要组成部分,在融资方案中明确阐述,经过招标人的评审,中标后可认为该种模式是经招标人认可的形式,避免与招标人产生分歧。
综上所述,所有成功实施的PPP项目都是建立在伙伴关系之上的,伙伴关系当属PPP项目中的首要问题,也是PPP社会投资人联合体内部成员之间最为重要的问题。因此,企业欲组成联合体参与投标时,务必明确联合体各方(如融资方、建设施工方、运营方等)之间的权利义务关系。而在我们操盘的项目经验中,中标后单位是可以通过增资的形式将融资机构引入项目公司,其重点在于方案的设计以及与政府方的沟通。
可能感兴趣
专业团队
- A
- B
- C
- D
- E
- F
- G
- H
- I
- J
- K
- L
- M
- N
- O
- P
- Q
- R
- S
- T
- U
- V
- W
- X
- Y
- Z
行业研究
更多-
《2018中国保险行业法律健康蓝皮书》《2018中国保险行业法律健康蓝皮书》包括上篇《保险行业法律健康指数报告》及下篇《保险行业法律专题报告》。其中,《保险行业法律健康指数报告》是由绿法(国际)联盟(GLGA)继2018年成功发布首份《保险行业法律健康指数报告》之后连续第二年发布,该指数能够综合、直观反映近三年来保险行业整体的法律健康状态。《保险行业法律专题报告》则结合近年来保险行业及保险资金运用领域法律实务,针对当下行业实务中的热点及疑难复杂问题,从法律视角予以分析和解读,以期为保险行业及保险资金运用的合法合规发展提供一些意见和建议。 -
《2018中国不良资产蓝皮书》绿法联盟研究院基于对整体不良资产行业进行深入的考察、研究的基础上,与北京市道可特律师事务所共同编制了《2018中国不良资产蓝皮书》,希望能够对行业带来指导,也能体现不良资产行业本身的创新,具有一定的学术性和公益性。 -
《央企(A股)上市公司法律健康指数报告》《央企(A股)上市公司法律健康指数报告》是目前市场上首份以法律健康为导向和评判标准的、研究央企(A股)上市公司发展健康度的指数报告,是第一份由第三方机构推出的带有公益性和学术性的央企(A股)上市公司指数报告,是研究、评价央企(A股)上市公司的一个全新视角与一项创新性举措。报告对央企(A股)上市公司的健康度做了全视角、多层次的分析和解读;报告以动态发展的数据库为支撑,在绿法(国际)联盟(GLGA)的协调下与相关监管部门、治理机构、重要行业组织、经营主体形成互动机制,围绕央企(A股)上市公司开展长期跟踪研究,努力推出对认识央企(A股)上市公司、推进央企(A股)上市公司发展具有重要影响的学术成果。
品牌活动
更多-
[05/28]道可特20周年系列活动丨科技驱动型企业法律服务创新论坛
在各界同仁的关心和支持下,道可特成都办公室在注册成立的半年里即取得快速发展。作为道可特二十周年系列活动之一,我们拟于2023年5月28日在成都天府新区中央法务产业大厦隆重举办“高端法律服务业创新与发展论坛暨科技驱动型企业法律服务创新论坛”。届时,行业内外的领导嘉宾、专家学者、企业高管、全国知名律所贤达和著名媒体代表,将悉数出席。 -
[05/28]道可特20周年系列活动丨高端法律服务业创新发展论坛
在各界同仁的关心和支持下,道可特成都办公室在注册成立的半年里即取得快速发展。作为道可特二十周年系列活动之一,我们拟于2023年5月28日在成都天府新区中央法务产业大厦隆重举办“高端法律服务业创新与发展论坛暨科技驱动型企业法律服务创新论坛”。届时,行业内外的领导嘉宾、专家学者、企业高管、全国知名律所贤达和著名媒体代表,将悉数出席。 -
[04/22]济南·2023年“世界知识产权日”主题论坛
在第23个世界知识产权日到来之际,作为道可特二十周年系列活动之一,由多家单位主办、北京市道可特(济南)律师事务所承办的2023年“世界知识产权日”主题论坛将在山东济南隆重举行。本届论坛以知识产权高质量发展为导向,以国内知识产权现状分析及相关热点问题为核心,以数据合规、全链条知产法律服务、专利维权、知产价值最大化为抓手,以期推动知识产权服务业全方位高质量发展。届时,来自各级司法部门领导,各级知识产权协会及律师协会领导,行业专家、学者,全国知名媒体人共聚一堂,共聚发展之智,共谋发展之策。
