PPP项目企业国有产权退出之道
来源: 本站 时间: 2018-09-06 16:07:03 作者: PPP项目组
导读:在PPP项目的整个运行过程中,退出是最为关键的一个环节。退出质量的高低,直接决定了PPP项目的成败与资产的增值程度。实践中,作为社会资本方的国有企业,因涉及国有产权转让,对退出方式的妥善选择显得尤为迫切。北京市道可特律师事务所PPP项目团队将探讨PPP项目中企业国有产权的退出路径,以期读者了解其中应有之义。
在PPP项目实践中,国有企业是社会资本的重要组成部分,项目公司通常由社会资本出资设立,或者由社会资本与政府出资代表共同出资设立,社会资本退出项目的方式主要有以下几种:一是向第三方转让项目公司股权,或者由政府回购项目公司股权;二是项目合作期满项目公司清算解散;三是通过项目公司减资退出。
一、企业国有产权交易的规定
根据《企业国有产权转让管理暂行办法》(国务院国有资产监督管理委员会、财政部令第3号)的规定,企业国有产权,是指国家对企业以各种形式投入形成的收益、国有及国有控股企业各种投资所形成的应享有的权益,以及依法认定为国家所有的其他权益。在PPP项目实践中,我们所说的国有产权退出中的国有产权,仅指作为国有企业的社会资本所持有的项目公司股权。
企业国有产权转让属于企业国有资产交易的范围。《企业国有资产交易监督管理办法》第3条规定了三种企业国有资产交易行为,分别为企业产权转让、企业增资扩股与企业资产转让。我们通常所指的国有产权转让属于第一种国有资产交易行为,即企业产权转让。
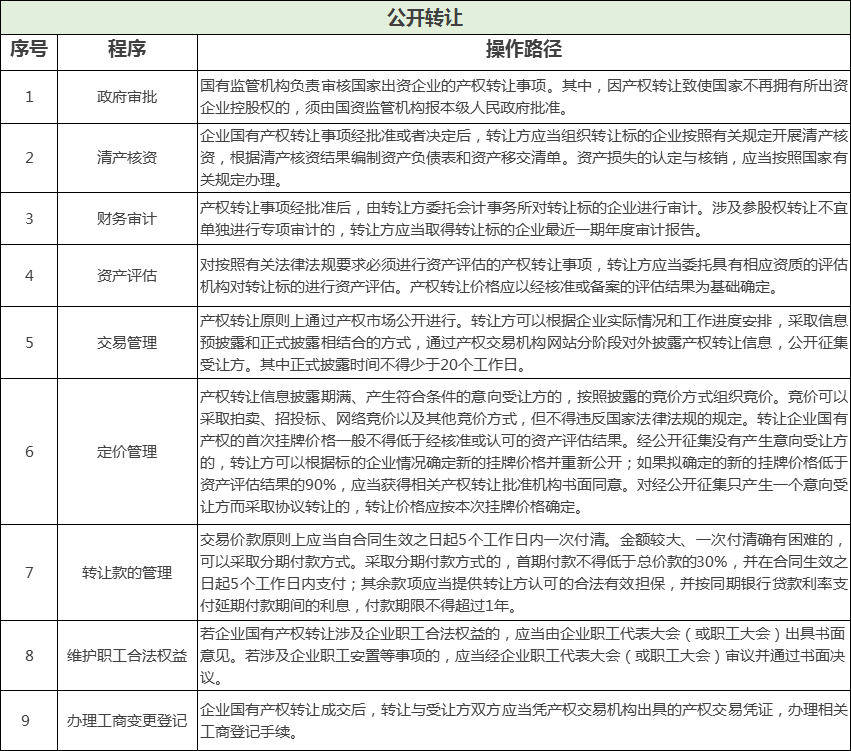
二、股权转让退出
根据《企业国有资产交易监督管理办法》的规定,国有股权转让应在产权交易所采用竞价方式进行,其中竞价可以采取拍卖、招投标、网络竞价以及其他竞价方式,且不得违反国家法律法规的规定。而根据《企业国有资产管理法》及《企业国有产权转让管理暂行办法》,国有股权转让包括公开转让和非公开协议转让两种转让方式。


注:一般PPP项目并不符合上述两条适用协议转让的情形,很难适用协议转让。
三、解散清算退出
在PPP项目运营运营期,项目公司通过政府逐年支付服务费用,或者向使用者收费,偿还债务、回收投资、获取利润。根据PPP项目合同,项目特许经营期/合作期结束后,项目公司须将PPP项目移交给政府方。PPP项目移交方式分为资产移交和股权移交。实践中,很多PPP项目土地等资产并不在项目公司名下,项目公司在进行资产移交时,移交内容更多的是技术资料和必要的技术人员。对于股权移交,除非项目公司在项目运营期满后却确有必要保留,通常情况下会被清散结算。考虑到现有国有资产管理制度并未对国有股权的解散清算退出的方式和程序进行规定,因此国有企业可参照公司法内容实施。
(1)项目公司解散事由。《公司法》第180条规定:(一)公司章程规定的营业期限届满或者公司章程规定的其他解散事由出现;(二)股东会或者股东大会决议解散。PPP项目实践操作中需要重点关注前述两项解散事由。
(2)成立清算组开展清算工作。可依据《公司法》第183条至187条规定,成立清算组,依据规定展开清算工作。
(3)项目公司注销。公司清算结束后,清算组应当制作清算报告,报股东会、股东大会或者人民法院确认,并报送公司登记机关,申请注销公司登记,公告公司终止。
通过以上流程,社会资本在清算后根据出资协议或公司章程,收回项目公司注册资本金、取得投资收益,并最终实现项目退出。
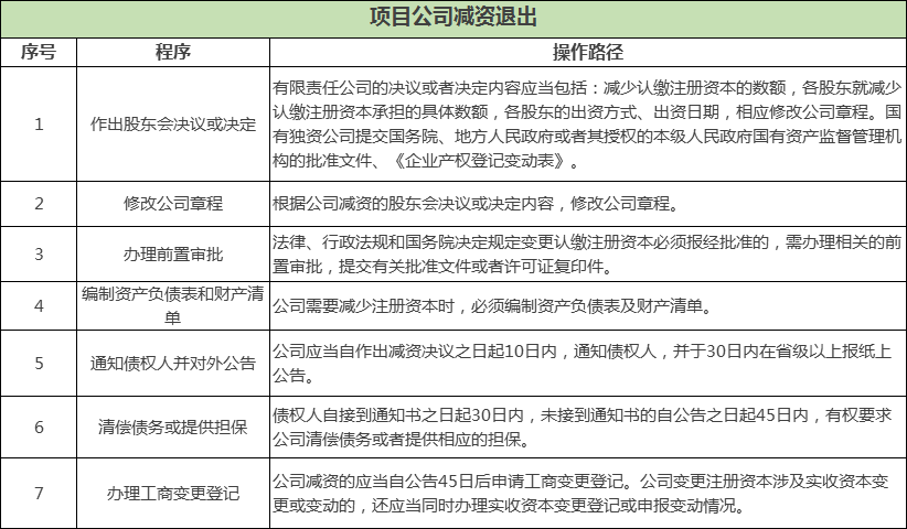
四、项目公司减资退出
项目减资退出,是指社会资本通过项目减少注册资本金的方式退出项目。根据公司“资本确定原则”,减资在法律上受到严格控制,只有在满足特定条件,履行法定程序后才能实施。根据《公司法》规定,企业减资必须严格按照以下程序进行。

综上所述,项目合作期满,社会资本收回投资成本和收益,并将项目资产移交给政府后,项目公司各方股东可将项目公司清算解散,社会资本实现项目退出。除此之外,社会资本也可在项目运营期提前退出,以转让项目运营及收费风险,如在项目运营期向第三方转让股权、进行资产证券化等,但社会资本提前退出项目必须经过政府同意。因此,北京市道可特律师事务所PPP项目团队提醒作为社会资本方的国有企业,在承接PPP项目时应到及时设计退出方案,将退出方式在项目合同中予以明确,为项目运营期提前退出项目打下基础。
可能感兴趣
专业团队
- A
- B
- C
- D
- E
- F
- G
- H
- I
- J
- K
- L
- M
- N
- O
- P
- Q
- R
- S
- T
- U
- V
- W
- X
- Y
- Z
行业研究
更多-
《央企(A股)上市公司法律健康指数报告》《央企(A股)上市公司法律健康指数报告》是目前市场上首份以法律健康为导向和评判标准的、研究央企(A股)上市公司发展健康度的指数报告,是第一份由第三方机构推出的带有公益性和学术性的央企(A股)上市公司指数报告,是研究、评价央企(A股)上市公司的一个全新视角与一项创新性举措。报告对央企(A股)上市公司的健康度做了全视角、多层次的分析和解读;报告以动态发展的数据库为支撑,在绿法(国际)联盟(GLGA)的协调下与相关监管部门、治理机构、重要行业组织、经营主体形成互动机制,围绕央企(A股)上市公司开展长期跟踪研究,努力推出对认识央企(A股)上市公司、推进央企(A股)上市公司发展具有重要影响的学术成果。 -
《2018中国保险行业法律健康蓝皮书》《2018中国保险行业法律健康蓝皮书》包括上篇《保险行业法律健康指数报告》及下篇《保险行业法律专题报告》。其中,《保险行业法律健康指数报告》是由绿法(国际)联盟(GLGA)继2018年成功发布首份《保险行业法律健康指数报告》之后连续第二年发布,该指数能够综合、直观反映近三年来保险行业整体的法律健康状态。《保险行业法律专题报告》则结合近年来保险行业及保险资金运用领域法律实务,针对当下行业实务中的热点及疑难复杂问题,从法律视角予以分析和解读,以期为保险行业及保险资金运用的合法合规发展提供一些意见和建议。 -
《全国私募基金法律健康指数报告》本次报告的目的为以私募基金行业指数的形式提供关于立法、监管、司法的洞见。绿法联盟作为首个以法律为核心要素,以研究院为依托,以互联网为平台,以国际化为视野的法律跨界联盟,一直关注立法、监管、司法将以何种方式影响私募行业。时至今日,私募基金的体量已经发展至可以和公募基金等量齐观,其发展不得不称之为迅猛。但是,私募基金高歌猛进的同时也繁芜丛杂,自2016年始,监管、立法层对私募基金更加关注,故此尝试编纂私募基金行业法律健康指数报告,以量化考察私募基金行业法律风险方面的变化。以期以史鉴今,为未来的私募基金行业发展提供一点洞见。
品牌活动
更多-
[05/28]道可特20周年系列活动丨科技驱动型企业法律服务创新论坛
在各界同仁的关心和支持下,道可特成都办公室在注册成立的半年里即取得快速发展。作为道可特二十周年系列活动之一,我们拟于2023年5月28日在成都天府新区中央法务产业大厦隆重举办“高端法律服务业创新与发展论坛暨科技驱动型企业法律服务创新论坛”。届时,行业内外的领导嘉宾、专家学者、企业高管、全国知名律所贤达和著名媒体代表,将悉数出席。 -
[05/28]道可特20周年系列活动丨高端法律服务业创新发展论坛
在各界同仁的关心和支持下,道可特成都办公室在注册成立的半年里即取得快速发展。作为道可特二十周年系列活动之一,我们拟于2023年5月28日在成都天府新区中央法务产业大厦隆重举办“高端法律服务业创新与发展论坛暨科技驱动型企业法律服务创新论坛”。届时,行业内外的领导嘉宾、专家学者、企业高管、全国知名律所贤达和著名媒体代表,将悉数出席。 -
[04/22]济南·2023年“世界知识产权日”主题论坛
在第23个世界知识产权日到来之际,作为道可特二十周年系列活动之一,由多家单位主办、北京市道可特(济南)律师事务所承办的2023年“世界知识产权日”主题论坛将在山东济南隆重举行。本届论坛以知识产权高质量发展为导向,以国内知识产权现状分析及相关热点问题为核心,以数据合规、全链条知产法律服务、专利维权、知产价值最大化为抓手,以期推动知识产权服务业全方位高质量发展。届时,来自各级司法部门领导,各级知识产权协会及律师协会领导,行业专家、学者,全国知名媒体人共聚一堂,共聚发展之智,共谋发展之策。
