解读《民促法实施条例》对VIE的影响
来源: 本站 时间: 2018-08-15 15:43:06 作者: 国际业务团队
一、背景介绍
目前不少境内教育机构为了境外上市获得融资,通过协议控制的方式搭建了海外上市架构,以此来规避中国法律对于教育行业的外资禁入的限制。
2018年8月10日(上周五),司法部在网站上发布教育部提请国务院审议的《中华人民共和国民办教育促进法实施条例(修订草案)(送审稿)》(简称“《民促法实施条例》”),并公开征求意见。《民促法实施条例》严格规范了协议控制在教育领域的应用。
2018年8月13日(周一),在美上市和港上市的内地教育股集体重挫,多只跌幅逾30%,股市表现悲观情绪。
北京市道可特律师事务所国际业务团队拥有丰富的协助企业海外上市、跨境融资以及搭建VIE架构的经验,将对本次《民促法实施条例》的修订草案以及对VIE架构的影响进行解读。
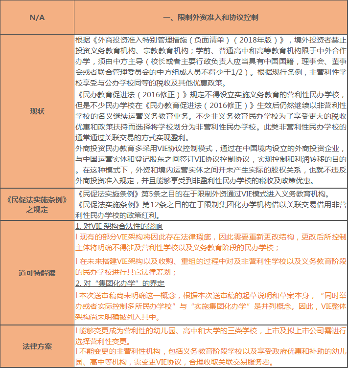
二、关键条文
《民促法实施条例》第5条规定:“在中国境内设立的外商投资企业以及外方为实际控制人的社会组织不得举办、参与举办或者实际控制实施义务教育的民办学校;举办其他类型民办学校的,应当符合国家有关外商投资的规定。”
《民促法实施条例》第12条规定:“同时举办或者实际控制多所民办学校、实施集团化办学的社会组织应当具有法人资格,具备与其所开展办学活动相适应的资金、人员、组织机构等条件与能力,并对所举办民办学校承担管理和监督职责。实施集团化办学的,不得通过兼并收购、加盟连锁、协议控制等方式控制非营利性民办学校。”
《民促法实施条例》第45条规定:“教育行政部门、人力资源社会保障部门应当加强对非营利性民办学校与利益关联方签订协议的监管,对涉及重大利益或者长期、反复执行的协议,应当对其必要性、合法性、合规性进行审查审计。”
三、道可特解读与方案


四、总结
目前由于条例尚处于征求意见阶段,最后定稿及实施如何尚不得而知,教育行业与资本市场的协调也会经历缓慢落地的过程。就目前送审稿而言,对于义务教育机构的VIE架构将面临被变更;非义务教育机构或者营利性的民办学校尚有法律筹划的空间。
可能感兴趣
专业团队
- A
- B
- C
- D
- E
- F
- G
- H
- I
- J
- K
- L
- M
- N
- O
- P
- Q
- R
- S
- T
- U
- V
- W
- X
- Y
- Z
行业研究
更多-
《央企(A股)上市公司法律健康指数报告》《央企(A股)上市公司法律健康指数报告》是目前市场上首份以法律健康为导向和评判标准的、研究央企(A股)上市公司发展健康度的指数报告,是第一份由第三方机构推出的带有公益性和学术性的央企(A股)上市公司指数报告,是研究、评价央企(A股)上市公司的一个全新视角与一项创新性举措。报告对央企(A股)上市公司的健康度做了全视角、多层次的分析和解读;报告以动态发展的数据库为支撑,在绿法(国际)联盟(GLGA)的协调下与相关监管部门、治理机构、重要行业组织、经营主体形成互动机制,围绕央企(A股)上市公司开展长期跟踪研究,努力推出对认识央企(A股)上市公司、推进央企(A股)上市公司发展具有重要影响的学术成果。 -
《2018中国不良资产蓝皮书》绿法联盟研究院基于对整体不良资产行业进行深入的考察、研究的基础上,与北京市道可特律师事务所共同编制了《2018中国不良资产蓝皮书》,希望能够对行业带来指导,也能体现不良资产行业本身的创新,具有一定的学术性和公益性。 -
《2018中国保险行业法律健康蓝皮书》《2018中国保险行业法律健康蓝皮书》包括上篇《保险行业法律健康指数报告》及下篇《保险行业法律专题报告》。其中,《保险行业法律健康指数报告》是由绿法(国际)联盟(GLGA)继2018年成功发布首份《保险行业法律健康指数报告》之后连续第二年发布,该指数能够综合、直观反映近三年来保险行业整体的法律健康状态。《保险行业法律专题报告》则结合近年来保险行业及保险资金运用领域法律实务,针对当下行业实务中的热点及疑难复杂问题,从法律视角予以分析和解读,以期为保险行业及保险资金运用的合法合规发展提供一些意见和建议。
品牌活动
更多-
[05/28]道可特20周年系列活动丨科技驱动型企业法律服务创新论坛
在各界同仁的关心和支持下,道可特成都办公室在注册成立的半年里即取得快速发展。作为道可特二十周年系列活动之一,我们拟于2023年5月28日在成都天府新区中央法务产业大厦隆重举办“高端法律服务业创新与发展论坛暨科技驱动型企业法律服务创新论坛”。届时,行业内外的领导嘉宾、专家学者、企业高管、全国知名律所贤达和著名媒体代表,将悉数出席。 -
[05/28]道可特20周年系列活动丨高端法律服务业创新发展论坛
在各界同仁的关心和支持下,道可特成都办公室在注册成立的半年里即取得快速发展。作为道可特二十周年系列活动之一,我们拟于2023年5月28日在成都天府新区中央法务产业大厦隆重举办“高端法律服务业创新与发展论坛暨科技驱动型企业法律服务创新论坛”。届时,行业内外的领导嘉宾、专家学者、企业高管、全国知名律所贤达和著名媒体代表,将悉数出席。 -
[04/22]济南·2023年“世界知识产权日”主题论坛
在第23个世界知识产权日到来之际,作为道可特二十周年系列活动之一,由多家单位主办、北京市道可特(济南)律师事务所承办的2023年“世界知识产权日”主题论坛将在山东济南隆重举行。本届论坛以知识产权高质量发展为导向,以国内知识产权现状分析及相关热点问题为核心,以数据合规、全链条知产法律服务、专利维权、知产价值最大化为抓手,以期推动知识产权服务业全方位高质量发展。届时,来自各级司法部门领导,各级知识产权协会及律师协会领导,行业专家、学者,全国知名媒体人共聚一堂,共聚发展之智,共谋发展之策。
